UNITED STATES
SECURITIES AND EXCHANGE COMMISSION
WASHINGTON, D.C. 20549
FORM
(Mark One)
REGISTRATION STATEMENT PURSUANT TO SECTION 12(b) OR (g) OF THE SECURITIES EXCHANGE ACT OF 1934 |
OR
ANNUAL REPORT PURSUANT TO SECTION 13 OR 15(d) OF THE SECURITIES EXCHANGE ACT OF 1934 | |
For the fiscal year ended |
OR
TRANSITION REPORT PURSUANT TO SECTION 13 OR 15(d) OF THE SECURITIES EXCHANGE ACT OF 1934 |
OR
SHELL COMPANY REPORT PURSUANT TO SECTION 13 OR 15(d) OF THE SECURITIES EXCHANGE ACT OF 1934 |
Date of event requiring this shell company report
For the transition period from to
Commission file number:
(Exact name of Registrant as specified in its charter) |
N/A |
(Translation of Registrant’s name into English) |
(Jurisdiction of incorporation or organization) |
People’s Republic of |
(Address of principal executive offices) |
Tel: + |
Email: |
People’s Republic of |
(Name, Telephone, E-mail and/or Facsimile number and Address of Company Contact Person) |
Securities registered or to be registered pursuant to Section 12(g) of the Act:
Title of each class |
| Trading Symbol (s) |
|
Class A Ordinary Shares, par value US$0.000002 per share* | N/A |
* Not for trading, but only in connection with the quoting of the American depositary shares on the OTC market.
Indicate the number of outstanding shares of each of the issuer’s classes of capital or common stock as of the close of the period covered by the annual report.
Indicate by check mark if the registrant is a well-known seasoned issuer, as defined in Rule 405 of the Securities Act.
Yes ☐ |
If this report is an annual or transition report, indicate by check mark if the registrant is not required to file reports pursuant to Section 13 or 15(d) of the Securities Exchange Act of 1934.
Yes ☐ |
Note – Checking the box above will not relieve any registrant required to file reports pursuant to Section 13 or 15(d) of the Securities Exchange Act of 1934 from their obligations under those Sections.
Indicate by check mark whether the registrant (1) has filed all reports required to be filed by Section 13 or 15(d) of the Securities Exchange Act of 1934 during the preceding 12 months (or for such shorter period that the registrant was required to file such reports), and (2) has been subject to such filing requirements for the past 90 days.
No ☐ |
Indicate by check mark whether the registrant has submitted electronically every Interactive Data File required to be submitted pursuant to Rule 405 of Regulation S-T (§232.405 of this chapter) during the preceding 12 months (or for such shorter period that the registrant was required to submit such files).
No ☐ |
Indicate by check mark whether the registrant is a large accelerated filer, an accelerated filer, or a non-accelerated filer, or an emerging growth company. See definition of “large accelerated filer,” “accelerated filer” and “emerging growth company” in Rule 12b-2 of the Exchange Act. (Check one):
Accelerated filer ☐ | Non-accelerated filer ☐ | Emerging growth company |
If an emerging growth company that prepares its financial statements in accordance with U.S. GAAP, indicate by check mark if the registrant has elected not to use the extended transition period for complying with any new or revised financial accounting standards † provided pursuant to Section 13(a) of the Exchange Act. ☐
† The term “new or revised financial accounting standard” refers to any update issued by the Financial Accounting Standards Board to its Accounting Standards Codification after April 5, 2012.
Indicate by check mark whether the registrant has filed a report on and attestation to its management’s assessment of the effectiveness of its internal control over financial reporting under Section 404(b) of the Sarbanes-Oxley Act (15 U.S.C. 7262(b) by the registered public accounting firm that prepared or issued its audit report.
If securities are registered pursuant to Section 12(b) of the Act, indicate by check mark whether the financial statements of the registrant included in the filing reflect the correction of an error to previously issued financial statements.
Indicate by check mark whether any of those error corrections are restatements that required a recovery analysis of incentive-based compensation received by any of the registrant’s executive officers during the relevant recovery period pursuant to § 240.10D-1(b). ☐
Indicate by check mark which basis of accounting the registrant has used to prepare the financial statements included in this filing:
International Financial Reporting Standards as issued by the International Accounting Standards Board ☐ | Other ☐ |
If “Other” has been checked in response to the previous question, indicate by check mark which financial statement item the registrant has elected to follow.
☐ Item 17 | ☐ Item 18 |
If this is an annual report, indicate by check mark whether the registrant is a shell company (as defined in Rule 12b-2 of the Exchange Act).
Yes ☐ | No |
[APPLICABLE ONLY TO ISSUERS INVOLVED IN BANKRUPTCY PROCEEDINGS DURING THE PAST FIVE YEARS]
Indicate by check mark whether the registrant has filed all documents and reports required to be filed by Section 12, 13 or 15(d) of the Securities Exchange Act of 1934 subsequent to the distribution of securities under a plan confirmed by a court.
Yes ☐ | No ☐ |
TABLE OF CONTENTS
1 | ||
4 | ||
8 | ||
8 | ||
8 | ||
8 | ||
57 | ||
98 | ||
98 | ||
124 | ||
134 | ||
135 | ||
139 | ||
140 | ||
151 | ||
152 | ||
154 | ||
154 | ||
Material Modifications to the Rights of Security Holders and Use of Proceeds | 154 | |
154 | ||
155 | ||
155 | ||
156 | ||
156 | ||
Purchases of Equity Securities by the Issuer and Affiliated Purchasers | 156 | |
156 | ||
156 | ||
156 | ||
Disclosure Regarding Foreign Jurisdictions that Prevent Inspections | 157 | |
157 | ||
157 | ||
158 | ||
158 | ||
158 | ||
158 | ||
F-1 | ||
i
INTRODUCTION
Except where the context otherwise requires and for purposes of this annual report only:
| ● | “ADSs” refers to the American depositary shares, each representing eight of the Company’s Class A Ordinary Shares; |
| ● | “Beijing Wholly Foreign Owned Enterprise”, or “Beijing WFOE”, refers to Beijing Luckin Coffee Co., Ltd.; |
| ● | “CAC” refers to the Cyberspace Administration of China; |
| ● | “CSRC” refers to the China Securities Regulatory Commission; |
| ● | “Certificate of Designation” refers to the certificate of designation dated November 30, 2021 that the Company adopted to create and issue a new series of preferred shares; |
| ● | “China” or “PRC” refers to the People’s Republic of China; and only in the context of describing PRC laws, regulations and other legal or tax matters in this annual report, excludes Taiwan, Hong Kong, and Macau; |
| ● | “Class A Ordinary Shares” refers to the Company’s Class A Ordinary Shares of par value US$0.000002 per share; |
| ● | “Class B Ordinary Shares” refers to the Company’s Class B Ordinary Shares of par value US$0.000002 per share; |
| ● | “Company” refers to Luckin Coffee Inc., a Cayman Islands exempted company in which investors in the ADSs are purchasing an interest; it is a holding company that does not conduct operations; |
| ● | “former variable interest entity” or “Former VIE” refers to Beijing Luckin Coffee Technology Ltd., which is a PRC company whose financial results had been consolidated into our consolidated financial statements for accounting purposes for the years ended or as of December 31, 2022 and 2023, but has not been an entity in which we own equity interest; due to the termination of the contractual arrangements entered into by and among the Beijing WFOE, the Former VIE and its shareholders in March 2024, the financial results of the Former VIE will no longer be consolidated into our consolidated financial statements for accounting purposes since the date of termination; |
| ● | “GMV” refers to the transaction amount from the sales of freshly brewed and non-freshly brewed items through self-operated stores and partnership stores; |
| ● | “item sold” refers to an item transacted on our mobile apps or through third-party platforms in a given period, regardless of whether the item was paid for or was merely ordered through our free product marketing initiative; |
| ● | “Luckin,” “we,” “us,” “our company,” “Group” and “our” refer to Luckin Coffee Inc., a Cayman Islands exempted company, its subsidiaries and, only in the context of describing our consolidated financial statements for the years ended or as of December 31, 2022, 2023 and 2024, its former variable interest entity; |
| ● | “Luckin Group” refers to Luckin Coffee Group Co., Ltd., which previously was also referred as Luckin Coffee (China) Co., Ltd., or Luckin China; |
| ● | “Ordinary Shares” as of the date hereof refers to the Company’s Class A and Class B Ordinary Shares of par value US$0.000002 per share and, prior to the completion of the Company’s initial public offering, its Ordinary Shares and angel-1 and angel-2 shares of par value US$0.001 per share; |
| ● | “our mobile apps” refers to our self-developed mobile apps, primarily including Luckin mobile apps and Weixin mini program; |
1
| ● | “PRC subsidiaries” refers to Luckin Coffee Group Co., Ltd., Beijing Luckin Coffee Co., Ltd., Luckin Investment (Tianjin) Co., Ltd., Luckin Coffee Roasting (Pingnan) Co., Ltd., Luckin Coffee Food (Jiangsu) Co., Ltd., Luckin Coffee Trading (Xiamen) Co., Ltd., Luckin Coffee Development (Yunnan) Co., Ltd., Luckin Coffee Food (QingDao) Co.,Ltd., Guangdong Luckin Coffee Co., Ltd., Luckin Supply Chain Management (Xiamen) Co., Ltd. and their respective subsidiaries in the context of describing their activities. |
| ● | “RMB” or “Renminbi” refers to the legal currency of the People’s Republic of China; |
| ● | “Senior Preferred Shares” refers to a series of preferred shares of the Company of par value US$0.000002 per share, designated as “Senior Preferred Shares” pursuant to the Certificate of Designation; |
| ● | “Shares” refers to shares in the capital of the Company of any or all classes as the context may require, including any Ordinary Shares or Senior Preferred Shares; |
| ● | “SKUs” refers to stock keeping unit, a distinct type of item for sale; |
| ● | “transacting customer” refers to a customer who bought at least one item we offer on our mobile apps or through third-party platforms in a given period, regardless of whether the customer paid for the item or merely ordered through our free product marketing initiative. Each unique mobile account is treated as a separate customer for purposes of calculating transacting customer; and |
| ● | “US$,” “dollars” or “U.S. dollars” refers to the legal currency of the United States. |
Unless otherwise noted, all translations from Renminbi to U.S. dollars and from U.S. dollars to Renminbi in this annual report are made at RMB7.2980 to US$1.00, the exchange rate set forth in the H.10 statistical release of the Federal Reserve Board on December 27, 2024. We make no representation that any Renminbi or U.S. dollar amounts could have been, or could be, converted into U.S. dollars or Renminbi, as the case may be, at any particular rate, the rates stated below, or at all.
Luckin Coffee Inc. is a Cayman Islands holding company that primarily operates its business in China through its PRC subsidiaries. Such structure involves unique risks to investors. See “Item 3. Key Information—3.D. Risk Factors—Risks Relating to Our Corporate Structure—We are a Cayman Islands holding company. As a result, you may experience difficulties in effecting service of legal process, enforcing foreign judgments or bringing actions in China against us or our management based on foreign laws.”
Due to the constant evolution of the social, legal, and economic environments, we face various risks and uncertainties related to doing business in China. The PRC government has significant authority to exert influence on the ability of a China-based company, such as us, to conduct its business and accept foreign investments. For example, we face risks associated with regulatory approvals on offshore securities offerings, oversight on cybersecurity and data privacy as the PRC legal system and regulatory environment continue to rapidly evolve. The PRC government has recently published new policies that significantly affected various industries, and we cannot rule out the possibility that it will in the future further release regulations or policies regarding our industry that could adversely affect our business, financial condition and results of operations. For a detailed description of risks relating to doing business in China, see “Item 3. Key Information—3.D. Risk Factors—Risks Relating to Doing Business in China.”
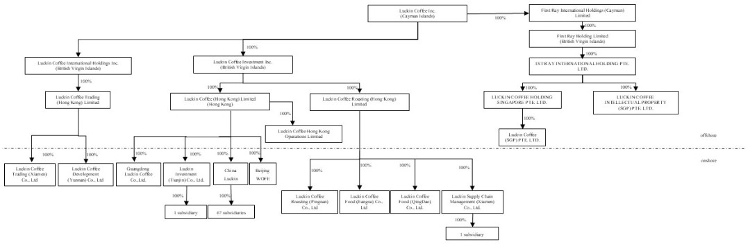
Corporate Structure
Investors in the ADSs are not purchasing equity securities of our subsidiaries that have substantive business operations in China, but instead are purchasing equity securities of a Cayman Islands holding company, Luckin Coffee Inc., which primarily operates its business in China through its PRC subsidiaries.
Historically, we, through the Beijing WFOE, entered into a series of contractual arrangements with the Former VIE as well as its shareholders so that we could hold certain foreign restricted licenses and permits, such as the internet content provider license (the “ICP license”), through the Former VIE. Though the Former VIE has not been an entity in which we own equity interests or through which we operate business, its financial results had been consolidated into our consolidated financial statements before the Termination Date. See “Item 4. Information on the Company—4.C. Organizational Structure—Former Contractual Arrangements with the Former VIE and Its Nominee Shareholders” for details on these contractual arrangements.
2
On March 15, 2024 (the “Termination Date”), we terminated these contractual arrangements because (i) the foreign restricted licenses and permits held through the Former VIE are not necessary for our business operations as currently conducted, and (ii) we believe the termination of these arrangements help to optimize our corporate governance structure. Historically, the financial contribution of such Former VIE was not material to the Group. For the years ended December 31, 2022 and 2023 and for the period from January 1, 2024 to the Termination Date, the Former VIE did not contribute any external revenues to the Group’s total revenues. As of December 31, 2023, total assets of the Former VIE, excluding amounts due from other companies in the Group, equaled to nil percent of the Group’s consolidated total assets as of the same date. Due to the termination, the financial results of the Former VIE have not been consolidated into the Group consolidated financial statements for accounting purpose since the Termination Date. As of December 31, 2024, no assets of the Former VIE was included in the Group’s consolidated total assets due to the termination in March 2024. In March 2024, we disposed our entire equity interest in the Former VIE and no consideration was received. At the time of disposal, the Former VIE was in a net liability position, and the overall financial results of the Former VIE was negligible to the Group; accordingly, the financial impact of this disposal was immaterial. The disposal was not a strategic shift of the Group’s business and would not have a material impact on the Group’s business, therefore the disposal did not qualify as discontinued operations.
The following diagram illustrates our corporate structure before the foregoing contractual arrangements were terminated in March 2024.

The following diagram illustrates our corporate structure as of the date of this annual report.

3
FORWARD-LOOKING INFORMATION AND RISK FACTORS SUMMARY
This annual report contains forward-looking statements that involve risks and uncertainties. All statements other than statements of historical facts are forward-looking statements. These statements involve known and unknown risks, uncertainties and other factors that may cause our actual results, performance or achievements to be materially different from those expressed or implied by the forward-looking statements. You should not rely upon forward-looking statements as predictions of future events.
You can identify these forward-looking statements by words or phrases such as “may,” “will,” “expect,” “anticipate,” “aim,” “estimate,” “intend,” “plan,” “believe,” “likely to” or other similar expressions. We have based these forward-looking statements largely on our current expectations and projections about future events and financial trends that we believe may affect our financial condition, results of operations, business strategy and financial needs. These forward-looking statements include, but are not limited to, statements about:
| ● | our mission, vision, strengths and growth strategies; |
| ● | our future business development, results of operations and financial condition; |
| ● | relevant government policies and regulations relating to our business and industry; |
| ● | the legal and governmental proceedings, investigations and information requests against us; |
| ● | the potential settlement of contingent liabilities pursuant to litigations filed or threatened to be filed against us; |
| ● | the restructuring of our financial obligations; |
| ● | general economic, political, demographic and business condition in China and globally; and |
| ● | assumptions underlying or related to any of the foregoing. |
We would like to caution you not to place undue reliance on these forward-looking statements and you should read these statements and the summary of the risk factors below in conjunction with the risk factors disclosed in “Item 3. Key Information—3.D. Risk Factors.” Other sections of this annual report include additional factors which could adversely impact our business and financial performance. Moreover, we operate in an evolving environment. New risk factors and uncertainties emerge from time to time and it is not possible for our management to predict all risk factors and uncertainties, nor can we assess the impact of all factors on our business or the extent to which any factor, or combination of factors, may cause actual results to differ materially from those contained in any forward-looking statements. We qualify all of our forward-looking statements by these cautionary statements. We do not undertake any obligation to update or revise the forward-looking statements, whether as a result of new information, future events or otherwise, except as required under applicable law. You should read this annual report and the documents that we reference in this annual report completely and with the understanding that our actual future results may be materially different from what we expect.
Important factors that could cause actual future results to differ materially from our expectations include, among others, the following:
| ● | the success of members of our management in assuming their roles and the ability of the management team to implement and achieve our strategies and goals as they develop; |
| ● | the success of the members of our board of directors in assuming their roles; |
| ● | the expense, timing and outcome of legal and governmental proceedings, investigations and information requests relating to, among other matters, our disclosure and accounting practices, including the impact of our settlement with the SEC, pending and ongoing investigations by the U.S. and PRC authorities, a number of pending litigations and other investigations or proceedings that are ongoing or may be initiated; |
4
| ● | the effectiveness of the measures implemented to improve the overall effectiveness of our internal control system; |
| ● | potential additional litigation and regulatory investigations (and any costs, expenses, use of resources, diversion of management time and efforts, liability and damages that may result therefrom), negative publicity and reputational harm on us, products and business that may result from public scrutiny of our business, disclosure and accounting practices; |
| ● | the impacts of changes and developments in the international geopolitical environment; and |
| ● | the impacts of changes and developments in regulatory policies in China and the United States. |
In addition, we are faced with other risks and uncertainties, any of which could have a material adverse effect on our business, financial condition, results of operations and prospects. In particular, as we are a China-based company incorporated in the Cayman Islands, you should pay special attention to subsections headed “Item 3. Key Information—3.D. Risk Factors—Risks Relating to Doing Business in China” and “Item 3. Key Information—3.D. Risk Factors—Risks Relating to Our Corporate Structure.”
A summary of the principal risks we face is set forth below.
Risks Relating to the Fabricated Transactions, Internal Investigation, Internal Control, Offshore Restructuring and Related Matters
| ● | The Fabricated Transactions (as defined in Item 3.D. Risk Factors) first disclosed in 2020 have exposed us to a number of legal proceedings, investigations and inquiries, resulted in significant legal and other expenses, and required significant time and attention from our senior management, among other adverse impacts. |
| ● | We are the subject of a number of legal proceedings, investigations and inquiries by governmental agencies with respect to the Fabricated Transactions first disclosed in 2020, which have had and could continue to have a material adverse effect on our reputation, business, financial condition, cash flows and results of operations, and could result in additional claims and material liabilities. |
| ● | We have been named as a defendant in a number of lawsuits filed by purchasers of our securities, and may be subject to such lawsuits in the future, including class action lawsuits that, absent settlement, could have a material adverse impact on our business, financial condition, results of operations and cash flows, and our reputation. |
| ● | Matters relating to or arising from the Fabricated Transactions and the Internal Investigation, including adverse publicity and potential concerns from our customers, suppliers or others with whom we do business, have had and could continue to have an adverse effect on our business and financial condition. |
| ● | If we fail to implement and maintain an effective system of internal control, we may be unable to accurately report our results of operations, meet our reporting obligations or prevent fraud, and investor confidence and the trading price of the ADSs may be materially and adversely affected. |
Risks Relating to Our Business and Industry
| ● | If we fail to acquire new customers or retain existing customers in a cost-effective manner, our business, financial condition and results of operations may be materially and adversely affected. |
| ● | We face intense competition in China’s coffee industry and food and beverage sector in general, and our products are not proprietary. If we fail to compete effectively, we may lose market share and customers, and our business, financial condition and results of operations may be materially and adversely affected. |
| ● | Our success depends on the continuing efforts of our key management and experienced and capable personnel as well as our ability to recruit new talent. If we fail to hire, train, retain or motivate our staff, our business may suffer. |
5
| ● | Failure to maintain the quality and safety of our products could have a material and adverse effect on our reputation, financial condition and results of operations. |
| ● | Any significant disruption in our technology infrastructure or our failure to maintain the satisfactory performance, security and integrity of our technology infrastructure would materially and adversely affect our business, reputation, financial condition and results of operations. |
| ● | A significant interruption in the operations of our third-party suppliers, retail partners and service providers could potentially disrupt our operations |
| ● | Our business generates and processes a large amount of data, which subjects us to evolving governmental regulations and other legal obligations related to privacy, cybersecurity, information security and data protection, many of which are subject to changes and uncertain interpretations. Any failure to comply with these governmental regulations and legal obligations, improper use or disclosure of such data by us, our employees or our business partners could subject us to significant reputational, financial, legal and operational consequences. |
Risks Relating to Our Corporate Structure
| ● | We are a Cayman Islands holding company. As a result, you may experience difficulties in effecting service of legal process, enforcing foreign judgments or bringing actions in China against us or our management based on foreign laws. |
| ● | You may face difficulties in protecting your interests, and your ability to protect your rights through U.S. courts may be limited because we are incorporated under Cayman Islands law. |
Risks Relating to Doing Business in China
| ● | Changes in China’s economic, political or social conditions or government policies could have a material adverse effect on our business and operations. The PRC government exerts substantial influence over the manner in which we conduct our business and may intervene in our offerings conducted overseas or foreign investment in China-based issuer. Any actions by the PRC government to exert more oversight and discretion could result in a material adverse change in our operations, which may consequently have a material adverse effect on our financial condition, results of operations and our future prospects or hinder our ability to offer or continue to offer securities to investors. In such events, our Ordinary Shares and ADSs could decline in value or become worthless. For details, see pages 38 and 39 of this annual report. |
| ● | Changes in laws, regulations and policies in China could adversely affect us. We could be adversely affected by uncertainties with respect to the PRC legal system because the interpretations and enforcement of many laws, regulations, and rules may be subject to changes. Since the PRC legal system and regulatory environment continue to rapidly evolve, rules and regulations in China can change quickly with little advance notice. For details, see pages 39 and 40 of this annual report. |
| ● | If the PCAOB is prevented from fully evaluating audits and quality control procedures of our auditor, investors may be deprived of the benefits of such PCAOB inspections. For details, see page 40 of this annual report. |
| ● | Trading in our ADSs on the OTC may be prohibited under the HFCA Act, if the PCAOB determines in the future that it no longer has full access to inspect or fully investigate our auditors. The prohibition of trading in our ADSs on the OTC may materially and adversely affect the value of your investment. If this happens there is no certainty that we will be able to list our Ordinary Shares on a non-U.S. exchange or that a market for our Ordinary Shares will develop outside the United States. For details, see pages 40 and 41 of this annual report. |
| ● | Various legislative and regulatory developments related to overseas listed China-based companies and other developments due to political tensions between the United States and China may have a material adverse impact on our listing and trading in the United States and the trading prices of our ADSs. For details, see page 41 of this annual report. |
6
| ● | Cash in our business in the PRC may not be available to fund operations or for other use outside of the PRC due to the rules and restrictions under relevant PRC laws and regulations regarding the transfer of cash. We may rely on dividends and other distributions on equity paid by our PRC subsidiaries to fund any cash and financing requirements we may have, and any limitation on the ability of our PRC subsidiaries to make payments to us could have a material and adverse effect on our ability to conduct our business. In particular, the ability of our PRC subsidiaries to pay dividends may be subject to foreign exchange restrictions and dividends may be paid only out of the distributable profits of our PRC subsidiaries as defined under the PRC laws and regulations. For details, see pages 41 and 42 of this annual report. |
| ● | The approval, filing or other requirements of the CSRC, the CAC or other PRC government authorities may be required under PRC law in connection with our offshore securities offering (including equity securities and debt securities) or other activities in overseas capital markets, and, if required, we cannot predict whether or for how long we will be able to obtain such approval. For details, see pages 42, 43 and 44 of this annual report. |
Risks Relating to the ADSs
| ● | Our dual-class share structure with different voting rights limits your ability to influence corporate matters and could discourage others from pursuing any change of control transactions that holders of our Class A Ordinary Shares and the ADSs may view as beneficial. |
| ● | Our Senior Preferred Shares have rights, preferences and privileges that are not held by, and are preferential to, the rights of our Ordinary Shares and ADSs, which could result in the interests of the holders of our Senior Preferred Shares differing from those of the holders of our Ordinary Shares and ADSs. |
| ● | The trading price of the ADSs has been and may continue to be volatile, which could result in substantial losses to investors. |
7
PART I
Item 1. Identity of Directors, Senior Management and Advisers
Not applicable.
Item 2. Offer Statistics and Expected Timetable
Not applicable.
Item 3. Key Information
Investors in the ADSs are not purchasing equity securities of our subsidiaries that have substantive business operations in China, but instead are purchasing equity securities of a Cayman Islands holding company, which primarily operates its business in China through its PRC subsidiaries. Our corporate structure involves unique risks to investors in the ADSs. See “—3.D. Risk Factor—Risks Relating to Our Corporate Structure” for a detailed discussion.
Historically, we, through the Beijing WFOE, entered into a series of contractual arrangements with the Former VIE as well as its shareholders so that we can hold certain foreign restricted licenses and permits, such as the ICP license, through the Former VIE. Though the Former VIE has not been an entity in which we own equity interests or through which we operate business, its financial results had been consolidated into our consolidated financial statements before the Termination Date for accounting purposes. See “Item 4. Information on the Company—4.C. Organizational Structure—Former Contractual Arrangements with the Former VIE and Its Nominee Shareholders” for details on these contractual arrangements.
In March 2024, we terminated these contractual arrangements because (i) the foreign restricted licenses and permits held through the Former VIE are not necessary for our business operations as currently conducted, and (ii) we believe the termination of these arrangements help to optimize our corporate governance structure. For the condensed consolidating schedule that disaggregates the parent company, the Former VIE and its consolidated subsidiaries for Luckin Coffee Inc. for the years ended December 31, 2022 and 2023 and for the period from January 1, 2024 to the Termination Date, see “Item 5. Operating and Financial Review and Prospects—5.B. Liquidity and Capital Resources—Holding Company Structure—Condensed Consolidating Schedule.”
As used in this annual report, “we,” “us,” “our company,” “our,” “Group” or “Luckin” refers to Luckin Coffee Inc. and its subsidiaries, and also its Former VIE, in the context of describing Luckin Coffee Inc.’s consolidated financial information for the years ended or as of December 31, 2022, 2023 and 2024.
PRC subsidiaries refer to Luckin Coffee Group Co., Ltd., Beijing Luckin Coffee Co., Ltd., Luckin Investment (Tianjin) Co., Ltd., Luckin Coffee Roasting (Pingnan) Co., Ltd., Luckin Coffee Food (Jiangsu) Co., Ltd., Luckin Coffee Trading (Xiamen) Co., Ltd., Luckin Coffee Development (Yunnan) Co., Ltd., Luckin Coffee Food (QingDao) Co.,Ltd., Guangdong Luckin Coffee Co., Ltd., Luckin Supply Chain Management (Xiamen) Co., Ltd. and their respective subsidiaries in the context of describing their activities. The Former VIE refers to Beijing Luckin Coffee Technology Ltd. in the context of describing its activities and the former contractual arrangements with us.
We face various legal and operational risks and uncertainties as a company based in and primarily operating in China due to the constant evolution of the social, legal, and economic environments. Changes in China’s economic, political or social conditions or government policies could have a material adverse effect on our business and operations. We could be adversely affected by uncertainties with respect to the PRC legal system. Rules and regulations in China can change quickly with little advance notice. In addition, as the regulatory environment continues to rapidly evolve, the interpretation and enforcement of PRC laws and regulations involve additional uncertainties. Since PRC administrative rules may be subject to changes, which may affect our business, it may be difficult to evaluate the outcome of administrative and court proceedings and the level of legal protection we enjoy.
8
The PRC government has significant authority to exert influence on the ability of a China-based company, like us, to conduct its business, accept foreign investments or be listed on a U.S. stock exchange. We also face risks associated with recent statements and regulatory actions by the PRC government, including those related to regulatory approvals of offshore securities offerings, anti-monopoly regulatory investigations and actions, cybersecurity and data privacy compliance. For example, the PRC government has recently indicated an intent to exert more oversight over overseas securities offerings and published a series of laws and regulations to regulate such transactions. See “Item 4. Information on the Company – 4.A. History and Development of the Company – Recent Regulatory Development” for more information about these new laws and regulations. If the CSRC, CAC or other PRC regulatory agencies determine that prior approval is required for any of our offerings of securities overseas or other activities in overseas capital markets, we cannot guarantee that we will be able to obtain such approval in a timely manner, or at all. The CSRC, CAC or other PRC regulatory agencies may also take actions requiring us, or making it advisable for us, not to proceed with such activities. If we proceed with any of such activities without obtaining the CSRC’s, CAC’s or other PRC regulatory agencies’ approval to the extent it is required, or if we are unable to comply with any new regulatory requirements, we may face regulatory actions or other sanctions from the CSRC, CAC or other PRC regulatory agencies. These regulatory agencies may impose fines and penalties on our operations in China, limit our ability to pay dividends outside of China or accept foreign investments, delay or restrict the repatriation of the proceeds from offering of securities overseas into China or take other actions that could have a material adverse effect on our business, financial condition, results of operations and prospects, as well as the trading price of the ADSs.
As the PRC legal system and regulatory environment continue to rapidly evolve, the PRC government has recently published new policies that affected various industries, and we cannot rule out the possibility that it will in the future release regulations or policies regarding our industry that could adversely affect our business, financial condition and results of operations. While we believe that our business operations comply with relevant PRC laws and regulations currently in force in all material respects, we cannot guarantee that new rules or regulations promulgated in the future will not impose any additional requirement on us or otherwise tighten the regulations on companies like us. Any such action, once taken by the PRC government, could cause the value of our securities to significantly decline or become worthless.
We also face risks associated with the Holding Foreign Companies Accountable Act, or the HFCA Act, which was enacted on December 18, 2020. Under the HFCA Act, if the SEC determines that an issuer has filed audit reports issued by a registered public accounting firm that has not been subject to inspection by the PCAOB for two consecutive years beginning in 2021, the SEC will prohibit its securities from being traded on a national securities exchange or in the over-the-counter trading market in the United States. On December 16, 2021, the PCAOB issued a report to notify the SEC of its determination that the PCAOB was unable to inspect or investigate completely registered public accounting firms headquartered in mainland China and Hong Kong, including our auditor. In May 2022, we were conclusively identified by the SEC under the HFCA Act as having filed audit reports issued by a registered public accounting firm that cannot be inspected or investigated completed by the PCAOB, or as a “Commission-Identified Issuer”, in connection with our filing of our annual report on Form 20-F for the fiscal year ended December 31, 2021. On December 15, 2022, the PCAOB issued a report that vacated its December 16, 2021 determination and removed mainland China and Hong Kong from the list of jurisdictions where it is unable to inspect or investigate completely registered public accounting firms. As a result, the SEC will not provisionally or conclusively identify an issuer as a Commission-Identified Issuer if it files an annual report with an audit report issued by a registered public accounting firm headquartered in mainland China or Hong Kong on or after December 15, 2022, until such time as the PCAOB issues a new determination. Whether the PCAOB will continue to be able to satisfactorily conduct inspections of PCAOB-registered public accounting firms headquartered in mainland China and Hong Kong in the future is subject to uncertainty and depends on a number of factors out of our, and our auditor’s, control, including the uncertainties surrounding the relationship between China and the United States. If PCAOB determines in the future that it no longer has full access to inspect and investigate completely accounting firms in mainland China and Hong Kong and we continue to use an accounting firm headquartered in one of these jurisdictions to issue an audit report on our financial statements filed with the SEC, we would be identified as a Commission-Identified Issuer following the filing of the annual report on Form 20-F for the relevant fiscal year. There can be no assurance that we would not be identified as a Commission-Identified Issuer for any future fiscal year, and if we were so identified for two consecutive years, we would become subject to the prohibition on trading under the HFCA Act. For details, see “—3.D. Risk Factors—Risks Relating to Doing Business in China—Trading in our ADSs on the OTC may be prohibited under the HFCA Act, if the PCAOB determines in the future that it no longer has full access to inspect or fully investigate our auditors. The prohibition of trading in our ADSs on the OTC may materially and adversely affect the value of your investment. If this happens there is no certainty that we will be able to list our Ordinary Shares on a non-U.S. exchange or that a market for our Ordinary Shares will develop outside the United States.”
9
Investors in our securities should note that to the extent cash in our business is in the PRC or a PRC entity, the funds may not be available to fund operations or for other use outside of the PRC due to the rules and restrictions on the ability of Luckin Coffee Inc. or its subsidiaries under the PRC laws and regulations to transfer cash. Our PRC subsidiaries are permitted to pay dividends to their shareholders, and eventually to Luckin Coffee Inc., only out of their retained earnings, if any, as determined in accordance with PRC accounting standards and regulations. Such payment of dividends by entities registered in China is subject to limitations, which could result in limitations on the availability of cash to fund dividends or make distributions to holders of our securities. For example, our PRC subsidiaries are required to make appropriations to certain statutory reserve funds or may make appropriations to certain discretionary funds, which are not distributable as cash dividends except in the event of a solvent liquidation of the companies. For details about the applicable PRC regulations and rules relating to such cash transfers through our Group and the associated risks, see “—Risks Relating to Doing Business in China—Cash in our business in the PRC may not be available to fund operations or for other use outside of the PRC due to the rules and restrictions under the PRC laws and regulations to the transfer of cash. We may rely on dividends and other distributions on equity paid by our PRC subsidiaries to fund any cash and financing requirements we may have, and any limitation on the ability of our PRC subsidiaries to make payments to us could have a material and adverse effect on our ability to conduct our business. In particular, the ability of our PRC subsidiaries to pay dividends may be subject to foreign exchange restrictions and dividends may be paid only out of the distributable profits of our PRC subsidiaries as defined under the PRC laws and regulations,” “—Risks Relating to Doing Business in China—Governmental regulations of currency conversion may limit our ability to utilize our revenues effectively and affect the value of your investment,” and “Item 4. Information on the Company—4.A. History and Development of the Company—Recent Regulatory Development—Regulations on Foreign Exchange and the Ability to Transfer Cash between Entities, Across Borders and to U.S. Investors.”
Luckin Coffee Inc. has not previously declared or paid any cash dividend or dividend in kind, and has no plan to declare or pay any dividends in the near future on its Shares or the ADSs. We currently intend to retain most, if not all, of our available funds and any future earnings to operate and expand our business. None of our PRC subsidiaries has issued any dividends or distributions to their respective parent companies, including Luckin Coffee Inc., or to any investors as of the date of this annual report. Our subsidiaries in the PRC currently retain cash generated from their operating activities and re-invest it in our business operations. In the future, our ability to pay dividends, if any, to our shareholders and ADS holders and to service any debt we may incur will depend upon dividends and other distributions paid by our PRC subsidiaries.
In accordance with the applicable PRC laws and regulations, the funds can be transferred between Luckin Coffee Inc., our PRC subsidiaries and the investors. Cash is transferred among (a) the holding company, namely Luckin Coffee Inc., (b) our Cayman subsidiary, namely First Ray International Holdings (Cayman) Limited, (c) our BVI subsidiaries, namely Luckin Coffee Investment Inc., Luckin Coffee International Holdings Inc. and First Ray Holdings Limited, (d) our Hong Kong subsidiaries, namely Luckin Coffee (Hong Kong) Limited (“Luckin HK”), Luckin Coffee Roasting (Hong Kong) Limited (“Luckin Roasting HK”), Luckin Coffee Hong Kong Operation Limited (“Luckin HK Operation”), and Luckin Coffee Trading (Hong Kong) Limited (“Luckin Trading HK”), and (e) the PRC subsidiaries, which are wholly owned by the Hong Kong subsidiaries, in the following manner: (i) funds are transferred to the PRC subsidiaries, from the Company as needed through our Cayman subsidiary, BVI subsidiaries, and Hong Kong subsidiaries in the form of capital contributions or shareholder loans, as the case may be; and (ii) dividends or other distributions may be paid by the PRC subsidiaries to Luckin Coffee Inc. through our Hong Kong subsidiaries,BVI subsidiaries, and Cayman subsidiary.
As of December 31, 2024, Luckin Coffee Inc. made cumulative capital contributions of US$1,647.8 million to its PRC subsidiaries through its intermediate holding companies which were accounted as loans to its intermediate holding companies of Luckin Coffee Inc. These funds have been used by the PRC subsidiaries for their operations. In the future, cash proceeds raised from overseas financing activities may be transferred by us through Luckin HK to Luckin Group via capital contribution and shareholder loans, as the case may be. Luckin Group then will transfer funds to its subsidiaries to meet the capital needs of our business operations. In addition, as of December 31, 2024, Luckin Coffee Inc. also made cumulative capital contributions of US$2.0 million, through its intermediate holding company, to Luckin Trading HK and Luckin Coffee (SGP) Pte.Ltd.
3.A.[Reserved]
3.B.Capitalization and Indebtedness
Not applicable.
10
3.C.Reasons for the Offer and Use of Proceeds
Not applicable.
3.D.Risk Factors
Risks Relating to the Fabricated Transactions, Internal Investigation, Internal Control, Offshore Restructuring and Related Matters
The Fabricated Transactions (defined below) first disclosed in 2020 have exposed us to a number of legal proceedings, investigations and inquiries, resulted in significant legal and other expenses, and required significant time and attention from our senior management, among other adverse impacts.
In March 2020, our board of directors (the “Board”) formed a special committee (the “Special Committee”) to oversee an internal investigation (the “Internal Investigation”) into certain issues raised to the Board’s attention during the audit of our consolidated financial statements for the fiscal year ended December 31, 2019. In April 2020, the Special Committee brought to the Board’s attention that certain management and employees reporting to them had engaged in misconduct, including fabricating certain transactions. On July 1, 2020, we announced that the Special Committee had substantially completed the Internal Investigation and found that the fabrication of transactions by certain management and employees reporting to them (the “Fabricated Transactions”) began in April 2019 and that, as a result, our net revenue in 2019 was inflated by approximately RMB2.12 billion (US$0.31 billion), and our costs and expenses were inflated by approximately RMB1.34 billion (US$0.2 billion).
The Fabricated Transactions had and could continue to have material adverse impacts on us. We were or are the subject of a number of legal proceedings, investigations and inquiries with respect to the Fabricated Transactions and have been named as a defendant in a number of lawsuits, including class action lawsuits. We incurred significant costs in connection with the Internal Investigation, including legal expenses and costs associated with the restatement and adjustment of our financial statements for the second and third quarters in 2019. We may also incur material costs associated with our indemnification arrangements with our current and former directors and certain of our officers, as well as other indemnitees.
Moreover, an unfavorable outcome in any of these matters could result in significant damages, additional penalties or other remedies imposed against us, and/or our current or former directors or officers, which could harm our reputation, business, financial condition, results of operations or cash flows. In addition, an unfavorable outcome in any of these matters could exceed coverage provided, if any, under potentially applicable insurance policies, which is limited. Following disclosure of the Fabricated Transactions, we have had difficulties in obtaining desirable insurance coverage, or any insurance coverage, regarding legal proceedings, investigations and inquiries, and we cannot assure you with any certainty that we will be able to obtain such coverage in the future. The Fabricated Transactions also led to material adverse impacts on our operations, our reputation and our relationships with business partners, as well as material adverse impacts on our financial position, including incurred costs and expenses and our ability to raise new capital in the future. Further, our senior management team is expected to continue to devote significant time and efforts to address the impacts associated with or arising from the Fabricated Transactions.
We cannot predict all impacts on us in connection with or arising from the Fabricated Transactions. Any unknown or new risks may result in a material adverse effect on us.
11
We are the subject of a number of legal proceedings, investigations and inquiries by governmental agencies with respect to the Fabricated Transactions first disclosed in 2020, which have had and could continue to have a material adverse effect on our reputation, business, financial condition, cash flows and results of operations, and could result in additional claims and material liabilities.
We were, have been or are currently the subject of a number of legal proceedings and investigations and inquiries by governmental agencies in various jurisdictions, including the investigations by the SEC and the U.S. Department of Justice (the “DOJ”) relating to the Fabricated Transactions, the lawsuits relating to the default under the terms of the convertible senior notes indenture offered on January 10, 2020, penalty decisions from the Chinese State Administration for Market Regulation and certain of its sub-bureaus (collectively, the “SAMR”) relating to the Fabricated Transactions, the investigation by the Ministry of Finance of the PRC and other regulatory and court proceedings and investigations. On September 23, 2020, we received penalty decisions from the SAMR, which found that our conduct related to the Fabricated Transactions violated the PRC Anti-Unfair Competition Laws. On December 16, 2020, we entered into a settlement with the SEC regarding the Fabricated Transactions, under which we were subject to payment of penalties and are enjoined from violation of certain federal securities laws. Entering into the settlement with the SEC also results in the loss of certain exemptions or protections that were available to us under federal securities laws. On February 4, 2021, the United States District Court for the Southern District of New York (the “SDNY Court”) approved the SEC settlement. On February 3, 2022, the SEC filed with the SDNY Court a notice acknowledging that the Company has satisfied the civil penalties arising from the SEC settlement. See “Item 8. Financial Information—8.A. Consolidated Statements and Other Financial Information—Legal Proceedings.”
Moreover, we have corrected our VAT filing to the PRC tax authorities for rectifying the revenues and VAT payable recognized in relation to the Fabricated Transactions, and in 2022, a fine of RMB500,000 was imposed to us by the PRC tax authorities. However, we are uncertain whether such correction in the previous VAT filing and the fine imposed will fully resolve the matter to the satisfaction of the PRC tax authorities. If the PRC tax authorities do not accept such correction, we may be required to pay corresponding VAT tax for the Fabricated Transactions. In addition, the PRC tax authorities may confiscate the illegal income, and we may be subject to additional fines up to RMB500,000 per implicated entity. We may also be subject to criminal penalties if such violations are deemed to constitute criminal offense.
We are unable to predict how long the ongoing proceedings, investigations and inquiries will continue, and we may continue to incur significant costs in connection with these matters and that these proceedings, investigations and inquiries may result in diversion of management’s time, regardless of the outcome. These proceedings, investigations and inquiries may result in damages, fines, penalties, consent orders or other administrative sanctions against us and/or certain of our officers, or in changes to our business practices, among others. In addition, there might be proceedings, investigations and inquiries with respect to the Fabricated Transactions that are unknown to us or that might be initiated in the future, which could have a material adverse effect on us.
Publicity surrounding these proceedings, investigations and inquiries or any enforcement action as a result thereof, even if ultimately resolved favorably for us, coupled with the intensified public scrutiny of us and certain of our practices, could result in additional investigations and legal proceedings. Moreover, the matters that led to our Internal Investigation and our financial restatement for the second and third quarters in 2019 have exposed us to increased risks of regulatory proceedings and government enforcement actions. As a result, these proceedings, investigations and inquiries could have a material adverse effect on our reputation, business, financial condition, including our ability to raise new capital, cash flows and results of operations.
We have been named as a defendant in a number of lawsuits filed by purchasers of our securities, and may be subject to such lawsuits in the future, including class action lawsuits that, absent settlement, could have a material adverse impact on our business, financial condition, results of operations and cash flows, and our reputation.
We have been named as a defendant in a number of lawsuits filed by purchasers of our securities, including class action lawsuits and will, absent any negotiated settlement, have to defend against such suits, including any appeals of such suits should our initial defenses be unsuccessful. In the event that our initial defenses of these suits are unsuccessful, there can be no assurance that we will prevail in any appeal.
As of the date of this annual report, we are aware that certain persons and entities (and their beneficiaries) who purchased or otherwise acquired the Company’s ADSs have filed a series of lawsuits alleging that the Company (and others) violated United States securities law. The Company considers the claims asserted in these lawsuits as contingent liabilities as the Company’s liability has not yet been established by the relevant courts, except for the settlements reached as described in this annual report.
12
On July 22, 2022, we received final approval of a class action settlement from the United States District Court for the Southern District of New York (the “Federal Class Settlement”) in In re Luckin Coffee Inc. Securities Litigation, Case No.1:20-cv-01293-JPC-JLC (SDNY). The Federal Class Settlement fully resolved all claims that have been or could be filed on behalf of a class of purchasers Company’s ADS between May 17, 2019 through July 15, 2020, inclusive. The amount of the Federal Class Settlement is $175 million. However, the Company expects to expend additional amounts to resolve claims of investors who submitted valid opt-out notices to exclude themselves from the Federal Class Settlement. The Company was also named as a defendant in a number of lawsuits filed by investors who opted-out of the Federal Class Settlement, alleging violations of U.S. securities laws. Those lawsuits have been dismissed.
On April 28, 2023, we received final approval of a class action settlement from the Commercial Division of the Supreme Court of the State of New York (the “State Class Settlement”) in In re Luckin Coffee Inc. Securities Litigation, Index No. 651939/2020 (Sup. Ct. N.Y. Cty.) (the “State Class Action”). The State Class Settlement fully resolved claims that have been or could be filed on behalf of a class of purchasers of the Notes who did not release their claims in connection with the Scheme.
In addition, certain individuals and institutions, who have submitted opt-out notices, claim to have made investments relating to the Company’s ADS and have made informal demands for the Company to pay alleged losses resulting from the Fabricated Transactions disclosed on April 2, 2020. On April 13, 2023, two of those investors commenced legal proceedings against us in the High Court of the Republic of Singapore, seeking to recover an alleged loss of US$145.8 million in the aggregate. These legal proceedings are currently in an early stage of development, and we intend to use our best efforts to defend.
See “Item 8. Financial Information—8.A. Consolidated Statements and Other Financial Information—Legal Proceedings” for further details of the lawsuits filed against us and settlements reached.
The Fabricated Transactions have exposed us to increased risks of litigation. We and our current and former directors and officers may, in the future, be subject to additional litigation. Subject to certain limitations, we are obligated to indemnify our current and former directors and officers in connection with such lawsuits and any related litigation or settlement amounts. Regardless of the outcome, these lawsuits, and any other litigation that may be brought against us or our current or former directors and officers, could be time-consuming, result in significant expense and divert the attention and resources of our management and other key employees. An unfavorable outcome in any of these matters could result in significant damages, additional penalties or other remedies imposed against us, our current or former directors or officers, which could harm our reputation, business, financial condition, results of operations or cash flows. In addition, an unfavorable outcome in any of these matters could exceed coverage provided, if any, under potentially applicable insurance policies, which is limited. Following disclosure of the Fabricated Transactions, we have had difficulties in obtaining desirable insurance coverage, or any insurance coverage, regarding legal proceedings, investigations and inquiries, and we cannot assure you with any certainty that we will be able to obtain such coverage in the future.
Matters relating to or arising from the Fabricated Transactions and the Internal Investigation, including adverse publicity and potential concerns from our customers, suppliers or others with whom we do business, have had and could continue to have an adverse effect on our business and financial condition.
We have been and could continue to be the subject of negative publicity focusing on the Fabricated Transactions and adjustment of our financial statements for the second and third quarters in 2019, and we may be adversely impacted by negative reactions from our customers, suppliers or others with whom we do business. Concerns include the perception of the effort required to address our accounting and internal control environment, and the ability for us to be a long-term provider to our customers. Continued adverse publicity and potential concerns from our customers and business partners or others could harm our business and have an adverse effect on our reputation, financial condition and results of operations.
The delisting of our ADSs from Nasdaq may continue to have a material adverse effect on the trading and price of our ADSs, and we cannot assure you that our ADSs will be relisted, or that once relisted, they will remain listed.
On July 1, 2020, we were delisted from Nasdaq when the staff of the Nasdaq Stock Market LLC filed a Form 25 Notification of Delisting. The delisting of our ADSs from Nasdaq has had and may continue to have a material adverse effect on us by, among other things, causing investors to dispose of our ADSs and limiting:
| ● | the liquidity of our ADSs; |
13
| ● | the market price of our ADSs; |
| ● | the number of institutional and other investors that will consider investing in our ADSs; |
| ● | the availability of information concerning the trading prices and volume of our ADSs; |
| ● | the number of broker-dealers willing to execute trades in our ADSs; and |
| ● | our ability to obtain equity or debt financing for the continuation of our operations. |
The lack of an active trading market may limit the liquidity of an investment in our ADSs, meaning you may not be able to sell our ADSs you own at times, or at prices, attractive to you. Any of these factors may materially and adversely affect the price of our ADSs.
We have completed an offshore restructuring of the Company’s indebtedness, including a restructuring of indebtedness to bondholders and settlement of certain of our contingent liabilities, yet we remain subject to pending and potential future lawsuits with respect to the Fabricated Transactions.
On July 15, 2020, the Cayman Court appointed Alexander Lawson of Alvarez & Marsal Cayman Islands Limited and Wing Sze Tiffany Wong of Alvarez & Marsal Asia Limited to act as “light-touch” Joint Provisional Liquidators of the Company (the “JPLs”) on the application of the Company in response to the presentation of a winding-up petition by a creditor of the Company in the Cayman Court. During the provisional liquidation, we operated our business under the day-to-day control of the Board, under the supervision of the JPLs, in accordance with a protocol executed on October 16, 2020. By order of the Cayman Court dated February 25, 2022, the petition was dismissed, and the JPLs were formally discharged with effect from March 4, 2022, bringing the provisional liquidation and the liquidation proceedings generally to a close. On August 26, 2022, we announced the redemption in full of the US$109.9 million of 9.00% series B senior secured notes due 2027 (the “New Notes” or “Series B Senior Secured Notes”) that we issued as a part of our offshore restructuring, which were our only offshore debt securities. See “Item 4.A. History and Development of the Company” for details of our offshore restructuring. However, we remain subject to pending and potential future lawsuits with respect to the Fabricated Transactions, and there may also be more lawsuits filed against us in the future. Failure to settle these lawsuits or other unfavorable outcomes in these proceedings could result in significant damages, additional penalties or other remedies imposed against us, our current or former directors or officers, which could harm our reputation, business, financial condition, results of operations or cash flows.
If we fail to implement and maintain an effective system of internal control, we may be unable to accurately report our results of operations, meet our reporting obligations or prevent fraud, and investor confidence and the trading price of the ADSs may be materially and adversely affected.
As a public company, we are subject to the Sarbanes-Oxley Act of 2002. Section 404 of the Sarbanes-Oxley Act (“Section 404”), requires that we include a report from management on the effectiveness of our internal control over financial reporting in our annual report on Form 20-F. In 2024, our management, with the participation of our chief executive officer and chief financial officer, conducted an evaluation of the effectiveness of our company’s internal control over financial reporting as of December 31, 2024. Based on this evaluation, we concluded that internal control was effective as of December 31, 2024. In addition, our independent registered public accounting firm must attest to and report on the effectiveness of our internal control over financial reporting. Our independent registered public accounting firm has issued an attestation report, which has concluded that as of December 31, 2024, our internal control over financial reporting was effective.
Even though we did not note or identify any deficiencies that we believe to be material weaknesses as of December 31, 2024, if we fail to maintain the adequacy of our internal control over financial reporting, as these standards are modified, supplemented or amended from time to time, we may not be able to conclude on an ongoing basis that we have effective internal control over financial reporting in accordance with Section 404. Generally speaking, if we fail to achieve and maintain an effective internal control environment, it could result in material misstatements in our financial statements and could also impair our ability to comply with applicable financial reporting requirements and related regulatory filings on a timely basis. As a result, our businesses, financial condition, results of operations and prospects, as well as the trading price of the ADSs, may be materially and adversely affected.
In addition, as a public company, our reporting obligations may place a significant strain on our management, operational and financial resources and systems for the foreseeable future. We may be unable to timely complete our evaluation testing and any required remediation.
14
If we are delinquent in our periodic reporting obligations, the broker-dealers will not be able to publish quotations for our ADSs on the OTC market.
Our ability to maintain a timely filing schedule with respect to our SEC reporting obligations is subject to a number of contingencies, including whether we can maintain the effectiveness of our internal control over financial reporting. We cannot assure you that we will be able to timely make our future filings.
In case we delay our filings, investors may need to evaluate certain decisions with respect to our ADSs in light of our lack of current financial information. In addition, the SEC adopted amendments to the Exchange Act Rule 15c2-11 in September 2020 that enhanced disclosure and investor protection in the OTC market by ensuring that broker-dealers do not publish quotations for an issuer’s security when current issuer information is not publicly available, subject to certain exceptions. Therefore, if we are delayed in our filings, the broker-dealers will not be able to publish quotations for our ADSs on the OTC market. In such an event, the trading volume of our ADSs will be negligible, and the trading price may fall sharply as a result.
Risks Relating to Our Business and Industry
Our limited operating history may not be indicative of our future growth or financial results and we may not be able to sustain our historical growth rates.
We commenced our operations in October 2017 and have achieved significant growth since our inception. We expanded from a single trial store in Beijing to 14,540 self-operated stores and 7,749 partnership stores in more than 300 cities in China (including Hong Kong) and 51 self-operated stores in Singapore as of December 31, 2024. We also recently expanded into Malaysia via granting exclusive franchise rights to a local partner to open Luckin Coffee stores in Malaysia. We had 334.0 million cumulative transacting customers as of December 31, 2024. At the same time, we continue to evaluate our store performance and adjust our business plan accordingly. Our limited operating history may not be indicative of our future growth or financial results. There is no assurance that we will be able to maintain our historical growth rates in future periods. Our growth rates may decline for any number of possible reasons and some of them are beyond our control, including decreasing customer spending, increasing competition, declining growth of China’s coffee industry or China’s food and beverage sector in general, emergence of alternative business models, or changes in government policies or general economic conditions. We will continue to expand our product offerings and may explore new operating models to bring greater convenience to our customers and to increase our customer base and the number of transactions. However, the execution of any new business plans is subject to uncertainty and the total number of items sold and number of transacting customers may not grow at the rate we expect for the reasons stated above. Further, we may bear additional expenses and costs, including the negotiation of adjusted arrangements with suppliers, when we adjust our business plan. If our growth rates decline, investors’ perceptions of our business and prospects may be adversely affected and the trading price of the ADSs could decline. In addition, since our business model is innovative in China’s coffee industry, it may increase the difficulty in evaluating our business and future prospects based on our historical operational or financial results.
If we are unable to successfully execute our strategies, our business and prospects may be materially and adversely affected.
We will continue to encounter challenges in implementing our managerial, operating and financial strategies. The major challenges in managing our business growth include, among other things:
| ● | effectively identifying and securing locations for new stores and managing the daily operations of our stores. See “—We may be unsuccessful in operating our stores” for more details; |
| ● | controlling incurred costs in a competitive environment; |
| ● | timely adjusting our business plan based on our performance and market position as well as successfully launching the adjusted business plan; |
| ● | the success of members of the management in assuming their roles and the ability of the management team to implement and achieve our strategies and goals as they develop; |
15
| ● | the success of our members of the Board in assuming their roles; |
| ● | attracting, training and retaining a growing workforce to support our operations; |
| ● | continuously developing and launching successful new products; |
| ● | maintaining and upgrading our technology systems in a cost-effective manner; |
| ● | effectively managing our supply chain and ensuring our third-party suppliers continue to meet our quality and other standards and satisfy our future operational needs; |
| ● | implementing a variety of new and upgraded internal systems and procedures as our business continues to grow; and |
| ● | ensuring full compliance with relevant laws and regulations. |
All efforts to address the challenges of our growth require significant managerial, financial and human resources. We cannot assure you that we will be able to execute managerial, operating and financial strategies to keep up with our growth. If we cannot manage our growth or execute our strategies effectively, our growth may slow down and our business and prospects may be materially and adversely affected.
If we fail to acquire new customers or retain existing customers in a cost-effective manner, our business, financial condition and results of operations may be materially and adversely affected.
Our ability to cost-effectively attract new customers and retain existing customers is crucial to driving net revenues growth and achieving profitability. We have invested significantly in branding, sales and marketing to acquire and retain customers since our inception. For example, we offer various discount offers and deals in the form of vouchers and coupons. We also expect to continue to invest significantly to acquire new customers and retain existing ones. There can be no assurance that new customers will stay with us, or the net revenues from new customers we acquire will ultimately exceed the cost of acquiring those customers. In addition, if we reduce or discontinue our current discount offers and deals, if our existing customers no longer find our products appealing, or if our competitors offer more attractive products, prices, discounts or better customer services, our existing customers may lose interest in us, decrease their orders or even stop ordering from us. If we are unable to retain our existing customers or to acquire new customers in a cost-effective manner, our revenues may decrease and our results of operations will be adversely affected.
We may be unsuccessful in operating our stores.
The operating results of our stores have been and will continue to be subject to a number of factors, including but not limited to:
| ● | our ability to maintain and enhance the quality of our products and services or to develop and launch new products that meet our customers’ needs; |
| ● | our ability to retain existing customers and attract new customers; |
| ● | our ability to continually increase the number of items sold to each customer and number of items sold in each store; |
| ● | our ability to successfully implement our pricing strategies; |
| ● | our ability to timely respond to changes in market opportunities and customer preferences; |
| ● | our ability to maintain good relationships with third-party suppliers, service providers and strategic partners; |
| ● | our ability to hire, train and retain talented employees; |
16
| ● | our ability to manage costs of our operations, such as cost of materials, store rental, labor and other operating costs, and sales and marketing expenses; |
| ● | our ability to ensure full compliance with relevant laws and regulations, and maintain adequate and effective control, supervision and risk management over our stores; and |
| ● | our ability to monitor and control the overall operation of our stores. |
Many factors that are out of our control, including the macroeconomic and regulatory environment, could also adversely affect our store operations. In addition, opening new stores near our existing stores may adversely affect the sales of our existing stores. Any of these factors listed above or described elsewhere in this Risk Factors section may render us unsuccessful in profitably operating our stores and could adversely impact our business, financial condition and/or results of operations. We may even have to shut down certain stores if their business, financial condition and operation results are below our expectation.
To the extent that we are not able to effectively gauge the direction of our key markets and successfully identify, develop and promote new or improved products in the changing market, our financial results and our competitive position will suffer.
We have devoted significant resources to launch and promote new products from time to time to serve broader customer demand, adapt to changes in market trends and shifts in customer taste and preferences, including the introduction of new coffee flavors and non-coffee products. However, we may not be successful in implementing our cross-selling strategy, developing innovative new products, and our new products may not be favored by customers or commercially successful. To the extent that we are not able to effectively gauge the direction of our key markets and successfully identify, develop and promote new or improved products in the changing market, our financial results and our competitive position will suffer.
Additionally, the growth of China’s coffee industry is affected by customer tastes, preferences, perceptions and spending patterns. Since we have generated, and expect to continue to generate, a considerable amount of our revenues from the sale of coffee, a shift in customer preferences away from coffee, the changes of spending pattern adversely affecting consumption of coffee, or the decrease or slow growth of coffee consumption in China would harm our business, more than if our revenues were generated from more diversified products.
We may face additional risks associated with our retail partnership model.
We launched our retail partnership model initiative in September 2019, and opened our first partnership store in October 2019. The retail partnership model has become increasingly important to our business as a whole. Our revenues from partnership stores were RMB3,069.3 million, RMB6,225.8 million, and RMB7,745.3 million (US$1,061.3 million) in 2022, 2023, and 2024, which represented 23.1%, 25.0%, and 22.5% of our total revenues, respectively. The retail partnership model may subject us to a number of risks, including but not limited to:
| ● | We might not be able to effectively control retail partners’ actions and their daily store operation, and in case that their actions harm our business, our contractual rights and remedies are limited; |
| ● | The unsatisfactory service provided by or misconduct of our retail partners may harm the goodwill associated with our brands, and may adversely impact our business and results of operations; |
| ● | The revenues we realize from partnership stores are partly dependent on our retail partners’ ability to grow their sales; |
| ● | The failure of our retail partners to comply with local regulatory rules may subject us to losses and harm our reputation; |
| ● | Retail partners may not completely fulfill their obligation under the partnership agreement, which may adversely impact our business and results of operations; |
| ● | The number and quality of retail partners are subject to change over time, which may negatively affect our business; and |
17
| ● | Our retail partners may be subject to a variety of litigation risks, including, but not limited to, customer claims, food safety claims and employee allegations of improper termination. Although we are not directly liable for the costs involved in these types of litigation, each of these claims may increase the costs of our retail partners and adversely affect their profitability, which in turn could adversely affect our business, operating results and brand. |
We face intense competition in China’s coffee industry and food and beverage sector in general, and our products are not proprietary. If we fail to compete effectively, we may lose market share and customers, and our business, financial condition and results of operations may be materially and adversely affected.
China’s coffee industry and food and beverage sector are intensely competitive. Our products, including our coffee recipes, are not proprietary, and therefore, we are unable to prevent competitors from copying the recipes of our products and sell similar products. We not only compete with a number of coffee shop operators, but also with other businesses, such as convenience stores as well as food and beverages operators with convenient locations. Our competitors may have more financial, technical, marketing and other resources than we do and may be more experienced and able to devote greater resources to the development, promotion and support of their business. Some competitors are well established in China and any defensive measures they take in response to our expansion could hinder our growth and adversely affect our sales and results of operations. In addition, China’s coffee industry is subject to the entry of new and well-funded competitors. For more information related to the competitive landscape of China’s coffee industry, see “Item 4. Information on the Company—4.B. Business Overview—Competition.” Increased competition may reduce our market share and profitability and require us to increase our sales and marketing efforts and capital commitment in the future, which could negatively affect our results of operations or force us to incur further losses. Although we have accumulated a large and growing customer base, there is no assurance that we will be able to continue to do so in the future against current or future competitors, and such competitive pressures may have a material adverse effect on our business, financial condition and results of operations.
We have incurred significant operating losses attributable to the Company and we may continue to experience significant operating losses in the future.
We have incurred significant operating losses attributable to the Company since our inception in June 2017. Although we had operating income of RMB1,156.2 million, RMB3,025.6 million and RMB3,538.1 million (US$484.8 million), respectively, for the years ended December 31, 2022, 2023 and 2024, we may not be able to maintain our profitability in the future.
We intend to invest to further improve our brand awareness, maintain and expand our customer base and store network, continuously launch new product offerings, further strengthen our technological capabilities, enhance and optimize our supply chain management and prudently explore expansion into overseas markets. In addition, our net revenues will be impacted by various factors, including the performances of our stores, level of discounts we offer for different products, competitive landscape, customer preference and macroeconomic and regulatory environment. Therefore, our revenues may not grow at the rate we expect and may not increase sufficiently to offset the increase in our expenses. We may continue to incur losses in the future and we cannot assure you that we will eventually achieve profitability.
We require a significant amount of capital to fund our operations and respond to business opportunities. If we cannot obtain sufficient capital on acceptable terms, our business, financial condition and prospects may be materially and adversely affected.
Building a well-known brand and accumulating a large and growing customer base are costly and time-consuming. For example, significant and continual investments in sales and marketing are required for further establishing brand awareness among the population in China to attract new customers and retain existing ones. In addition, we invest heavily in our technology systems, which are essential to our expansion and operations. It may take a long period of time to realize returns on such investments, if at all.
We have historically funded our cash requirements principally with capital contributions from our shareholders and the proceeds from our public offerings and private placement. If these resources are insufficient to satisfy our cash requirements, we may seek to raise funds through additional equity offerings or debt financings or obtain additional bank facilities. However, our ability to obtain additional capital in the future has been adversely affected by the impacts associated with the Fabricated Transactions and is subject to a number of uncertainties, including those relating to our future business development, financial condition and results of operations, general market conditions for financing activities by companies in our industry, and macroeconomic and other conditions in China and globally. If we cannot obtain sufficient capital on acceptable terms to meet our capital needs, we may not be able to execute our growth strategies, and our business, financial condition and prospects may be materially and adversely affected.
18
Our success depends on the continuing efforts of our key management and experienced and capable personnel as well as our ability to recruit new talent. If we fail to hire, train, retain or motivate our staff, our business may suffer.
Our future success is significantly dependent upon the continued service of our key management as well as experienced and capable personnel generally. If we lose the services of any member of key management or our experienced and capable personnel, we may not be able to locate suitable or qualified replacements, and may incur additional expenses to recruit and train new staff, which could severely disrupt our business and growth. If any of our key management or experienced and capable personnel is poached by and joins a competitor or forms a competing business, we may lose customers, know-how and key professionals and staff members.
Our rapid growth also requires us to hire, train, and retain a wide range of personnel who can adapt to a dynamic, competitive and challenging business environment and are capable of helping us conduct effective marketing, innovate new products, and develop technological capabilities. We will need to continue to attract, train and retain talent at all levels. We may need to offer attractive compensation and other benefits packages, including share-based compensation, to attract and retain them. We also need to provide our employees with sufficient training to help them to realize their career development and grow with us. Any failure to attract, train, retain or motivate key management and experienced and capable personnel could severely disrupt our business and growth.
Any disruption to our supply chain and delivery services would negatively impact our business.
We have a limited number of suppliers for our raw materials, pre-made food and beverage items, machines, delivery service to our customers and warehouse and fulfillment service. In 2024, we purchased our coffee beans mainly from four suppliers, dairy, including plant-based raw materials such as coconut milk, mainly from four suppliers, syrup mainly from two suppliers and pre-made food and beverage items from a few selected sources, and we also mainly rely on two delivery service providers to provide most of the delivery service to our customers and cooperate with three warehouse and fulfillment service providers for our inventory storage and fulfillments between warehouses and from warehouses to our stores.
Due to our limited number of suppliers, any interruption to the operations of our suppliers, any failure of our suppliers to accommodate our business scale, any termination or suspension of our supply arrangements, any change in cooperation terms, the deterioration of relationships with these suppliers or any disputes with them may materially and adversely affect our results of operations. In addition, our current agreements with our suppliers generally do not prohibit them from working with our competitors. Our competitors may be more effective in providing incentives to our suppliers to prioritize on their orders in case of short supply. We cannot assure you that we would be able to find replacement suppliers on commercially reasonable terms or a timely basis.
Our supply chain and delivery services may be disrupted by other factors, including but not limited to, improper supply chain management, regulatory changes or noncompliance, surging market demand for our products or raw materials and extreme weather, natural disasters, health epidemics and other calamities. Any such disruptions may result in loss of potential orders, failures to deliver the customer order on time, or at all, and negative impact on the results of our business operations, financial performance and reputation.
Failure to maintain the quality and safety of our products could have a material and adverse effect on our reputation, financial condition and results of operations.
The quality and safety of our products are critical to our success. For more information on our quality control system, see “Item 4. Information on the Company—4.B. Business Overview—Supply Chain” and “Item 4. Information on the Company—4.B. Business Overview—Food Safety and Quality Control.” However, due to the scale of our operations and growth of our store network, maintaining consistent product quality depends significantly on the effectiveness of our quality control system, which in turn depends on a number of factors, including but not limited to the design of our quality control system, employee training to ensure that our employees adhere to and implement our quality control policies and procedures and the effectiveness of monitoring any potential violation of our quality control policies and procedures. There can be no assurance that our quality control system will always prove to be effective.
19
In addition, the quality of the products or services provided by our suppliers or service providers is subject to factors beyond our control, including the effectiveness and the efficiency of their quality control system, among others. There can be no assurance that our suppliers or service providers will always be able to adopt appropriate quality control systems and meet our stringent quality control requirements in respect of the products or services they provide. Any failure of our suppliers or service providers to provide satisfactory products or services could harm our reputation and adversely impact our operations. See “—Illegal actions or misconduct, or any failure by third-party suppliers, our retail partners, or service providers to provide satisfactory products or services could materially and adversely affect our business, reputation, financial condition and results of operations. In addition, we may be unable to receive sufficient compensation from suppliers and service providers for the losses caused by them.”
If customers become ill from food or beverage-borne illnesses, tampering, adulteration, contamination, mislabeling or other food or beverage safety issues, we could be forced to temporarily close the impacted stores and/or be involved in related disputes or legal proceedings. In addition, instances of food or beverage safety issues, even those not involving us or our suppliers, could, by resulting in negative publicity about us, China’s coffee industry or China’s food and beverage market in general, adversely affect our reputation, financial condition and results of operations. A decrease in customer confidence in the safety and quality of our products or any food safety issues could materially harm our business and results of operations. See “—Adverse incidents or reports of food-safety issues, whether true or not, may harm our business.”
Any significant disruption in our technology infrastructure or our failure to maintain the satisfactory performance, security and integrity of our technology infrastructure would materially and adversely affect our business, reputation, financial condition and results of operations.
The proper functioning of our technology infrastructure is essential to our business. We rely on our technology to improve customer engagement and our operational efficiency, among others. See “Item 4. Information on the Company—4.B. Business Overview—Technology.” The risks we face in relation to the disruption of our technology infrastructure include:
| ● | we may encounter problems when upgrading our technology infrastructure including our mobile apps, systems and software. The development, upgrades and implementation of our technology infrastructure are complex processes. Issues not identified during pre-launch testing of new services may only become evident when such services are made available to our entire customer base. Therefore, our technology infrastructure, including our mobile apps, may not function properly if we fail to detect or solve technical errors in a timely manner; and |
| ● | our systems are potentially vulnerable to damage or interruption as a result of earthquakes, floods, fires, extreme temperatures, power loss, telecommunications failures, technical error, computer viruses, hacking and similar events. |
These and other events may lead to the unavailability of our mobile apps, interruption of our supply chain and delivery, interruption of unmanned machines, leakage or permanent loss of customer data, interruptions or decreases in connection speed, or other events which would negatively affect our operations. If we experience frequent or persistent service disruptions, whether caused by failures of our own systems or those of third-party suppliers or service providers, our reputation or relationships with our customers may be damaged and our customers may switch to our competitors, which may have a material adverse effect on our business, financial condition and results of operations.
We face risks related to natural disasters, health epidemics and other calamities, which could significantly disrupt our business, financial condition and results of operations.
We are vulnerable to natural disasters, health epidemics, and other calamities. Any of such occurrences could cause severe disruption to the daily operations of us, and may even require a temporary closure of facilities and logistics delivery networks, which may disrupt our business operations and adversely affect our results of operations. In addition, our results of operations could be adversely affected to the extent that any of these catastrophic events harm the Chinese economy in general.
20
From time to time, we may evaluate and potentially consummate strategic investments, acquisitions, strategic cooperation, formation of joint ventures and new business initiatives which may turn out to be not successful and adversely affect our operation and financial results.
To complement our business and strengthen our market-leading position, we may form strategic alliances or make strategic investments and acquisitions from time to time. In addition, we continually evaluate the potentials of new business initiatives or new markets. We may experience difficulties in integrating our operations with the newly invested or acquired businesses, executing new business initiatives, managing our expansion, implementing our strategies or achieving expected levels of net revenues, profitability, productivity or other benefits. For example, in 2022, due to historical underperformance and updated strategy and business projections, we recorded a full impairment of RMB221.8 million for Luckin Coffee EXPRESS machines. In 2023, due to operational strategy adjustments, we decided to cease all operations under Luckin Tea, and thus recorded a full impairment of RMB4.5 million (US$0.6 million) for assets in relation to Luckin Tea. Therefore, we cannot assure you that our investments, acquisitions, cooperation and new business initiatives will benefit our business strategy, generate sufficient net revenues to offset the associated costs, or otherwise result in the intended benefits.
Growth of our business will partially depend on the recognition of our brand, and any failure to maintain, protect and enhance our brand would limit our ability to grow or retain our customer base, which would materially and adversely affect our business, financial condition and results of operations.
We believe that recognition of our brand among customers has helped us manage our customer acquisition costs and contributed to the growth and success of our business. Accordingly, maintaining, protecting and enhancing the recognition of our brand is critical to our business and market position. Many factors, some of which are beyond our control, are important to maintaining, protecting and enhancing our brand. These factors include but are not limited to our ability to:
| ● | maintain the quality and attractiveness of the products we offer; |
| ● | develop and launch new products that satisfy our customers’ needs; |
| ● | provide a superior customer experience; |
| ● | increase brand awareness through marketing and brand promotion activities; |
| ● | maintain good relationships and retain favorable terms with our suppliers, service providers and other business partners; |
| ● | stay compliant with relevant laws and regulations; |
| ● | compete effectively against existing and future competitors; and |
| ● | preserve our reputation and goodwill generally and in the event of any negative publicity on our products, services and data security, or other issues affecting us, China’s coffee industry or China’s food and beverage sector in general. |
A public perception that we, or other industry participants do not provide satisfactory products or services to customers, even if factually incorrect or based on isolated incidents, could damage our reputation, diminish the value of our brand, undermine the trust and credibility we have established and have a negative impact on our ability to attract and retain customers, and our business, financial condition and results of operations may be materially and adversely affected.
We have been and may increasingly become a target for public scrutiny, including complaints to regulatory agencies, negative media coverage, and malicious allegations, all of which could severely damage our reputation and materially and adversely affect our business and prospects.
Publicity about our business and management creates the possibility of heightened attention from the public, regulators and the media. Any negative report regarding our business, financial condition, results of operations, our management and employees could damage our brand image and severely affect the sales of our products and possibly lead to claims, litigation and damages. One of our executive officers, Mr. Fei Yang, was the president of IWOM Marketing Co., Ltd. (“IWOM”), a digital marketing company, when it was convicted of illegal business operation in 2013 for deleting user-generated content for profit. Mr. Yang was held liable as IWOM’s president and was given a short-term (18 months) prison sentence.
21
Although Mr. Yang left IWOM in 2015, there has been and might continue to be negative media coverage about this conviction, which may have a negative effect on our public image and business. In addition, improper behavior or statements of our spokespersons, endorsers and other celebrities we have cooperated with and our employees may result in substantial harm to our brand, reputation and operations. We could become a target for public scrutiny, including complaints to regulatory agencies, negative media coverage, and malicious allegations, in the future, and such scrutiny and public exposure could severely damage our reputation as well as our business and prospects.
We have incurred significant costs on a variety of sales and marketing efforts, including mass advertising and heavy promotions to attract customers, and some sales and marketing campaigns and methods may not be sustainable or may turn out to be ineffective.
We have invested significantly in sales and marketing activities to promote our brand and our products and to deepen our relationships with customers. We incurred RMB570.1 million, RMB1,286.5 million, and RMB1,920.3 million (US$ 263.1 million) in sales and marketing expenses for the years ended December 31, 2022, 2023, and 2024, respectively. We also regularly offer coupons and vouchers to increase our customer base, retain our existing customers or promote new products, and such promotion activities might not be sustainable.
Our sales and marketing activities may not be well received by our existing customers, and may not attract new customers as anticipated. The evolving marketing landscape may require us to experiment with new marketing methods to keep pace with industry trends and customer preferences. Failure to refine our existing marketing approaches or to introduce new marketing approaches in a cost-effective manner could reduce our market share and negatively impact our results of operations. There is no assurance that we will be able to recover the costs of our sales and marketing activities or that these activities will be effective in attracting new customers and retaining existing customers.
We may be unsuccessful in managing our store network.
We may not be able to manage our store network. The number and timing of the stores actually opened during any given period are subject to a number of risks and uncertainties, including but not limited to our ability to:
| ● | identify suitable locations and secure leases on commercially reasonable terms; |
| ● | obtain adequate funding for development and opening costs; |
| ● | obtain the required licenses, permits and approvals; |
| ● | efficiently manage our time and cost in relation to the design, decoration and preopening processes for each of our stores; |
| ● | develop and retain suitable retail partners; and |
| ● | hire, train and retain skilled employees. |
Any factors listed above, either individually or in aggregate, might delay or fail our plan to increase the number of stores in desirable locations at manageable cost levels.
In addition, we may not be able to successfully operate our existing stores and may choose to shut down certain stores from time to time.
Adverse incidents or reports of food-safety issues, whether true or not, may harm our business.
Instances or reports of food-safety issues, such as food or beverage-borne illnesses, tampering, adulteration, contamination or mislabeling, either during growing, manufacturing, packaging, storing or preparation, whether true or not, have in the past severely injured the reputations of companies in China’s food and beverage market and could affect us as well. Product safety or quality issues, actual or perceived, or allegations of product contamination, even when false or unfounded, could tarnish the image of our brand and may cause customers to choose other products. Such issues could materially and negatively affect our reputation, results of operations and financial performance.
22
Any lack of requisite approvals, licenses or permits applicable to our business may have a material and adverse impact on our business, financial condition and results of operations.
In accordance with the relevant laws and regulations in jurisdictions in which we operate, we are required to maintain various approvals, licenses and permits to operate our business, including but not limited to business licenses, food operation licenses, fire safety inspections, single-purpose prepaid card filings, and commercial franchise filings. These approvals, licenses and permits are obtained upon satisfactory compliance with, among other things, the applicable laws and regulations. If we or our retail partners fail to obtain the necessary licenses, permits and approvals, we may be subject to fines, confiscation of the gains derived from the related stores or the suspension of operations of the related stores. We may also experience adverse publicity arising from such noncompliance with government regulations that negatively impacts our brand. We may experience difficulties or failures in obtaining the necessary approvals, licenses and permits for new stores. If we fail to obtain the material licenses, our store opening and expansion plan may be delayed. In addition, there can be no assurance that we will be able to obtain and/or renew all of the approvals, licenses and permits required for our existing business operations upon their expiration in a timely manner or at all, which could adversely affect our business operations. The following are some particular risks and potential negative consequences regarding certain lack of requisite approvals, licenses or permits, without prejudice to the generality of the foregoing.
As of the date of this annual report, a small portion of our stores have not obtained business licenses, and we are in the process of obtaining business licenses for these stores. We may be ordered by the government authorities to rectify such noncompliance or to suspend operations of these stores and may be subject to fines of up to RMB500,000 for each store that fails to obtain business licenses.
As of the date of this annual report, a small portion of our stores have not obtained food operation licenses, and we are in the process of obtaining food operation licenses for these stores. The relevant government authorities may confiscate the income of these stores since commencing operation as well as the food and beverage products sold at these stores and the raw materials and equipment used in store operation, and may impose fines based on the value of the food and beverage products sold at each store (if the value of the food and beverage products is less than RMB10,000, a fine up to RMB100,000 may be imposed; if the value of the food and beverage products is more than RMB10,000, a fine up to 20 times of such value may be imposed).
Some of our stores are required to obtain permits over fire safety inspection by local fire prevention authorities. However, as of the date of this annual report, a substantial number of such stores have not obtained such permits. Our stores that fail to obtain the permits over fire safety inspections may be ordered by the relevant government authorities to close down and may be subject to a fine of up to RMB300,000 per store. In addition, some of our stores have not completed the required as-built acceptance check on fire prevention or fire safety filing. If the stores that fail to complete such fire safety filing are found unqualified by relevant government authorities in random inspection, they may be ordered by the relevant government authorities to close down and may be subject to a fine of up to RMB300,000 per store. As advised by our PRC legal counsel, King & Wood Mallesons, the likelihood that we would be subject to material administrative penalties by fire safety regulatory authorities is low.
We have recorded negative cash flows from operating activities historically and may have a net current liabilities position in the future.
We have experienced significant cash outflow from operating activities in the past. Though we have had cash inflows in recent years, we cannot guarantee that we will maintain that positive operating cash position in the future. If our cost of continuing operations increases in the future or our cash generated from operating activities does not meet our expectation, our operating cash position could worsen, and our business could be adversely affected because of the limited amount of cash available to meet the cash needs for operating our business and to fund our investments in our business expansion.
Though we have had net asset positions in recent years, we could have a net current liabilities position in the future, which would expose us to liquidity risk. Our future liquidity and ability to make additional capital investments necessary for our operations and business expansion will depend primarily on our ability to maintain sufficient cash generated from operating activities and to obtain adequate external financing. There can be no assurance that we will be able to renew existing bank facilities or obtain other sources of financing.
23
We have undertaken strategic partnerships which may not be successful. If our collaboration with any of our strategic partners is terminated or curtailed, or if we are no longer able to benefit from the business collaborations with our strategic partners, our business may be adversely affected.
Our business has benefited from our collaborations with our strategic partners, including Weixin, in the areas such as mobile ordering and payment and joint marketing. We have entered into certain collaborations or alliances, with our business partners historically from time to time. We cannot assure you that such alliances or partnerships will contribute to our business, and we might not be able to maintain our cooperative relationships with our strategic partners and their respective affiliates in the future. If the services provided by these strategic partners become limited, compromised, restricted, curtailed or less effective or become more expensive or unavailable to us for any reason, our business may be materially and adversely affected. To the extent we cannot maintain our cooperative relationships with any of these strategic partners, it may be very difficult for us to identify other alternative partners, which may divert significant management attention from existing business operations and adversely impact our daily operation and customer experience.
A significant interruption in the operations of our third-party suppliers, retail partners and service providers could potentially disrupt our operations.
We have limited control over the operations of our third-party suppliers, retail partners, service providers and other business partners and any significant interruption in their operations may have an adverse impact on our operations. For example, a significant interruption in the operations of our roasted coffee bean suppliers’ roasting facilities could cause a shortage of coffee at our stores, a significant interruption impacting our leased warehouses, whether as a result of a natural disaster, labor difficulties, fire or other causes, could cause the shortage of our inventory, and a significant interruption in the operations of our internet service provider could impact the operation of our mobile apps. If we cannot solve the impact of the interruptions of operations of our third-party suppliers, retail partners or service providers, our business operations and financial results may be materially and adversely affected.
Illegal actions or misconduct, or any failure by third-party suppliers, our retail partners, or service providers to provide satisfactory products or services could materially and adversely affect our business, reputation, financial condition and results of operations. In addition, we may be unable to receive sufficient compensation from suppliers and service providers for the losses caused by them.
Our reputation and operation may be harmed by illegal or unsatisfactory actions taken by suppliers, our retail partners and service providers over which we have limited control. For example, the failure of our raw material suppliers to ensure product quality or to comply with food safety or other laws and regulations could interrupt our operations and result in claims against us, and any delay in delivery of our products, damage to our products during the course of delivery and inappropriate actions taken by delivery riders of our delivery service providers might cause customer complaints.
In the event that we become subject to claims caused by actions taken by our suppliers, our retail partners, or service providers, we may attempt to seek compensation from the relevant suppliers, our retail partners, or service providers. However, such compensation may be limited. For example, we may not be able to fully cover compensation from our retail partners in case that our losses attributed to their actions exceed their deposit withheld by us. If no claim can be asserted against a supplier, our retail partners, or service provider, or amounts that we claim cannot be fully recovered from the supplier, our retail partners, or service provider, we may be required to bear such losses and compensation at our own costs. This could have a material and adverse effect on our business, financial condition and results of operations.
We face the risk of fluctuations in the cost, availability and quality of our raw materials and pre-made products, which could adversely affect our results of operations.
The cost, availability and quality of our principal raw material, such as Arabica coffee beans, coffee condiments, tea leaves, as well as pre-made food and beverage items, are important to our operations. We usually enter into fixed-price purchase agreements with suppliers of raw materials and pre-made food and beverage items with a term of one year. However, such contract prices may be renegotiated when there is significant fluctuation in the market price of these products. For example, coffee bean prices have risen in recent years due to climate change, supply chain disruptions, and increasing global demand, thus impacting our raw material costs. If the cost of raw materials and pre-made products increases after expiration of existing agreements, due to large market price fluctuation or due to any other reason, our business and results of operations could be adversely affected.
24
In addition, as coffee beans and most of our coffee condiments and pre-made products have relatively short shelf life, frequent and timely supply of these products are essential to our operations. Lack of availability of these products, whether due to shortages in supply, delays or interruptions in processing, failure of timely delivery or otherwise, could interrupt our operations and adversely affect our financial results.
Uncertainties relating to the growth of China’s coffee industry and food and beverage industry could adversely affect our revenues and business prospects.
Our business is affected by the development of China’s coffee industry and food and beverage industry in general. The demand for our coffee items and our future results of operations will depend on numerous factors affecting the development of China’s coffee industry and food and beverage industry in general, such as governmental regulations and policies over this industry, investments in this industry and the drinking culture and hobby of Chinese consumers, and some of them are completely beyond our control.
A decline in the popularity of coffee, especially freshly brewed coffee, or any failure by us to adapt our strategies in response to trends in China’s coffee industry and food and beverage industry in general may adversely affect our results of operations and business prospects.
Adverse public or medical opinion about the health effects of our products may harm our business.
Some of our products contain caffeine, dairy products, sugar and other active compounds, the health effects of which are not fully understood. The excessive consumption of these compounds may result in adverse health effects and have caused increasing public awareness. For example, a number of research studies conclude or suggest that excessive consumption of caffeine may lead to increased heart rate, nausea and vomiting, restlessness and anxiety, depression, headaches, tremors, sleeplessness and other adverse health effects. A number of research studies suggest the excess consumption of added sugar is associated with a variety of preventable diseases, obesity and damaged metabolism. Unfavorable reports on the health effects of caffeine or other compounds of our products could significantly reduce the sales of our products. Also, we could become subject to litigation relating to the existence of such compounds in our products and any such litigation could be costly and could divert management attention.
Our expansion into international markets will expose us to additional tax, compliance, policy, market and other risks, and there can be no assurance that any such expansion will be successful.
We are exploring business expansion into international markets. Our operations in international markets will expose us to various risks, including but not limited to those arising from:
| ● | competition with local competitors (which may have greater resources and/or more favorable market positions); |
| ● | the diversity of customer preferences and demand and our ability to anticipate or respond to such preferences and demand; |
| ● | changes in the political and economic environments in the countries where we operate; |
| ● | changes in laws and regulations, including tax regulations, and the imposition of new duties or other protectionist measures; |
| ● | regulatory or customary restrictions to any aspect of our existing business model; |
| ● | difficulties and costs associated with complying with, and enforcing remedies under, a wide variety of complex domestic and international laws, treaties and regulations; |
| ● | economic sanctions, trade restrictions, discrimination, protectionism or unfavorable policies against China-based companies; |
| ● | the infringement of our intellectual property rights in foreign jurisdictions; |
| ● | exposure to litigation or third-party claims outside the PRC; |
25
| ● | foreign currency exchange controls and fluctuations; and |
| ● | the occurrence of acts of terrorism or similar events, conflicts, civil unrest or situations of political instability, uncertainties in international relations or geopolitical tensions. |
These or other factors may harm our business in international markets or cause us to incur significant costs in these markets, which could have a material adverse effect on our business, results of operations and financial condition.
Our business is subject to seasonal fluctuations and unexpected interruptions.
We experience seasonality in our business. We generally experience fewer purchase orders during certain periods of a year, such as winter and the Chinese New Year holidays. We also experience fluctuations in the types of products sold as a result of weather changes that affect consumers’ preference for different drinks, which have different average selling prices and margin profiles. However, we cannot guarantee that such trend will be indicative of our future performance. Therefore, our financial condition and results of operations for future quarters may continue to fluctuate and our historical quarterly results may not be comparable to future quarters. As a result, the trading price of the ADSs may fluctuate from time to time due to seasonality.
Overall tightening of the labor market, increases in labor costs or any possible labor unrest may adversely affect our business and results of operations.
Our business requires a substantial number of personnel. Any failure to retain stable and dedicated labor by us may lead to disruption to our business operations.
Although we have not experienced any material labor shortage as of the date of this annual report, we have observed an overall tightening and increasingly competitive labor market. We have experienced, and expect to continue to experience, increases in labor costs due to increases in salary, social benefits and employee headcount. We compete with other companies in our industry and other labor-intensive industries for labor, and we may not be able to offer competitive remuneration and benefits compared to them. If we are unable to manage and control our labor costs, our business, financial condition and results of operations may be materially and adversely affected.
Our business generates and processes a large amount of data, which subjects us to evolving governmental regulations and other legal obligations related to privacy, cybersecurity, information security and data protection, many of which are subject to changes and uncertain interpretations. Any failure to comply with these governmental regulations and legal obligations, improper use or disclosure of such data by us, our employees or our business partners could subject us to significant reputational, financial, legal and operational consequences.
Our business generates and processes a large quantity of personal, transaction, and behavior data. We face risks inherent in handling large volumes of data and in protecting the security of such data. In particular, we face a number of challenges relating to data from transactions and other activities on our system, including:
| ● | protecting the data in and hosted on our system, including against attacks on our system by third parties or fraudulent behavior by our employees; |
| ● | addressing concerns related to privacy and sharing, safety, security and other factors; and |
| ● | complying with applicable laws, rules and regulations relating to the collection, use, disclosure or security of personal information, including any requests from regulatory and government authorities relating to such data. |
Any systems failure or security breach or lapse that results in the release of customer data could harm our reputation and brand and, consequently, our business, in addition to exposing us to potential legal liability. Furthermore, our business partners and their employees may improperly use or disclose the data we disclose to them for our operation and we have limited control over the actions of our business partners and their employees. Any failure, or perceived failure, by us, our employees, our business partners, or their employees to comply with privacy policies or with any regulatory requirements or privacy protection-related laws, rules and regulations could result in proceedings or actions against us by governmental entities or others. These proceedings or actions may subject us to significant penalties and negative publicity, require us to change our business practices, increase our costs and severely disrupt our business.
26
Recently, companies’ practices regarding collection, use, retention, transfer, disclosure and security of user data have been the subject of enhanced regulations and increased public scrutiny. For example, historically, we have been named by regulatory authorities among other apps for not expressly obtaining all authorizations from users, for which we have taken measures, including adjustments to our user privacy terms, to address the issue. The regulatory frameworks regarding privacy issues in many jurisdictions are constantly evolving and can be subject to significant changes from time to time.
In China, the PRC Cybersecurity Law, which became effective in June 2017, provides that personal information and important data collected and generated by operators of critical information infrastructure in the course of their operations in the PRC should be stored in the PRC.
In addition, regulators in China may implement measures to ensure that encryption of users’ data does not hinder law enforcement agencies’ access to that data. For example, according to the PRC Cybersecurity Law and relevant regulations, network operators, are obligated to provide assistance and support in accordance with the law for public security and national security authorities to protect national security or assist with criminal investigations. Compliance with these laws and requirements in manners that are perceived as harming privacy could lead to significant damage to our reputation and proceedings and actions against us by regulators and private parties.
On March 12, 2021, the CAC, the MIIT, the Ministry of Public Security and the SAMR jointly promulgated the Provisions on the Scope of Necessary Personal Information Required for Common Types of Mobile Internet Applications, which became effective on May 1, 2021, clarifying the scope of necessary information required for certain common mobile apps and stating that mobile apps operators may not deny users’ access to basic functions and services when the users opt out of the collection of unnecessary personal information. The CAC has since named a number of mobile apps in its regulatory announcement for failure to comply with privacy and data security regulations, and ordered these apps to rectify their data collection and use practices. On June 10, 2021, the Standing Committee of the National People’s Congress of China promulgated the Data Security Law which took effect on September 1, 2021, and on August 20, 2021, the Standing Committee of the National People’s Congress of China promulgated the Personal Information Protection Law which took effect on November 1, 2021. The Data Security Law provides for data security and privacy obligations of entities and individuals carrying out data activities, prohibits entities and individuals in China from providing any foreign judicial or law enforcement authority with any data stored in China without approval from competent PRC authority, and sets forth the legal liabilities of entities and individuals found to be in violation of their data protection obligations, including rectification order, warning, fines of up to RMB10 million, suspension of relevant business, and revocation of business permits or licenses. See “Item 4. Information on the Company—4.B. Business Overview—Regulation—Regulation on Internet Privacy.” The Personal Information Protection Law took effect on November 1, 2021, integrates the various rules with respect to personal information rights and privacy protection and applies to the processing of personal information within mainland China as well as certain personal information processing activities outside mainland China, including those for the provision of products and services to natural persons within China or for the analysis and assessment of acts of natural persons within China.
Numerous regulations, guidelines and other measures have been or are expected to be adopted under the umbrella of, or in addition to, the Cybersecurity Law and Data Security Law. For example, Regulations on the Security Protection of Critical Information Infrastructure, or the CII Protection Regulations, became effective on September 1, 2021. According to the CII Protection Regulations, critical information infrastructure, or the CII, refers to any important network facilities or information systems of the important industry or field such as public communication and information service, energy, transportation, water conservancy, finance, public services, e-government affairs and national defense science, which may endanger national security, people’s livelihood and public interest in the case of damage, function loss or data leakage. Regulators supervising specific industries are required to formulate detailed guidance to identify CII in the respective sectors, and a critical information infrastructure operator, or a CIIO, must take the responsibility to protect the CII’s security by performing certain prescribed obligations. For example, CIIOs are required to conduct network security test and risk assessment, report the assessment results to relevant regulatory authorities, and timely rectify the issues identified at least once a year. As of the date of this annual report, we have not been identified as a CIIO by the relevant regulatory authority.
27
Additionally, in December 2021, the CAC and several other administrations jointly promulgated the amended Cybersecurity Review Measures, or the Cybersecurity Review Measures, which took effect on February 15, 2022. Pursuant to the Cybersecurity Review Measures, where the relevant activity affects or may affect national security, a CIIO that purchases network products and services, or an internet platform operator that conducts data process activities, shall be subject to the cybersecurity review. The Cybersecurity Review Measures also expands the cybersecurity review requirement to cover “internet platform operators” in possession of personal information of over one million users if such operators intend to list their securities in a foreign country. See “—Risks Relating to Doing Business in China—The approval, filing or other requirements of the CSRC, the CAC or other PRC government authorities may be required under PRC law in connection with our offshore securities offering (including equity securities and debt securities) or other activities in overseas capital markets, and, if required, we cannot predict whether or for how long we will be able to obtain such approval.” Additionally, relevant governmental authorities in the PRC may initiate cybersecurity review if they determine an internet platform operator’s network products or services or data processing activities affect or may affect national security.
Furthermore, on September 24, 2024, Measures on Network Data Security Management was promulgated, which took effect on January 1, 2025. The regulations regulate network data processing activities, ensure network data security, and promote the lawful, reasonable, and effective use of network data.
The Administrative Provisions on the Account Information of Internet Users, which was promulgated by the CAC on June 27, 2022 and became effective on August 1, 2022, sets out guidelines on the administration of the account information of internet users. Internet-based information service providers shall perform their responsibilities as the administrative subjects of the account information of internet users, have in place professionals and technical capacity appropriate to the scale of services, and establish, improve and strictly implement the authentication of real identity information, verification of account information, security of information content, ecological governance, emergency responses, protection of personal information and other management systems.
On July 7, 2022, the CAC promulgated the Data Outbound Transfer Security Assessment Measures, or the Security Assessment Measures, which became effective on September 1, 2022. The Security Assessment Measures provide that, among others, data processors shall apply to competent authorities for security assessment when (1) the data processors transferring important data abroad; (2) a CIIO and personal information processor that has processed personal information of more than one million people, transferring personal information abroad; (3) a data processor who has provided personal information of one hundred thousand individuals or sensitive personal information of ten thousand individuals to overseas recipients, in each case as calculated cumulatively, since January 1 of the previous year, and (4) other circumstances where the security assessment of data cross-border transfer is required as prescribed by the CAC. On February 22, 2023, the CAC issued the Measures on the Standard Contract for Outbound Data Transfer of Personal Information, or Personal Information Outbound Transfer Standard Contract Measures, which came into effect on June 1, 2023, and provide for circumstances where personal information processors may transfer personal information abroad by entering into a standard contract, and stipulated detailed compliance requirements.
On February 12, 2025, the Administrative Measures on Personal Information Protection Compliance Audits, or the Measures on Compliance Audits was promulgated by the CAC, which will take effect on May 1, 2025. According to the Measures on Compliance Audits, “personal information protection compliance audits” means the examination and evaluation of whether the personal information processing activities by the personal information processors comply with laws and administrative regulations, and personal information processors who process the personal information of more than 10 million people shall conduct personal information protection compliance audits at least once every two years. Furthermore, the Measures on Compliance Audits enumerate the key focus when conducting “personal information protection compliance audits”.
On March 22, 2024, the Provisions on Regulating and Promoting Cross-border Data Transfer, or the Provisions on Cross-border Data Transfer, was proposed by the CAC and became effective, aiming to further regulate and facilitate the legal and orderly transfer of data. The Provisions on Cross-border Data Transfer clarify the circumstances where compliance requirements (such as data outbound transfer security assessment, the execution of personal information outbound transfer standard contract or personal information protection certification) are waived, and the circumstances where such compliance requirements shall be performed, in response to the confusion of various enterprises in practice.
On December 8, 2023, the Administrative Measures on Reporting of Cybersecurity Incidents (Draft for Comment), or the Draft Measures on Reporting of Cybersecurity Incidents, was proposed by the CAC for public comments until January 7, 2024, which stipulates network operators that build and operate networks or provide services through networks within the territory of PRC shall report incidents that endanger cybersecurity accordingly.
28
Since these laws and regulations in China are relatively new, uncertainties still exist in relation to their interpretation and implementation. Any change in laws and regulations relating to privacy, data protection and information security and any enhanced governmental enforcement action of such laws and regulations could greatly increase our cost in providing our products and services, limit their use or adoption or require certain changes to be made to our operations. If we fail to comply with these new laws and regulations described above, we may be ordered to rectify and terminate any actions that are deemed illegal by the government authorities and become subject to fines and other government sanctions, which may materially and adversely affect our business, financial condition, and results of operations.
Complying with these obligations under the PRC Cybersecurity Law, the PRC National Security Law, the Data Security Law, the Personal Information Protection Law, the Cybersecurity Review Measures, the Measures on Network Data Security Management, as well as additional laws and regulations that PRC regulatory bodies may enact in the future, including data security and personal information protection laws could cause us to incur substantial costs and subject us to negative publicity, which could harm our reputation among users and negatively affect the trading prices of our ADSs and/or other securities. In practice, PRC regulators, including the Department of Public Security, the MIIT, the SAMR and the CAC, have been increasingly focused on regulation in the areas of data security and data protection, including for mobile apps, and are enhancing the protection of privacy and data security by rulemaking and enforcement actions at central and local levels. We expect that these areas will receive greater and continued attention and scrutiny from regulators and the public going forward, which could increase our compliance costs and subject us to heightened risks and challenges associated with data security and protection. Any failure to comply with applicable regulations, whether by us, business partners, or other third parties, or as a result of employee error or negligence or otherwise, could result in regulatory enforcement actions, including fines, suspension of business, prohibition against new user registration (even for a short period of time) and revocation of required licenses, against us and have an adverse impact on our business operations and our reputation.
If we fail to adopt new technologies to evolving customer needs or emerging industry standards, our business may be materially and adversely affected.
To remain competitive, we must continue to stay abreast of evolving industry trends and to enhance and improve our technology accordingly. Our success will depend, in part, on our ability to identify, develop, acquire or license leading technologies useful in our business. There can be no assurance that we will be able to use new technologies effectively or adapt our mobile apps to meet customer requirements. If we are unable to adapt in a cost-effective and timely manner in response to changing market conditions or customer preferences, whether for technical, legal, financial or other reasons, our business may be materially and adversely affected.
Security breaches and attacks against our technology systems, and any potentially resulting breach or failure to otherwise protect confidential and proprietary information, could damage our reputation and negatively impact our business, as well as materially and adversely affect our financial condition and results of operations.
Although we have employed significant resources to develop our security measures against breaches, our cybersecurity measures may not detect or prevent all attempts to compromise our systems, including distributed denial-of-service attacks, viruses, malicious software, break-ins, phishing attacks, social engineering, security breaches or other attacks and similar disruptions that may jeopardize the security of information stored in and transmitted by our systems or that we otherwise maintain. Breaches of our cybersecurity measures could result in unauthorized access to our systems, misappropriation of information or data, deletion or modification of customer information, or a denial of service or other interruption to our business operations. As techniques used to obtain unauthorized access to or sabotage systems change frequently and may not be known until launched against us or our third-party service providers, we may be unable to anticipate, or implement adequate measures to protect against, these attacks.
We have in the past and are likely again in the future to be subject to these types of attacks, although as of the date of this annual report no such attack has resulted in any material damages or remediation costs. If we are unable to avert these attacks and security breaches, we could be subject to significant legal and financial liability, our reputation would be harmed and we could sustain substantial lost sales and customer dissatisfaction. We may not have the resources or technical sophistication to anticipate or prevent rapidly evolving types of cyberattacks. Actual or anticipated attacks and risks may cause us to incur significantly higher costs, including costs to deploy additional personnel and network protection technologies, train employees and engage third-party experts and consultants.
29
We are subject to risks related to the payment methods we accept, including uncertainties in regulations governing payment processing and risks relating to third-party payment providers.
We are subject to various rules, regulations and requirements, regulatory or otherwise, and governing payment processing, which could change or be reinterpreted to make it difficult or impossible for us to comply. For example, according to Announcement No. 10 (2018) of the People’s Bank of China issued in July 2018 (the “Announcement No. 10”), companies that refuse to accept cash payment should rectify such noncompliance. According to People’s Bank of China’s interpretation of Announcement No. 10, e-commence platforms, self-service counters and other companies (i) that offer products and services online and in a cashier-less manner, (ii) whose entire customer purchase process does not involve payment or receipt of cash, and (iii) who have obtained consent from customers to use electronic payment methods, may use electronic payment methods instead of accepting cash. The People’s Bank of China further issued Announcement No. 18 (2020) in December 2020 (the “Announcement No. 18”). Pursuant to Announcement No. 18, large and medium-sized commercial institutions including catering service providers shall establish cash collection and payment channels at their business places. If all transactions, payments, and services are completed through the internet, business entities shall publicize payment methods in advance. As of the date of this annual report, we have not been subject to monetary penalties in connection with such noncompliance. However, we cannot assure you that the relevant governmental authorities will have the same interpretation. If we fail to comply with these rules or requirements, we may be subject to fines and higher transaction fees or no longer be able to offer certain payment methods, and our business, financial condition and results of operations could be materially and adversely affected.
In addition, we accept a variety of payment methods, including, but not limited to, Weixin Pay, Alipay and Union Pay. We pay these payment providers varying service fees, which may increase over time and raise our operating costs. We may also be subject to fraud, security breaches and other illegal activities in connection with the various payment methods we offer.
We use software licensed from third parties. Our ability to provide customers with a high-quality online experience also depends on the satisfactory performance, reliability and availability of software licensed from third parties.
We use software licensed from third parties. Any system interruptions caused by telecommunications failures, computer viruses, or hacking or other attempts to harm the software licensed from third parties that result in the unavailability of our mobile apps or reduced performance would affect the attractiveness of the services offered on our platform. We may encounter problems when software licensed from third parties is upgraded and undetected programming errors could adversely affect the performance of the software we use to provide our services. In addition, we could be required to seek licenses from third parties in order to continue using the open source software we are permitted to use currently, in which case licenses may not be available on terms that are acceptable to us, or at all. Alternatively, we may need to re-engineer our platform or discontinue the use of portions of the functionality provided by our platforms. Our inability to use third-party software could result in disruptions to our business, or delays in the development of future offerings or enhancements of our existing platforms, which could materially and adversely affect our business and results of operations.
Unexpected termination of leases, failure to renew the lease of our existing premises or to renew such leases at acceptable terms, or failures to obtain necessary real-estate certificates, could materially and adversely affect our business.
We lease the premises for all of our self-operated stores. It is possible for the lessors to terminate the lease agreement with notice in advance. In addition, the PRC government has the statutory power to acquire any land in the PRC. As a result, we may be subject to compulsory acquisition, closure or demolition of any of the properties on which our stores are situated. Although we may receive liquidated damages or compensation if our leases are terminated unexpectedly, we may be forced to suspend operations of the relevant store and divert management attention, time and costs to find a new site and relocate our store, which will negatively affect our business and results of operations.
We generally enter into long-term leases of approximately three to five years with an option to renew for our stores. Rent for our leases is typically fixed amounts and subject to annual or biennially incremental increases as stipulated in the lease agreements, variable rent linked to the store performance, or fixed amounts plus a variable rent rate linked to the store performance. We cannot assure you that we would be able to renew the relevant lease agreements without substantial additional cost or increase in the rental cost payable by us. If a lease agreement is renewed at a rent substantially higher than the current rate, or currently existing favorable terms granted by the lessor are not extended, our business and results of operations may be materially and adversely affected. If we are unable to renew the leases for our store sites, we will have to close or relocate the store, which could subject us to decoration and other costs and risks, and loss of existing customers, and could have a material and adverse effect on our business and results of operations. In addition, the relocated store may not perform as well as the existing store.
30
In 2018, we and UCAR Inc. entered into a project cooperation agreement and a strategic cooperation agreement (collectively, the “2018 Agreements”) with the Siming District Government and the Xiamen Municipal Government, respectively, (collectively “Xiamen Government”) pursuant to which we purchased our new headquarters under favorable pricing terms that came with certain commitments, including meeting certain requirements of tax contribution, operating performance and capital investments from 2019 to 2023. We were not able to obtain the real property ownership certificates of the new headquarters under the 2018 Agreements since we did not meet the requirements thereof. In 2024, we entered into a new cooperation agreement with the government of Siming District of Xiamen municipality (the “2024 Agreement”), pursuant to which we are entitled to obtain real property certificates of the new headquarters in batches over a five-year term from 2022 to 2026 upon satisfaction of certain requirements of tax contribution, operating performance and capital investments from 2022 to 2026. We have fulfilled our commitments under the 2024 Agreement in 2022, 2023 and 2024, and we have obtained certain real property certificates of the new headquarters. However, as of the date of this annual report, we cannot be sure that we will be able to continue to fulfill our commitments under the 2024 Agreement. Therefore, we cannot rule out the risk of contract disputes, such as claims for liquidated damages arising from any failure to fulfill our commitments, under both the 2018 Agreements and 2024 Agreement. Additionally, we cannot assure you that we can successfully obtain the necessary real property certificate. If we are unable to obtain the real property certificate, under applicable PRC property law, the property right of the real estate may not be effectively transferred to us until it is registered by the relevant registration authority, and therefore we may not have the full legal right to use, own or dispose the real estate.
Certain lease agreements of our leased properties have not been registered with the relevant PRC government authorities as required by PRC law, which may expose us to potential fines.
Under PRC law, all lease agreements are required to be registered with the local land and real estate administration bureau. Although failure to do so does not in itself invalidate the leases, the lessees may not be able to defend these leases against bona fide third parties and may also be exposed to potential fines if they fail to rectify such noncompliance within the prescribed time frame after receiving notice from the relevant PRC government authorities. The penalty ranges from RMB1,000 to RMB10,000 for each unregistered lease, at the discretion of the relevant authority. As of the date of this annual report, the lease agreements for some of our leased properties in China, including leased properties for our stores, have not been registered with the relevant PRC government authorities. In the event that any fine is imposed on us for our failure to register our lease agreements, we may not be able to recover such losses from the lessors.
Our rights to use our leased properties could be challenged by property owners or other third parties, which may disrupt our operations and incur relocation costs.
As of the date of this annual report, the lessors of certain of our leased properties in China failed to provide us with valid property ownership certificates or authorizations from the property owners for the lessors to sublease the properties. There is a risk that such lessors may not have the relevant property ownership certificates or the right to lease or sublease such properties to us, in which case the relevant lease agreements may be deemed invalid and we may be forced to vacate these properties, which could interrupt our business operations and incur relocation costs. Moreover, if our lease agreements are challenged by third parties, it could result in diversion of management attention and cause us to incur costs associated with defending such actions, even if such challenges are ultimately determined in our favor.
We may experience significant liability claims or complaints from customers, or adverse publicity involving our products, our services or our stores.
We face an inherent risk of liability claims or complaints from our customers. Most of the customer complaints we received were related to feedback regarding products not matching customer expectations including in aspects such as taste, quality, and appearance, long waiting times, and the quality of service provided by our staff. We take these complaints seriously and endeavor to reduce such complaints by implementing various remedial measures. Nevertheless, we cannot assure you that we can successfully prevent or address all customer complaints.
Any complaints or claims against us, even if meritless and unsuccessful, may divert management attention and other resources from our business and adversely affect our business and operations. Customers may lose confidence in us and our brand, which may adversely affect our business and results of operations. Furthermore, negative publicity including but not limited to negative online reviews on social media and crowd-sourced review platforms, industry findings or media reports related to food quality, safety, public health concerns, illness, injury or government, whether or not accurate, and whether or not concerning our products, can adversely affect our business, results of operations and reputation.
31
If we encounter contractual disputes or dispute of other natures with our suppliers, business partners and other third parties, our business, financial condition and results of operations may be adversely affected.
We deal with and enter into contracts with our suppliers, business partners and other third parties in our ordinary course of business. If we encounter contractual disputes with our suppliers, business partners and other third parties or other claims by such parties, our business, financial condition and results of operations may be adversely affected. The contractual terms between us and our suppliers, business partners or other third parties vary depending on factors such as our business needs, our past dealings with the counterparty, among others. The terms of such contracts are generally negotiated on a case-by-case basis and are commercially reasonable at the time they are entered into. From time to time, there may be contractual disputes between us and suppliers, business partners or other third parties relating to our business.
In addition, we may be subject to other claims relating to our transactions with our suppliers, business partners and other third parties. For example, in November 2020, UCAR Inc. approached us seeking payment for certain historical expenses UCAR Inc. allegedly paid on behalf of us, including but not limited to the costs incurred for leasehold improvements of certain office space that we occupied. In September 2021, UCAR Inc. initiated an arbitration proceeding against Luckin Group in China International Economic and Trade Arbitration Commission, seeking to recover its costs and other relevant expenses allegedly incurred of approximately RMB38.4 million. In 2022, the arbitration proceeding was closed with the final judgment that we were obligated to pay approximately RMB31.7 million for the leasehold improvement and related legal fees. We have made full payment in 2022. There are uncertainties as to whether there would be other similar events and whether any of them would evolve into litigation or other formal proceedings.
Any such disputes may not only be costly and time-consuming to solve, but may also harm our reputation, subject us to contractual liabilities or significant settlement amounts, or otherwise adversely affect our business, financial condition and results of operations.
We, our directors, management and employees may be subject to litigation and regulatory investigations and proceedings, such as claims in relation to commercial, food safety, labor, employment, privacy, information security, antitrust, securities matters or any other subject, and may not always be successful in defending ourselves against such claims or proceedings.
We face potential liability, expenses for legal claims and harm due to our business nature. For example, customers could assert legal claims against us in connection with personal injuries related to food poisoning or tampering. The PRC government, media outlets and public advocacy groups have been increasingly focused on customer protection in recent years. See “Item 4. Information on the Company—4.B. Business Overview— Regulation—Regulations Relating to Customer Rights Protection.” Sales of defective products may expose us to liabilities associated with customer protection laws. Sellers are responsible for compensation on customer’s loss even if the contamination of food is not caused by the sellers. Thus, we may also be held liable if our suppliers or other business partners fail to comply with applicable food-safety related rules and regulations. Though we can ask the responsible parties for indemnity, our reputation could still be adversely affected.
From time to time, we are subject to legal and administrative proceedings and claims arising in the ordinary course of business relating to, among other things, lease and other commercial disputes, contract disputes, trademark and other intellectual property infringement claims, personal injury claims and employment-related claims, such as wage and hour and wrongful termination. Unless otherwise indicated, we cannot reasonably predict the outcome of these legal proceedings, nor can we estimate the amount of loss, or range of loss, if any, that may result from these proceedings. An adverse outcome in certain of these proceedings could have a material adverse effect on our business, financial condition and results of operations, and could cause the market value of our ADSs and/or other securities to decline. In addition, our directors, management and employees may from time to time be subject to litigation and regulatory investigations and proceedings or otherwise face potential liability and expense in relation to commercial, labor, employment, privacy, information security, antitrust, securities or other matters, which could adversely affect our reputation and results of operations.
32
As a public company, we may face additional exposure to claims and lawsuits. We had been and may, in the future, be subject to a number of legal proceedings, investigations and inquiries by governmental agencies, as well as a number of lawsuits filed by purchasers of our securities, including class action lawsuits. See “Item 8. Financial Information—8.A. Consolidated Statements and Other Financial Information—Legal Proceedings” for more details. We anticipate that we will continue to be a target for lawsuits in the future, including other class action lawsuits. There can be no assurance that we will be able to prevail in our defense or reverse any unfavorable judgment on appeal, and we may decide to settle lawsuits on unfavorable terms. Any adverse outcome of these cases, including any plaintiffs’ appeal of the judgment in these cases, could result in payments of substantial monetary damages or fines, or changes to our business practices, and thus have a material adverse effect on our business, financial condition, results of operations, cash flows and reputation. In addition, there can be no assurance that our insurance carriers will cover all or part of the defense costs, or any liabilities that may arise from these matters. Following disclosure of the Fabricated Transactions, we have had difficulties in obtaining desirable insurance coverage, or any insurance coverage, regarding legal proceedings, investigations and inquiries, and we cannot assure you with any certainty that we will be able to obtain such coverage in the future. The litigation process may utilize a significant portion of our cash resources and divert management’s attention from the day-to-day operations of our company, all of which could harm our business. We also may be subject to claims for indemnification related to these matters, and we cannot predict the impact that indemnification claims may have on our business or financial results.
Allegations against us or our management may harm our reputation and have a material and adverse impact on our business, results of operations and cash flows.
We have been, and may become, subject to allegations brought by our competitors, customers, business partners, short sellers, investment research firms or other individuals or entities. Any such allegation, with or without merit, or any perceived unfair, unethical, fraudulent or inappropriate business practice by us or perceived malfeasance by our management could harm our reputation and user base and distract our management from our daily operations. For example, on January 3, 2021, our Board received a letter from certain employees containing allegations against our Chairman and CEO, Dr. Jinyi Guo. The Board immediately formed an independent panel, led by one of the joint provisional liquidators appointed by the Cayman Court and joined by two independent non-executive directors, to conduct an investigation into the allegations and the circumstances of the letter. The independent panel, with the assistance of outside counsels and forensic accounting experts, conducted a comprehensive and independent investigation into the allegations contained in the letter. On February 17, 2021, we announced that the independent panel found no substantiating evidence with respect to the alleged misconduct in the letter, and had reported its findings to the Board. Allegations against us or our management may also generate negative publicity that significantly harms our reputation, which may materially and adversely affect our user base and our ability to attract customers. In addition to the related cost, managing and defending such allegations can significantly divert management’s attention. All of these could have a material adverse impact on our business, results of operations and cash flows.
We may be subject to intellectual property infringement claims from time to time, which are expensive to defend and may disrupt our business if we are found liable.
We cannot be certain that our operations or any aspects of our business do not or will not infringe upon or otherwise violate intellectual property rights held by third parties. We have been subject to legal proceedings and claims relating to the intellectual property rights of others, such as certain software vendors, from time to time. Such legal proceedings and claims could be costly and divert our management’s attention and other resources from our business and operations.
There could also be existing intellectual property of which we are not aware that our products may inadvertently infringe. Holders of intellectual property purportedly relating to some aspects of our technology platform or business have sought and may continue to seek to enforce such intellectual property against us in China, the United States or any other jurisdictions. To defend against these infringement claims, regardless of their merits, we have incurred and may continue to incur significant expenses, and we have been and may continue to be forced to divert our management’s time and other resources from our business and operations. If we are found to have violated the intellectual property rights of others, we may be subject to significant monetary liabilities for our infringement activities. In that event, we may also be restricted or prohibited from using such intellectual property and thus incur licensing fees or be forced to develop alternatives of our own. These consequences, among others, may substantially disrupt our business and operations, and our financial position and results of operations could be materially and adversely affected.
33
We may not be able to prevent others from unauthorized use of our intellectual property, which could harm our business and competitive position.
We regard our trademarks, software copyrights, copyright of works, domain names, know-how, proprietary technologies and similar intellectual property as critical to our success. There have been instances where third parties registered social media accounts under names similar to our trademarks in order to gain illegal benefits, against which we have initiated legal proceedings, and we may continue to become an attractive target to such attacks in the future with the increasing recognition of our brand. Any of our intellectual property rights could be challenged, invalidated, circumvented or misappropriated, or such intellectual property may not be sufficient to provide us with competitive advantages. We may also face challenges from third parties relating to the use or ownership of trademarks, domain names and other intellectual property. In addition, there can be no assurance that (i) our pending applications for intellectual property rights will be approved, (ii) all of our intellectual property rights will be adequately protected, or (iii) our intellectual property rights will not be challenged or disputed by third parties, including the ownership of such rights, or found by a judicial authority to be invalid or unenforceable.
We are subject to regulations, and future regulations may impose additional requirements and obligations on our business or otherwise materially and adversely affect our business, reputation, financial condition and results of operations.
The industries in which we operate are highly regulated. As China’s coffee industry as well as China’s food and beverage market in general is evolving rapidly and the PRC government is very concerned about customer protection, new laws and regulations may be adopted to address new issues that arise from time to time and to impose additional restrictions on our current business.
As we continue to grow in scale and significance, we expect to face increased scrutiny, which will, at a minimum, result in our having to increase our investment in compliance and related capabilities and systems. The increasing sophistication and development of our customer base will also increase the need for higher standards of customer protection, privacy protection and dispute management. Any increased involvement in inquiries or investigations could result in significantly higher legal and other costs and diversion of management and other resources, as well as negative publicity, which could materially and adversely affect our business, reputation, financial condition and results of operations.
Our operations depend on the performance of the mobile-based systems, telecommunications networks and digital infrastructure in China.
Our new retail business model relies heavily on mobile-based systems, telecommunications networks and digital infrastructure. We primarily rely on a limited number of telecommunication service providers to provide us with data communications capacity through local telecommunications lines and internet data centers to host our servers. We have limited access to alternative networks or services in the event of disruptions, failures or other problems with internet infrastructure or the fixed telecommunications networks provided by telecommunication service providers that we rely on. With the expansion of our business, we may be required to upgrade our technology and infrastructure to keep up with the increasing traffic on our mobile apps. We cannot assure you that the digital infrastructure and the telecommunications networks we rely on will be able to support the demands associated with the continued growth in digital usage.
In addition, we have no control over the costs of the services provided by telecommunication service providers. If the prices we pay for telecommunications and digital services rise significantly, our results of operations may be materially and adversely affected. Furthermore, if data access fees or other charges to mobile users increase, our user traffic may decline and our business may be harmed.
If we fail to manage our inventory effectively, our results of operations, financial condition and liquidity may be materially and adversely affected.
Our inventories are mostly coffee beans, coffee condiments, tea leaves, tea powder and pre-made food and beverage items with short shelf life, which require us to manage our inventory effectively. We rely on our demand forecasts for various kinds of raw materials and pre-made products to make purchase decisions and to manage our inventory. Such demand, however, can change significantly between the time inventory is ordered and the date by which we hope to sell it. Demand may be affected by seasonality, new product launches, pricing and discounts, product defects, changes in customer spending patterns, changes in customer tastes and other factors, and our customers may not order products in the quantities that we expect. In addition, when we begin selling a new product, it may be difficult to establish supplier relationships, determine appropriate product selection, and accurately forecast demand. The acquisition of certain types of inventory may require significant lead time and prepayment and they may not be returnable.
34
Furthermore, as we plan to continue expanding our product offerings, we expect to include a wider variety of products and raw materials in our inventory, which will make it more challenging for us to manage our inventory and logistics effectively. We cannot guarantee that our inventory levels will be able to meet the demands of customers, which may adversely affect our sales. We also cannot guarantee that all of our inventories can be consumed within their shelf lives. If we fail to manage our inventory effectively, we may be subject to a heightened risk of inventory obsolescence, a decline in inventory value, and significant inventory write-downs or write-offs. Any of the above may materially and adversely affect our results of operations and financial condition. On the other hand, if we underestimate demand for our products, or if our suppliers fail to supply quality raw materials and pre-made products in a timely manner, we may experience inventory shortages, which might result in diminished brand loyalty and lost revenues, any of which could harm our business and reputation.
We have granted share-based awards in the past and will continue to grant share-based awards in the future, which may have an adverse effect on our future profit. Exercise of the share-based awards granted will increase the number of our shares in circulation, which may adversely affect the market price of our shares.
We adopted a share incentive plan in January 2019 (the “2019 Share Option Plan”) to enhance our ability to attract and retain exceptionally qualified individuals and to encourage them to acquire a proprietary interest in our growth and performance. The maximum aggregate number of Ordinary Shares we are authorized to issue pursuant to all awards under the 2019 Share Option Plan is 79,015,500 Ordinary Shares. As of February 28, 2025, 66,695,568 options (excluding any granted options that were subsequently canceled or expired) have been granted and fully vested with 158,048 not yet exercised under the 2019 Share Option Plan. We also adopted an equity incentive plan in January 2021 (the “2021 Equity Incentive Plan”) to retain, attract and motivate employees and directors by providing them with equity incentives. The maximum aggregate number of Ordinary Shares we are authorized to issue pursuant to all awards under the 2021 Equity Incentive Plan is 222,769,232 Ordinary Shares. As of February 28, 2025, restricted share units to receive ADSs representing 180,465,952 Class A Ordinary Shares (excluding any granted restricted share units that were subsequently canceled) have been granted with restricted share units to receive ADSs representing 105,737,336 Class A Ordinary Shares vested under the 2021 Equity Incentive Plan. See “Item 6. Directors, Senior Management and Employees—6.B. Compensation—Share Incentive Plan.” For the avoidance of doubt, the 2019 Share Option Plan (and any award offered thereunder) is not replaced or superseded by the 2021 Equity Incentive Plan and both plans continue to operate contemporaneously and independently.
We believe the granting of share-based awards is of significant importance to our ability to attract and retain key personnel and employees, and we expect to grant share-based compensation to employees in the future. As a result, our expenses associated with share-based compensation may increase, which may have an adverse effect on our results of operations.
Climate change may materially adversely affect our business and financial condition.
The impacts of climate change may materially and adversely impact the cost, production and financial performance of our operations. For example, the supply and price of the raw materials and pre-made products we purchase can be affected by multiple factors which may be caused by or exacerbated by climate change. Further, any impacts to our business and financial condition as a result of climate change are likely to occur over a sustained period of time and are therefore difficult to quantify with any degree of specificity. For example, extreme weather events may result in adverse physical effects on portions of our plants and facilities, which could disrupt our supply chain and ultimately our business operations. In addition, disruption of transportation and distribution systems could result in reduced operational efficiency and customer service interruption. Climate related events have the potential to disrupt our business, including the business of our suppliers, and may cause us to experience higher attrition, losses and additional costs to resume operations.
The growth and profitability of our business depend on the level of customer demand and discretionary spending in China. A severe or prolonged downturn in China’s economy could materially and adversely affect our business, financial condition and results of operations.
China’s coffee industry as well as China’s food and beverage market in general is affected by macroeconomic factors, including changes in international, national, regional and local economic conditions, employment levels, customer demand and discretionary spending. The majority of our stores are located in China and accordingly, our results of operations are affected by the macroeconomic conditions in China. Any deterioration of the PRC economy, decrease in disposable customer income and fear of a recession may lead to a reduction of customer demand and average spending per customer at our stores, which could materially and adversely affect our business, financial condition and results of operations. Moreover, the occurrence of a financial crisis, sovereign debt crisis, banking crisis or other disruptions in the global financial markets may have a material and adverse impact on our operating results.
35
Changes in accounting standards and subjective assumptions, estimates and judgments by management related to complex accounting matters could significantly affect our results of operations and financial condition.
Generally accepted accounting principles and related accounting pronouncements, implementation guidelines and interpretations with regard to a wide range of matters that are relevant to our business, including revenue recognition, impairment of long-lived assets and other intangible assets, lease accounting, share-based compensation and recoverability of deferred tax assets are highly complex and involve many subjective assumptions, estimates and judgments. Changes in these rules or their interpretation or changes in underlying assumptions, estimates or judgments could significantly change our reported or expected financial performance or financial condition. New accounting guidance may require systems and other changes that could increase our operating costs and/or change our financial statements.
We have limited insurance coverage, which could expose us to significant costs and business disruption.
We have obtained insurance to cover certain potential risks and liabilities that we face. In particular, following disclosure of the Fabricated Transactions, we have had difficulties in obtaining desirable insurance coverage, or any insurance coverage, regarding legal proceedings, investigations and inquiries, and we cannot assure you with any certainty that we will be able to obtain such coverage in the future. Moreover, insurance companies in China offer limited business insurance products. As a result, we may not be able to acquire insurance for all the potential risks we face in our operations in China, and our coverage may not be adequate to compensate for all losses that may occur, particularly with respect to loss of business or operations. As of the date of this annual report, we may not have adequate business interruption insurance to cover our operations and potential product liabilities.
There can be no assurance that our insurance coverage is sufficient to prevent us from any loss or that we will be able to successfully claim our losses under our current insurance policy on a timely basis, or at all. If we incur any loss that is not covered by our insurance policies, or the compensated amount is significantly less than our actual loss, our business, financial condition and results of operations could be materially and adversely affected.
Risks Relating to Our Corporate Structure
We are a Cayman Islands holding company. As a result, you may experience difficulties in effecting service of legal process, enforcing foreign judgments or bringing actions in China against us or our management based on foreign laws.
We are a holding company with no operations of our own. We conduct substantially all of our operations in China through our subsidiaries in China and substantially all of our assets are located in China. As such, investors in our ADSs are not purchasing equity securities of our subsidiaries that have substantive business operations in China but instead are purchasing equity securities of a Cayman Islands holding company. In addition, all of our directors and executive officers except Mr. Joel A. Getz (namely Dr. Jinyi Guo, Wenbao Cao, Feng Liu, Sean Shao, Qianli Liu, Weihao (Michael) Chen, Jun Liu, Guiyi Chen, Jing An, Fei Yang, Shan Jiang, Weiming Zhou and Tian Zang) reside within the PRC for a significant portion of the time. See “Item 6. Directors, Senior Management and Employees — 6.A Directors and Senior Management” for the names of our executive officers. As a result, it may be difficult for our shareholders to effect service of process upon us or those persons residing inside China. In addition, China does not have treaties providing for the reciprocal recognition and enforcement of judgments of courts with the Cayman Islands, United States and many other countries and regions.
Therefore, recognition and enforcement in China of judgments of a court in any of these non-PRC jurisdictions in relation to any matter not subject to a binding arbitration provision may be difficult or impossible.
36
Our former contractual arrangements in relation to the Former VIE may be subject to scrutiny by the PRC tax authorities, and they may determine that we or the Former VIE owe additional taxes, which could negatively affect our financial condition and the value of your investment.
Historically, we, through the Beijing WFOE, entered into a series of contractual arrangements with the Former VIE as well as its shareholders so that we could hold certain foreign restricted licenses and permits, such as the ICP license, through the Former VIE. In March 2024, we terminated these contractual arrangements. Under applicable PRC laws and regulations, arrangements and transactions among related parties may be subject to audit or challenge by the PRC tax authorities within ten years after the taxable year when the transactions are conducted. We could face material and adverse tax consequences if the PRC tax authorities determine that the historical VIE contractual arrangements were not entered into on an arm’s-length basis in such a way as to result in an impermissible reduction in taxes under applicable PRC laws, rules and regulations, and adjust the income of the Former VIE, if any, in the form of a transfer pricing adjustment. A transfer pricing adjustment could, among other things, result in a reduction of expense deductions recorded by the Former VIE for PRC tax purposes, which could in turn increase its tax liabilities without reducing our PRC subsidiaries’ tax expenses. In addition, the PRC tax authorities may impose late payment fees and other penalties on the Former VIE for the adjusted but unpaid taxes according to the applicable regulations. Our financial position could be adversely affected if the Former VIE’s tax liabilities increase or if it is required to pay late payment fees and other penalties.
You may face difficulties in protecting your interests, and your ability to protect your rights through U.S. courts may be limited because we are incorporated under Cayman Islands law.
We are an exempted company incorporated under the laws of the Cayman Islands. Our corporate affairs are governed by our memorandum and articles of association, the Cayman Islands Companies Act (2023 Revision) (the “Companies Act”) and other applicable legislation and the common law of the Cayman Islands. The rights of shareholders to take action against our directors, actions by our minority shareholders and the fiduciary duties of our directors to us under Cayman Islands law are to a large extent governed by the common law of the Cayman Islands. The common law of the Cayman Islands is derived in part from comparatively limited judicial precedent in the Cayman Islands as well as from the common law of England, the decisions of whose courts are of persuasive authority, but are not binding, on a court in the Cayman Islands. The rights of our shareholders and the fiduciary duties of our directors under Cayman Islands law are not as clearly established as they would be under statutes or judicial precedent in some jurisdictions in the United States. In particular, the Cayman Islands have a less developed body of securities laws than the United States. Some U.S. states, such as Delaware, have more fully developed and judicially interpreted bodies of corporate law than the Cayman Islands. In addition, purchasers of our ADS do not have the same standing as purchasers of our Ordinary Shares under Cayman Islands law. Shareholders of Cayman Islands companies may not have standing to initiate a shareholder derivative action in a federal court of the United States.
Shareholders of Cayman Islands exempted companies like us have no general rights under Cayman Islands law to inspect corporate records or to obtain copies of lists of shareholders of these companies. Our directors have discretion under our sixth amended and restated articles of association to determine whether or not, and under what conditions, our corporate records may be inspected by our shareholders, but are not obliged to make them available to our shareholders. This may make it more difficult for you to obtain the information needed to establish any facts necessary for a shareholder motion or to solicit proxies from other shareholders in connection with a proxy contest.
Moreover, certain judgments obtained against us by our shareholders may not be enforceable. Substantially all of our assets are located outside the United States, and substantially all of our operations are conducted in China. In addition, most of our directors and officers are residents of jurisdictions other than the United States. Substantially all of the assets of these persons are located outside the United States. As a result, it may be difficult or impossible for you to bring an action against us or against these individuals in the United States in the event that you believe that your rights have been infringed under the U.S. federal securities laws or otherwise. Even if you are successful in bringing an action of this kind, the laws of the Cayman Islands and of China may render you unable to enforce a judgment against our assets or the assets of our directors and officers.
As a result of all of the above, investors who purchase our ADS may have more difficulty in protecting their interests in the face of actions taken by our management or the Board than they would as public shareholders of a company incorporated in the United States.
37
Centurium Capital, our controlling shareholder, has had and will continue to have effective control over the outcome of shareholder actions in our company. The interests of Centurium Capital may not be aligned with the interests of our other shareholders and holders of the ADSs.
As of February 28, 2025, Centurium Capital, our controlling shareholder, beneficially owns through its affiliates 17.4% of our total Class A Ordinary Shares, 100.0% of our total Class B Ordinary Shares and 100.0% of our total Senior Preferred Shares, representing 53.6% of the voting power of all of our Ordinary Shares and Senior Preferred Shares as a single class. See “Item 6. Directors, Senior Management and Employees—6.E. Share Ownership.” Centurium Capital’s voting power gives it the power to control certain actions that require shareholder approval under Cayman Islands law and our memorandum and articles of association, including authorization of a plan of merger, changes to our memorandum and articles of association and an increase of our authorized share capital.
Centurium Capital’s voting control may cause transactions to occur that might not be beneficial to our other shareholders or you as a holder of the ADSs and may prevent transactions that could have been beneficial to our other shareholders or to you. For example, Centurium Capital’s voting control may prevent a transaction involving a change of control in us, including transactions in which you as a holder of the ADSs might otherwise receive a premium for the ADSs over the then-current market price. In addition, Centurium Capital is not prohibited from selling the controlling interest in us to a third party and may do so without your approval and without providing for a purchase of your ADSs. If Centurium Capital is acquired, otherwise undergoes a change of control or is subject to a corporate restructuring, an acquirer, successor or other third party may be entitled to exercise the voting control and contractual rights of Centurium Capital, and may do so in a manner that could vary significantly from that of Centurium Capital.
Risks Relating to Doing Business in China
Changes in China’s economic, political or social conditions or government policies could have a material adverse effect on our business and operations. The PRC government exerts substantial influence over the manner in which we conduct our business and may intervene in our offerings conducted overseas or foreign investment in China-based issuer. Any actions by the PRC government to exert more oversight and discretion could result in a material adverse change in our operations, which may consequently have a material adverse effect on our financial condition, results of operations and our future prospects or hinder our ability to offer or continue to offer securities to investors. In such events, our Ordinary Shares and ADSs could decline in value or become worthless.
Substantially all of our assets and operations are located in China. Accordingly, our business, financial condition, results of operations and prospects may be influenced to a significant degree by political, economic and social conditions in China generally. The Chinese economy may be affected by the level of government involvement, level of development, growth rate, rules regarding foreign exchange and allocation of resources etc. Our financial condition, results of operations and prospects are, to a material extent, subject to economic, political, and legal developments in China. Although the Chinese government has implemented measures emphasizing the utilization of market forces for economic reform, the reduction of state ownership of productive assets, and the establishment of improved corporate governance in business enterprises, if the macroeconomic condition or government policies in China experiences significant adverse changes, demand for our ability to maintain our operations may suffer, which will consequently have a material adverse effect on our financial conditions, results of operations and our future prospects. In addition, the Chinese government continues to play a significant role in regulating industry development by imposing industrial policies. China’s economic growth is effected by series of governmental measures, such as allocating resources, controlling payment of foreign currency-denominated obligations, setting monetary policy and providing preferential treatment to particular industries or companies. Specifically, the PRC government has significant oversight over the conduct of our business, if we fail to do business in compliance, we may potentially suffer a material adverse effect on our operations. The PRC government has also recently indicated an intent to exert more oversight over securities offerings that are conducted overseas and foreign investment in China-based issuers, which could impact our ability to raise capital in international capital markets. Any such action could significantly limit or completely hinder our ability to offer or continue to offer securities to investors and cause the value of such securities to significantly decline or be worthless.
38
While the Chinese economy has experienced significant growth over past decades, any adverse changes in economic conditions in China, in the policies of the Chinese government or in the laws and regulations in China could have a material adverse effect on the overall economic growth of China. Such developments could adversely affect our business and operating results, lead to a reduction in demand for our products and adversely affect our competitive position. The Chinese government has implemented various measures to encourage economic growth and guide the allocation of resources. Some of these measures may benefit the overall Chinese economy, but may have a negative effect on us. For example, our financial condition and results of operations may be adversely affected by government control over capital investments or changes in tax regulations. In addition, in the past the Chinese government has implemented certain measures, including interest rate adjustment, to control the pace of economic growth. These measures may cause decreased economic activity in China, which may adversely affect our business and operating results.
Moreover, the PRC government has significant authority to exert influence on the ability of a China-based company, like us, to conduct its business, accept foreign investments or be listed on a U.S. stock exchange. For example, we face risks associated with recent statements and regulatory actions by the PRC government, including those related to regulatory approvals of offshore securities offerings, anti-monopoly regulatory investigations and actions, cybersecurity and data privacy compliance; also, the PRC government has recently indicated an intent to exert more oversight over overseas securities offerings and published a series of laws and regulations to regulate such transactions. See “Item 4. Information on the Company–4.A. History and Development of the Company–Recent Regulatory Development” for more information about these new laws and regulations. If the CSRC, CAC or other PRC regulatory agencies determine that prior approval is required for any of our offerings of securities overseas or other activities in overseas capital markets, we cannot guarantee that we will be able to obtain such approval in a timely manner, or at all. The CSRC, CAC or other PRC regulatory agencies may also take actions requiring us, or making it advisable for us, not to proceed with such activities. If we proceed with any of such activities without obtaining the CSRC’s, CAC’s or other PRC regulatory agencies’ approval to the extent it is required, or if we are unable to comply with any new regulatory requirements, we may face regulatory actions or other sanctions from the CSRC, CAC or other PRC regulatory agencies. These regulatory agencies may impose fines and penalties on our operations in China, limit our ability to pay dividends outside of China or accept foreign investments, delay or restrict the repatriation of the proceeds from offering of securities overseas into China or take other actions that could have a material adverse effect on our business, financial condition, results of operations and prospects, as well as the trading price of our ADSs.
As the PRC legal system and regulatory environment continue to rapidly evolve, the PRC government has recently published new policies that affected various industries, and we cannot rule out the possibility that it will in the future release regulations or policies regarding our industry that could adversely affect our business, financial condition and results of operations. While we believe that our business operations comply with relevant PRC laws and regulations currently in force in all material respects, we cannot guarantee that new rules or regulations promulgated in the future will not impose any additional requirement on us or otherwise tighten the regulations on companies like us. Any such action, once taken by the PRC government, could cause the value of our securities to significantly decline or become worthless.
Changes in laws, regulations and policies in China could adversely affect us. We could be adversely affected by uncertainties with respect to the PRC legal system because the interpretations and enforcement of many laws, regulations, and rules may be subject to changes. Since the PRC legal system and regulatory environment continue to rapidly evolve, rules and regulations in China can change quickly with little advance notice.
We face various legal and operational risks and uncertainties as a company based in and primarily operating in China due to constant evolution of the social, legal, and economic environments. Rules and regulations in China can change quickly with little advance notice. In addition, the interpretation, as the regulatory environment continues to rapidly evolve, the interpretations and enforcement of PRC laws and regulations involve additional uncertainties. The PRC legal system is a civil law system based on written statutes. Unlike the common law system, prior court decisions under the civil law system may be cited for reference but have limited precedential value.
In the late 1970s, the PRC government began to promulgate a comprehensive system of laws and regulations governing economic matters in general. The overall effect of legislation over the past several decades has significantly increased the protections afforded to various forms of foreign or private-sector investment in China. Our PRC subsidiaries are subject to various PRC laws and regulations generally applicable to companies in China. However, since these laws and regulations are relatively new, and the PRC legal system and regulatory environment continue to rapidly evolve, the interpretations and enforcement of many laws, regulations and rules may be difficult to evaluate the outcome of administrative and court proceedings and the level of legal protection we enjoy.
39
These uncertainties may affect our judgment on the relevance of legal requirements and our ability to enforce our contractual rights or tort claims.
If the PCAOB is prevented from fully evaluating audits and quality control procedures of our auditor, investors may be deprived of the benefits of such PCAOB inspections.
Our auditor, the independent registered public accounting firm that issues the audit report included elsewhere in this annual report, as an auditor of companies that are traded publicly in the United States and a firm registered with the Public Company Accounting Oversight Board (United States), or the PCAOB, is subject to laws in the United States pursuant to which the PCAOB conducts regular inspections to assess its compliance with the applicable professional standards.
On December 16, 2021, the PCAOB issued the HFCA Act Determination Report to notify the SEC of its determinations that the PCAOB was unable to inspect or investigate completely registered public accounting firms headquartered in mainland China and Hong Kong, including our auditor. On December 15, 2022, the PCAOB announced that it was able to conduct inspections and investigations of PCAOB-registered public accounting firms headquartered in mainland China and Hong Kong in 2022. The PCAOB vacated its previous 2021 Determinations accordingly. However, whether the PCAOB will continue to be able to satisfactorily conduct inspections and investigations of PCAOB-registered public accounting firms headquartered in mainland China and Hong Kong is subject to uncertainty and depends on a number of factors out of our, and our auditor’s, control, including positions taken by authorities of the PRC. If the PCAOB determines in the future that it no longer has full access to inspect and investigate accounting firms headquartered in mainland China and Hong Kong and we continue to use such accounting firm to conduct audit work, investors may be deprived of the benefits of such PCAOB inspections.
Trading in our ADSs on the OTC may be prohibited under the HFCA Act, if the PCAOB determines in the future that it no longer has full access to inspect or fully investigate our auditors. The prohibition of trading in our ADSs on the OTC may materially and adversely affect the value of your investment. If this happens there is no certainty that we will be able to list our Ordinary Shares on a non-U.S. exchange or that a market for our Ordinary Shares will develop outside the United States.
As an auditor of companies that are publicly traded in the United States and a firm registered with the PCAOB, our independent registered public accounting firm is required under the laws of the United States to undergo regular inspections by the PCAOB. However, because substantially all of our operations are conducted within China, our independent registered public accounting firm’s audit documentation related to their audit report included in this Form 20-F is located in China. Prior to 2022, the PCAOB was unable to conduct full inspections in China or review audit documentation located within China without the approval of Chinese authorities, which was not granted. Accordingly, prior to 2022, the PCAOB had not inspected our independent registered public accounting firm or reviewed documentation related to the audit of our financial statements.
Inspections of other auditors conducted by the PCAOB outside of China have at times identified deficiencies in those auditors’ audit procedures and quality control procedures, which may be addressed as part of the inspection process to improve future audit quality. The previous lack of PCAOB inspections of audit work undertaken in China prevented the PCAOB from evaluating our auditor’s audits and its quality control procedures. Without the benefit of PCAOB inspections, shareholders and investors may lose confidence in our reported financial information and procedures and the quality of our financial statements. Additionally, pursuant to the HFCAA and related legislation, a company whose auditor is unable to be inspected for two consecutive years may have its securities delisted from the U.S. national securities exchanges.
In 2022, the PCAOB announced that it signed a Statement of Protocol with the CSRC and the Ministry of Finance, which it described as the first step toward opening access for the PCAOB to inspect and investigate completely registered public accounting firms in mainland China and Hong Kong and subsequently vacated its 2021 determination that the positions taken by authorities in mainland China and Hong Kong prevented it from inspecting and investigating completely registered public accounting firms headquartered in those jurisdictions.
In view of the PCAOB’s decision to vacate its 2021 determination and until such time as the PCAOB issues any new adverse determination, the SEC has stated that there are no issuers at risk of having their securities subject to a trading prohibition under the HFCAA. However, whether the PCAOB will continue to be able to satisfactorily conduct inspections of PCAOB-registered public accounting firms headquartered in mainland China and Hong Kong is subject to uncertainty and depends on a number of factors out of our control.
40
If the PCAOB in the future makes another determination it is not able to inspect and investigate completely registered public accounting firms in mainland China and Hong Kong, the Company will again become a Commission-Identified Issuer and subject to potential delisting pursuant to the HFCAA. Such delisting would limit the liquidity of our common stock and our access to U.S. capital markets, and could increase the volatility of the trading price of our stock, and as a result the market price of our common stock could be materially adversely affected.
Various legislative and regulatory developments related to overseas -listed China-based companies and other developments due to political tensions between the United States and China may have a material adverse impact on our listing and trading in the United States and the trading prices of our ADSs.
We may be affected by the legislative and regulatory developments related to overseas -listed China-based companies. For example, on July 6, 2021, the General Office of the Communist Party of China Central Committee and the General Office of the State Council issued Several Opinions Concerning Lawfully and Strictly Cracking Down Illegal Securities Activities, pursuant to which the supervision of overseas listed China-based companies will be strengthened and the development of relevant regulatory systems in the PRC will be promoted. Furthermore, according to the Trial Administrative Measures of Overseas Securities Offering and Listing by Domestic Companies, which became effective on March 31, 2023, an overseas listed company shall file with the CSRC within three business days after the completion of its subsequent securities offering on the same market, and an overseas listed company shall file with the CSRC within three business days after its application of offering and listing on a different market. If an overseas listed company purchase PRC domestic assets through a single or multiple acquisitions, share swaps, shares transfers or other means, and such purchase constitutes direct or indirect listing of PRC domestic assets, a filing with the CSRC is also required. In addition, an overseas listed company is required to report to the CSRC the occurrence of any of the following material events within three business days after the occurrence and announcement thereof: (i) a change of control of the listed company; (ii) the investigation, sanction or other measures undertaken by any foreign securities regulatory agencies or relevant competent authorities in respect of the listed company; (iii) a change of listing status or transfer of listing segment; and (iv) the voluntary or mandatory delisting of the listed company. If there is any material change of the principal business of the listed company after the overseas offering and listing so that the listed company is no longer required to file with the CSRC, it shall file a specific report and a legal opinion issued by a domestic law firm to the CSRC within three business days after the occurrence hereof. Furthermore, on July 30, 2021, Gary Gensler, the chair of the SEC, released a statement that, among other things, outlined efforts by the SEC to seek certain disclosures from offshore issuers associated with China-based operating companies before their registration statements will be declared effective. The statement also indicated efforts of the SEC to engage in targeted additional reviews of filings for companies with significant China-based operations. Recently, there have been heightened tensions in international economic relations, such as those between the United States and China, but also as a result of the conflict in Ukraine and sanctions on Russia. In addition, the political tensions between the United States and China have escalated due to, among other things, trade disputes, sanctions imposed by the U.S. Department of the Treasury (the “Treasury”) on certain officials of the Hong Kong Special Administrative Region and the central government of the PRC and the president executive orders in August 2020 that prohibit certain transactions with certain Chinese companies and their applications. Rising political tensions could reduce levels of trades, investments, technological exchanges and other economic activities between the two major economies, which would have a material adverse effect on global economic conditions and the stability of global financial markets. Any of these factors could have a material adverse effect on our business, prospects, financial condition and results of operations. Furthermore, there have been recent media reports on deliberations within the U.S. government regarding potentially limiting or restricting China-based companies from accessing U.S. capital markets. If any such deliberations were to materialize, the resulting legislation may have material and adverse impact on the stock performance of China-based issuers listed in the United States. Our ADS prices may be materially and adversely affected in light of any such developments.
Cash in our business in the PRC may not be available to fund operations or for other use outside of the PRC due to the rules and restrictions under relevant PRC laws and regulations regarding the transfer of cash. We may rely on dividends and other distributions on equity paid by our PRC subsidiaries to fund any cash and financing requirements we may have, and any limitation on the ability of our PRC subsidiaries to make payments to us could have a material and adverse effect on our ability to conduct our business. In particular, the ability of our PRC subsidiaries to pay dividends may be subject to foreign exchange restrictions and dividends may be paid only out of the distributable profits of our PRC subsidiaries as defined under the PRC laws and regulations.
We are a Cayman Islands holding company and we rely principally on dividends and other distributions on equity from our PRC subsidiaries for our cash requirements, including for services of any debt we may incur. To the extent cash in the business is in the PRC or a PRC entity, the funds may not be available to fund operations or for other use outside of the PRC due to rules and restrictions under the PRC laws and regulations applicable to Luckin Coffee Inc. or its subsidiaries to transfer cash.
41
Our PRC subsidiaries’ ability to distribute dividends is based upon their distributable earnings. Current PRC regulations permit our PRC subsidiaries to pay dividends to their respective shareholders only out of their accumulated profits, if any, determined in accordance with PRC accounting standards and regulations. In addition, each of our PRC subsidiaries is required to set aside at least 10% of its after-tax profits each year, if any, to fund a statutory reserve until such reserve reaches 50% of its registered capital. Before January 1, 2020, each of our PRC subsidiaries as a Foreign Invested Enterprise (the “FIE”), is also required to further set aside a portion of its after-tax profits to fund the employee welfare fund, although the amount to be set aside, if any, is determined at its discretion. These reserves are not distributable as cash dividends. If our PRC subsidiaries incur debt on their own behalf in the future, the instruments governing the debt may restrict their ability to pay dividends or make other payments to us. Any limitation on the ability of our PRC subsidiaries to distribute dividends or other payments to their respective shareholders could materially and adversely limit our ability to grow, make investments or acquisitions that could be beneficial to our business, pay dividends or otherwise fund and conduct our business.
In addition, the PRC Enterprise Income Tax Law and its implementation rules provide that a withholding tax rate of up to 10% will be applicable to dividends payable by Chinese companies to non-PRC-resident enterprises unless otherwise exempted or reduced according to treaties or arrangements between the PRC central government and governments of other countries or regions where the non-PRC resident enterprises are incorporated.
For details about the applicable PRC regulations and rules relating to such cash transfers through our Group, see “Item 4. Information on the Company–4.A. History and Development of the Company–Recent Regulatory Development–Regulations on Foreign Exchange and the Ability to Transfer Cash between Entities, Across Borders and to U.S. Investors.” and “– Governmental control of currency conversion may limit our ability to utilize our revenues effectively and affect the value of your investment.”
The approval, filing or other requirements of the CSRC, the CAC or other PRC government authorities may be required under PRC law in connection with our offshore securities offering (including equity securities and debt securities) or other activities in overseas capital markets, and, if required, we cannot predict whether or for how long we will be able to obtain such approval.
The Opinions on Strictly Cracking Down on Illegal Securities Activities emphasized the need to strengthen the administration over “illegal securities activities” and the supervision on overseas listings by China-based companies, and proposed to take effective measures, such as promoting the construction of relevant regulatory systems to deal with the risks and incidents faced by China-based overseas listed companies.
On February 17, 2023, the CSRC released the Trial Administrative Measures of Overseas Securities Offering and Listing by Domestic Companies, or the Overseas Listing Trial Measures and five supporting guidelines, which came into effect on March 31, 2023. According to the Overseas Listing Trial Measures, (1) domestic companies that seek to offer or list securities overseas, both directly and indirectly, should fulfill the filing procedure and report relevant information to the CSRC; if a domestic company fails to complete the filing procedure or conceals any material fact or falsifies any major content in its filing documents, such domestic company may be subject to administrative penalties, such as order to rectify, warnings, fines, and its controlling shareholders, actual controllers, the person directly in charge and other directly liable persons may also be subject to administrative penalties, such as warnings and fines; (2) if the issuer meets both of the following conditions, the overseas offering and listing shall be determined as an indirect overseas offering and listing by a domestic company: (i) any of the total assets, net assets, revenues or profits of the domestic operating entities of the issuer in the most recent accounting year accounts for more than 50% of the corresponding figure in the issuer’s audited consolidated financial statements for the same period; (ii) its major operational activities are carried out in China or its main places of business are located in China, or the senior managers in charge of operation and management of the issuer are mostly Chinese citizens or are domiciled in China; and (3) where a domestic company seeks to indirectly offer and list securities in an overseas market, the issuer shall designate a major domestic operating entity responsible for all filing procedures with the CSRC, and where an issuer makes an application for listing in an overseas market, the issuer shall submit filings with the CSRC within three business days after such application is submitted.
On the same day, the CSRC also held a press conference for the release of the Overseas Listing Trial Measures and issued the Notice on Administration for the Filing of Overseas Offering and Listing by Domestic Companies, which, among others, clarifies that the domestic companies that have already been listed overseas on or before the effective date of the Overseas Listing Trial Measures (i.e., March 31, 2023) shall be deemed as existing issuers, or the Existing Issuers. Existing Issuers are not required to complete the filling procedures, and they shall be required to file with the CSRC when subsequent matters such as refinancing are involved.
42
According to the Overseas Listing Trial Measures, an overseas listed company shall file with the CSRC within three business days after the completion of its subsequent securities offering on the same market, and an overseas listed company shall file with the CSRC within three business days after its application of its offering and listing on a different market. If an overseas listed company purchase PRC domestic assets through a single or multiple acquisitions, share swaps, shares transfers or other means, and such purchase constitutes direct or indirect listing of PRC domestic assets, a filing with the CSRC is also required. In addition, an overseas listed company is required to report to the CSRC the occurrence of any of the following material events within three business days after the occurrence and announcement thereof: (i) a change of control of the listed company; (ii) the investigation, sanction or other measures undertaken by any foreign securities regulatory agencies or relevant competent authorities in respect of the listed company; (iii) a change of listing status or transfer of listing segment; and (iv) the voluntary or mandatory delisting of the listed company. If there is any material change of the principal business of the listed company after the overseas offering and listing so that the listed company is no longer required to file with the CSRC, it shall file a specific report and a legal opinion issued by a domestic law firm to the CSRC within three business days after the occurrence hereof.
In addition, on January 4, 2022, the CAC and several other regulatory authorities in China jointly promulgated the Cybersecurity Review Measures, which came into effect on February 15, 2022 and replaced its previous version promulgated on April 13, 2020. Pursuant to the Cybersecurity Review Measures, (i) where the relevant activity affects or may affect national security, a CIIO that purchases network products and services, or an internet platform operator that conducts data process activities, shall be subject to the cybersecurity review, (ii) an application for cybersecurity review shall be made by an issuer who is an internet platform operator holding personal information of more than one million users before such issuer applies to list its securities on a foreign stock exchange, and (iii) relevant governmental authorities in the PRC may initiate cybersecurity review if they determine an operator’s network products or services or data processing activities affect or may affect national security. As of the date of this annual report, we have not been required to go through a cybersecurity review by the CAC or other regulatory approvals. In addition, (a) from time to time we have been communicating with the competent authorities and will closely monitor and assess further regulatory developments regarding cybersecurity and data privacy laws, including the development on cybersecurity review, and comply with the latest regulatory requirements; (b) we endeavor to improve our data security protection technologies and plan to engage external professional consultants to advise us on cybersecurity and data protection requirements, if needed. However, there remain uncertainties as to how the Cybersecurity Review Measures would be interpreted and enforced, and to what extent it may affect us.
If we do not receive prior approval or complete the filing, to the extent it is required, for any of our future offerings of securities overseas or other activities in overseas capital markets, or if we inadvertently conclude that such prior approval or any filing is not required, the CSRC or other PRC regulatory agencies may take actions requiring us, or making it advisable for us, not to proceed with such activities. If we proceed with any of such activities without obtaining these regulatory agencies’ approval or completing the filing to the extent it is required, or if we are unable to comply with any new regulatory requirements, we may face regulatory actions or other sanctions from these regulatory agencies. These regulatory agencies may impose fines and penalties on our operations in China, limit our ability to pay dividends outside China, limit our operating privileges in China, delay or restrict the repatriation of the proceeds from offering of securities overseas into China or take other actions that could have a material adverse effect on our business, financial condition, results of operations and prospects, as well as the trading price of the ADSs. Additionally, if the CSRC or other relevant PRC regulatory agencies subsequently determine that such approval is required, we cannot guarantee that we will be able to obtain such approval in a timely manner, or at all. See also “Item 4. Information on the Company–4.A. History and Development of the Company–Recent Regulatory Development –Potential CSRC Approval Required for Future Overseas Securities Offering or Other Activities in Overseas Capital markets” for details of potential approval requirements under the current PRC laws and regulations.
On January 5, 2023, the NDRC promulgated the Administrative Measures for the Approval and Registration of Medium and Long-term Foreign Debts of Enterprises, or the NDRC Measures, effective on February 10, 2023. Pursuant to the NDRC Measures, if a PRC enterprise or an offshore enterprise controlled by a PRC enterprise wishes to issue bonds outside the PRC with a maturity of more than one year, such PRC enterprise must, in advance of issuing such bonds, file certain prescribed documents with the NDRC and obtain a registration certificate from the NDRC in respect of such issue. According to the NDRC Measures, the NDRC will decide whether to accept a submission within five working days upon receipt of the submission and is expected to issue a registration certificate within three months after it accepts the submission. The enterprise must also report certain details of the bonds to the NDRC within 10 business days upon the completion of the bond issuance. Accordingly, we are required to complete the NDRC registration for any note offering outside the PRC and with a maturity of more than one year.
43
On February 24, 2023, the Provisions on Strengthening the Confidentiality and Archives Administration of Overseas Securities Issuance and Listing by Domestic Enterprises was promulgated, or the Provision on Confidentiality, which became effective on March 31, 2023. Pursuant to the Provision on Confidentiality, where a domestic enterprise publicly discloses or provides documents and materials involving state secrets and working secrets of state organs, or Relevant Documents and Materials, to the relevant securities companies, securities service institutions, overseas regulatory authorities and other entities and individuals, or provides or publicly discloses Relevant Documents and Materials through its overseas listing subjects, it shall report to the competent department with the examination and approval authority for approval in accordance with the law, and submit to the secrecy administration department of the same level for filing. Where a domestic enterprise provides accounting archives or copies of such archives to entities and individuals such as securities companies, securities service institutions and overseas regulatory authorities, it shall complete the corresponding procedures pursuant to relevant rules of the State. The working materials formed within the territory of the PRC by the securities companies and securities service institutions that provide corresponding services for the overseas issuance and listing of domestic enterprises shall be kept within the territory of the PRC, and outbound transfers of such materials shall go through approval procedures in accordance with relevant rules of the State.
We may be subject to liability for placing advertisements with content that is deemed inappropriate or misleading under PRC laws.
PRC laws and regulations prohibit advertising companies from producing, distributing or publishing any advertisement with content that violates PRC laws and regulations, impairs the national dignity of the PRC, involves designs of the PRC national flag, national emblem or national anthem or the music of the national anthem, is considered reactionary, obscene, superstitious or absurd, is fraudulent, or disparages similar products. We may be subject to claims by customers misled by information on our mobile apps, website or other portals where we put our advertisements on. We may not be able to recover our losses from advertisers by enforcing the indemnification provisions in the contracts, which may result us in diverting management’s time and other resources from our business and operations to defend against these infringement claims. As a result, our business, financial condition and results of operations could be materially and adversely affected.
We may be subject to laws and regulations in the PRC relating to anti-monopoly and anti- unfair competition.
On February 7, 2021, the Anti-Monopoly Committee of the State Council promulgated the Anti-Monopoly Guidelines for the Internet Platform Economy Sector which prohibits certain monopolistic acts of internet platforms so as to protect market competition and safeguard interests of users and operators participating in internet platform economy, including without limitation, prohibiting platforms with dominant position from abusing their market dominance (such as discriminating customers in terms of pricing and other transactional conditions using big data and analytics, requiring counterparties to trade in restrictive patterns and means, coercing counterparties into exclusivity arrangements, using technology means to block competitors’ interface, favorable positioning in search results of goods displays, using bundle services to sell services or products, compulsory collection of unnecessary user data).
On June 24, 2022, the Standing Committee of the National People’s Congress promulgated the amended PRC Anti-monopoly Law, which came into effect on August 1, 2022. The amended PRC Anti-monopoly Law further regulates monopolistic behaviors in the Internet sector, which provides, among others, (i) enterprises must not engage in monopolistic behaviors by taking advantage of data and algorithms, technology, capital advantages, or platform rules; and (ii) enterprises with dominant market position must not abuse their dominant positions by taking advantage of data and algorithms, technology, capital advantages, or platform rules.
Furthermore, on May 6, 2024, the SAMR promulgated the Interim Provisions on Anti-Unfair Competition on the Internet, which came into effect on September 1, 2024. The Interim Provisions on Anti-Unfair Competition on the Internet prohibits business operators from using the internet, big data, algorithms or other technical means to affect the choice of users or by other means to conduct traffic hijacking, interference, malicious incompatibility and other acts to impede or destroy the normal business operation of network products or services lawfully provided by other business operators.
The heightened regulatory scrutiny of business operators under the relevant laws and regulations may increase our compliance costs, and subject us to heightened risks and challenges. We cannot assure you that our business operations comply with the regulations and authorities’ requirements in all respects. If we are found to have any non-compliance issues by relevant authorities, we may be subject to fines and other penalties, and our reputation and business operations may be materially and adversely affected.
44
Our employment practices may be adversely impacted under the labor contract law of the PRC.
The PRC National People’s Congress promulgated the Labor Contract Law, which became effective on January 1, 2008 and was amended on December 28, 2012, and the State Council promulgated implementing rules for the labor contract law on September 18, 2008. The labor contract law and the implementing rules impose requirements concerning, among others, the execution of written contracts between employers and employees, the time limits for probationary periods, and the length of employment contracts. The interpretation and implementation of these regulations are still evolving, our employment practices may violate the labor contract law and related regulations and we could be subject to penalties, fines or legal fees as a result. If we are subject to severe penalties or incur significant legal fees in connection with labor law disputes or investigations, our business, financial condition and results of operations may be adversely affected.
We may be subject to additional contributions of social insurance and housing fund and late payments and fines imposed by relevant governmental authorities.
Companies operating in China are required to participate in various government-sponsored employee benefit plans, including certain social insurance, housing funds and other welfare-oriented payment obligations, and contribute to the plans in amounts equal to certain percentages of salaries, including bonuses and allowances. The relevant government authorities may examine whether an employer has made adequate payments of the requisite employee benefit payments, and employers who fail to make adequate payments may be subject to late payment fees, fines and/or other penalties.
According to Notice of the General Office of the State Council on Accelerating the Reform of the “Five in One” and “One License One Code” Registration System, PRC subsidiaries shall no longer separately obtain any social insurance registration certificate. Under the Regulations on the Administration of Housing Fund, PRC subsidiaries shall register with applicable housing fund management centers and establish a special housing fund account in an entrusted bank. Both PRC subsidiaries and their employees are required to contribute to the employee benefits.
As of the date of this annual report, all of our PRC subsidiaries have completed the required social insurance and housing fund registration; however, we have not made adequate contributions to social insurance and housing fund for some of our employees. We have recorded accruals for the estimated underpaid amounts of social insurance and housing fund in our financial statements for the fiscal year ended December 31, 2024. Going forward, we may be required by relevant government authorities to pay any other outstanding amount, and we may also be subject to late fees or fines. If we fail to make the outstanding employee benefit plans contributions within the prescribed time frame, we may be subject to a fine of up to three times the amount of the overdue payment. If we are otherwise subject to investigations related to noncompliance with labor laws and are imposed severe penalties or incur significant legal fees in connection with labor law disputes or investigations, our business, financial condition and results of operations may be adversely affected.
Noncompliance with labor-related laws and regulations of the PRC may have an adverse impact on our financial condition and results of operations.
We have been subject to the regulatory requirements in terms of entering into labor contracts with our employees and paying various statutory employee benefits, including pensions, housing fund, medical insurance, work-related injury insurance, unemployment insurance and childbearing insurance to designated government agencies for the benefit of our employees. Pursuant to the PRC Labor Contract Law, or the Labor Contract Law, that became effective in January 2008 and was amended in December 2012 and its implementing rules that became effective in September 2008, employers are subject to the requirements in terms of signing labor contracts, minimum wages, paying remuneration, determining the term of employees’ probation and unilaterally terminating labor contracts. If we are otherwise subject to investigations related to noncompliance with labor laws when we decide to terminate some of our employees or otherwise change our employment or labor practices and are imposed severe penalties or incur significant legal fees in connection with labor law disputes or investigations, our business, financial condition and results of operations may be adversely affected. We engage independent third-party service providers to recruit some outsourced staff. A majority of our part-time storefront staff were such outsourced staff as of December 31, 2024. We believe that we are in compliance with labor-related laws and regulations of the PRC. However, the relevant governmental authorities may take a different view and impose punishment, such as fines, on us.
45
As the interpretation and implementation of labor-related laws and regulations are still evolving, our employment practice could violate labor-related laws and regulations in China, which may subject us to labor disputes or government investigations. If we are deemed to have violated relevant labor laws and regulations, we could be required to provide additional compensation to our employees and our business, financial condition and results of operations could be materially and adversely affected.
The custodians or authorized users of our controlling non-tangible assets, including chops and seals, may fail to fulfill their responsibilities, or misappropriate or misuse these assets.
Under PRC law, legal documents for corporate transactions, including agreements and contracts are executed using the chop or seal of the signing entity or with the signature of a legal representative whose designation is registered and filed with relevant PRC industry and commerce authorities.
In order to secure the use of our chops and seals, we have established internal control procedures and rules for using these chops and seals. In any event that the chops and seals are intended to be used, the responsible personnel will submit the application through our office automation system and the application will be verified and approved by authorized employees in accordance with our internal control procedures and rules. In addition, in order to maintain the physical security of our chops, we generally have them stored in secured locations accessible only to authorized employees. Although we monitor such authorized employees, the procedures may not be sufficient to prevent all instances of abuse or negligence. There is a risk that our employees could abuse their authority, for example, by entering into a contract not approved by us or seeking to gain control of one of our subsidiaries. If any employee obtains, misuses or misappropriates our chops and seals or other controlling non-tangible assets for whatever reason, we could experience disruption to our normal business operations, and we may have to take corporate or legal action, which could involve significant time and resources to resolve and divert management from our operations.
PRC regulation of loans to and direct investment in PRC entities by offshore holding companies may delay us from using the proceeds of our offshore financing to make loans or additional capital contributions to our PRC subsidiaries, which could materially and adversely affect our liquidity and our ability to fund and expand our business.
Any funds we transfer to our PRC subsidiaries, either as a shareholder loan or as an increase in registered capital, are subject to approval by or registration with relevant governmental authorities in China. According to the relevant PRC regulations on FIEs in China, capital contributions to our PRC subsidiaries are subject to the reporting obligations to MOFCOM or their respective local branches and registration with a local bank authorized by the State Administration of Foreign Exchange (the “SAFE”). In addition, (i) any foreign loan procured by our PRC subsidiaries is required to be registered with SAFE or their respective local branches and (ii) our PRC subsidiaries may not procure loans which exceed the difference between their respective total investment amount and registered capital. Any medium- or long-term loan to be provided by us to our Former VIE must be registered with the NDRC and SAFE or its local branches. We may not be able to complete such registrations on a timely basis, with respect to future capital contributions or foreign loans by us to our PRC subsidiaries. If we fail to complete such registrations, our ability to use the proceeds of our offshore financing, and to capitalize our PRC operations may be negatively affected, which could adversely affect our liquidity and our ability to fund and expand our business.
Fluctuations in exchange rates could have a material and adverse effect on our results of operations and the value of your investment.
The value of the Renminbi against the U.S. dollar and other currencies may fluctuate and is affected by, among other things, changes in political and economic conditions and the foreign exchange policy adopted by the PRC government. It is difficult to predict how long such depreciation of Renminbi against the U.S. dollar may last and when and how the relationship between the Renminbi and the U.S. dollar may change again. All of our revenues and substantially all of our costs are denominated in Renminbi. We are a holding company and we rely on dividends paid by our operating subsidiaries in China for our cash needs. Any significant revaluation of Renminbi may materially and adversely affect our results of operations and financial position reported in Renminbi when translated into U.S. dollars, and the value of, and any dividends payable on, the ADSs in U.S. dollars. To the extent that we need to convert U.S. dollars into Renminbi for our operations, appreciation of the Renminbi against the U.S. dollar would have an adverse effect on the Renminbi amount we would receive. Conversely, if we decide to convert our Renminbi into U.S. dollars for the purpose of making payments for dividends on our Ordinary Shares, Senior Preferred Shares or the ADSs or for other business purposes, appreciation of the U.S. dollar against the Renminbi would have a negative effect on the U.S. dollar amount.
46
Governmental regulations of currency conversion may limit our ability to utilize our revenues effectively and affect the value of your investment.
The PRC government imposes controls on the convertibility of the Renminbi into foreign currencies and, in certain cases, the remittance of currency out of China. We receive substantially all of our revenues in Renminbi. Under our current corporate structure, our Cayman Islands holding company primarily relies on dividend payments from our PRC subsidiaries to fund any cash and financing requirements we may have. Under existing PRC foreign exchange regulations, payments of current account items, including profit distributions, interest payments and trade and service-related foreign exchange transactions, can be made in foreign currencies without prior approval of SAFE by complying with certain procedural requirements. Specifically, under the existing exchange restrictions, without prior approval of SAFE, cash generated from the operations of our PRC subsidiaries in China may be used to pay dividends to our company. However, approval from or registration with appropriate government authorities is required where Renminbi is to be converted into foreign currency and remitted out of China to pay capital expenses such as the repayment of loans denominated in foreign currencies. As a result, we need to obtain SAFE approval to use cash generated from the operations of our PRC subsidiaries to pay off their respective debt in a currency other than Renminbi owed to entities outside China, or to make other capital expenditure payments outside China in a currency other than Renminbi. The PRC government may at its discretion restrict access to foreign currencies for current account transactions in the future. If the foreign exchange control system prevents us from obtaining sufficient foreign currencies to satisfy our foreign currency demands, we may not be able to pay dividends in foreign currencies to our shareholders, including holders of the ADSs.
Certain PRC regulations may make it more difficult for us to pursue growth through acquisitions.
The Anti-Monopoly Law promulgated by the Standing Committee of the NPC, which became effective in 2008 and amended in June 2022, and the Provisions on Thresholds for Prior Notification of Concentrations of Undertakings issued by the State Council in 2008 and most recently amended in January 2024, require that where a concentration reaches certain thresholds, a declaration must be lodged in advance with the anti-monopoly law enforcement agency under the State Council, or otherwise the concentration shall not be implemented.
Complying with the requirements of these regulations to complete such transactions could be complex, and any required approval processes, including obtaining approval or clearance from the MOFCOM, may delay or inhibit our ability to complete such transactions, which could affect our ability to expand our business or maintain our market share.
PRC regulations relating to the establishment of offshore special purpose companies by PRC residents may subject our PRC resident beneficial owners or our PRC subsidiaries to liability or penalties, limit our ability to inject capital into our PRC subsidiaries, limit our PRC subsidiaries’ ability to increase their registered capital or distribute profits to us, or may otherwise adversely affect us.
In July 2014, SAFE promulgated the Circular on Relevant Issues Concerning Foreign Exchange Control on Domestic Residents’ Offshore Investment and Financing and Roundtrip Investment Through Special Purpose Vehicles (the “SAFE Circular 37”), to replace the Notice on Relevant Issues Concerning Foreign Exchange Administration for Domestic Residents’ Financing and Roundtrip Investment Through Offshore Special Purpose Vehicles (the “SAFE Circular 75”), which ceased to be effective upon the promulgation of SAFE Circular 37. SAFE Circular 37 requires PRC residents (including PRC individuals and PRC corporate entities) to register with SAFE or its local branches in connection with their direct or indirect offshore investment activities. SAFE Circular 37 is applicable to our shareholders who are PRC residents and may be applicable to any offshore acquisitions that we make in the future.
47
Under SAFE Circular 37, PRC residents who make, or have prior to the implementation of SAFE Circular 37 made, direct or indirect investments in offshore special purpose vehicles (the “SPVs”), will be required to register such investments with SAFE or its local branches. In addition, any PRC resident who is a direct or indirect shareholder of an SPV is required to update its filed registration with the local branch of SAFE with respect to that SPV, to reflect any material change. Moreover, any subsidiary of such SPV in China is required to urge the PRC resident shareholders to update their registration with the local branch of SAFE. If any PRC shareholder of such SPV fails to make the required registration or to update the previously filed registration, the subsidiary of such SPV in China may be prohibited from distributing its profits or the proceeds from any capital reduction, share transfer or liquidation to the SPV, and the SPV may also be prohibited from making additional capital contributions into its subsidiary in China. On February 13, 2015, the SAFE promulgated a Notice on Further Simplifying and Improving Foreign Exchange Administration Policy on Direct Investment (“SAFE Notice 13”), which became effective on June 1, 2015. Under SAFE Notice 13, applications for foreign exchange registration of inbound foreign direct investments and outbound overseas direct investments, including those required under SAFE Circular 37, will be filed with qualified banks instead of SAFE. The qualified banks will directly examine the applications and accept registrations under the supervision of SAFE.
Some of our shareholders that we are aware of are subject to SAFE regulations, and some of our shareholders have completed all necessary registrations with the local SAFE branch or qualified banks as required by SAFE Circular 37. We cannot assure you, however, that all of these individuals have completed all necessary registrations required by SAFE 37 and will continue to make required filings or updates in a timely manner, or at all. We can provide no assurance that we are or will in the future continue to be informed of identities of all PRC residents holding direct or indirect interest in our company. Any failure or inability by such individuals to comply with SAFE regulations may subject us to fines or legal sanctions, such as restrictions on our cross-border investment activities or our PRC subsidiaries’ ability to distribute dividends to, or obtain foreign exchange-denominated loans from, our company or prevent us from making distributions or paying dividends. As a result, our business operations and our ability to make distributions to you could be materially and adversely affected.
Furthermore, these foreign exchange regulations are still relatively new and their interpretation and implementation have been constantly evolving. For example, we may be subject to a more stringent review and approval process with respect to our foreign exchange activities, such as remittance of dividends and foreign-currency-denominated borrowings, which may adversely affect our financial condition and results of operations. In addition, if we decide to acquire a PRC domestic company, we cannot assure you that we or the owners of such company, as the case may be, will be able to obtain the necessary approvals or complete the necessary filings and registrations required by the foreign exchange regulations. This may restrict our ability to implement our acquisition strategy and could adversely affect our business and prospects.
Any failure to comply with PRC regulations regarding the registration requirements for employee stock incentive plans may subject the PRC plan participants or us to fines and other legal or administrative sanctions.
In February 2012, SAFE promulgated the Notices on Issues Concerning the Foreign Exchange Administration for Domestic Individuals Participating in Stock Incentive Plan of Overseas Publicly Listed Company, replacing earlier rules promulgated in 2007. Pursuant to these rules, PRC citizens and non-PRC citizens who reside in China for a continuous period of not less than one year who participate in any stock incentive plan of an overseas publicly listed company, subject to a few exceptions, are required to register with SAFE through a domestic qualified agent, which could be the PRC subsidiaries of such overseas listed company, and complete certain other procedures. In addition, an overseas-entrusted institution must be retained to handle matters in connection with the exercise or sale of stock options and the purchase or sale of shares and interests. We and our executive officers and other employees who are PRC citizens or who reside in the PRC for a continuous period of not less than one year and who have been granted share-based awards are subject to these regulations as our company is an overseas listed company. Failure to complete the SAFE registrations may subject them to fines and legal sanctions, there may be additional restrictions on the ability of them to exercise their stock options or remit proceeds gained from the sale of their stock into the PRC. We also face regulatory uncertainties that could restrict our ability to adopt incentive plans for our directors, executive officers and employees under PRC law. See “Item 4. Information on the Company—4.B. Business Overview— Regulation—Regulations Relating to Stock Incentive Plans.”
48
If our offshore companies are classified as a PRC resident enterprise for PRC enterprise income tax purposes, such classification could result in unfavorable tax consequences to us and our non-PRC shareholders and the ADS holders.
Under the PRC Enterprise Income Tax Law and its implementation rules, an enterprise established outside the PRC with its “de facto management body” within the PRC is considered a “resident enterprise” and will be subject to the enterprise income tax on its global income at the rate of 25%. The implementation rules define the term “de facto management body” as the body that exercises full and substantial control and overall management over the business, productions, personnel, accounts and properties of an enterprise. In 2009, the State Administration of Taxation (the “SAT”) issued a circular, known as SAT Circular 82, which provides certain specific criteria for determining whether the “de facto management body” of a PRC-controlled enterprise that is incorporated offshore is located in China. Although this circular applies only to offshore enterprises controlled by PRC enterprises or PRC enterprise groups, not those controlled by PRC individuals or foreigners, the criteria set forth in the circular may reflect the SAT’s general position on how the “de facto management body” text should be applied in determining the tax resident status of all offshore enterprises.
According to SAT Circular 82, an offshore incorporated enterprise controlled by a PRC enterprise or a PRC enterprise group will be regarded as a PRC tax resident by virtue of having its “de facto management body” in China, and will be subject to PRC enterprise income tax on its global income only if all of the following conditions are met: (i) the primary location of the day-to-day operational management is in the PRC; (ii) decisions relating to the enterprise’s financial and human resource matters are made or are subject to approval by organizations or personnel in the PRC; (iii) the enterprise’s primary assets, accounting books and records, company seals, and Board and shareholder resolutions are located or maintained in the PRC; and (iv) at least 50% of voting board members or senior executives habitually reside in the PRC.
We believe our offshore companies (i.e., our companies other than PRC subsidiaries and Former VIE) are not PRC resident enterprises for PRC tax purposes. However, the tax resident status of an enterprise is subject to determination by the PRC tax authorities and uncertainties remain with respect to the interpretation of the term “de facto management body.” If the PRC tax authorities determine that any of our offshore companies is a PRC resident enterprise for enterprise income tax purposes, we would be subject to PRC enterprise income on our worldwide income at the rate of 25%. Furthermore, the Company would be required to withhold a 10% tax from dividends it pays to its shareholders that are non-resident enterprises, including the holders of the ADSs. In addition, non-resident enterprise shareholders (including the ADS holders) may be subject to PRC tax at a rate of 10% on gains realized on the sale or other disposition of the ADSs, Senior Preferred Shares or Ordinary Shares, if such income is treated as sourced from within the PRC. Furthermore, if the Company is deemed a PRC resident enterprise, dividends paid to its non-PRC individual shareholders (including the ADS holders) and any gain realized on the transfer of the ADSs, Senior Preferred Shares or Ordinary Shares by such shareholders may be subject to PRC tax at a rate of 20% (which, in the case of dividends, may be withheld at source by the Company). These rates may be reduced by an applicable tax treaty, but it is unclear whether non-PRC shareholders of the Company would be able to obtain the benefits of any tax treaties between their country of tax residence and the PRC in the event that the Company is treated as a PRC resident enterprise. Any such tax may reduce the returns on your investment in the ADSs, Senior Preferred Shares or Ordinary Shares.
We face uncertainty with respect to indirect transfers of equity interests in PRC resident enterprises by their non-PRC holding companies.
On February 3, 2015, the SAT issued the Public Notice Regarding Certain Corporate Income Tax Matters on Indirect Transfer of Properties by Non-Tax Resident Enterprises (the “SAT Bulletin 7”). SAT Bulletin 7 extends its tax jurisdiction to transactions involving the transfer of taxable assets through offshore transfer of a foreign intermediate holding company. In addition, SAT Bulletin 7 has introduced safe harbors for internal group restructurings and the purchase and sale of equity through a public securities market. SAT Bulletin 7 also brings challenges to both foreign transferor and transferee (or other person who is obligated to pay for the transfer) of taxable assets, as such persons need to determine whether their transactions are subject to these rules and whether any withholding obligation applies.
On October 17, 2017, the SAT issued the Announcement of the State Administration of Taxation on Issues Concerning the Withholding of Non-resident Enterprise Income Tax at Source (the “SAT Bulletin 37”), which came into effect on December 1, 2017. The SAT Bulletin 37 further clarifies the practice and procedure of the withholding of non-resident enterprise income tax.
49
Where a non-resident enterprise transfers taxable assets indirectly by disposing of the equity interests of an overseas holding company, which is an Indirect Transfer, the non-resident enterprise as either transferor or transferee, or the PRC entity that directly owns the taxable assets, may report such Indirect Transfer to the relevant tax authority. Using a “substance over form” principle, the PRC tax authority may disregard the existence of the overseas holding company if it lacks a reasonable commercial purpose and was established for the purpose of reducing, avoiding or deferring PRC tax. As a result, gains derived from such Indirect Transfer may be subject to PRC enterprise income tax, and the transferee or other person who pays for the transfer is obligated to withhold the applicable taxes currently at a rate of 10% for the transfer of equity interests in a PRC resident enterprise. Both the transferor and the transferee may be subject to penalties under PRC tax laws if the transferee fails to withhold the taxes and the transferor fails to pay the taxes.
We face uncertainties as to the reporting and other implications of certain past and future transactions where PRC taxable assets are involved, such as offshore restructuring, sale of the shares in our offshore subsidiaries and investments. Our company may be subject to filing obligations or taxed if our company is transferor in such transactions, and may be subject to withholding obligations if our company is transferee in such transactions, under SAT Bulletin 7 and/or SAT Bulletin 37. For transfer of shares in our company by investors who are non-PRC resident enterprises, our PRC subsidiaries may be requested to assist in the filing under SAT Bulletin 7 and/or SAT Bulletin 37. As a result, we may be required to expend valuable resources to comply with SAT Bulletin 7 and/or SAT Bulletin 37 or to request the relevant transferors from whom we purchase taxable assets to comply with these circulars, or to establish that our company should not be taxed under these circulars, which may have a material adverse effect on our financial condition and results of operations.
Regulation and censorship of information disseminated over the internet in China may adversely affect our business and reputation and subject us to liability for information displayed on our website.
The PRC government has adopted regulations governing internet access and the distribution of news and other information over the internet. Under these regulations, internet content providers and internet publishers are prohibited from posting or displaying over the internet content that, among other things, violates PRC laws and regulations, impairs the national dignity of China, or is reactionary, obscene, superstitious, fraudulent or defamatory. Failure to comply with these requirements may result in the revocation of licenses to provide internet content and other licenses, and the closure of the concerned websites. The website operator may also be held liable for such censored information displayed on or linked to the websites. If our website is found to be in violation of any such requirements, we may be penalized by relevant authorities, and our operations or reputation could be adversely affected.
Risks Relating to the ADSs
Our dual-class share structure with different voting rights limits your ability to influence corporate matters and could discourage others from pursuing any change of control transactions that holders of our Class A Ordinary Shares and the ADSs may view as beneficial.
We have adopted a dual-class share structure such that our Ordinary Shares consist of Class A Ordinary Shares and Class B Ordinary Shares. In respect of matters requiring the votes of shareholders, each Class A Ordinary Share is entitled to one vote and each Class B Ordinary Share is entitled to ten votes. Each Class B Ordinary Share is convertible into one Class A Ordinary Share at any time by the holder thereof. Class A Ordinary Shares are not convertible into Class B Ordinary Shares under any circumstances.
Due to this dual-class share structure, our shareholders have experienced changes to their voting powers when certain Class B Ordinary Shares are converted into Class A Ordinary Shares, and our shareholders may experience future changes in the voting powers resulting from the factors including new Class B share conversion or future share issuances, among others. As of February 28, 2025, Class B Ordinary Shares constituted 5.3% of our total issued and outstanding share capital and 36.0% of the aggregate voting power of our total issued and outstanding share capital. As of February 28, 2025, Centurium Capital and its affiliates hold 100.0% of our Class B Ordinary Shares.
50
As a result of this dual-class share structure, the holders of our Class B Ordinary Shares have concentrated control over the outcome of matters put to a vote of shareholders and have significant influence over our business, including decisions regarding mergers, consolidations, liquidations and the sale of all or substantially all of our assets, election of directors and other significant corporate actions. The holders of Class B Ordinary Shares may take actions that are not in the best interest of us or our other shareholders or holders of the ADSs. This concentration of ownership may discourage, delay or prevent a change in control of our company, which could have the effect of depriving our other shareholders of the opportunity to receive a premium for their shares as part of a sale of our company and may reduce the trading price of the ADSs. This concentrated control limits your ability to influence corporate matters and could discourage others from pursuing any potential merger, takeover or other change of control transactions that holders of Class A Ordinary Shares and ADSs may view as beneficial. In addition, future issuances of Class B Ordinary Shares may be dilutive to the holders of Class A Ordinary Shares. As a result, the market price of our Class A Ordinary Shares could be adversely affected.
Our Senior Preferred Shares have rights, preferences and privileges that are not held by, and are preferential to, the rights of our Ordinary Shares and ADSs, which could result in the interests of the holders of our Senior Preferred Shares differing from those of the holders of our Ordinary Shares and ADSs.
In April 2021, we announced that we had entered into an investment agreement (the “Investment Agreement”) with an affiliate of Centurium Capital, as the lead investor, and Joy Capital. On December 1, 2021, we announced that we closed the Investment Agreement with the lead investor, pursuant to which we issued and sold a total of 295,384,615 Senior Preferred Shares to the lead investor. On January 7, 2022, we closed the Investment Agreement with Joy Capital, pursuant to which we issued and sold a total of 12,307,692 Senior Preferred Shares to an affiliate controlled by Joy Capital. As of the date of this annual report, 295,384,619 Senior Preferred Shares are outstanding.
The holders of our Senior Preferred Shares have certain rights that are preferential to the rights of the holders of our Ordinary Shares and ADSs, such as certain customary protective provisions and certain downside protection provisions intended to mitigate the impact of certain regulatory risks in connection with the previously disclosed Fabricated Transactions, including but not limited to the following.
| ● | The approval of the holders of a majority of the then issued and outstanding Senior Preferred Shares shall be required for any adverse alteration to the rights and privileges of the holders of Senior Preferred Shares, any creation, authorization or issuance of any class or series of equity securities of the Company that are superior to or on a parity with the Senior Preferred Shares and certain other actions of the Company set forth in the Certificate of Designation. |
| ● | In the event of any liquidation, dissolution or winding-up of the Company, whether voluntary or involuntary, the holders of Senior Preferred Shares shall be entitled to receive distribution in cash out of the assets of the Company available for distribution in preference to the holders of other Shares. |
| ● | Each Senior Preferred Share can be convertible into a number of Class A Ordinary Share(s) of the Company (or an equivalent number of ADSs) at the ratio calculated using the then-applicable conversion price, which shall initially be the original issue price and is subject to adjustment from time to time. |
See “Item 10. Additional Information—10.B. Memorandum and Articles of Association—Certificate of Designation.” The existence of the aforesaid rights, preferences and privileges of our Senior Preferred Shares and other rights, preferences and privileges of our Senior Preferred Shares as set forth in the Certificate of Designation, may reduce the value of our Ordinary Shares and ADSs, cause dilution to holders of our Ordinary Shares and ADSs, result in divergent interests between the holders of our Senior Preferred Shares and the holders of our Ordinary Shares and ADSs, make it harder for us to sell ADSs in offerings in the future and/or prevent or delay a change of control.
The trading price of the ADSs has been and may continue to be volatile, which could result in substantial losses to investors.
Our ADSs were listed on NASDAQ Global Select Market (the “Nasdaq”), since our SEC-registered initial public offering in May 2019. We received a delisting notice from Nasdaq on May 15, 2020 and requested a hearing on May 22, 2020. We received another delisting notice from Nasdaq for failure to file our annual report on June 17, 2020. We notified Nasdaq of the Company’s decision to withdraw its request for the hearing on June 24, 2020. On July 1, 2020, we were delisted from Nasdaq when the staff of the Nasdaq Stock Market LLC filed a Form 25 Notification of Delisting. Our ADSs have been quoted on the OTC Pink Limited Information initially under the symbol “LKNCY” since the Nasdaq suspended the trading of our ADSs on June 29, 2020.
51
The OTC market is a significantly more limited market than Nasdaq. The quotation of our ADSs on the OTC market may result in a less liquid market available for existing and potential stockholders to trade our ADSs, could depress the trading price of our ADSs and could have a long-term adverse impact on our ability to raise capital in the future.
For the period from January 1, 2020 to June 29, 2020 (suspension by the Nasdaq of the trading of our ADSs on the Nasdaq), the daily closing trading prices of our ADSs ranged from US$1.38 to US$50.02 per ADS. Since our ADSs have been quoted on the OTC market, the daily closing trading prices of our ADSs ranged from US$1.54 to US$37.44 per ADS up to the date of this annual report. The daily closing trading prices of our ADSs ranged from US$18.01 to US$28.53 per ADS in 2024. The trading price of the ADSs has been volatile and could fluctuate widely due to factors beyond our control. This may happen because of broad market and industry factors, including the performance and fluctuation of the market prices of other companies with business operations located mainly in China that have listed their securities in the United States. In addition to market and industry factors, the price and trading volume for the ADSs may be highly volatile for factors specific to our own operations, including the following:
| ● | variations in our revenues, earnings and cash flows; |
| ● | announcements of new investments, acquisitions, strategic partnerships or joint ventures by us or our competitors; |
| ● | announcements of new offerings and expansions by us or our competitors; |
| ● | changes in financial estimates by securities analysts; |
| ● | detrimental adverse publicity about us, our products and services or our industry; |
| ● | announcements of new regulations, rules or policies relevant for our business; |
| ● | additions or departures of key personnel; |
| ● | release of lock-up or other transfer restrictions on our outstanding equity securities or sales of additional equity securities; |
| ● | sales of additional ADSs in the public market or other equity-linked securities, or the perception of these events; |
| ● | convertible arbitrage strategy employed by certain investors in our Notes, including related short selling of our ADSs; and |
| ● | potential litigation or regulatory investigations. |
Any of these factors may result in large and sudden changes in the volume and price at which the ADSs will trade.
In addition, the stock market in general, and the market prices for internet-related companies and companies with operations in China in particular, have experienced volatility that often has been unrelated to the operating performance of such companies. The securities of some China-based companies that have listed their securities in the United States have experienced significant volatility since their initial public offerings in recent years, including, in some cases, substantial declines in the trading prices of their securities. The trading performances of these companies’ securities after their offerings may affect the attitudes of investors towards Chinese companies listed in the United States in general, which consequently may impact the trading performance of the ADSs, regardless of our actual operating performance. In addition, any negative news or perceptions about inadequate corporate governance practices or fraudulent accounting, corporate structure or other matters of other Chinese companies may also negatively affect the attitudes of investors towards Chinese companies in general, including us, regardless of whether we have engaged in any inappropriate activities. In particular, the global financial crisis and the ensuing economic recessions in many countries have contributed and may continue to contribute to extreme volatility in the global stock markets. These broad market and industry fluctuations may adversely affect the trading price of the ADSs. Volatility or a lack of positive performance in the trading price of the ADSs may also adversely affect our ability to retain key employees, most of whom have been granted options or other equity incentives.
52
In the past, shareholders of public companies have often brought securities class action suits against those companies following periods of instability in the market price of their securities. Our involvement in such class actions could divert a significant amount of our management’s attention and other resources from our business and operations and require us to incur significant expenses to defend the suit, which could harm our results of operations. Any such class action suit, whether or not successful, could harm our reputation and restrict our ability to raise capital in the future. In addition, if a claim is successfully made against us, we may be required to pay significant damages, which could have a material adverse effect on our financial condition and results of operations. Substantial future sales or perceived potential sales of ADSs in the public market or other equity-linked securities could cause the price of ADSs to decline. See “—Risks Relating to the Fabricated Transactions, Internal Investigation, Internal Control, Offshore Restructuring and Related Matters—We have been named as a defendant in a number of lawsuits filed by purchasers of our securities, including class action lawsuits that, absent settlement, could have a material adverse impact on our business, financial condition, results of operations and cash flows, and our reputation.”
Sales of substantial amounts of ADSs in the public market or other equity-linked securities, or the perception that these sales could occur, could adversely affect the trading price of ADSs. Certain holders of our Ordinary Shares and Senior Preferred Shares have the right to cause us to register under the Securities Act the sale of their shares. Registration of these shares under the Securities Act would result in ADSs representing these shares becoming freely tradable without restriction under the Securities Act immediately upon the effectiveness of the registration. Sales of these registered shares in the form of ADSs in the public market could cause the price of the ADSs to decline.
The voting rights of holders of the ADSs are limited by the terms of the deposit agreement, and you may not be able to exercise your right to direct the voting of your Class A Ordinary Shares underlying the ADSs.
Holders of the ADSs do not have the same rights as our registered shareholders. As a holder of the ADSs, you will not have any direct right to attend general meetings of our shareholders or to cast any votes at such meetings. You will only be able to exercise the voting rights which attach to the Class A Ordinary Shares underlying the ADSs indirectly by giving voting instructions to the depositary in accordance with the provisions of the deposit agreement. Under the deposit agreement, you may vote only by giving voting instructions to the depositary, as holder of the Class A Ordinary Shares underlying the ADSs. If we ask for your instructions, then upon receipt of your voting instructions, the depositary will try to vote the underlying Class A Ordinary Shares in accordance with those instructions. If we do not instruct the depositary to ask for your instructions, you can still give instructions, and the depositary may vote in accordance with instructions you give, but it is not required to do so. You will not be able to directly exercise any right to vote with respect to the underlying Class A Ordinary Shares unless you withdraw the shares and become the registered holder of such shares prior to the record date for the general meeting. When a general meeting is convened, you may not receive sufficient advance notice of the meeting to enable you to withdraw the shares underlying the ADSs and become the registered holder of such shares prior to the record date for the general meeting to allow you to attend the general meeting and to vote directly with respect to any specific matter or resolution to be considered and voted upon at the general meeting. In addition, under our sixth amended and restated articles of association, for the purposes of determining those shareholders who are entitled to attend and vote at any general meeting, our directors may close our register of members and/or fix in advance a record date for such meeting, and such closure of our register of members or the setting of such a record date may prevent you from withdrawing the Class A Ordinary Shares underlying the ADSs and becoming the registered holder of such shares prior to the record date, so that you would not be able to attend the general meeting or to vote directly. Where any matter is to be put to a vote at a general meeting, the depositary will notify you of the upcoming vote and to deliver our voting materials to you if we ask it to. We cannot assure you that you will receive the voting material in time to ensure you can direct the depositary to vote your shares. In addition, the depositary and its agents are not responsible for failing to carry out voting instructions or for their manner of carrying out your voting instructions. This means that you may not be able to exercise your right to direct how the shares underlying the ADSs are voted, and you may have no legal remedy if the shares underlying the ADSs are not voted as you requested.
Because we do not expect to pay dividends periodically in the foreseeable future, you may mainly rely on a price appreciation of the ADSs for a return on your investment.
We currently intend to retain most, if not all, of our available funds and any future earnings to fund the development and growth of our business. As a result, we do not expect to pay cash dividends periodically in the foreseeable future. Therefore, you should not rely on an investment in the ADSs as a source for any future dividend income.
53
Techniques employed by short sellers and/or the convertible bond arbitrage strategy employed by investors in our Notes may drive down the trading price of the ADSs.
Short selling is the practice of selling securities that the seller does not own but rather has borrowed from a third party with the intention of buying identical securities back at a later date to return to the lender. The short seller hopes to profit from a decline in the value of the securities between the sale of the borrowed securities and the purchase of the replacement shares, as the short seller expects to pay less in that purchase than it received in the sale. As it is in the short seller’s interest for the price of the security to decline, many short sellers publish, or arrange for the publication of, negative opinions regarding the relevant issuer and its business prospects in order to create negative market momentum and generate profits for themselves after selling a security short. These short attacks have, in the past, led to selling of shares in the market.
We have been and may in the future again become the subject of short selling, the target of harassing or other detrimental conduct by third parties. We have to expend a significant amount of resources to investigate such allegations. Such a situation could be costly and time-consuming, and could distract our management from growing our business. Even if such allegations are ultimately proven to be groundless, allegations against us could severely impact our business operations, and any investment in the ADSs could be greatly reduced or even rendered worthless.
If securities or industry analysts do not publish research or publish inaccurate or unfavorable research about our business, the trading price for the ADSs and trading volume could decline.
The trading market for the ADSs will depend in part on the research and reports that securities or industry analysts publish about us or our business. If research analysts do not establish and maintain adequate research coverage or if one or more of the analysts who covers us downgrades the ADSs or publishes inaccurate or unfavorable research about our business, the trading price for the ADSs would likely decline. If one or more of these analysts cease coverage of our company or fail to publish reports on us regularly, we could lose visibility in the financial markets, which, in turn, could cause the trading price or trading volume for the ADSs to decline.
You may experience dilution of your holdings due to the inability to participate in rights offerings.
We may, from time to time, distribute rights to our shareholders, including rights to acquire securities. Under the deposit agreement, the depositary will not distribute rights to holders of the ADSs unless the distribution and sale of rights and the securities to which these rights relate are either exempt from registration under the Securities Act with respect to all holders of the ADSs, or are registered under the provisions of the Securities Act. The depositary may, but is not required to, attempt to sell these undistributed rights to third parties, and may allow the rights to lapse. We may be unable to establish an exemption from registration under the Securities Act, and we are under no obligation to file a registration statement with respect to these rights or underlying securities or to endeavor to have a registration statement declared effective. Accordingly, holders of the ADSs may be unable to participate in our rights offerings and may experience dilution of their holdings as a result.
Anti-takeover provisions contained in our memorandum and articles of association and our shareholder rights plan could have a material adverse effect on the rights of holders of our Ordinary Shares and the ADSs.
Our memorandum and articles of association contain provisions which limit the ability of others to acquire control of our company or cause us to engage in change-of-control transactions. For example, our Board has the authority subject to any resolution of the shareholders to the contrary, to issue preferred shares in one or more series and to fix their designations, powers, preferences, privileges, and relative participating, optional or special rights and the qualifications, limitations or restrictions, including dividend rights, conversion rights, voting rights, terms of redemption and liquidation preferences, any or all of which may be greater than the rights associated with our Ordinary Shares. Using such authority, we issued and sold a total of 295,384,615 Senior Preferred Shares to an affiliate of Centurium Capital and a total of 12,307,692 Senior Preferred Shares to an affiliate controlled by Joy Capital, each of which pursuant to an investment agreement that we entered into with these two investors in April 2021. For more details, see “Item 4. Information on the Company—4.A. History and Development of the Company.” Preferred shares could be issued quickly with terms calculated to delay or prevent a change in control of our company or make removal of management more difficult. If our Board decides to issue preferred shares, the trading price of the ADSs may fall and the voting and other rights of the holders of our Ordinary Shares and the ADSs may be materially and adversely affected.
54
In addition, on October 14, 2021, we adopted a shareholder rights plan (the “Rights Plan”), which was amended on October 14, 2024 to extend its expiration date. The Rights Plan is filed as Exhibit 4.14 to this annual report, incorporated by reference to Exhibit 4.1 of the Company’s Current Report on Form 6-K, furnished on October 14, 2021. The amendment is filed as Exhibit 4.15 to this annual report, incorporated by reference to Exhibit 4.1 of the Company’s Current Report on Form 6-K, furnished on October 10, 2024 . The Rights Plan was amended in October 2024. Pursuant to the Rights Plan, if a person or group acquires 10% or more of our shares or voting power, except as specifically permitted under the Rights Plan, our shareholders other than such acquiring person or group will have the right to purchase additional securities from us at potentially a substantial discount to those securities’ fair market value, thus causing substantial dilution to the ownership of such acquiring person or group.
The anti-takeover provisions contained in our memorandum and articles of association and the existence of the Rights Plan may discourage transactions that otherwise could involve payment of a premium over prevailing market prices for the ADSs and could have the effect of depriving our shareholders and ADS holders of an opportunity to realize such premium by discouraging third parties from seeking to obtain control of our company in a tender offer or other similar transaction.
We incur significant costs as a result of being a public company.
As a public company, we incur significant legal, accounting and other expenses. The Sarbanes-Oxley Act of 2002, as well as rules subsequently implemented by the SEC, impose various requirements on the corporate governance practices of public companies. We expect to incur significant expenses and devote substantial management effort toward ensuring compliance with the requirements of Section 404 and the other rules and regulations of the SEC.
We expect the rules and regulations applicable to public companies to increase our legal and financial compliance costs and to make some corporate activities more time-consuming and costly. For example, as a public company, we need to adopt policies regarding internal control and disclosure control and procedures. We also expect that operating as a public company makes it more difficult and more expensive for us to obtain director and officer liability insurance, and we may be required to accept reduced policy limits and coverage or incur substantially higher costs to obtain the same or similar coverage. In addition, we incur additional costs associated with our public company reporting requirements. It is also more difficult for us to find qualified persons to serve on our Board or as executive officers.
We are a foreign private issuer within the meaning of the rules under the Exchange Act, and as such we are exempt from certain provisions applicable to U.S. domestic public companies.
Because we qualify as a foreign private issuer under the Exchange Act, we are exempt from certain provisions of the securities rules and regulations in the United States that are applicable to U.S. domestic issuers, including:
| ● | the rules under the Exchange Act requiring the filing with the SEC of quarterly reports on Form 10-Q or current reports on Form 8-K; |
| ● | the sections of the Exchange Act regulating the solicitation of proxies, consents or authorizations in respect of a security registered under the Exchange Act; |
| ● | the sections of the Exchange Act requiring insiders to file public reports of their stock ownership and trading activities and liability for insiders who profit from trades made in a short period of time; and |
| ● | the selective disclosure rules by issuers of material nonpublic information under Regulation FD. |
We are required to file an annual report on Form 20-F within four months of the end of each fiscal year. Press releases relating to financial results and material events will also be furnished to the SEC on Form 6-K. However, the information we are required to file with or furnish to the SEC will be less extensive and less timely compared to that required to be filed with the SEC by U.S. domestic issuers. As a result, you may not be afforded the same protections or information that would be made available to you were you investing in a U.S. domestic issuer.
55
Our status as a passive foreign investment company (a “PFIC”) for U.S. federal income tax purposes for certain prior taxable years is subject to uncertainty, and there can be no assurances that we will not be a PFIC for the current or any future taxable year, which would result in adverse U.S. federal income tax consequences to U.S. investors in our ADSs or Class A Ordinary Shares.
In general, a non-U.S. corporation is a PFIC for any taxable year in which (i) 75% or more of its gross income consists of passive income or (ii) 50% or more of the average value of its assets (generally determined on a quarterly basis) consists of assets that produce, or are held for the production of, passive income. For purposes of the above calculations, a non-U.S. corporation that directly or indirectly owns at least 25% by value of the shares of another corporation is treated as if it held its proportionate share of the assets of the other corporation and received directly its proportionate share of the income of the other corporation. Passive income generally includes dividends, interest, rents, royalties and investment gains. Cash is generally a passive asset for these purposes. Goodwill and other intangible assets are active assets under the PFIC rules to the extent attributable to activities that produce active income.
The determination of our PFIC status is subject to certain uncertainties and is made by applying principles and methodologies that are in some circumstances unclear.
Based on the composition of our income and assets and the estimated value of our assets (including goodwill and other intangible assets), we believe that we were not a PFIC for our 2024 taxable year. However, there can be no assurances that we will not be a PFIC for the current or any future taxable year because our PFIC status is an annual determination that can be made only after the end of the relevant taxable year and will depend on the composition of our income and assets and the value of our assets from time to time (including the value of our goodwill and other intangible assets, which, may be determined, in part, by reference to our market capitalization, which has been, and may continue to be, volatile). Therefore, fluctuations in the market price of our ADSs may cause us to be or become a PFIC for the current or any future taxable year.
Moreover, it is not entirely clear how the contractual arrangements between us and our Former VIE are treated for purposes of the PFIC rules, which could affect our PFIC status for taxable years during which our VIE structure was in place. Furthermore, there are uncertainties as to how the PFIC rules apply with respect to our retail partnership model and, if we earn income from royalties under this model, the extent to which such royalties will be treated as active under the PFIC rules. In addition, our PFIC status for any taxable year may depend, in part, on how we operate our global franchise model. For these reasons, our PFIC status for any taxable year is uncertain.
As discussed in certain of our prior filings on Form 20-F, there may be some uncertainty regrading our PFIC status for certain of our prior taxable years. If we are or were a PFIC for any taxable year during which a U.S. investor owns our ADSs or Class A Ordinary Shares (even if we cease to be a PFIC in a later taxable year), certain adverse U.S. federal income tax consequences and additional reporting obligations will apply to such U.S. investor. See “Item 10. Additional Information—10.E. Taxation—U.S. Federal Income Tax Considerations—Passive Foreign Investment Company Rules.”
U.S. Holders should consult their tax advisers regarding our PFIC status for any taxable year.
ADS holders may not be entitled to a jury trial with respect to claims arising under the deposit agreement, which could result in less favorable outcomes to the plaintiff(s) in any such action.
The deposit agreement governing the ADSs representing our Class A Ordinary Shares provides that, to the fullest extent permitted by law, ADS holders waive the right to a jury trial of any claim they may have against us or the depositary arising out of or relating to our shares, the ADSs or the deposit agreement, including any claim under the U.S. federal securities laws.
56
If we or the depositary opposed a jury trial demand based on the waiver, the court would determine whether the waiver was enforceable based on the facts and circumstances of that case in accordance with the applicable state and federal law. To our knowledge, the enforceability of a contractual pre-dispute jury trial waiver in connection with claims arising under the federal securities laws has not been finally adjudicated by the United States Supreme Court. However, we believe that a contractual pre-dispute jury trial waiver provision is generally enforceable, including under the laws of the State of New York, which govern the deposit agreement, by a federal or state court in the City of New York, which has non-exclusive jurisdiction over matters arising under the deposit agreement. In determining whether to enforce a contractual pre-dispute jury trial waiver provision, courts will generally consider whether a party knowingly, intelligently and voluntarily waived the right to a jury trial. We believe that this is the case with respect to the deposit agreement and the ADSs. It is advisable that you consult legal counsel regarding the jury waiver provision before entering into the deposit agreement.
If you or any other holders or beneficial owners of ADSs bring a claim against us or the depositary in connection with matters arising under the deposit agreement or the ADSs, including claims under federal securities laws, you or such other holder or beneficial owner may not be entitled to a jury trial with respect to such claims, which may have the effect of limiting and discouraging lawsuits against us and/or the depositary. If a lawsuit is brought against us and/or the depositary under the deposit agreement, it may be heard only by a judge or justice of the applicable trial court, which would be conducted according to different civil procedures and may result in different outcomes than a trial by jury would have had, including results that could be less favorable to the plaintiff(s) in any such action.
Nevertheless, if this jury trial waiver provision is not permitted by applicable law, an action could proceed under the terms of the deposit agreement with a jury trial. No condition, stipulation or provision of the deposit agreement or ADSs serves as a waiver by any holder or beneficial owner of ADSs or by us or the depositary of compliance with any substantive provision of the U.S. federal securities laws and the rules and regulations promulgated thereunder.
Item 4. Information on the Company
4.A. | History and Development of the Company |
In June 2017, we incorporated Lucky Coffee Inc. under the laws of the Cayman Islands as our offshore holding company, which later changed its name to Luckin Coffee Inc. in September 2017. We are known as Luckin Coffee. In June 2017, we incorporated Lucky Coffee Inc. under the laws of the British Virgin Islands as Luckin Coffee Inc.’s wholly owned subsidiary and our intermediate holding company to facilitate financing, which later changed its name to Luckin Coffee Investment Inc. in December 2017.
Lucky Coffee (China) Limited was incorporated in June 2017 as Luckin Coffee Investment Inc.’s wholly owned subsidiary in Hong Kong, which changed its name to Luckin Coffee (Hong Kong) Limited in October 2018, or Hong Kong Luckin. In April 2019, Luckin Coffee Investment Inc. incorporated another two wholly owned subsidiaries, Luckin Coffee Roasting (Hong Kong) Limited and Luckin Coffee Roastery (Hong Kong) Limited, in Hong Kong.
In October 2017, December 2017 and March 2018, Hong Kong Luckin incorporated Beijing Luckin Coffee Co., Ltd., or Beijing WFOE, Luckin Investment (Tianjin) Co., Ltd. and Luckin Group, as its wholly owned subsidiaries in the PRC successively and began to operate coffee retail business. See “—4.C. Organizational Structure.”
In July 2018 and September 2018, Beijing WFOE entered into a series of contractual arrangements with the Former VIE established in June 2017 and its shareholders, which enabled us to obtain control over the Former VIE through Beijing WFOE. Such contractual arrangements consist of proxy agreement and power of attorney, confirmation and guarantee letters, spousal consent letter, share pledge agreement, master exclusive service agreement, business cooperation agreement and exclusive option agreement. See “—4.C. Organizational Structure—Former Contractual Arrangements with the Former VIE and Its Nominee Shareholders.”
Luckin Coffee Inc. issued one Ordinary Share in June 2017 and issued one Ordinary Share in August 2017. In March 2018, Luckin Coffee Inc. increased Ordinary Shares to 750 shares and effected a share split, pursuant to which, the 750 Ordinary Shares were subdivided into 750,000 Ordinary Shares. After that, Luckin Coffee Inc. (i) issued 915,750 angel-1 shares, 513,000 angel-2 shares and 544,688 Series A convertible redeemable preferred shares in June 2018; (ii) issued 272,343 Series B convertible redeemable preferred shares in November 2018; (iii) issued 6,809 Series B convertible redeemable preferred shares in January 2019; and (iv) issued 188,393 Series B-1 convertible redeemable preferred shares in April 2019, to certain investors.
57
In May 2019, we completed the IPO in which we offered and sold an aggregate of 264,000,000 Class A Ordinary Shares in the form of ADSs. Concurrently with the IPO, we issued and sold 23,529,412 Class A Ordinary Shares to Louis Dreyfus Company B.V. Upon the IPO, 1,587,886,000 Class B Ordinary Shares and 7,605,500 Class A Ordinary Shares were automatically converted from our outstanding Ordinary Shares, angel shares and preferred shares prior to the IPO and after the 1:500 share split. On May 17, 2019, the ADSs began trading on the NASDAQ Global Select Market, under the symbol “LK.” In June 2019, we closed on the exercise in full of the over-allotment option to purchase an additional 39,600,000 Class A Ordinary Shares in the form of ADSs by the underwriters of our IPO. We received net proceeds of approximately US$607.2 million from our IPO and US$50.0 million from the concurrent private placements to Louis Dreyfus Company B.V. in May 2019 and exercise of over-allotment option after deducting underwriting discounts and commissions and other offering expenses payable by us.
In January 2020, we completed a follow-on public offering in which we and a selling shareholder offered and sold an aggregate of 110,400,000 Class A Ordinary Shares in the form of ADSs, concurrent with US$400 million 0.75% convertible senior notes due 2025 (the “Notes”). In the same month, we closed on the exercise in full of the over-allotment option to purchase an additional 16,560,000 Class A Ordinary Shares in the form of ADSs by the underwriters of our follow-on public offering and an additional US$60,000,000 principal amount of Notes by the initial purchasers of our convertible note offering. We received net proceeds of approximately US$418.3 million from our public offering in January 2020 and exercise of over-allotment option after deducting underwriting discounts and commissions and other offering expenses payable by us. And we received net proceeds of approximately US$448.5 million from our convertible note offering in January 2020 and exercise of over-allotment option after deducting initial purchasers discounts and commissions and other offering expenses payable by us.
In May 2020, we received delisting notice from Nasdaq and requested a hearing. We received another delisting notice from Nasdaq for failure to file our annual report on June 17, 2020. We notified Nasdaq of the Company’s decision to withdraw its request for the hearing on June 24, 2020. On July 1, 2020, we were delisted from Nasdaq when the staff of the Nasdaq Stock Market LLC filed a Form 25 Notification of Delisting. Our ADSs have been quoted on the OTC Pink Limited Information initially under the symbol “LKNCY” since the Nasdaq suspended the trading of our ADSs on June 29, 2020.
In July 2020, the Cayman Court appointed Alexander Lawson of Alvarez & Marsal Cayman Islands Limited and Wing Sze Tiffany Wong of Alvarez & Marsal Asia Limited to act as “light-touch” JPLs. The JPLs were appointed on the application of the Company in response to the presentation of a winding up petition by a creditor of the Company in the Cayman Islands. Following the JPLs’ appointment, which constituted an event of default under our convertible senior notes indenture, 100% of the principal of, and accrued and unpaid interest on, the Notes automatically became immediately due and payable. Accordingly, we took steps to negotiate a restructuring of our financial obligations owing under the Notes (the “Restructuring”), under the supervision of the JPLs. During the provisional liquidation, we operated our business under the day-to-day control of our Board under the supervision of the JPLs, in accordance with a protocol executed on October 16, 2020, which set out the terms upon which the JPLs and our Board would cooperate with respect to the management of the Company. Pursuant to the protocol, we were required to obtain the JPLs’ approval in respect of key management matters, such as our cash allocation, certain outward payments and any steps proposed to be taken by our Board outside of the ordinary course of the business of the Company and its subsidiaries. Under Cayman Islands law, no suit, action or other proceedings could be commenced or continued against the Company in the Cayman Islands during the course of the provisional liquidation, without the leave of the Cayman Court. In addition, the commencement or continuation of suits, actions or proceedings in the territorial jurisdiction of the United States against the Company and its assets in the territorial jurisdiction of the United States were stayed, to the extent provided in section 362 of title 11 of the United States Code (the “U.S. Bankruptcy Code”). This stay arose pursuant to the order of the United States Bankruptcy Court for the Southern District of New York (the “U.S. Bankruptcy Court”) entered in the case commenced with respect to us under chapter 15 of the U.S. Bankruptcy Code (the “Chapter 15 Case”). The stay remained effective for the duration of the Chapter 15 Case, which was closed on April 8, 2022.
58
During the provisional liquidation, we negotiated the Restructuring under the supervision of the JPLs. On March 16, 2021, we announced that we had entered into a Restructuring Support Agreement (the “RSA”) with holders of a majority of the aggregate principal amount outstanding under the Notes. We were required to complete certain milestones under the RSA, including obtaining reasonable assurance of funding outside the PRC in an amount sufficient to satisfy the cash consideration to be distributed to the holders of the Notes (the “Financing Milestone”). On June 15, 2021, we announced that we had completed the PRC regulatory approval process, including obtaining relevant approvals from The State Administration of Foreign Exchange (the “SAFE”) of the PRC through a designated PRC foreign exchange handling bank, to transfer such sufficient amount of funds out of the PRC through a planned capital reduction, which satisfied the Financing Milestone under the RSA. On September 1, 2021, we announced that the Company, the JPLs and the holders of a majority of the Notes had extended the milestone to launch the Scheme from September 1, 2021 to September 22, 2021. In accordance with the terms of the RSA (as amended), on September 20, 2021, we filed a summons and a petition in the Cayman Court seeking sanction of the Scheme and directions to convene a meeting of creditors affected by the Scheme. On November 30, 2021, the Scheme was unanimously approved by all creditors who attended the Scheme meeting (in person or by proxy), representing approximately 97.7% of the aggregate outstanding principal amount of the Notes. On December 14, 2021, we announced that the Cayman Court had sanctioned the Scheme, which became fully effective in accordance with its terms on December 17, 2021 following the entry of a final order of the U.S. Bankruptcy Court recognizing and enforcing the Scheme in the territorial jurisdiction of the United States. On December 17, 2021, the Board entered into the Scheme Supervisor Protocol by which the JPLs were appointed in the capacity as Scheme Supervisors in respect of the Company and granted certain rights, powers and duties to oversee and monitor the finances and operations of the Company and its subsidiaries beyond the end of the provisional liquidation, subject to the terms of the Scheme Supervisor Protocol.
On January 28, 2022, the Restructuring of the Notes as contemplated by the Scheme became effective, and was substantially consummated. Subsequently, the parties to the amended winding-up petition (filed in substitution on January 7, 2021) applied by consent to the Cayman Court for leave to withdraw or have the petition dismissed. By order of the Cayman Court dated February 25, 2022, the petition was dismissed and the JPLs were formally discharged with effect from March 4, 2022, bringing the provisional liquidation to a close. In addition, a final report was filed with the U.S. Bankruptcy Court on March 4, 2022 requesting entry of an order closing the Chapter 15 Case, and the U.S. Bankruptcy Court entered an order closing the Chapter 15 Case on April 8, 2022. In aggregate, in exchange for the Notes, we have issued consideration to creditors under the Scheme totaling US$245.5 million of cash, the New Notes and 9,527,601 ADSs representing 76,220,808 Class A Ordinary Shares, which includes 291,699 ADSs issued on April 4, 2022 pursuant to the top-up mechanism under the Scheme, of which 25,004 ADSs were not claimed by creditors and therefore 200,032 Class A Ordinary Shares underlying such unclaimed ADSs were returned to the Company. We announced the redemption in full of the New Notes on August 26, 2022, which were our only offshore debt securities. The aggregate redemption price of the New Notes was US$115.6 million, which constitutes the aggregate principal amount outstanding plus the aggregate accrued interest. The aggregate redemption price was paid from our available offshore cash balance. With the full redemption of the New Notes, the role of the Scheme Supervisors under the previously announced Scheme Supervisor Protocol was terminated. See “Note 13 Convertible Senior Notes” to the Company’s consolidated financial statements included in this annual report.
In April 2021, we announced that we entered into the Investment Agreement with an affiliate of Centurium Capital, as the lead investor, and Joy Capital. Both Centurium Capital and Joy Capital are leading private equity investment firms in China and then current shareholders of the Company. Pursuant to the Investment Agreement, (i) Centurium Capital agreed to an investment, through a private placement, totaling US$240 million in Senior Preferred Shares of the Company, and (ii) Joy Capital agreed to an investment, through a private placement, totaling US$10 million in Senior Preferred Shares (collectively, the “Transactions”). On December 1, 2021, we announced that we closed the Investment Agreement with the lead investor, pursuant to which we issued and sold a total of 295,384,615 Senior Preferred Shares to the lead investor, with aggregate gross proceeds of US$240 million. On January 7, 2022, we closed the Investment Agreement with Joy Capital, pursuant to which we issued and sold a total of 12,307,692 Senior Preferred Shares to an affiliate controlled by Joy Capital, with aggregate gross proceeds of US$10 million. We used and plan to use the proceeds of the Transactions to facilitate the Restructuring and fulfill our obligations under the settlement with the SEC. For the SEC settlement, see “Item 8. Financial Information—8.A. Consolidated Statements and Other Financial Information—Legal Proceedings—Governmental and Regulatory Inquiries—SEC Investigation and Settlement.”
59
On September 20, 2021, we entered into a binding term sheet with the lead plaintiffs in the provisionally certified class action In re Luckin Coffee Inc. Securities Litigation, Case No.1:20-cv-01293-JPC-JLC (SDNY) to fully resolve all claims that have been or could be filed on behalf of the provisionally certified class of purchasers Company’s ADS between May 17, 2019 through July 15, 2020, inclusive, and on October 20, 2021, we entered into a Stipulation and Agreement of Settlement reflecting the terms of the settlement (Federal Class Settlement). The amount of the Federal Class Settlement is US$175 million. The Federal Class Settlement was sanctioned by the Cayman Court overseeing the Company’s “light touch” provisional liquidation on October 21, 2021, and received final approval from the U.S. Court overseeing the class action on July 22, 2022.
On January 21, 2022, we received a request from a Centurium Capital led buyer consortium that also includes IDG Capital and Ares SSG Capital Management (the “Buyer Consortium”) to consent to close Centurium Capital’s previously announced transaction to purchase an aggregate of 383,425,748 Class A Ordinary Shares (the “Sale Shares”) from certain sellers (the “Secondary Sale”). The sellers are Primus Investment Fund, L.P. (in official liquidation) (“Primus”), Haode Investment Inc. (in liquidation) (“Haode”) and Summer Fame Limited (in liquidation) (“Summer Fame”, and collectively with Primus and Haode, the “Sellers”). The Sellers are affiliates of and were formerly controlled by Mr. Charles Zhengyao Lu and Ms. Jenny Zhiya Qian, former management members of the Company, and their families (the “Former Management Members”). The Sellers were ordered to be wound up and are currently in liquidation pursuant to an order of the Cayman Court in respect of Primus, and pursuant to orders of the Eastern Caribbean Supreme Court in the High Court of Justice of the British Virgin Islands (the “BVI Court”) in respect of Haode and Summer Fame. The joint liquidators appointed in respect of the Sellers have exercised their statutory powers to enter into definitive documents to give effect to the Secondary Sale. Proceeds of the Secondary Sale are to be distributed by the joint liquidators to the creditors and stakeholders of each of the Sellers in accordance with the joint liquidators’ statutory duties. Accordingly, we did not receive any of the proceeds from the Secondary Sale. By judgment dated January 17, 2022, the BVI Court sanctioned transactions that form part of the Secondary Sale, as required by the securities purchase agreement that gave effect to the Secondary Sale. After careful consideration, our Board and JPLs of the Company determined the Secondary Sale to be in the long-term best interest of the Company, and accordingly approved the transaction. On January 25, 2022, after receiving consent from the Company, the Buyer Consortium closed the Secondary Sale. Upon the closing of the Secondary Sale, the Former Management Members ceased to have any interest in the Sale Shares and Centurium Capital became our controlling shareholder, holding more than 50% of the voting interest of the Company.
In March 2024, we terminated the contractual arrangements that we entered through the Beijng WFOE with the Former VIE as well as its shareholders, because (i) the foreign restricted licenses and permits held through the Former VIE are not necessary for our business operations as currently conducted, and (ii) we believe the termination of these arrangements help to optimize our corporate governance structure. As a result of such termination, the financial results of the Former VIE will no longer be consolidated into our consolidated financial statements for accounting purpose since the date of termination.
Our corporate headquarters is located at 28th Floor, Building T3, Haixi Jingu Plaza, 1-3 Taipei Road, Siming District, Xiamen, Fujian, PRC. Our telephone number at this address is +86-592-3386666. Our registered office in the Cayman Islands is located at the offices of Conyers Trust Company (Cayman) Limited, Cricket Square, Hutchins Drive, P.O. Box 2681, Grand Cayman, KY1-1111, Cayman Islands. Our agent for service of process in the United States is Cogency Global Inc. located at 122 East 42nd Street, 18th Floor, New York, N.Y. 10168.
The SEC maintains a website at www.sec.gov that contains reports, proxy and information statements, and other information regarding registrants that make electronic filings with the SEC using its EDGAR system. We maintain our website at http://investor.lkcoffee.com/.
60
Recent Regulatory Development
Cybersecurity Review Measures
On January 4, 2022, the CAC and several other regulatory authorities in China jointly promulgated the Cybersecurity Review Measures, which came into effect on February 15, 2022 and replaced its previous version promulgated on April 13, 2020. Pursuant to the Cybersecurity Review Measures, (i) where the relevant activity affects or may affect national security, a CIIO that purchases network products and services, or an internet platform operator that conducts data process activities, shall be subject to the cybersecurity review, (ii) an application for cybersecurity review shall be made by an issuer who is an internet platform operator holding personal information of more than one million users before such issuer applies to list its securities on a foreign stock exchange, and (iii) relevant governmental authorities in the PRC may initiate cybersecurity review if they determine an operator’s network products or services or data processing activities affect or may affect national security. As of the date of this annual report, uncertainties still exist in relation to the interpretation and implementation of the Cybersecurity Review Measures. Although we have not been identified as a CIIO by any regulatory authority, we cannot rule out the possibility that we, or certain of our customers or suppliers, may be deemed as a CIIO. If we are deemed as a CIIO, our purchases of network products or services, if deemed to be affecting or may affect national security, will need to be subject to cybersecurity review, before we can enter into agreements with relevant customers or suppliers, and before the conclusion of such procedures, these customers will not be allowed to use our products or services, and we are not allowed to purchase products or services from our suppliers. For details of the associated risks, see “Item 3. Key Information—3.D. Risk Factors—Risks Relating to Our Business and Industry—Our business generates and processes a large amount of data, which subjects us to evolving governmental regulations and other legal obligations related to privacy, cybersecurity, information security and data protection, many of which are subject to changes and uncertain interpretations. Any failure to comply with these governmental regulations and legal obligations, improper use or disclosure of such data by us, our employees or our business partners could subject us to significant reputational, financial, legal and operational consequences.”
As of the date of this annual report, we have not been involved in any investigations or become subject to a cybersecurity review initiated by the CAC based on the Cybersecurity Review Measures, and we have not received any inquiry, notice, warning, sanctions in such respect or any regulatory objections to our listing status from the CAC.
Security Assessment Measures on Cross-border Data Transfer
On July 7, 2022, the CAC promulgated the Data Outbound Transfer Security Assessment Measures, or the Security Assessment Measures, which became effective on September 1, 2022. The Security Assessment Measures provide that, among others, data processors shall apply to competent authorities for security assessment when (1) the data processors transferring important data abroad; (2) a CIIO and personal information processor that has processed personal information of more than one million people, transferring personal information abroad; (3) a data processor who has provided personal information of one hundred thousand individuals or sensitive personal information of ten thousands individuals to overseas recipients, in each case as calculated cumulatively, since January 1 of the previous year; and (4) other circumstances where the security assessment of data cross-border transfer is required as prescribed by the CAC.
On February 22, 2023, the CAC issued the Measures on the Standard Contract for Outbound Data Transfer of Personal Information, or Personal Information Outbound Transfer Standard Contract Measures, which came into effect on June 1, 2023, which provide for circumstances where personal information processors may transfer personal information abroad by entering into a standard contract, and stipulated detailed compliance requirements.
On March 22, 2024, the Provisions on Regulating and Promoting Cross-border Data Transfer, or the Provisions on Cross-border Data Transfer, was proposed by the CAC and became effective, aiming to further regulate and facilitate the legal and orderly transfer of data. The Provisions on Cross-border Data Transfer clarify the circumstances where compliance requirements (such as data outbound transfer security assessment, the execution of personal information outbound transfer standard contract or personal information protection certification) are waived, and the circumstances where such compliance requirements shall be performed, in response to the confusion of various enterprises in practice.
61
Administrative Measures on Reporting of Cybersecurity Incidents (Draft for Comment)
On December 8, 2023, the Administrative Measures on Reporting of Cybersecurity Incidents (Draft for Comment), or the Draft Measures on Reporting of Cybersecurity Incidents, was proposed by the CAC for public comments until January 7, 2024, which stipulates network operators that build and operate networks or provide services through networks within the territory of PRC shall report incidents that endanger cybersecurity accordingly.
Administrative Provisions on the Account Information of Internet Users
The Administrative Provisions on the Account Information of Internet Users, which was promulgated by the CAC on June 27, 2022 and became effective on August 1, 2022, sets out guidelines on the administration of the account information of internet users. Internet-based information service providers shall perform their responsibilities as the administrative subjects of the account information of internet users, have in place professionals and technical capacity appropriate to the scale of services, and establish, improve and strictly implement the authentication of real identity information, verification of account information, security of information content, ecological governance, emergency responses, protection of personal information and other management systems.
Measures on Network Data Security Management
On September 24, 2024, Measures on Network Data Security Management was promulgated and took effect on January 1, 2025. The regulations regulate network data processing activities, ensure network data security, and promote the lawful, reasonable, and effective use of network data.
Administrative Measures on Personal Information Protection Compliance Audits
On February 12, 2025, the Administrative Measures on Personal Information Protection Compliance Audits, or the Measures on Compliance Audits, was promulgated by the CAC, and will take effect on May 1, 2025. According to the Measures on Compliance Audits, “personal information protection compliance audits” means the examination and evaluation of whether the personal information processing activities by the personal information processors comply with laws and administrative regulations, and personal information processors who process the personal information of more than 10 million people shall conduct personal information protection compliance audits at least once every two years. Furthermore, the Measures on Compliance Audits enumerate the key focus when conducting “personal information protection compliance audits”.
Potential CSRC Approval or Filing Required for Future Overseas Securities Offering or Other Activities in Overseas Capital Markets
On July 6, 2021, certain PRC regulatory authorities issued Opinions on Strictly Cracking Down on Illegal Securities Activities. These opinions call for strengthened regulation over illegal securities activities and supervision on overseas listings by China-based companies and propose to take effective measures, such as promoting the development of relevant regulatory systems to deal with the risks and incidents faced by China-based overseas listed companies.
62
On February 17, 2023, the CSRC released the Trial Administrative Measures of Overseas Securities Offering and Listing by Domestic Companies, or the Overseas Listing Trial Measures and five supporting guidelines, which came into effect on March 31, 2023. According to the Overseas Listing Trial Measures, (1) domestic companies that seek to offer or list securities overseas, both directly and indirectly, should fulfill the filing procedure and report relevant information to the CSRC; if a domestic company fails to complete the filing procedure or conceals any material fact or falsifies any major content in its filing documents, such domestic company may be subject to administrative penalties, such as order to rectify, warnings, fines, and its controlling shareholders, actual controllers, the person directly in charge and other directly liable persons may also be subject to administrative penalties, such as warnings and fines; (2) if the issuer meets both of the following conditions, the overseas offering and listing shall be determined as an indirect overseas offering and listing by a domestic company: (i) any of the total assets, net assets, revenues or profits of the domestic operating entities of the issuer in the most recent accounting year accounts for more than 50% of the corresponding figure in the issuer’s audited consolidated financial statements for the same period; (ii) its major operational activities are carried out in China or its main places of business are located in China, or the senior managers in charge of operation and management of the issuer are mostly Chinese citizens or are domiciled in China; and (3) where a domestic company seeks to indirectly offer and list securities in an overseas market, the issuer shall designate a major domestic operating entity responsible for all filing procedures with the CSRC, and where an issuer makes an application for listing in an overseas market, the issuer shall submit filings with the CSRC within three business days after such application is submitted.
On the same day, the CSRC also held a press conference for the release of the Overseas Listing Trial Measures and issued the Notice on Administration for the Filing of Overseas Offering and Listing by Domestic Companies, which, among others, clarifies that the domestic companies that have already been listed overseas on or before the effective date of the Overseas Listing Trial Measures (i.e., March 31, 2023) shall be deemed as existing issuers, or the Existing Issuers. Existing Issuers are not required to complete the filling procedures, and they shall be required to file with the CSRC when subsequent matters such as refinancing are involved.
According to the Overseas Listing Trial Measures, an overseas listed company shall file with the CSRC within three business days after the completion of its subsequent securities offering on the same market, and an overseas listed company shall file with the CSRC within three business days after its application of offering and listing on a different market. If an overseas listed company purchase PRC domestic assets through a single or multiple acquisitions, share swaps, shares transfers or other means, and such purchase constitutes direct or indirect listing of PRC domestic assets, a filing with the CSRC is also required. In addition, an overseas listed company is required to report to the CSRC the occurrence of any of the following material events within three business days after the occurrence and announcement thereof: (i) a change of control of the listed company; (ii) the investigation, sanction or other measures undertaken by any foreign securities regulatory agencies or relevant competent authorities in respect of the listed company; (iii) a change of listing status or transfer of listing segment; and (iv) the voluntary or mandatory delisting of the listed company. If there is any material change of the principal business of the listed company after the overseas offering and listing so that the listed company is no longer required to file with the CSRC, it shall file a specific report and a legal opinion issued by a domestic law firm to the CSRC within three business days after the occurrence hereof.
We cannot assure you that we will not be required to obtain the approval of or complete the filing with the CSRC or other regulatory authorities to conduct overseas securities offerings or other activities in the overseas capital markets in the future. For details of the associated risks, see “Item 3. Key Information—3.D. Risk Factors—Risks Relating to Our Corporate Structure—The approval, filing or other requirements of the CSRC, the CAC or other PRC government authorities may be required under PRC law in connection with our offshore securities offering (including equity securities and debt securities) or other activities in overseas capital markets, and, if required, we cannot predict whether or for how long we will be able to obtain such approval.” We have been closely monitoring regulatory developments in China regarding any necessary approvals from the CSRC, the CAC, or other PRC regulatory authorities required for securities offerings and other activities in overseas capital markets. As of the date of this annual report, we have not received any inquiry, notice, warning, sanctions or regulatory objection from the CSRC in this regard.
63
On February 24, 2023, the Provisions on Strengthening the Confidentiality and Archives Administration of Overseas Securities Issuance and Listing by Domestic Enterprises was promulgated, or the Provision on Confidentiality, which became effective on March 31, 2023. Pursuant to the Provision on Confidentiality, where a domestic enterprise publicly discloses or provides documents and materials involving state secrets and working secrets of state organs, or Relevant Documents and Materials, to the relevant securities companies, securities service institutions, overseas regulatory authorities and other entities and individuals, or provides or publicly discloses Relevant Documents and Materials through its overseas listing subjects, it shall report to the competent department with the examination and approval authority for approval in accordance with the law, and submit to the secrecy administration department of the same level for filing. Where a domestic enterprise provides accounting archives or copies of such archives to entities and individuals such as securities companies, securities service institutions and overseas regulatory authorities, it shall complete the corresponding procedures pursuant to relevant rules of the State. The working materials formed within the territory of the PRC by the securities companies and securities service institutions that provide corresponding services for the overseas issuance and listing of domestic enterprises shall be kept within the territory of the PRC, and outbound transfers of such materials shall go through approval procedures in accordance with relevant rules of the State.
Material Licenses and Permits
As advised by our PRC legal counsel, King & Wood Mallesons, our PRC subsidiaries have obtained all material licenses and approvals required for our operations in China, except as disclosed in “Item 3. Key Information —3.D. Risk Factors—Risk Related to Our Business and Industry— Any lack of requisite approvals, licenses or permits applicable to our business may have a material and adverse impact on our business, financial condition and results of operations.” For risks relating to licenses and approvals required for our operations in China, see “Item 3. Key Information—3.D. Risk Factors—Risks Relating to Our Business and Industry.”
Pursuant to the relevant laws and regulations in PRC where our PRC subsidiaries operate their business, we are required to maintain various approvals, licenses and permits, as well as to make certain filings, to operate our business, including business licenses, food operation licenses, fire safety inspections, single-purpose prepaid card filings and commercial franchise filings. If we fail to receive or maintain the necessary licenses, permits and approvals and make the necessary filings, we may be subject to fines, confiscation of the gains derived from the related operations or the suspension of related operations. If we inadvertently conclude that certain permissions or approvals are not required while the PRC regulatory authorities take a view that is contrary to our interpretation, we may be subject to fines, confiscation of the gains derived from the related operations or the suspension of related operations. If applicable laws, regulations or interpretations change and we are required to obtain certain permissions or approvals in the future, there can be no assurance that we will be able to obtain such permissions or approvals required for our existing business operations in a timely manner or at all, which could adversely affect our business operations.
Regulations on Foreign Exchange and the Ability to Transfer Cash between Entities, Across Borders and to U.S. Investors
Luckin Coffee Inc.’s ability to pay dividends, if any, to its shareholders and ADS holders and to service any debt it may incur will depend upon dividends paid by our PRC subsidiaries. Under PRC laws and regulations, our PRC subsidiaries are subject to certain restrictions with respect to paying dividends or otherwise transferring any of their net assets offshore to Luckin Coffee Inc. In particular, under the current effective PRC laws and regulations, dividends may be paid only out of distributable profits.
Distributable profits are the net profit as determined under PRC GAAP, less any recovery of accumulated losses and appropriations to statutory and other reserves required to be made. Each of our PRC subsidiaries is required to set aside at least 10% of its after-tax profits each year, after making up previous years’ accumulated losses, if any, to fund certain statutory reserve funds, until the aggregate amount of such a fund reaches 50% of its registered capital. As a result, our PRC subsidiaries may not have sufficient distributable profits to pay dividends to us in the near future.
64
Furthermore, if certain procedural requirements are satisfied, the payment of current account items, including profit distributions and trade and service related foreign exchange transactions, can be made in foreign currencies without prior approval from State Administration of Foreign Exchange (the “SAFE”) or its local branches. However, where RMB is to be converted into foreign currency and remitted out of China to pay capital expenses, such as the repayment of loans denominated in foreign currencies, approval from or registration with competent government authorities or its authorized banks is required. The PRC government may take measures at its discretion from time to time to restrict access to foreign currencies for current account or capital account transactions. If the foreign exchange control system prevents us from obtaining sufficient foreign currencies to satisfy our foreign currency demands, we may not be able to pay dividends in foreign currencies to our offshore intermediary holding companies or ultimate parent company, and therefore, our shareholders or investors in our ADSs. Further, we cannot assure you that new regulations or policies will not be promulgated in the future, which may further restrict the remittance of RMB into or out of the PRC. We cannot assure you, in light of the restrictions in place, or any amendment to be made from time to time, that our current or future PRC subsidiaries will be able to satisfy their respective payment obligations that are denominated in foreign currencies, including the remittance of dividends outside the PRC. If any of our subsidiaries incurs debt on its own behalf in the future, the instruments governing such debt may restrict its ability to pay dividends to Luckin Coffee Inc. In addition, our PRC subsidiaries are required to make appropriations to certain statutory reserve funds, which are not distributable as cash dividends except in the event of a solvent liquidation of the companies.
For PRC and United States federal income tax considerations of an investment in the ADSs, see “Item 10. Additional Information—10.E. Taxation.”
Implication of the Holding Foreign Companies Accountable Act
The Holding Foreign Companies Accountable Act, or the HFCA Act, was enacted on December 18, 2020. Under the HFCA Act, if the SEC determines that an issuer has filed audit reports issued by a registered public accounting firm that has not been subject to inspection by the PCAOB for two consecutive years beginning in 2021, the SEC will prohibit its securities from being traded on a national securities exchange or in the over-the-counter trading market in the United States. On December 16, 2021, the PCAOB issued a report to notify the SEC of its determination that the PCAOB was unable to inspect or investigate completely registered public accounting firms headquartered in mainland China and Hong Kong, including our auditor. In May 2022, we were conclusively identified by the SEC under the HFCA Act as a Commission-Identified Issuer, in connection with our filing of our annual report on Form 20-F for the fiscal year ended December 31, 2021. In 2022, the PCAOB announced that it signed a Statement of Protocol with the CSRC and the Ministry of Finance, which it described as the first step toward opening access for the PCAOB to inspect and investigate completely registered public accounting firms in mainland China and Hong Kong and subsequently vacated its 2021 determination that the positions taken by authorities in mainland China and Hong Kong prevented it from inspecting and investigating completely registered public accounting firms headquartered in those jurisdictions. In view of the PCAOB’s decision to vacate its 2021 determination and until such time as the PCAOB issues any new adverse determination, the SEC has stated that there are no issuers at risk of having their securities subject to a trading prohibition under the HFCAA. However, whether the PCAOB will continue to be able to satisfactorily conduct inspections of PCAOB-registered public accounting firms headquartered in mainland China and Hong Kong in the future is subject to uncertainty and depends on a number of factors out of our control. If the PCAOB in the future makes another determination it is not able to inspect and investigate completely registered public accounting firms in mainland China and Hong Kong, the Company will again become a Commission-Identified Issuer and subject to potential delisting pursuant to the HFCAA. Such delisting would limit the liquidity of our common stock and our access to U.S. capital markets, and could increase the volatility of the trading price of our stock, and as a result the market price of our common stock could be materially adversely affected. See also “Item 3. Key Information—3.D. Risk Factors—Risks Relating to Doing Business in China— Trading in our ADSs on the OTC may be prohibited under the HFCA Act, if the PCAOB determines in the future that it no longer has full access to inspect or fully investigate our auditors. The prohibition of trading in our ADSs on the OTC may materially and adversely affect the value of your investment. If this happens there is no certainty that we will be able to list our Ordinary Shares on a non-U.S. exchange or that a market for our Ordinary Shares will develop outside the United States.”
4.B. Business Overview
Our Mission
To create lucky moments and inspire.
65
Our Vision
To build a world-class coffee brand and become a part of everyone’s daily life.
Our Values
At Luckin, our six core values define who we are and guide us in carrying out our mission and realizing our vision:
| ● | Customer-first — We strive to think from the customer’s perspective. This includes finding and meeting customers’ real needs in a timely manner and creating wonderful experiences with remarkable products and services. |
| ● | Integrity — We strive to be transparent and do what is right. This includes following the rules, speaking the truth and being objective, honest and transparent. |
| ● | Craftsmanship — We strive to provide products and services of the highest quality. This includes maintaining strict quality control measures, being receptive to the needs of our customers and continuously improving our products and services. |
| ● | Innovation — We strive to stay curious and be open-minded about new ideas. This includes stepping out of our comfort zone and exploring ways to be at the forefront of new ideas and technology. |
| ● | Ownership — We strive to work with passion and reach for excellence in whatever we do. This includes having an optimistic and proactive attitude to solving problems and being accountable for our actions. |
| ● | Cooperation — We strive to build an environment of trust with every partner. This includes respecting the views of our partners, sharing information with our partners and thinking from the perspective of our partners. |
Overview
We believe we are one of the largest coffee networks in China in terms of the number of stores as of December 31, 2024. We have pioneered a technology-driven new retail model to provide freshly brewed coffee and tea drinks and other products with high quality, high convenience and high affordability to our customers. We believe that our disruptive model has fulfilled the large unmet demand for coffee and driven its mass market consumption in China, while allowing us to achieve significant scale and growth since our inception.
Driven by technology, our new retail model is built upon our mobile apps and store network.
| ● | Mobile apps: Our mobile apps cover the entire customer purchase process, offering our customers a cashier-less environment. This enhances our customer experience, improves our operating efficiency, and allows us to stay connected with our customers and engage them anytime, anywhere. |
| ● | Store network: We operate most stores on our own. We primarily operate two types of stores, namely pick-up stores and relax stores, for different purposes, and we strategically focus on pick-up stores, which accounted for 98.9% of our total self-operated stores as of December 31, 2024. Our pick-up stores have limited seating and are typically located in areas with high demand for coffee, such as office buildings, malls, shopping districts and university campuses. This enables us to stay close to our target coffee customers and expand rapidly with low rental and decoration costs. Additionally, we cooperate with our selective retail partners to open partnership stores they operate. We launched our retail partnership model initiative in September 2019 and opened the first partnership store in October 2019. This retail partnership model complements our existing store network expansion strategy and enables us to penetrate new markets, especially lower tier cities, more efficiently and with limited capital requirements. |
By disrupting the status quo of the traditional coffee shop model, we have gained significant cost advantages and provided attractive value propositions to our customers.
66
Technology is at the core of our business. With our centralized technology system, we are able to simplify and standardize our operations to improve operational efficiency and to quickly expand and scale up our business. We leverage our operating experiences and deep understanding of the coffee market in China, which enable us to continually enhance our products and services, drive customer engagement and improve customer retention. We also leverage our proprietary technologies in store operations and supply chain to support our business, such as new store selection, inventory management and workforce management.
We offer premium freshly brewed coffee and tea drinks and other high-quality products to our customers. We source premium Arabica coffee beans from prominent suppliers and engage World Barista Champion teams to design our coffee recipes. We procure coffee machines and coffee condiments from renowned global suppliers such as Schaerer. We have won numerous awards, including the Gold Medal in the IIAC International Coffee Tasting competition in seven consecutive years, from 2018 to 2024. In 2021, we launched our signature Coconut Milk Latte, with further introducing new variations each year to enlarge this product series. By April 2024, as we celebrated its third anniversary, the Coconut Milk Latte had surpassed 700 million cups in cumulative sales. The Coconut Milk series has garnered immense popularity among consumers and has earned numerous media accolades, solidifying its position as one of our key products. Our Fruity Americano series has also set trends, with the Orange Americano reaching a significant milestone of over 100 million cups sold by March 2024. In 2024, we introduced our Light Milk Tea series, which saw a strong market response, selling more than 44 million cups in its first month of launch alone. Our product innovation efforts have gained widespread recognition, earning us the “Optimized Living·Healthy Life Leadership Award” from The New Weekly and being named “2024 National Consumer Innovation Case Influential Brand - Luckin Coffee: Leading Brand with Health Value” by People’s Daily Online for contributing to health-focused innovation. Additionally, the Light Milk Tea series was selected as the “People’s Craftsmanship Product Case” by People’s Daily Online in recognition of its contribution to innovation, and the Orange Americano was named as the “Annual High-Quality Consumer Product” by Southern Weekly. By the end of 2024, we had twelve products that have reached cumulative sales volumes of more than 100 million cups. To diversify our product offering and provide different experiences for our customers, we also partner with reputable suppliers for other products such as the pre-packaged food items.
We have also been able to cultivate a large and loyal customer base and achieve strong growth. We expanded from a single trial store in Beijing to 14,540 self-operated stores and 7,749 partnership stores in more than 300 cities in China (including Hong Kong) as of December 31, 2024. We also started our expansion into overseas markets with 51 self-operated stores in Singapore as of December 31, 2024. We also recently expanded into Malaysia via granting exclusive franchise rights to a local partner to open Luckin Coffee stores in Malaysia. As of December 31, 2024, we had 334.0 million cumulative transacting customers. In addition, we achieved a GMV of RMB39.8 billion in 2024.
China’s coffee market is highly underpenetrated. Inconsistent quality, high prices and inconvenience have hampered the growth of the freshly brewed coffee market in China. We believe that our model has successfully driven mass market coffee consumption in China by addressing these pain points.
Our Strengths
We believe that the following strengths contribute to our success:
| ● | Leading and fast-growing player with extensive coffee network in China; |
| ● | Pioneer of disruptive new retail model anchored upon strong technology capabilities; |
| ● | Robust product development capabilities; |
| ● | Superior customer propositions: high quality, high affordability and high convenience; |
| ● | Strong supply chain with high resilience and premium quality; and |
| ● | Premium brand recognition. |
67
Our Strategies
We intend to achieve our mission and further grow our business by pursuing the following strategies:
| ● | Serve more people and further enhance customer retention and frequency; |
| ● | Expand our sales network through a well-balanced mix of self-operated and partnership stores; |
| ● | Continuously launch new product offerings with a focus on coffee-related SKUs; |
| ● | Further enhance our technological capabilities; |
| ● | Expand and optimize the management of our supply chain; |
| ● | Prudently explore expansion into overseas markets; and |
| ● | Improve operational efficiency by leveraging technological innovations, increased scale and enhanced organizational agility. |
Our Store Network
We believe we are one of the largest coffee networks in China in terms of number of stores as of December 31, 2024. Most of our stores are self-operated and located in the economically vibrant regions in China. We primarily operate two types of stores, namely pick-up stores and relax stores, for different purposes. We strategically focus on pick-up stores, which are typically located in areas with high demand for coffee, such as office buildings, commercial areas and university campuses. This enables us to stay close to our target coffee customers and expand rapidly with low rental and decoration costs. We have been continuing to optimize our store portfolio. Following a detailed review of store performance, we strategically closed underperforming stores while opening new stores based on strict store opening criteria in strategic locations.
Self-Operated Store Model
We opened our first trial store in October 2017 and have rapidly expanded our self-operated store network. As of December 31, 2024, we had 14,540 self-operated stores in China (including five stores in Hong Kong) and 51 stores in Singapore, of which 14,430 are pick-up stores and 161 are relax stores. The table below sets forth a breakdown of our self-operated stores by store formats as of the dates indicated. As of December 31, 2024, our self-operated store network covered more than 80 cities, the majority of which are tier I and tier II cities in China. We also have opened self-operated stores in Singapore.
We leverage delivery services to achieve greater geographic coverage and serve more customers, especially when we expand into new areas and cities. For our self-operated stores, the delivery orders as a percentage of total orders were 28.6%, 19.0%, and 17.1% in 2022, 2023 and 2024, respectively.
March 31, | June 30, | September 30, | December 31, | March 31, | June 30, | September 30, | December 31, | |||||||||||||||||||||||||
2023 | 2023 | 2023 | 2023 | 2024 | 2024 | 2024 | 2024 | |||||||||||||||||||||||||
|
| % of |
|
| % of |
|
| % of |
|
| % of |
|
| % of |
|
| % of |
|
| % of |
|
| % of | |||||||||
# of | total | # of | total | # of | total | # of | total | # of | total | # of | total | # of | total | # of | total | |||||||||||||||||
stores | stores | stores | stores | stores | stores | stores | stores | stores | stores | stores | stores | stores | stores | stores | stores | |||||||||||||||||
Pick-up stores |
| 6,166 |
| 97.7 | 7,037 |
| 97.9 | 8,650 |
| 98.2 | 10,470 |
| 98.5 | 12,036 |
| 98.7 | 12,889 |
| 98.7 | 13,774 |
| 98.8 | 14,430 |
| 98.9 | |||||||
Relax stores |
| 144 |
| 2.3 | 151 |
| 2.1 | 157 |
| 1.8 | 158 |
| 1.5 | 163 |
| 1.3 | 167 |
| 1.3 | 162 |
| 1.2 | 161 |
| 1.1 | |||||||
Total |
| 6,310 |
| 100.0 | 7,188 |
| 100.0 | 8,807 |
| 100.0 | 10,628 |
| 100.0 | 12,199 |
| 100.0 | 13,056 |
| 100.0 | 13,936 |
| 100.0 | 14,591 |
| 100.0 | |||||||
Store Formats
As of December 31, 2024, 98.9% of our stores were pick-up stores, which are small-sized locations, typically 20 to 60 square meters, with limited seating, allowing customers to pick up orders or opt for delivery. Strategically situated in high coffee-demand areas such as office buildings, commercial districts, and university campuses, these stores enable us to expand rapidly with lower rental and decoration costs; we also operate relax stores for branding purposes, which accounted for 1.1% of our stores as of December 31, 2024.
68
Store Network Expansion and Development
Our store network expansion strategy focuses on economically vibrant regions in China, targeting areas with high demand for coffee, such as office buildings, commercial areas, and university campuses. When entering a new city, we strategically establish pick-up stores to accumulate operational experience, which helps us identify customer demand and guide our network expansion plans. Site selection is centrally managed by our headquarters, which formulates the national expansion strategy and identifies potential locations, leveraging advanced technology, close cooperation with city branches, and operational expertise to develop an effective site selection methodology.
We have established internal protocols designed to ensure the timely acquisition of necessary licenses and permits, including business, food operation, and environmental impact assessment licenses. However, local administrative variations may cause delays in obtaining some approvals. See “Item 3. Key Information—3.D. Risk Factors—Risks Relating to Our Business and Industry—Any lack of requisite approvals, licenses or permits applicable to our business may have a material and adverse impact on our business, financial condition and results of operations.”
Our in-house renovation team manages store renovation, ensuring a consistent brand image and quality across all locations. We adopt standardized designs for pick-up stores, allowing for efficient renovations and recycling of materials. In 2022, 2023, and 2024, the average renovation and decoration costs per self-operated store were approximately RMB181,000, RMB206,000, and RMB200,000, respectively. Each store is equipped with essential equipment, including coffee machines, ice machines, and freezers, with procurement costs for coffee machines averaging RMB97,000, RMB112,000, and RMB108,000 in 2022, 2023, and 2024, respectively. For more details on procurement, see “—Supply Chain.”
Partnership model
Since September 2019, we started to cooperate with selective partners to operate our partnership stores. As of December 31, 2022, 2023, and 2024, we had 2,562, 5,620,and 7,749 partnership stores, respectively, covering more than 300 cities in mainland China as of December 31, 2024.
We leverage our retail partners to efficiently expand our footprint, and we strategically select our partners to penetrate lower-tier cities in China. This partnership model has proved highly complementary to our self-operated store strategy. The partnership stores enable us to penetrate new markets and generate revenue without significant investment in assets. Additionally, we are able to leverage our local partners to enhance our customer insight to further improve our product design and service capabilities.
Under our retail partnership model, we provide our retail partners with our storefront design and other marketing materials to ensure a consistent brand image. We also provide our partners with our logistics network, as well as raw materials and equipment. Most importantly, we provide training to our partners, and the products sold at our partnership stores are subject to our strict product quality control. To ensure our partnership stores comply with our standards, we conduct regular store operation reviews. We do not charge a franchise fee and will begin to share in the profits of our partners only when the partnership stores reach a certain profitability threshold. Such arrangement provides incentives for these partners to work with us.
We also recently expanded into Malaysia via granting exclusive franchise rights to a local partner to open Luckin Coffee stores in Malaysia. This milestone in our international expansion efforts enhances our ability to deliver high-quality coffee experiences with a strong value proposition to more consumers worldwide.
Our Mobile Apps
Our mobile apps offer customers a cashier-less environment, enabling them to purchase coffee, tea drinks and other product items at their fingertips. Our mobile apps cover the entire customer purchase process with user-friendly interfaces. Through our mobile apps, our customers can easily choose the nearest store automatically recommended and view other store options, place orders in advance without queuing, make payment, watch live streams of the preparation of their drinks and receive real-time order status updates.
We offer an array of product selections, including coffee, tea drinks, snacks, light meals and other products, and design our mobile apps to optimize the customer experiences. For example, once a customer adds his or her preference settings for a drink to favorites, our mobile apps will display their preference settings for the same drink the next time he or she places an order.
69
Our stores offer pick-up and/or delivery options. When placing orders, customers can choose between these two options and our mobile apps will give our customers estimated time for pick-ups or deliveries. Customers placing pick-up orders may specify the stores where they plan to pick up or dine-in. Delivery orders are assigned to the most suitable stores based on a number of factors such as the stores’ distance to the customers, order processing capacity and inventory.
Our mobile apps offer multiple payment options to our customers. We accept a variety of payment methods, including Weixin Pay, Alipay and Union Pay. Customers may also purchase our drinks using the vouchers stored in the “Coffee Wallet” of our Luckin mobile app.
To provide our customers with real-time updates on their orders, we have specially designed a live-streaming feature in our mobile apps to give our customers the option to watch the drinks preparation process. This feature helps us build trust among our customers and also offers them a novel customer experience.
We notify customers via Weixin message, in-app notifications and short messaging service. This way, our customers can pick up their orders without queuing up at the stores. For delivery orders, we partner with our delivery service providers and provide real-time location, delivery rider contact details and estimated arrival time on our mobile apps. See “—Delivery Services.”
Furthermore, we have additional features on our mobile apps for corporate account customers. Our corporate clients may grant authorization to their employees so that their employees can place orders via the corporate account and enjoy corporate prices.
Our Product Offerings
We offer a wide variety of high-quality beverage items, mainly freshly brewed drinks, and food. We offer both hot and iced freshly brewed coffee including Americano, Latte, specialty coffee products such as the Fruity Americano series, alongside innovative tea products, such as the Light Milk Tea series, reflecting our commitment to meeting market demand and evolving preferences. Our coffee recipes are tailored to Chinese customers’ palette based on results of extensive study and research.
Our success is powered by our robust product development capabilities. We have a product development center, staffed with 85 dedicated employees as of December 31, 2024 and expanding, committed to developing expertly-crafted and great-tasting beverages with premium product quality. In 2024, we launched nearly 90 new SKUs of freshly brewed drinks. With our blockbuster products, such as Coconut Milk Latte, and leading frequency of product releases, we believe our product development capabilities stand at the frontline of the coffee industry in China.
We have been constantly rolling out new products that became popular among customers and well recognized by KOLs. Our major selective product releases include:
| ● | Coconut Milk series. Launched in April 2021, our Coconut Milk series spread quickly and widely on social media and achieved record-breaking sales. As of April 2024, as we celebrated its third anniversary, the Coconut Milk Latte had surpassed 700 million cups in cumulative sales. The series were listed on 2021 Living Trend of China by New Weekly, and Coconut Milk Latte was selected as the Phenomenal Product in the 2021 Boom Grand and the Next 30 in Global Tech: Innovative Consumer Products in the World Innovators Meet 2021. |
| ● | Fruity Americano series. The Fruity Americano series has become a market favorite after the launch of the Orange Americano in 2023. Gaining widespread popularity among customers, it has steadily shaped market trends. In 2024, we expanded the lineup with eight new variants, emphasizing zero fat, real fruit juice, and a light and invigorating experience. By March 2024, the Orange Americano, the flagship product of the series, had surpassed 100 million cups in cumulative sales. In 2024, Orange Americano was honored with the “Annual High-Quality Consumer Product” award by Southern Weekly. |
| ● | Velvet series. The Velvet series was another of our widely celebrated product series. Known as “the first cup of Velvet Latte in autumn” on social media, our Velvet Latte has been one of our best-sellers since its launch in September 2021. We also released our Coconut Milk Velvet series to promote cross-selling by leveraging the established market popularity of our Coconut Milk series. |
70
| ● | SOE coffee series. Our SOE coffee series represents our premium products, recognized by coffee professionals for exceptional quality. Our SOE coffee products are made from carefully selected, single-source beans that capture the unique flavors and characteristics of their regions of origin. Each brew is crafted to highlight the distinct essence of its source. Several of our SOE offerings have earned prestigious awards at the IIAC International Coffee Tasting competition. For example, our classic Yirgacheffe series, made with single-origin beans from Ethiopia, won the Platinum Medal at the IIAC International Coffee Tasting competition, further solidifying the excellence and acclaim of our SOE coffee range. |
| ● | Chinese tea coffee series. Inspired by the idea of the China’s top ten tea leaves, our Chinese tea-flavored coffee series combined the flavor of famous tea such as Biluochun and Jasmine tea with our award-winning premium coffee beans through the Ristretto Essence Concentration Process, bringing customers with a novel tasting experience. |
Going forward, we aspire to drive the trend in coffee consumption in China and endeavor to continuously offer innovative beverage and food products that have strong demand and high quality, with a focus on freshly brewed coffee drinks.
We also explore supplemental product offerings in addition to coffee. For example, as we have continuously enlarged our store network to cover more consumption scenarios and tea drinks have become increasingly popular, particularly among young people in China, we have expanded our offerings to include a variety of non-coffee beverages to cater the growing demand for healthy and light options. Our Light Milk Tea series, Light Coffee Lemonade series, Luckin Exfreezo series, and other non-coffee products have been introduced to better meet the diverse tastes and full-day consumption needs of our customers. These products are designed with health-conscious consumers in mind, offering low-calorie, refreshing options that cater to current taste trends while maintaining a light, enjoyable experience. In June 2024, we launched the Light Coffee Lemonade, which immediately became a hit, with over five million cups sold in its first week of launch. Following this success, our Light Milk Tea series was introduced in August, and within its first month of launch, it sold an impressive 44 million cups. These new additions highlight our ongoing commitment to providing innovative, health-focused drinks that align with consumer preferences for healthier, low-burden options throughout the day. We also work with reputable suppliers to offer pre-packaged food items, such as pastries, sandwiches and snacks.
Beyond freshly brewed beverages in our stores, we are committed to meeting consumers’ coffee needs across various scenarios. In 2024, we officially launched our Luckin Coffee Instant brand to better consolidate and showcase our offerings of pre-packaged coffee products and accessories across multiple retail and distribution channels. Through this brand, we provide consumers with a diverse range of coffee products—such as specialty instant coffee, coffee concentrate, coffee beans, drip coffee bags, and coffee capsules—designed to meet consumption needs across home, office, outdoor, and gifting scenarios. We also offer an array of complementary coffee accessories, including thermal tumblers, mugs, pour-over kettles, latte art pitchers, and coffee grinders, providing a comprehensive coffee experience that extends beyond the cup. By providing multi-tiered product selections at different price points, we enable consumers to enjoy high-quality Luckin Coffee products anytime, anywhere, without the constraints of time or location. Collaborating with top-tier celebrities and leading IPs, we introduced customized products that cater to both practical and emotional consumer needs, reinforcing our brand influence across diverse consumption scenarios. Through these initiatives, we continue to strengthen our brand presence, enhance customer engagement, and drive loyalty across multiple consumption touchpoints.
We are committed to maintaining and improving product quality. We source premium Arabica coffee beans from prominent suppliers and engage World Barista Champion teams to design our coffee recipes. We also source our premium SOE coffee beans in Ethiopia, Columbia and China (Yunnan). We procure coffee machines and coffee condiments from renowned global suppliers such as Schaerer. We have won numerous awards, including winning the Gold Medal in the IIAC International Coffee Tasting competition for seven consecutive years, from 2018 to 2024. We also partner with reputable suppliers for our other products such as light meals. See “—Supply Chain.”
71
Branding, Marketing and Sales
Since inception, we have successfully built a premium brand of distinguished value propositions—high quality, high convenience and high affordability. We believe we are one of the leading coffee brands in China, with strong brand equity and a brand image of professionalism, youth, fashion and wellness, captured by our new slogan “Livin’ Young, Luckin On.” In 2023, we introduced a new brand proposition “Luck in Hand.” We believe that luck does not come by chance, but rather by hard work. We have been recognized as the most recommended coffee chain in China by YiMagazine for four consecutive years from 2021 to 2024 and received their TopBrands award in 2023 and 2024, an award that is voted on directly by consumers. Our brand ambassadors include several world-renowned baristas and celebrities welcomed especially by young generations in China. Our superior brand and distinguished value propositions allow us to expand our business through word of mouth.
Starting from April 2020, we have implemented two cost-effective initiatives to refine our customer operations, grow our customer base and increase our wallet share, which we believe are critical to our success. First, we leverage our operating experiences and technology capabilities to deepen our understanding of the coffee market in China and to learn and discover patterns of customer behavior, so that we are able to improve our customer experience and in turn to increase customer engagement and sales of our products. Secondly, we endeavor to build private domain traffic in our Luckin mobile app, Weixin mini program and Weixin ecosystem, cultivating a comprehensive private domain ecosystem that enables us to acquire and retain our customers with continuous consumptions. As a result of our marketing efforts and keen understanding of consumers, we successfully developed various blockbuster products that spread quickly and widely on social media and sold quickly, such as our Coconut Milk Latte, Orange Americano, and the Light Milk Tea series, which we leveraged to expand our customer base and to enhance brand recognition. See “— Our Product Offerings.”
We have adopted a multi-channel branding and advertising strategy. We collaborate with popular cultural and sports icons, sponsor events and movies as well as initiate viral and interactive marketing and advertising. In addition, we leverage our existing customer base and their social networks to promote our products by strategically placing ads on social network platforms, such as Weixin, to attract customers. We also promote our products by engaging KOLs and broadcasting in trendy content channels, including video live streaming platforms to boost marketing effectiveness.
Delivery Services
We fulfill customer orders with speedy delivery so that they can enjoy our coffee, tea drinks and other products on time. Our delivery fee schedule is competitively priced, and we offer our customers a discount on the delivery fee if the total order value (based on item list price) exceeds a certain threshold. We have outsourced delivery services to various selected delivery companies. Through our own delivery system and the integration with delivery companies’ system, we are able to improve order-rider matching based on our store locations, customer locations and real-time locations of delivery riders, and monitor and track the delivery process. In 2024, approximately 99.9% of our orders were delivered on time.
Customer Services
Leveraging our new retail model and strong technology capabilities, we stay connected with our customers and engage them virtually anytime, anywhere. We also offer our customers a cashier-less environment, limit their queuing time, and enable them to purchase coffee, tea and other product items at their fingertips. See “—Our Mobile Apps” and “—Our Store Network.”
Our mobile apps enable us to track each order placed with us. We evaluate and track our customers’ feedback 24/7 through our mobile apps, Weixin Official Account and other social media channels. Our customers can ask questions, provide reviews and file complaints through our mobile apps or Weixin Official Account or call our service representatives. We leverage self-service tools and AI-powered automated customer service chatbots to answer frequently asked questions from our customers efficiently, and also engage a dedicated customer service team to address more complicated issues.
We value our customers’ opinions and encourage our customers to give reviews. We regularly analyze our customer feedback, through which we identify causes of customer dissatisfaction and improve our products and services accordingly. To motivate and maintain high-quality customer service at storefronts, we consider customer feedback a key performance indicator when evaluating individual store performance.
72
Supply Chain
We source a variety of high-quality raw materials, including coffee beans, coffee condiments, ingredients, and tea leaves, as well as pre-made food and beverage items, from selected suppliers. We also purchase different equipment, such as coffee machines, ice machines, packaging materials and other consumables in bulk from our suppliers. Due to our significant scale, we are able to procure high-quality products from our suppliers at favorable prices.
To help ensure the stable supply of our major raw materials, we have identified a number of reliable suppliers and established strong relationships with them. Moreover, we continue to deepen the penetration into the upstream of our supply chain through the meticulous design of the recipes and the stringent control over the entire production process, aiming to guarantee our product quality and improve our production efficiency. For example, we have already commenced production as of December 31, 2024 at our fully automatic intelligent coffee roasting facilities in Kunshan, Jiangsu and Pingnan, Fujian, while our roasting facility in Qingdao, Shandong is under construction, expecting to continuously expanding the leading edge of our supply chain in terms of scale. We also plan to build another roasting facility in Xiamen, Fujian province. In addition, we have a green coffee bean processing facility in Baoshan, Yunnan. Based on our relationships with reliable suppliers and our increasing involvement in the supply chain, we believe the risk of systematic shortage of our major raw materials is generally low. However, we may experience temporary supply shortages or transportation delays due to unexpected circumstances, such as changes in customer demand and behaviors. See “Item 3. Key Information—3.D. Risk Factors—Risks Relating to Our Business and Industry—Any disruption to our supply chain and delivery services would negatively impact our business.”
Coffee Beans
We source premium green coffee beans from renowned cultivation origins such as Brazil, Colombia, Ethiopia, Honduras, Tanzania, and China (Yunnan). In addition, we only cooperate with reputable green coffee beans suppliers to ensure the high quality of our coffee products. As of the date of this annual report, our roasted coffee beans are supplied by our own coffee roasting plants as well as third-party factories. To solidify our control over the process of sourcing and roasting coffee beans, we are dedicated to constructing and operating our own coffee roasting plants, as discussed above.
To enhance quality control of green coffee beans, we purchase all the green coffee beans to be used by our roasted coffee bean suppliers. We set detailed specifications for green coffee beans based on their origin, including size, flavor and moisture. We employ three rounds of quality screening to ensure the quality of the green coffee beans from the coffee beans origin to the roasting facilities.
We have set up a designated coffee beans quality control team in our headquarters, as well as OEM production management teams at each coffee roasting facility. These teams carry out quality control checks of each batch of the roasted coffee beans. In addition, our coffee beans quality control team performs quality checks of coffee beans in our warehouses.
Condiments and Ingredients
Coffee condiments, mainly dairy products and syrup, are crucial to the overall quality of our coffee. We source our dairy products, mainly milk and cream, from leading suppliers to ensure their freshness and syrup mainly from superior distributors. We also source ingredients such as juice from leading suppliers to ensure that we provide high-quality products for our customers.
Similar to coffee beans, we have in place stringent quality control measures regarding condiments and ingredients. For example, we work with our dairy suppliers in conducting various testing on dairy products.
Tea Leaves and Tea Powder
We source various kinds of premium tea leaves, including green tea, Oolong tea and black tea, and tea powder, such as matcha, from leading suppliers to ensure their fresh taste and aroma.
We set detailed specifications for the tea leaves procured by our suppliers, including weight and packaging requirements, places of origin, shape, fragrance and color of tea leaves. We conduct sample testing on tea leaves before preparing our tea drinks and reject any products which fail to meet our standards.
73
Pre-made Food and Beverage Items
We purchase high-quality pre-made food and beverage items, including water, pastries and breads, from a few selected national, regional and local sources. We are actively seeking additional suppliers to increase our product offerings.
We require our suppliers to supply products according to agreed-upon specifications, including weight and packaging requirements for standardized products and weight of each ingredient, plate presentation and production procedures for customized products, and are entitled to return any products that fail to meet such standards.
Machines and Equipment
We use premium coffee machines and other machines and equipment from renowned global suppliers. We primarily procure coffee machines directly from manufacturers and rely on a combination of manufacturers and distributors for other machines and equipment.
Our coffee machines and other machines generally come with one to two years’ warranty, during which period the manufacturers will provide training on installation and maintenance of the machines. We have also assembled an engineering team which is in charge of the installation, daily repair and maintenance of machines. We have a centralized monitoring system that automatically monitors the performance of our coffee machines and promptly reports any repair and maintenance requests. We are in the process of integrating all our key production machines into our centralized monitoring system.
Packaging Materials and Other Consumables
In addition to food and beverage items, we procure a broad range of paper and plastic products, such as cups, straws and cutlery, from a number of suppliers.
We inspect the categories, specifications and qualities of our packaging materials and other consumables supplies against our standards set out in the respective supply agreements.
Warehouse and Fulfillment
We currently use three self-owned warehouses alongside with several external warehouses to serve our roasting facilities. In regard to our store operations, we currently cooperate with three renowned third-party warehouse and fulfillment service providers, for our inventory storage, fulfilments between warehouses, and fulfilments from warehouses to our stores. Our warehouse and fulfillment service providers are responsible for the management of our inventory stored at their warehouses, in collaboration with our employees we assign to these warehouses. As of December 31, 2024, we leased 35 warehouses across China and one in Singapore from third-party logistics providers.
We maintain an intelligent warehouse management system and order management system that are integrated with the systems of our warehouse and fulfilment service providers. Our systems enable real-time analysis of the sales status at each store and automated order placement with our leased warehouses for replenishment purposes. We are also able to track inventory level at each leased warehouse in realtime, and monitor and administer warehouse operations from the moment goods enter the warehouses until they are dispatched and delivered to our stores.
Food Safety and Quality Control
We pay close attention to food safety and quality control, monitoring each step in the food and beverage preparation process from procurement to store operation and from warehousing to delivery. In 2021, we set up a cross-functional Food Safety and Quality Control Committee chaired by our CEO to oversee important food safety matters.
Suppliers. We carefully select our suppliers through a stringent selection process and assess the performance of our suppliers on a regular basis. During the supplier selection process, we review their qualifications and conduct onsite visits and inspection. Once the suppliers are on board, we monitor their daily operations and conduct regular evaluations. In our agreements with suppliers, we have in place anti-kickback policies to ensure the integrity of our food safety and quality control and procurement systems.
74
Inventories. We send our staff to each leased warehouse regularly to make sure that inventories are well categorized and properly stored, that our suppliers and warehouse and fulfilment service providers are following our food safety and quality control protocols, and that any defective goods are immediately disposed.
Stores. We have established an efficient reporting structure and mechanism for monitoring the daily operations of our stores. We are determined to maintain high-level and consistent service quality across all of our stores. We have a detailed employee code of conduct, including specific requirements on the usage and storage of raw materials and other food and beverage items, equipment handling, store environment and delivery service management. We regularly evaluate the performance of our store managers and employees, the results of which are linked to their performance-based salary and promotion opportunities. When selecting our retail partners, we usually conduct comprehensive evaluations based on a set of stringent criteria. We also provide extensive training to our retail partners. We will also supervise our retail partners, and we reserve the right to terminate our cooperation with them if they fail to adhere to our standards.
We conduct onsite inspection to check whether the operations of stores meet our criteria of food safety and quality control. We also conduct environmental microbiological testing at our stores to ensure a hygienic coffee-making environment, and initiate proposals from time to time to improve our store operations and enhance customer experience.
Technology
Technology is at the core of our business. Our technology covers every aspect of our business, from customer engagement, storefront operations to supply chain management. We continually leverage our operation experience to optimize our technology systems, coping with our business needs. Our focus on technologies has enabled us to optimize customer experience, operate efficiently and grow rapidly while maintaining quality control.
We leverage our capabilities in data analytics to deepen our understanding of the market. Equipped with such understanding, we are able to recommend products to our customers with more precision and personalize their menus for easy ordering, so that we can offer superior user experience to our customers and improve the efficiency of our operations.
We leverage our strong technology capabilities to streamline our storefront operations and optimize workforce management. Our smart scheduling system automatically schedules staff shifts and order assignments. We also have an automated in-store inventory management system that connects our stores with our warehouses, which analyzes sales, supply and inventory status for each store in real time, and enables us to timely and sufficiently stock up our stores and limit overall waste.
Our smart supply chain management system integrates intelligent warehousing management and order management functions, enabling us to accurately predict demand and manage our inventory. Supported by our strong data analytics capabilities and smart supply chain management system, we are able to intelligently forecast demand, analyze inventory and place orders directly with suppliers, which allows us to further reduce our procurement costs and improve operational efficiency.
Intellectual Property
We develop and protect our intellectual property portfolio by registering our trademarks, copyrights and domain names. As of February 28, 2025, we had 1,794 registered trademarks with the Trademark Office of the PRC National Intellectual Property Administration, 49 registered copyrights of software and 37 registered copyrights of works with the PRC National Copyright Administration, 30 domain names with the Ministry of Industry and Information Technology, and 79 issued patents in PRC. As of February 28, 2025, we also had 639 registered trademarks in jurisdictions other than PRC.
In addition, we have entered into standard employee confidentiality agreements with our technology development employees, which provide that the employees own confidentiality obligations in relation to our trade and technology secrets and we own intellectual property rights of works developed within the scope of employment of the employees.
75
User Privacy and Data Security
Various laws and regulations, such as the Civil Code of the PRC, the Cybersecurity Law of the PRC, the Data Security Law of the PRC, which took effect on September 1, 2021, the Personal Information Protection Law of the PRC, which took effect on November 1, 2021, the Administrative Provisions on the Account Information of Internet Users, which took effect on August 1, 2022, the Security Assessment Measures, which took effect on September 1, 2022, and the Measures on Network Data Security Management which took effect on January 1, 2025, govern the collection, use, retention, sharing and security of the personal data we receive from and about our users. Privacy groups and government bodies have increasingly scrutinized the ways in which companies link personal identities and data associated with particular users with data collected through the internet, and we expect such scrutiny to continue to increase.
We have adopted policies, procedures and guidelines and update these policies, procedures and guidelines from time to time, in order to comply with these laws and regulations and protect the personal privacy of our customers and the security of their data. We also conduct regular information security training for our employees to further elevate their awareness. In addition, we have a dedicated cybersecurity team, which is responsible for formulating and implementing systems related to user privacy and data security, as well as monitoring system vulnerabilities and detecting coding errors. To keep abreast with recent regulatory developments, we have engaged external cybersecurity experts to advise on and evaluate the security performance of our information system and maintained active communication with regulatory authorities. Our information technology system’s level of classified protection is graded at level 3 pursuant to the Information Security Technology – Evaluation Requirement for Classified Protection of Cybersecurity issued by the PRC Standardization Administration. Our self-developed Luckin mobile app has passed the evaluation by the China Cybersecurity Review Technology and Certification Center (the “CCRC”) and obtained the CCRC-APP security certification. In 2022, we were accredited to ISO27001 Information Security Management System certification by British Standards Institution (the “BSI”). In 2023, we were accredited to ISO27701 Privacy Information Management System certification and ISO38505 Data Governance certification.
For details of our cybersecurity management system and governance structure, see “Item 16K. Cybersecurity.” For details of our risks relating to cybersecurity, see also “Item 3. Key Information—3.D. Risk Factors—Risks Relating to Our Business and Industry—Our business generates and processes a large amount of data, which subjects us to evolving governmental regulations and other legal obligations related to privacy, cybersecurity, information security and data protection, many of which are subject to changes and uncertain interpretations. Any failure to comply with these governmental regulations and legal obligations, improper use or disclosure of such data by us, our employees or our business partners could subject us to significant reputational, financial, legal and operational consequences.”
Competition
We face intense competition in China’s coffee industry and food and beverage sector in general. Our current or potential competitors are mainly coffee shop operators.
We believe that the principal competitive factors in China coffee industry include the following:
| ● | Store network; |
| ● | Product quality and safety; |
| ● | Product pricing; |
| ● | Supply chain management and operating efficiency; |
| ● | Quality of customer service; |
| ● | Brand recognition and reputation; |
| ● | Effectiveness of sales and marketing; and |
| ● | Customer experience. |
76
We believe that we are well positioned to effectively compete on the basis of the factors listed above. However, our competitors may have longer operating history, greater brand recognition, more capital, better supplier relationships and a larger customer base. For discussion of risks relating to our competitors, see “Item 3. Key Information—3.D. Risk Factors—Risks Relating to Our Business and Industry—We face intense competition in China’s coffee industry and food and beverage sector in general, and our products are not proprietary. If we fail to compete effectively, we may lose market share and customers, and our business, financial condition and results of operations may be materially and adversely affected.”
Sustainable Development
Sustainable Development Committee
To enhance our environmental, social and corporate governance (ESG) initiatives, the Board established a Sustainable Development Committee, comprised of certain directors, executives and external experts, to advise the Board in fulfilling its oversight responsibilities with regard to sustainability matters. The Sustainable Development Committee is co-chaired by Mr. Weihao (Michael) Chen and Dr. Jinyi Guo, who are responsible for developing and implementing sustainability related initiatives, policies and disclosures.
Sustainable Development Strategy
Our sustainable development strategy, Being a Force for a Brighter Future, focuses on three key strategic pillars: Boosting Sustainable Business, Co-Building a Responsible Value Chain and Creating a Better Planet. This strategy reflects our vision for sustainability, guiding our efforts across company operations, the value chain, and the broader social environment, respectively. By fostering sustainable practices internally, we collaborate with partners and consumers to drive industry-wide sustainable development, inspire younger generations to embrace sustainability, and work together toward a better future.
2024 ESG Highlights
Guided by the principle of “rooted in business and supporting business”, we continued to advance sustainability efforts across three key dimensions in 2024: People, Products, and Places. We strengthened our ESG foundation, launched impactful projects in green operations, sustainable supply chains, and social responsibility, among other areas, and reinforced our commitment to long-term development and social value creation.
Training and Awards
We have developed a comprehensive ESG internal training system, conducted ESG training for management, and shared ESG-themed research reports in order to improve employees’ ESG awareness. Our achievements in sustainability earned us several prestigious awards in 2024, including the Annual ESG Value Brand, Annual Low-Carbon Project, China Best ESG Employer, and Annual Corporate ESG Practice Award.
Green Production and Operation
Green Factories. We have integrated sustainable development concepts into the design and construction of the processing factory in Baoshan and the roasting facility in Kunshan. These efficient, digitalized, and eco-friendly facilities establish us as an industry leader in sustainable production.
Green Stores. Our 20,000th store, a major milestone for Luckin Coffee, was built to the highest green building standards and has achieved LEED ID+C Platinum certification. Additionally, we have established three other LEED ID+C Gold-certified stores, reinforcing our commitment to green retail spaces.
77
Responsible Practices in Coffee Origin Regions
Coffee Grower Support. To strengthen our influence in coffee origin regions across multiple dimensions, we have set up Grower Support Centers in Yunnan, China and Brazil, conducting trainings for Baoshan (Yunnan) coffee farmers, helping them enhance their coffee knowledge and sustainable farming skills, thereby deepening long-term collaboration and mutual development with coffee origin regions.
Ecological Protection. On World Earth Day, we released our first eco-themed product, the Merops philippinus Limited Edition drip bag coffee. This initiative highlights our commitment and actions toward biodiversity conservation, public education on environmental protection, and the integration of commercial success with social responsibility.
Fulfilling Social Responsibility
Health Innovation Base. We donated to the Peking University Health Science Center & Luckin Coffee Health Innovation Fund, and built the Peking University Health Science Center & Luckin Coffee Health Innovation Base, which marked our first collaboration with a leading Chinese medical university and research institution, and demonstrates our dedication to promoting education and research in the field of coffee health.
Hao Fund Donation. We were among the first donors to the Hao Fund of the Chinese Red Cross Foundation, supporting initiatives focused on youth health and well-being. This contribution reflects our dedication to public health.
Compliance, Licenses and Permits
For compliance requirements related to our business, including applicable licenses and permits, see “Item 4. Information on the Company—4.B. Business Overview—Regulation.” For risks in relation to deficiencies of applicable license and permits, see “Item 3. Key Information—3.D. Risk Factors—Risks Relating to Our Business and Industry—Any lack of requisite approvals, licenses or permits applicable to our business may have a material and adverse impact on our business, financial condition and results of operations.”
Insurance
In addition to providing social security insurance including medical insurance, maternity insurance, workplace injury insurance, unemployment insurance and pension benefits for all of our full-time employees, we further provide supplemental health insurance plans for our full-time employees to promote their well-being. Consistent with customary industry practice in China, we may not have adequate business interruption insurance to cover our operations and potential product liabilities. We have obtained insurance to cover certain potential risks and liabilities, such as public liability insurance, property all risks, engineering all risks and safety manufacturing insurance. See “Item 3. Key Information—3.D. Risk Factors—Risks Relating to Our Business and Industry—We have limited insurance coverage, which could expose us to significant costs and business disruption.”
Enforcement of Civil Liabilities
Cayman Islands
We are incorporated under the laws of the Cayman Islands as an exempted company with limited liability. We enjoy the following benefits:
| ● | political and economic stability; |
| ● | an effective judicial system; |
| ● | a favorable tax system; |
| ● | the absence of exchange control or currency restrictions; and |
78
| ● | the availability of professional and support services. |
However, certain disadvantages accompany incorporation in the Cayman Islands. These disadvantages include, but are not limited to, the following:
| ● | the Cayman Islands has a less developed body of securities laws as compared to the United States and these securities laws provide significantly less protection to investors; and |
| ● | Cayman Islands companies may not have standing to sue before the federal courts of the United States. |
Our constitutional documents do not contain provisions requiring that disputes, including those arising under the securities laws of the United States, between us, our officers, directors and shareholders, be arbitrated.
Substantially all of our operations are conducted in China, and most of our assets are located in China. In addition, most of our directors and executive officers are residents of jurisdictions other than the United States and a substantial portion of their assets are located outside the United States. As a result, it may be difficult for a shareholder to effect service of process within the United States upon these persons, or to enforce against us or them judgments obtained in United States courts, including judgments predicated upon the civil liability provisions of the securities laws of the United States or any state in the United States.
We have appointed Cogency Global Inc. as our agent upon whom process may be served in any action brought against us under the securities laws of the United States.
Harney Westwood & Riegels, our counsel as to Cayman Islands law, and King & Wood Mallesons, our counsel as to PRC law, have advised us, respectively, that there is uncertainty as to whether the courts of the Cayman Islands and China, respectively, would: recognize or enforce judgments of United States courts obtained against us or our directors or officers predicated upon the civil liability provisions of the securities laws of the United States or any state in the United States; or entertain original actions brought in each respective jurisdiction against us or our directors or officers predicated upon the securities laws of the United States or any state in the United States.
We have been advised by our Cayman Islands legal counsel, Harney Westwood & Riegels, that the courts of the Cayman Islands are unlikely (i) to recognize or enforce against us judgments of courts of the United States predicated upon the civil liability provisions of the securities laws of the United States or any State; and (ii) in original actions brought in the Cayman Islands, to impose liabilities against us predicated upon the civil liability provisions of the securities laws of the United States or any State, so far as the liabilities imposed by those provisions are penal in nature. In those circumstances, although there is no statutory enforcement in the Cayman Islands of judgments obtained in the United States, the courts of the Cayman Islands, will, at common law, recognize and enforce a foreign money judgment of a foreign court of competent jurisdiction without retrial on the merits based on the principle that a judgment of a competent foreign court imposes upon the judgment debtor an obligation to pay the sum for which judgment has been given provided certain conditions are met. For such a foreign judgment to be enforced in the Cayman Islands, such judgment must be final and conclusive and for a liquidated sum, and must not be in respect of taxes or a fine or penalty, inconsistent with a Cayman Islands judgment in respect of the same matter, impeachable on the grounds of fraud or obtained in a manner, and or be of a kind the enforcement of which is, contrary to natural justice or the public policy of the Cayman Islands (awards of punitive or multiple damages may well be held to be contrary to public policy). A Cayman Islands court may stay enforcement proceedings if concurrent proceedings are being brought elsewhere.
79
PRC
We have been advised by King & Wood Mallesons, our PRC legal counsel, that there is uncertainty as to whether the courts of the PRC would enforce judgments of United States courts or Cayman courts obtained against us or these persons predicated upon the civil liability provisions of the United States federal and state securities laws. King & Wood Mallesons has further advised us that the recognition and enforcement of foreign judgments are provided for under PRC Civil Procedures Law. PRC courts may recognize and enforce foreign judgments in accordance with the requirements of PRC Civil Procedures Law based either on treaties between China and the country where the judgment is made or on reciprocity between jurisdictions. China does not have any treaties or other form of reciprocity with the United States or the Cayman Islands that provide for the reciprocal recognition and enforcement of foreign judgments. In addition, according to the PRC Civil Procedures Law, courts in the PRC will not enforce a foreign judgment against us or our directors and officers if they decide that the judgment violates the basic principles of PRC law or national sovereignty, security or public interest. As a result, it is uncertain whether and on what basis a PRC court would enforce a judgment rendered by a court in the United States or in the Cayman Islands. Under the PRC Civil Procedures Law, foreign shareholders may originate actions based on PRC law against us in the PRC, if they can establish sufficient nexus to the PRC for a PRC court to have jurisdiction, and meet other procedural requirements, including, among others, the plaintiff must have a direct interest in the case, and there must be a concrete claim, a factual basis and a cause for the suit. However, it would be difficult for foreign shareholders to establish sufficient nexus to the PRC by virtue only of holding the ADSs or our Ordinary Shares.
Regulation
This section sets forth a summary of the most significant rules and regulations that affect our business activities in China or our shareholders’ rights to receive dividends and other distributions from us.
Regulations on Food Safety and Licensing Requirement for Customer Food Services
Food Safety Law
In accordance with the Food Safety Law of the PRC, or the Food Safety Law, as effective on June 1, 2009 and most recently amended on April 29, 2021, the State Counsel implements a licensing system for the food production and trading. A person who engages in food production, food selling or catering services shall obtain the license in accordance with the Food Safety Law.
According to the Food Safety Law, the State Council shall establish a food safety committee whose duties shall be defined by the State Council. The food safety supervision and administration department under the State Council shall exercise supervision and administration over food production and trading activities according to the duties defined by the law and the State Council. The health administrative department under the State Council shall organize the implementation of risk monitoring and risk assessment of food safety according to the duties defined by the Food Safety Law, and shall formulate and issue national food safety standards together with the food safety supervision and administration department under the State Council. Other relevant departments under the State Council shall carry out relevant food safety work according to the duties defined by the Food Safety Law.
The Food Safety Law sets out, as penalties for violation, various legal liabilities in the form of warnings, orders to rectify, confiscations of illegal gains, confiscations of utensils, equipment, raw materials and other articles used for illegal production and operation, fines, recalls and destruction of food in violation of laws and regulations, orders to suspend production and/or operation, revocations of production and/or operation license, and even criminal punishment.
The Implementation Rules of the Food Safety Law, as effective on July 20, 2009 and most recently amended on October 11, 2019 and effective on December 1, 2019, further specify the detailed measures to be taken and conformed to food producers and business operators in order to ensure food safety as well as the penalties that shall be imposed should these required measures not be implemented.
80
Food Operation Licensing
The Administrative Measures for Food Operation Licensing and Filing was promulgated on June 15, 2023 by SAMR and took effect on December 1, 2023, which vacated the former Administrative Measures for Food Operation Licensing promulgated by the China Food and Drug Administration. According to the Administrative Measures for Food Operation Licensing and Filing, a food operation license shall be obtained in accordance with the law to engage in food selling and catering services within China. A food operator engaged in food operating service in different sites shall obtain food operation licenses or complete filing separately. An application for food operation license shall be filed according to food operators’ types and the item of its operation. The issuance date of a food operation license is the date when the decision on granting the license is made and the license is valid for five years. Food operators shall hang or place their food operation license originals or display its electronic food operation license in prominent places of their operation sites.
Where the licensing items that are indicated on a food operation license change, the food operator shall, within ten business days after the changes take place, apply to the market regulation authority that originally issued the license for alteration of the operation license. Those who fail to obtain a food operation license and engage in food operation activities shall be punished by the local market regulation authorities at or above the county level according to Article 122 of the Food Safety Law, which states that the authorities shall confiscate their illegal income, the food or food additives illegally produced or dealt in, and the tools, equipment, raw materials, and other items used for illegal production or operation; and impose a fine of not less than RMB50,000 but not more than RMB100,000 on them if the goods value of the food or food additives illegally produced or dealt in is less than RMB10,000 or a fine of not less than 10 times but not more than 20 times the goods value if the goods value is RMB10,000 or more.
Online Catering Services
In accordance with the Measures for the Supervision and Administration of the Safety of Food Offered through Online Catering Services, as effective on January 1, 2018 and amended on October 23, 2020, online catering service providers shall have their own physical stores and have obtained the food operation licenses according to the law, and shall carry out business activities pursuant to the business forms and business items specified on their own food operation licenses, and they shall not do business beyond the business scope. The provider of a third-party online catering service platform shall, within 30 business days upon approval by the competent communications department, undergo the recordation formalities with the provincial food and drug supervision and administration department at the place where it is located. A catering service provider with a self-built website shall, within 30 business days after undergoing the recordation formalities with the competent communications department, undergo the recordation formalities with the food and drug administrative authority at the county level at the place where it is located. The headquarters of a catering service chain company that provides online trading service for its stores by its website shall be governed by reference to the requirements on providers of third-party online catering service platforms.
Regulations on Single-Purpose Commercial Prepaid Cards
The Administrative Measures for Single-Purpose Commercial Prepaid Cards (for Trial Implementation) were issued on September 21, 2012, and amended on August 18, 2016. The law applies to business in the retail industry, accommodation and catering industry, and resident service industry that conduct single-purpose commercial prepaid card business within China. A card issuer shall undergo filing formalities within 30 days from the day it conducts single-purpose card business.
Regulations on Environmental Protection
Environmental Protection Law
The Environmental Protection Law of the PRC, or the Environmental Protection Law, was promulgated and effective on December 26, 1989, and most recently amended on April 24, 2014. This Environmental Protection Law has been formulated for the purpose of protecting and improving both the living environment and the ecological environment, preventing and controlling pollution and other public hazards and safeguarding people’s health.
81
According to the provisions of the Environmental Protection Law, in addition to other relevant laws and regulations of the PRC, the Ministry of Environmental Protection and its local counterparts take charge of administering and supervising said environmental protection matters. Pursuant to the Environmental Protection Law, the environmental impact statement on any construction project must assess the pollution that the project is likely to produce and its impact on the environment, and stipulate preventive and curative measures; the statement shall be submitted to the competent administrative department of environmental protection for approval.
Installations for the prevention and control of pollution in construction projects must be designed, built and commissioned together with the principal part of the project.
Permission to commence production at or utilize any construction project shall not be granted until its installations for the prevention and control of pollution have been examined and confirmed to meet applicable standards by the appropriate administrative department of environmental protection that examined and approved the environmental impact statement. Installations for the prevention and control of pollution shall not be dismantled or left idle without authorization. Where it is absolutely necessary to dismantle any such installation or leave it idle, prior approval shall be obtained from the competent local administrative department of environmental protection.
The Environmental Protection Law makes it clear that the legal liabilities of any violation of said law include warning, fine, rectification within a time limit, compulsory ceasing of operation, compulsory reinstallation of dismantled installations of the prevention and control of pollution or compulsory reinstallation of those left idle, compulsory shutout or closedown, or even criminal punishment.
Law on Environment Impact Assessment
Pursuant to the Law of the People’s Republic of China on Environment Impact Assessment, which was issued on October 28, 2002 and most recently amended on December 29, 2018, the State implements a classification-based management on the environmental impact assessment, or EIA, of construction projects according to the impact of the construction projects on the environment. Construction units shall prepare an Environmental Impact Report, or EIR, or the Environmental Impact Statement, or EIS, or fill out the Environmental Impact Registration Form, or EIRF (hereinafter collectively referred to as the “EIA documents”), according to the following rules:
| ● | For projects with potentially serious environmental impacts, an EIR shall be prepared to provide a comprehensive assessment of their environmental impacts; |
| ● | For projects with potentially mild environmental impacts, an EIS shall be prepared to provide an analysis or specialized assessment of their environmental impacts; and |
| ● | For projects with very small environmental impacts so that an EIA is not required, an Environmental Impact Registration Form shall be filled in. |
According to the Classification Administration Catalogue of Environmental Impact Assessments for Construction Projects issued on September 2, 2008 and most recently amended on November 30, 2020, the food and beverage services were classified as to fill in an Environmental Impact Registration Form before January 1, 2021. Where the construction entity fails to fill in the Environmental Impact Registration Form in accordance with the law, the environmental protection administrative department at or above the county level shall order it to fill it in, and impose a fine of not more than RMB50,000 on it. Since January 1, 2021, construction projects of food and beverage services are not specified in the catalogue and shall not be included in the management on the EIA.
Regulations on Fire Prevention
Fire Protection Design Approval and Filing
The Fire Prevention Law of the PRC, or the Fire Prevention Law, was adopted on April 29, 1998 and last amended on April 29, 2021. According to the Fire Prevention Law and other relevant laws and regulations of the PRC, the emergency management authority of the State Council and its local counterparts at or above county level shall monitor and administer the fire prevention affairs. The fire and rescue department of such a people’s government is responsible for implementation. The Fire Prevention Law provides that the fire prevention design or construction of a construction project must conform to the national fire prevention technical standards (as the case may be).
82
According to the Interim Provisions on the Administration of the Fire Protection Design Review and Final Inspection of Construction Projects, as effective on June 1, 2020 and most recently amended on August 21, 2023 and effective on October 30, 2023, for those construction projects for a café with entertainment functions with more than 500 square meters, the construction entity shall apply to the housing and urban-rural development authority for fire protection design approval. For the construction projects other than the conditions foregoing, the construction entity shall provide fire protection design drawings or technical information as needed for construction to the housing and urban-rural development authority when applying for a construction permit or a construction commencement report.
Fire Protection Final Inspection or Filing
Upon completion of a construction project to which a fire prevention design has been applied, according to the requirements of relevant regulations on fire prevention, such project must go through a final inspection on fire prevention by, or filed with, the relevant housing and urban-rural development authority. For construction projects with more than 500 square meters, the construction entity or entity using such venue shall, prior to use and operation of any business thereof, apply for a final inspection on fire prevention with the relevant housing and urban-rural development authority at or above the county level where the venue is located. For the construction projects other than the conditions foregoing, the construction entity shall submit the filing for final inspection of the project to the relevant housing and urban-rural development authority.
Fire Safety Inspection
The Fire Prevention Law requires that the employer or user entity apply to the fire and rescue department of the local people’s government at or above the county level for a fire safety inspection before a public gathering place is put into use or opens for business. The fire and rescue department shall examine the materials submitted by the applicant; and if the application materials are complete and of the statutory form, it shall grant a permit. Any construction illegally putting into use or operating a public gathering place without obtaining the permit of the fire safety inspection or without satisfying the fire safety requirements upon inspection shall be ordered to stop construction, stop use or stop production or business operation and be fined not less than RMB30,000 but not more than RMB300,000.
Regulations on Commercial Franchising
Pursuant to the Regulations on the Administration of Commercial Franchising, or the Franchising Regulations, which took effect on May 1, 2007, commercial franchising refers to the business activities where a franchisor, being an enterprise possessing registered trademarks, corporate logos, patents, proprietary technology or other business resources, licenses its business resources to the franchisees, being other business operators, through contracts, and the franchisees carry out business operation under the uniform business model and pay franchising fees to the franchisor pursuant to the contracts. The Franchising Regulations set forth a number of prerequisite requirements for the franchisors, including the possession of a mature business model, the capability to provide business guidance, technical support and business training to the franchisees, and the ownership of at least two direct stores, all of which shall have been in operation for at least one year in China. The Franchising Regulations also set forth a number of requirements governing the franchise agreements; for example, the franchisors and franchisees are required to enter into franchising agreements containing certain required terms, and the franchise term thereunder shall not be less than three years unless agreed by the franchisee.
Pursuant to the Administrative Measures on the Filing of the Commercial Franchise, which took effect on February 1, 2012 and was amended on December 29, 2023, and the Franchising Regulations, within 15 days after executing the first franchise agreement, the franchisors shall file with the MOFCOM or its local counterparts for record, and if there occurs any change to the franchisee network and franchisee stores throughout China, the franchisor shall file such change to MOFCOM for the record within 30 days after the occurrence of the change. Furthermore, within the first quarter of each year, the franchisors shall report the execution, renewal, termination and revocation of the franchise agreements that occurred in the last year to MOFCOM or its local counterparts. Any failure to comply with the aforementioned requirement may result in being ordered to stop the illegal business operations by the competent department, confiscation of the illegal proceeds and fines ranging from RMB 100,000 to RMB 500,000.
Furthermore, the franchisors are required to implement an information disclosure system. The Administrative Measures on the Information Disclosure of Commercial Franchising, which took effect on April 1, 2012, provide a list of information that the franchisors shall disclose to the franchisees in writing at least 30 days before execution of the franchising agreements, and if there is any material change to the disclosed information, the franchisor shall notify the franchisees in a timely manner.
83
Regulations Relating to Customer Rights Protection
The PRC Customer Rights and Interests Protection Law, or Customer Protection Law, as amended on October 25, 2013 and effective on March 15, 2014, sets out the obligations of business operators and the rights and interests of the customers. Pursuant to this law, business operators must guarantee that the commodities they sell satisfy the requirements for personal or property safety, provide customers with authentic information about the commodities, and guarantee the quality, function, usage and term of validity of the commodities. Failure to comply with the Customer Protection Law may subject business operators to civil liabilities such as refunding purchase prices, exchange of commodities, repairing, ceasing damages, compensation, and restoring reputation, and even subject the business operators or the responsible individuals to criminal penalties if business operators commit crimes by infringing the legitimate rights and interests of customers.
Regulations on Foreign Investment
MOFCOM and NDRC promulgated the Special Management Measures (Negative List) for the Access of Foreign Investment, or the Negative List, effective on November 1, 2024. The Negative List expands the scope of permitted industries by foreign investment by reducing the number of industries that fall within the Negative List where restrictions on the shareholding percentage or requirements on the composition of Board or senior management still exist. Foreign investment in value-added telecommunications services (except for e-commerce) falls within the Negative List.
Pursuant to the Provisions on Administration of Foreign-Invested Telecommunications Enterprises promulgated by the State Council in December 2001 and most recently amended in March 2022 and effective on May 1, 2022, or the FITE Regulations, except as otherwise stipulated by the state, the ultimate foreign equity ownership in a value-added telecommunications services, or the VATS, provider may not exceed 50%. Pursuant to the Decision of the State Council to Amend and Repeal Certain Administrative Regulations (2022), which was promulgated on March 29, 2022 and became effective on May 1, 2022, except as otherwise stipulated by the state, the ultimate foreign equity ownership in a VATS provider may not exceed 50% and the foreign investor contemplating to acquire equity interest in a VATS provider in China will not be required to demonstrate a good track record and experience in operating value-added telecommunication business overseas.
In June 2015, MIIT issued the Circular on Removing the Restrictions on Equity Ratio Held by Foreign Investors in Online Data Processing and Transaction Processing (Operating E-Commerce) Business to amend the relevant provisions in the FITE Regulations, allowing foreign investors to own more than 50% of equity interest in an operator that “conducts e-commerce” business. However, other requirements provided by the Foreign Investment Telecommunications Rules still apply, and foreign investors are still prohibited from holding more than 50% of equity interest in a provider of other subcategories of value-added telecommunications services.
Foreign Investment Law and the Implementation Regulations
On March 15, 2019, the National People’s Congress adopted the Foreign Investment Law of the PRC (the “Foreign Investment Law”). Upon taking effect on January 1, 2020, the Foreign Investment Law has replaced the Law of the People’s Republic of China on Chinese-Foreign Equity Joint Ventures, the Law of the People’s Republic of China on Wholly Foreign-Owned Enterprises, and the Law of the People’s Republic of China on Chinese-Foreign Cooperative Joint Ventures to become the legal foundation for foreign investment in the PRC. The Foreign Investment Law mainly focuses on the foreign investment promotion, foreign investment protection and foreign investment management.
The Foreign Investment Law defines “foreign investment” as any investment activity directly or indirectly carried out in the PRC by one or more foreign natural persons, enterprises or other organizations (the “Foreign Investor(s)”), and specifically stipulates four forms of investment activities as foreign investments, namely, (i) establishment of a foreign-invested enterprise in the PRC by a Foreign Investor, either individually or collectively with any other investor; (ii) obtaining shares, equities, property shares or any other similar rights or interests of an enterprise in the PRC by a Foreign Investor; (iii) investment in any new construction project in the PRC by a Foreign Investor, either individually or collectively with any other investor; and (iv) investment in any other manners stipulated under laws, administrative regulations or provisions prescribed by the State Council.
On December 12, 2019, the State Council promulgated the Implementation Regulations of Foreign Investment Law, or the Implementation Regulations, which have simultaneously come into force with the Foreign Investment Law from January 1, 2020. The Implementation Regulations provides specific operation rules for the principles of investment protection, investment promotion and investment management in the Foreign Investment Law.
84
Foreign Investment Security Review Measures
On December 19, 2020, the NDRC and MOFCOM promulgated the Foreign Investment Security Review Measures, which took effect on January 18, 2021. Under the Foreign Investment Security Review Measures, investments in military, national defense-related areas or in locations in proximity to military facilities, or investments that would result in acquiring the actual control of assets in certain key sectors, such as critical agricultural products, energy and resources, equipment manufacturing, infrastructure, transport, cultural products and services, IT, internet products and services, financial services and technology sectors, are required to be approved by designated governmental authorities in advance.
Regulation on Information Security
The Standing Committee of the National People’s Congress promulgated the Cybersecurity Law of the PRC, or the Cybersecurity Law, which became effective on June 1, 2017, to protect cyberspace security and order. Pursuant to the Cybersecurity Law, any individual or organization using the network must comply with the constitution and the applicable laws, follow the public order and respect social moralities, and must not endanger cybersecurity, or engage in activities by making use of the network that endanger the national security, honor and interests; incite subversion of state power; overthrow the socialist system; incite secession, undermining national unity, terrorism and extremism promotion, ethnic hatred and discrimination; spread violence and disseminate pornographic information, fabricating and spreading false information that disturbs economic and social order; or infringe on the fame, privacy, intellectual property and other legitimate rights and interests of others. The Cybersecurity Law sets forth various security protection obligations for network operators, which are defined as “owners and administrators of networks and network service providers,” including, among others, complying with a series of requirements of tiered cyber protection systems; verifying users’ real identity; localizing the personal information and important data gathered and produced by key information infrastructure operators during operations within the PRC; and providing assistance and support to government authorities where necessary for protecting national security and investigating crimes.
On January 4, 2022, the Cyberspace Administration of China, or the CAC, the NDRC, the MIIT, and several other administrations jointly promulgated the Cybersecurity Review Measures, which took effect on February 15, 2022. The Cybersecurity Review Measures replaces its previous version promulgated on April 13, 2020. According to the Cybersecurity Review Measures, (i) when the purchase of network products and services by a critical information infrastructures operator or the data processing activities conducted by a network platform operator affect or may affect national security, a cybersecurity review shall be conducted pursuant to the Cybersecurity Review Measures. The aforesaid operators shall file for a cybersecurity review with Cybersecurity Review Office under the CAC if their behavior affects or may affect national security; (ii) an application for cybersecurity review shall be made by an issuer who is a network platform operator holding personal information of more than one million users before such issuer applies to list its securities on a foreign stock exchange; and (iii) the relevant PRC governmental authorities may initiate cybersecurity review if such governmental authorities determine that the issuer’s network products or services, or data processing activities affect or may affect national security. Cybersecurity reviews focus on assessing the following national security risks factors associated with relevant objects or circumstances: (i) the risk of illegal control, interference or destruction of critical information infrastructure, arising from the purchase and utilization of network products and services; (ii) the harm on the business continuity of critical information infrastructure incurring from a disruption of network products and services supply; (iii) the safety, openness, transparency, diversity of sources of network products and services; the reliability of suppliers; and the risk of supply disruption due to political, diplomatic, trade and other reasons; (iv) the level of compliance with the PRC laws, administrative regulations and ministry rules of the suppliers of network products and services; (v) the risk of core data, important data or a large amount of personal information being stolen, leaked, destroyed, and illegally used or illegally exited the country; (vi) the risk of critical information infrastructure, core data, important data or a large amount of personal information being affected, controlled, or maliciously used by foreign governments and the network information security risk in relation to listing abroad; and (vii) other factors that may harm critical information infrastructure, cyber security and/or data security.
The Administrative Provisions on the Account Information of Internet Users, which was promulgated by the CAC on June 27, 2022 and became effective on August 1, 2022, sets out guidelines on the administration of the account information of internet users. Internet-based information service providers shall perform their responsibilities as the administrative subjects of the account information of internet users, have in place professionals and technical capacity appropriate to the scale of services, and establish, improve and strictly implement the authentication of real identity information, verification of account information, security of information content, ecological governance, emergency responses, protection of personal information and other management systems.
85
On July 7, 2022, the CAC promulgated the Data Outbound Transfer Security Assessment Measures, or the Security Assessment Measures, which became effective on September 1, 2022. The Security Assessment Measures provide that, among others, data processors shall apply to competent authorities for security assessment when (1) the data processors transferring important data abroad; (2) a CIIO and personal information processor that has processed personal information of more than one million people, transferring personal information abroad; (3) a data processor who has provided personal information of one hundred thousand individuals or sensitive personal information of ten thousands individuals to overseas recipients, in each case as calculated cumulatively, since January 1 of the previous year; and (4) other circumstances where the security assessment of data cross-border transfer is required as prescribed by the CAC.
On February 22, 2023, the CAC issued the Measures on the Standard Contract for Outbound Data Transfer of Personal Information, or Personal Information Outbound Transfer Standard Contract Measures, which came into effect on June 1, 2023. The Personal Information Outbound Transfer Standard Contract Measures provide for circumstances where personal information processors may transfer personal information abroad by entering into a standard contract, and stipulated detailed compliance requirements.
On March 22, 2024, the Provisions on Regulating and Promoting Cross-border Data Transfer, or the Provisions on Cross-border Data Transfer, was proposed by the CAC and became effective, aiming to further regulate and facilitate the legal and orderly transfer of data. The Provisions on Cross-border Data Transfer clarify the circumstances where compliance requirements (such as data outbound transfer security assessment, the execution of personal information outbound transfer standard contract or personal information protection certification) are waived, and the circumstances where such compliance requirements shall be performed, in response to the confusion of various enterprises in practice. On December 8, 2023, the Administrative Measures on Reporting of Cybersecurity Incidents (Draft for Comment), or the Draft Measures on Reporting of Cybersecurity Incidents, was proposed by the CAC for public comments until January 7, 2024, which stipulates network operators that build and operate networks or provide services through networks within the territory of PRC shall report incidents that endanger cybersecurity accordingly.
To comply with these laws and regulations, we have adopted security policies and measures to protect our cyber system and customer information.
Regulation on Internet Privacy
Pursuant to the Administrative Provisions on Mobile Internet Applications Information Services, effective on August 1, 2016 and amended on June 14, 2022 and effective on August 1, 2022, owners or operators of mobile applications that provide information services shall obtain the relevant qualifications prescribed by laws and regulations, strictly implement their information content administrator responsibilities and carry out certain duties, including to authenticate the real identity information of users, establish and complete information content inspection and management mechanisms, perform the data security protection obligations and regulate personal information processing activities. On May 8, 2017, the Supreme People’s Court and the Supreme People’s Procuratorate released the Interpretations of the Supreme People’s Court and the Supreme People’s Procuratorate on Several Issues Concerning the Application of Law in the Handling of Criminal Cases Involving Infringement of Citizens’ Personal Information, which clarifies several concepts regarding the crime of “infringement of citizens’ personal information” stipulated by Article 253A of the Criminal Law of the People’s Republic of China, including “citizen’s personal information,” “provision” and “unlawful acquisition of citizens’ personal information.” Also, it specifies the standards for determining the “serious circumstances” and “particularly serious circumstances” of this crime.
On June 10, 2021, the Data Security Law was promulgated by the Standing Committee of the National People’s Congress and became effective on September 1, 2021. The Data Security Law mainly sets forth specific provisions regarding establishing basic systems for data security management, including a hierarchical data classification management system, risk assessment system, monitoring and early warning system, and emergency disposal system. In addition, it clarifies the data security protection obligations of organizations and individuals carrying out data activities and implementing data security protection responsibility.
On August 20, 2021, the Personal Information Protection Law was promulgated by the Standing Committee of the National People’s Congress and became effective on November 1, 2021. The Personal Information Protection Law provides for various requirements on personal information protection, including the legal basis for data collection and processing, requirements on data localization and cross-border data transfer, requirements for consent of personal data collection and processing, and requirements on processing sensitive personal information. The Personal Information Protection Law also provides that the customers shall be entitled to opt out of the information recommendation or commercial marketing to individuals conducted by means of automated decision-making, or to be provided simultaneously with options not specific to individuals’ characteristics.
86
On September 24, 2024, Measures on Network Data Security Management was promulgated, which took effect on January 1, 2025. The regulations regulate network data processing activities, ensure network data security, and promote the lawful, reasonable, and effective use of network data.
On February 12, 2025, the Administrative Measures on Personal Information Protection Compliance Audits, or the Measures on Compliance Audits, was promulgated by the CAC, which will take effect on May 1, 2025. According to the Measures on Compliance Audits, “personal information protection compliance audits” means the examination and evaluation of whether the personal information processing activities by the personal information processors comply with laws and administrative regulations, and personal information processors who process the personal information of more than 10 million people shall conduct personal information protection compliance audits at least once every two years. Furthermore, the Measures on Compliance Audits enumerate the key focus when conducting “personal information protection compliance audits”.
To comply with these laws and regulations, we collect and use personal information and data from our customers with their prior consent, and have established information security systems to protect customers’ privacy. There are uncertainties with respect to the interpretation and implementation of these data security laws and regulations, so our data-related measures may be subject to additional compliance requirements and regulatory burdens, and we may be required to make further adjustments to our business practices to comply with the interpretation and implementation of such laws.
Regulations on E-Commerce and Platform Economy
The Standing Committee of the National People’s Congress of PRC enacted the PRC E-Commerce Law on August 31, 2018, which became effective on January 1, 2019. Under the PRC E-Commerce Law, e-commerce refers to operating activities of selling goods or providing services through the internet or other information networks. The PRC E-Commerce Law generally applies to: (i) platform operators, which refer to legal persons or unincorporated organizations that provide network places of business, transaction matching, information release and other services to enable the transaction parties to carry out independent transaction activities; (ii) operators on the platform, which refer to e-commerce operators that sell goods or provide services to customers through e-commerce platforms; and (iii) other e-commerce operators that sell goods or provide services through self-established websites or other network services. The e-commerce operators must comply with the principles of voluntariness, equality, fairness, and good faith, abide by laws, observe business ethics, equally participate in market competition, perform obligations regarding the protection of consumers’ rights and interests, environmental protection, intellectual property protection, and the protection of cybersecurity and personal information, take charge of the quality of products and services, and receive the supervision of the government and the general public. In particular, the E-Commerce Law requires e-commerce operators to respect and equally protect consumers’ legitimate rights and provide options to consumers without targeting their personal characteristics, and also requires e-commerce operators to clearly point out to consumers their tie-in sales in which additional services or products are added by merchants to a purchase, and not to assume consumers’ consent to such tie-in sales by default. The PRC E-commerce Law also provides rules in relation to e-commerce contracts, dispute settlements, e-commerce development as well as legal liabilities involved in e-commerce.
Pursuant to the Online Trading Supervision and Management Measures promulgated by the SAMR on March 15, 2021, and effective on May 1, 2021, provisions are made on the information collection and transactions involved in online transactions, including that online trading operators shall follow the principles of legality, propriety and necessity when collecting and using consumers’ personal information, specifically notify consumers about the purpose, method and scope of the collection and use of the information and obtain the consumers’ consent. Online trading operators who collect and use consumers’ personal information should announce their policies on collection and use and should not collect and use the information in breach of laws and regulations and the agreement between the parties. Online trading operators shall fully, truly, accurately and timely disclose commodity or service information to protect consumers’ right to know and choose.
87
On December 31, 2021, the Cybersecurity Administration of China, MIIT, Department of Public Safety and SAMR released the Regulations on Algorithm Recommendation Management of Internet Information Service, effective on March 1, 2022, pursuant to which the algorithm recommendation service provider shall fulfill the principal responsibility of algorithm security, establish and improve management systems and be equipped with professional staff and technical support suitable for the scale of the algorithm recommendation service. The Regulations on Algorithm Recommendation Management of Internet Information Service implements classification and hierarchical management for algorithm recommendation service providers based on varies criteria. Moreover, it requires algorithmic recommendation service providers to provide users with options that are not specific to their personal characteristics, or provide users with convenient options to cancel algorithmic recommendation services. If the users choose to cancel the algorithm recommendation service, the algorithm recommendation service provider shall immediately stop providing relevant services. Algorithmic recommendation service providers shall also provide users with the function to select or delete user labels that are based on personal characteristics and used for algorithmic recommendation services.
In addition, on February 7, 2021, the Anti-Monopoly Committee of the State Council promulgated the Anti-Monopoly Guidelines for the Internet Platform Economy Sector, or the Anti-Monopoly Guidelines, which sets out detailed standards and rules in respect to the definition of relevant markets, typical types of cartel activity and abusive behavior by companies with market dominance, which provide further guidance for enforcement of anti-monopoly laws regarding online platform operators. The Anti-Monopoly Guidelines further details the types of horizontal agreements, vertical agreements, hub-and-spoke agreements and collusion which may constitute monopoly agreements in the platform economy. It also sets out a number of key factors that may be relevant in identifying a dominant undertaking, including, among others, predatory pricing, unfair pricing, refusal to deal, restraint of trade, tie-in, unreasonable trading conditions and discrimination. The Anti-Monopoly Guidelines prohibits certain monopolistic acts of internet platforms so as to protect market competition and safeguard interests of users and operators participating in internet platform economy, including without limitation, prohibiting platforms with dominant position from abusing their market dominance (such as discriminating customers in terms of pricing and other transactional conditions using big data and analytics, requiring counterparties to trade in restrictive patterns and means, coercing counterparties into exclusivity arrangements, using technology means to block competitors’ interface, favorable positioning in search results of goods displays, using bundle services to sell services or products, compulsory collection of unnecessary user data).
On May 6, 2024, the SAMR issued the Interim Provisions on Anti-Unfair Competition on the Internet, or the Internet Anti-Unfair Competition Provisions, effective on September 1, 2024, which prohibits business operators from using the internet, big data, algorithms and other technical means to affect the choice of users or by other means to conduct traffic hijacking, interference, malicious incompatibility and other acts to impede or destroy the normal business operation of network products or services lawfully provided by other business operators. Furthermore, business operators are not allowed to (i) fabricate or spread misleading information to damage the reputation of competitors, or (ii) employ marketing practices such as fake reviews or use coupons or “red envelopes” to entice positive ratings.
The Anti-Monopoly Law of the PRC, or the Anti-Monopoly Law, which was promulgated by the Standing Committee of the National People’s Congress on August 30, 2007 and amended on June 24, 2022, prohibits monopolistic conduct such as entering into monopoly agreements, abuse of dominant market position and concentration of undertakings that have the effect of eliminating or restricting competition. The Anti-monopoly Law, among others further regulates monopolistic behaviors in the Internet sector, which provides, among others, (i) enterprises must not engage in monopolistic behaviors by taking advantage of data and algorithms, technology, capital advantages, or platform rules; and (ii) enterprises with dominant market position must not abuse their dominant positions by taking advantage of data and algorithms, technology, capital advantages, or platform rules.
Regulations on Foreign Exchange
Pursuant to the Foreign Exchange Administration Regulations, as amended in August 2008, the RMB is freely convertible for current account items, including the distribution of dividends, interest payments, trade and service-related foreign exchange transactions, but not for capital account items, such as direct investments, loans, repatriation of investments and investments in securities outside the PRC, unless SAFE’s prior approval is obtained and prior registration with SAFE is made. In May 2013, SAFE promulgated the Circular of the SAFE on Printing and Distributing the Administrative Provision on Foreign Exchange in Domestic Direct Investment by Foreign Investors and Relevant Supporting Documents, which provides for and simplifies the operational steps and regulations on foreign exchange matters related to direct investment by foreign investors, including foreign exchange registration, account opening and the use, receipt and payment of funds, and the settlement and sales of foreign exchange.
88
Pursuant to the Circular on Relevant Issues Concerning Foreign Exchange Administration of Overseas Investment and Financing and Return Investments Conducted by Domestic Residents through Overseas Special Purpose Vehicles or the SAFE Circular 37, promulgated by SAFE and which became effective on July 4, 2014, (a) a PRC resident shall register with the local SAFE branch before he or she contributes assets or equity interests in an overseas special purpose vehicle, or Overseas SPV, that is directly established or controlled by the PRC resident for the purpose of conducting investment or financing; and (b) following the initial registration, the PRC resident is also required to register with the local SAFE branch for any major change, in respect of the Overseas SPV, including, among other things, a change of the Overseas SPV’s PRC resident shareholder(s), the name of the Overseas SPV, the term of operation, or any increase or reduction of the Overseas SPV’s registered capital, a share transfer or swap, and a merger or division. Pursuant to the SAFE Circular 37, failure to comply with these registration procedures may result in penalties.
Pursuant to the Circular of the State Administration of Foreign Exchange on Further Simplifying and Improving the Direct Investment-Related Foreign Exchange Administration Policies, or the SAFE Notice 13, which was promulgated on February 13, 2015 and with effect from June 1, 2015, the foreign exchange registration under domestic direct investment and the foreign exchange registration under overseas direct investment are directly reviewed and handled by banks in accordance with the SAFE Notice 13, and the SAFE and its branches shall perform indirect regulation over the foreign exchange registration via banks.
Regulations Relating to Dividend Distributions
Before the Foreign Investment Law came into effect on January 1, 2020, the principal regulations governing the distribution of dividends paid by wholly foreign-owned enterprises include the PRC Wholly Foreign-Owned Enterprise Law issued in April 1986 and most recently amended in September 2016, and the PRC Implementation Regulations on the Wholly Foreign-Owned Enterprise Law issued in December 1990 and most recently amended in February 2014. Under these regulations, wholly foreign-owned enterprises in China may pay dividends only out of their accumulated profits, if any, as determined in accordance with PRC accounting standards and regulations. In addition, a wholly foreign-owned enterprise in China is required to set aside at least 10% of its after-tax profit based on PRC accounting standards each year to its general reserves until its cumulative total reserve funds reach 50% of its registered capital. These reserve funds, however, may not be distributed as cash dividends.
On January 1, 2020, the Foreign Investment Law and the Implementation Regulations came into effect, which repealed the PRC Wholly Foreign-Owned Enterprise Law and the Implementation Regulations on the Wholly Foreign-Owned Enterprise Law.
Pursuant to the Foreign Investment Law, the corporate governance matters, including the distribution of dividends, shall be governed by the Company Law of the PRC, the Partnership Law of the PRC, or other laws of the PRC. Pursuant to the Company Law of the PRC, issued on December 29, 1993 and most recently amended on December 29, 2023, which took effect on July 1, 2024, a company is required to set aside 10% of its after-tax profit of the current year to its general reserves until its cumulative total reserve funds reach 50% of its registered capital. If the reserve funds are insufficient to make up the company’s losses of the previous year, the after-tax profit of the current year shall first be used for making up the losses before being set aside to reserve funds. After the losses have been made up and common reserves have been drawn, the remaining profits shall be distributed to shareholders.
Regulations Relating to Stock Incentive Plans
According to the Notice of Issues Related to the Foreign Exchange Administration for Domestic Individuals Participating in Stock Incentive Plan of Overseas Listed Company, or the Share Incentive Rules, which was issued by the SAFE in February 2012 and other regulations, directors, supervisors, senior management and other employees participating in any share incentive plan of an overseas publicly listed company who are PRC citizens or non-PRC citizens residing in China for a continuous period of not less than one year, subject to certain exceptions, are required to register with the SAFE. All such participants need to authorize a qualified PRC agent, such as a PRC subsidiary of an overseas publicly listed company to register with the SAFE and handle foreign exchange matters such as opening accounts, transferring and settlement of the relevant proceeds. The Share Incentive Rules further require an offshore agent to be designated to handle matters in connection with the exercise of share options and sale of proceeds for the participants of share incentive plans.
Failure to complete the SAFE registrations for our employee incentive plans after our listing may subject them to fines and legal sanctions, and may also limit our ability to contribute additional capital into our PRC subsidiaries and limit our PRC subsidiaries’ ability to distribute dividends to us.
89
Regulations Relating to Overseas Listings
On July 6, 2021, the General Office of the Central Committee of the Communist Party of China and the General Office of the State Council jointly promulgated the Opinions on Strictly Cracking Down on Illegal Securities Activities in Accordance with Law, or the Opinions. The Opinions emphasized the need to strengthen the administration over illegal securities activities, and the need to strengthen the supervision over overseas listings by Chinese companies. Effective measures, such as promoting the construction of relevant regulatory systems will be taken to deal with risks and incidents of China-based overseas listed companies, and cybersecurity and data privacy protection requirements.
On February 17, 2023, the CSRC released the Trial Administrative Measures of Overseas Securities Offering and Listing by Domestic Companies, or the Overseas Listing Trial Measures and five supporting guidelines, which came into effect on March 31, 2023. According to the Overseas Listing Trial Measures, (1) domestic companies that seek to offer or list securities overseas, both directly and indirectly, should fulfill the filing procedure and report relevant information to the CSRC; if a domestic company fails to complete the filing procedure or conceals any material fact or falsifies any major content in its filing documents, such domestic company may be subject to administrative penalties, such as order to rectify, warnings, fines, and its controlling shareholders, actual controllers, the person directly in charge and other directly liable persons may also be subject to administrative penalties, such as warnings and fines; (2) if the issuer meets both of the following conditions, the overseas offering and listing shall be determined as an indirect overseas offering and listing by a domestic company: (i) any of the total assets, net assets, revenues or profits of the domestic operating entities of the issuer in the most recent accounting year accounts for more than 50% of the corresponding figure in the issuer’s audited consolidated financial statements for the same period; (ii) its major operational activities are carried out in China or its main places of business are located in China, or the senior managers in charge of operation and management of the issuer are mostly Chinese citizens or are domiciled in China; and (3) where a domestic company seeks to indirectly offer and list securities in an overseas market, the issuer shall designate a major domestic operating entity responsible for all filing procedures with the CSRC, and where an issuer makes an application for listing in an overseas market, the issuer shall submit filings with the CSRC within three business days after such application is submitted.
On the same day, the CSRC also held a press conference for the release of the Overseas Listing Trial Measures and issued the Notice on Administration for the Filing of Overseas Offering and Listing by Domestic Companies, which, among others, clarifies that the domestic companies that have already been listed overseas on or before the effective date of the Overseas Listing Trial Measures (i.e., March 31, 2023) shall be deemed as existing issuers, or the Existing Issuers. Existing Issuers are not required to complete the filling procedures, and they shall be required to file with the CSRC when subsequent matters such as refinancing are involved.
According to the Overseas Listing Trial Measures, an overseas listed company shall file with the CSRC within three business days after the completion of its subsequent securities offering on the same market, and an overseas listed company shall file with the CSRC within three business days after its application of offering and listing on a different overseas market. If an overseas listed company purchases PRC domestic assets through a single or multiple acquisitions, share swaps, shares transfers or other means, and such purchase constitutes direct or indirect listing of PRC domestic assets, a filing with the CSRC is also required. In addition, an overseas listed company is required to report to the CSRC the occurrence of any of the following material events within three business days after the occurrence and announcement thereof: (i) a change of control of the listed company; (ii) the investigation, sanction or other measures undertaken by any foreign securities regulatory agencies or relevant competent authorities in respect of the listed company; (iii) a change of listing status or transfer of listing segment; and (iv) the voluntary or mandatory delisting of the listed company. If there is any material change of the principal business of the listed company after the overseas offering and listing so that the listed company is no longer required to file with the CSRC, it shall file a specific report and a legal opinion issued by a domestic law firm to the CSRC within three business days after the occurrence hereof.
Our PRC legal counsel, King & Wood Mallesons, has advised us that, should we seek to (i) offer or list subsequent securities on U.S. stock exchanges, (ii) offer or list securities on other overseas stock exchange, or (iii) purchase PRC domestic assets through a single or multiple acquisitions, share swaps, shares transfers or other means, and such purchase constitutes direct or indirect listing of PRC domestic assets, we are required to file with the CSRC. However, our PRC legal counsel has further advised us that there are substantial uncertainties as to how the Overseas Listing Trial Measures will be interpreted or implemented in the context of an overseas offering, and its opinions summarized above are subject to any new laws, rules and regulations or detailed implementations and interpretations in any form relating to the Overseas Listing Trial Measures.
90
On February 24, 2023, the Provisions on Strengthening the Confidentiality and Archives Administration of Overseas Securities Issuance and Listing by Domestic Enterprises was promulgated, or the Provision on Confidentiality, which became effective on March 31, 2023. Pursuant to the Provision on Confidentiality, where a domestic enterprise publicly discloses or provides documents and materials involving state secrets and working secrets of state organs, or Relevant Documents and Materials, to the relevant securities companies, securities service institutions, overseas regulatory authorities and other entities and individuals, or provides or publicly discloses Relevant Documents and Materials through its overseas listing subjects, it shall report to the competent department with the examination and approval authority for approval in accordance with the law, and submit to the secrecy administration department of the same level for filing. Where a domestic enterprise provides accounting archives or copies of such archives to entities and individuals such as securities companies, securities service institutions and overseas regulatory authorities, it shall complete the corresponding procedures pursuant to relevant rules of the State. The working materials formed within the territory of the PRC by the securities companies and securities service institutions that provide corresponding services for the overseas issuance and listing of domestic enterprises shall be kept within the territory of the PRC, and outbound transfers of such materials shall go through approval procedures in accordance with relevant rules of the State.
Regulations on Labor
Labor Contract Law
As of January 1, 2008 and as amended on December 28, 2012, labor contracts shall be concluded in writing if labor relationships are to be or have been established between enterprises or institutions and the laborers fall under the Labor Contract Law of the PRC, or the Labor Contract Law. Enterprises and institutions are forbidden to force the laborers to work beyond the time limit and the employers shall pay laborers overtime working compensation in accordance with national regulations. In addition, the labor wages shall not be lower than local standards on minimum wages and shall be paid to the laborers timely. According to the Labor Law of the PRC effective as of January 1, 1995, and as amended on December 29, 2018, enterprises and institutions shall establish and perfect their systems of workplace safety and sanitation, strictly abide by state rules and standards on workplace safety and sanitation, and educate laborers on workplace safety and sanitation. Workplace safety and sanitation facilities shall comply with state-fixed standards.
Regulations on Social Insurance and Housing Fund
According to the Social Insurance Law of the PRC effective as of July 1, 2011, and as amended on December 29, 2018, the Regulations on Occupational Injury Insurance effective as of January 1, 2004 and as amended on December 20, 2010, the Interim Measures Concerning the Maternity Insurance for Enterprise Employees effective as of January 1, 1995, the Interim Regulations Concerning the Levy of Social Insurance effective as of January 22, 1999 and amended on March 24, 2019 and the Regulations Concerning the Administration of Housing Fund effective as of April 3, 1999 and last amended on March 24, 2019, enterprises and institutions in the PRC shall provide their employees with welfare schemes covering pension insurance, unemployment insurance, maternity insurance, work-related injury insurance and medical insurance, as well as a housing provident fund and other welfare plans.
Regulations on Labor Dispatch
The Interim Provisions on Labor Dispatch were promulgated by the Ministry of Human Resources and Social Security and became effective on March 1, 2014. The Interim Provisions on Labor Dispatch set forth that labor dispatch should only be applicable to temporary, auxiliary or substitute positions, or the Three-Nature Requirements. Temporary positions shall mean positions subsisting for no more than six months, auxiliary positions shall mean positions of non-major business that serve positions of major businesses, and substitute positions shall mean positions that can be held by substitute employees for a certain period of time during which the employees who originally hold such positions are unable to work as a result of full-time study, being on leave or other reasons.
91
Regulations on Property Leasing
Under the Administrative Measures on the Lease of Commodity Housing issued by the Ministry of Housing and Urban-Rural Development on December 1, 2010, the parties to a lease agreement shall go through the lease registration and filing process with the competent construction (real estate) departments of the municipalities directly under the PRC Government, cities and counties where the housing is located within 30 days after the lease agreement is signed. For those who fail to comply with the above regulations, such competent departments may impose a fine of between RMB1,000 and RMB10,000 per lease. Under the Civil Code of the PRC issued by the National People’s Congress on May 28, 2020 and effective on January 1, 2021, where the parties fail to perform the registration and filing procedures for the leasing contract in accordance with the laws and administrative regulations, the validity of the contract is not affected.
Regulations on Intellectual Property Rights
Copyright
Pursuant to the Copyright Law of the PRC, as most recently amended in November 2020, copyrights include personal rights such as the right of publication and that of attribution as well as property rights such as the right of production and that of distribution.
Reproducing, distributing, performing, projecting, broadcasting or compiling a work or communicating the same to the public via an information network without permission from the owner of the copyright therein, unless otherwise provided in the Copyright Law of the PRC, shall constitute infringements of copyrights. The infringer shall, according to the circumstances of the case, undertake to cease the infringement, take remedial action, and offer an apology, pay damages, etc.
Pursuant to the Computer Software Copyright Protection Regulations promulgated on December 20, 2001 and amended on January 30, 2013, the software copyright owner may go through the registration formalities with a software registration authority recognized by the State Council’s copyright administrative department. The software copyright owner may authorize others to exercise that copyright and is entitled to receive remuneration.
Trademark
Pursuant to the Trademark Law of the PRC, as most recently amended on April 23, 2019 and effective on November 1, 2019, the right to exclusive use of a registered trademark shall be limited to trademarks that have been approved for registration and to goods for which the use of such trademark has been approved. The period of validity of a registered trademark shall be ten years, counted from the day the registration is approved. According to this law, using a trademark that is identical to or similar to a registered trademark in connection with the same or similar goods without the authorization of the owner of the registered trademark constitutes an infringement of the exclusive right to use a registered trademark. The infringer shall, in accordance with the regulations, undertake to cease the infringement, take remedial action, pay damages, etc.
Domain Name
Domain names are protected under the Administrative Measures on the Internet Domain Names, which were promulgated by the MIIT on August 24, 2017 and became effective on November 1, 2017. The MIIT is the major regulatory authority responsible for the administration of the PRC internet domain names. The registration of domain names in PRC is on a “first-apply-first-registration” basis. A domain name applicant will become the domain name holder upon completion of the application procedure.
92
Regulations Relating to Tax in the PRC
Income Tax
The PRC Enterprise Income Tax Law was promulgated in March 2007 and was most recently amended in December 2018. The PRC Enterprise Income Tax Law applies a uniform 25% enterprise income tax rate to both foreign-invested enterprises and domestic enterprises, except where tax incentives are granted to special industries and projects. Under the PRC Enterprise Income Tax Law, an enterprise established outside China with “de facto management bodies” within China is considered a “resident enterprise” for PRC enterprise income tax purposes and is generally subject to a uniform 25% enterprise income tax rate on its worldwide income. Under the implementation regulations to the PRC Enterprise Income Tax Law, a “de facto management body” is defined as the body that exercises full and substantial control and overall management over the business, productions, personnel, accounts and properties of an enterprise.
In April 2009, the Ministry of Finance, or MOF, and SAT jointly issued the Notice on Issues Concerning Process of Enterprise Income Tax in Enterprise Restructuring Business, or the Circular 59. In December 2009, SAT issued the Notice on Strengthening Administration of Enterprise Income Tax for Share Transfers by Non-PRC Resident Enterprises, or the Circular 698. Both Circular 59 and Circular 698 became effective retroactively as of January 2008. In March 2011, SAT issued the Notice on Several Issues Regarding the Income Tax of Non-PRC Resident Enterprises, or the SAT Circular 24, effective in April 2011. By promulgating and implementing these circulars, the PRC tax authorities have enhanced their scrutiny over the direct or indirect transfer of equity interests in a PRC resident enterprise by a non-resident enterprise.
In February 2015, SAT issued the Notice on Certain Corporate Income Tax Matters on Indirect Transfer of Properties by Non-PRC Resident Enterprises, or the SAT Circular 7, to supersede existing provisions in relation to the indirect transfer as set forth in Circular 698, while the other provisions of Circular 698 remain in force. SAT Circular 7 introduces a new tax regime that is significantly different from that under Circular 698. SAT Circular 7 extends its tax jurisdiction to capture not only indirect transfers as set forth under Circular 698 but also transactions involving transfer of immovable property in China and assets held under the establishment, and placement in China, of a foreign company through the offshore transfer of a foreign intermediate holding company. SAT Circular 7 also addresses transfer of the equity interest in a foreign intermediate holding company broadly. In addition, SAT Circular 7 provides clearer criteria than Circular 698 on how to assess reasonable commercial purposes and introduces safe harbor scenarios applicable to internal group restructurings and the purchase and sale of equity through public securities markets. However, it also brings challenges to both the foreign transferor and transferee of the indirect transfer as they have to determine whether the transaction should be subject to PRC tax and to file or withhold the PRC tax accordingly. In October 2017, SAT issued the Announcement on Issues Relating to Withholding at Source of Income Tax of Non-resident Enterprises, or the SAT Circular 37, amended in June 2018. The SAT Circular 37 superseded the Non-resident Enterprises Measures and SAT Circular 698 as a whole and partially amended some provisions in SAT Circular 24 and SAT Circular 7. SAT Circular 37 purports to clarify certain issues in the implementation of the above regime, by providing, among others, the definition of equity transfer income and tax basis, the foreign exchange rate to be used in the calculation of withholding amount, and the date of occurrence of the withholding obligation.
Specifically, SAT Circular 37 provides that where the transfer income subject to withholding at source is derived by a non-PRC resident enterprise in installments, the installments may first be treated as recovery of costs of previous investments. Upon recovery of all costs, the tax amount to be withheld must then be computed and withheld.
Value-Added Tax
Pursuant to the Value-Added Tax Law of the PRC, or the Value-Added Law, promulgated on December 25, 2024 and will become effective on January 1, 2026, all entities or individuals in the PRC engaging in the sale of goods, the provision of services, and the sale of real properties or intangible assets are required to pay value-added tax. The VAT rate will be 13%, 9% or 6% according to the type of goods or service provided, and the VAT rate will be null for (i) export of goods, except as otherwise provided by the State Council, and (ii) the sale of services or intangible assets within the scope as prescribed by the State Council.
93
4.C. Organizational Structure
Former Contractual Arrangements and Corporate Structure
Investors in the ADSs are not purchasing equity securities of our subsidiaries that have substantive business operations in China, but instead are purchasing equity securities of a Cayman Islands holding company, Luckin Coffee Inc., which primarily operates its business in China through its PRC subsidiaries. Our corporate structure involves unique risks to investors in the ADSs. See “—3.D. Risk Factor—Risks Relating to Our Corporate Structure” for a detailed discussion.
Historically, we, through the Beijing WFOE, entered into a series of contractual arrangements with the Former VIE as well as its shareholders so that we can hold certain foreign restricted licenses and permits, such as the ICP license, through the Former VIE. In March 2024, we terminated these contractual arrangements because (i) the foreign restricted licenses and permits held through the Former VIE are not necessary for our business operations as currently conducted, and (ii) we believe the termination of these arrangements help to optimize our corporate governance structure. Due to the termination, the financial results of the Former VIE will no longer be consolidated into our consolidated financial statements for accounting purpose since the date of termination. Though the Former VIE has not been an entity in which we own any equity interests or through which we operate business, its financial results had been consolidated into our consolidated financial statements for the years ended or as of December 31, 2022, 2023, and the period from January 1, 2024 to March 15, 2024, or the Termination Date, for accounting purposes.
The following diagram illustrates our corporate structure before the foregoing contractual arrangements were terminated in March 2024.

94
The following chart shows our corporate structure as of the date of this annual report.

We historically entered into these contractual arrangements because current PRC laws and regulations restrict foreign investment in certain telecommunications-related business, Luckin Coffee Inc. or its direct and indirect subsidiaries do not and cannot hold such licenses and permits through equity ownership in practice.
The terms contained in these contractual arrangements enabled the Company to (i) direct the activities of the Former VIE that most significantly impact its economic performance, (ii) receive substantially all of the economic benefits of the Former VIE, and (iii) have an exclusive option to purchase all or part of the equity interests in the Former VIE when and to the extent permitted by the PRC law. As a result, the Company was considered the primary beneficiary of the Former VIE for accounting purposes and is able to consolidate the financial results of the Former VIE in its consolidated financial statements in accordance with U.S. GAAP for the years ended or as of December 31, 2022, 2023, and for the period from January 1, 2024 to or as of March 15, 2024.
Former Contractual Arrangements with the Former VIE and Its Nominee Shareholders
We established the Former VIE to hold certain foreign restricted licenses and permits which we might need in the future, such as the ICP license. The Former VIE also used to hold some of our intellectual properties which have been transferred to our PRC subsidiaries. Historically, the financial contribution of such Former VIE was not material to the Group. In 2022, 2023, and 2024, the Former VIE did not contribute any external revenues to our total revenues.
The former contractual arrangements entered into by and among the Beijing WFOE, the Former VIE and its shareholders, as described in more detail below, allowed us to:
| ● | direct the activities of the Former VIE that most significantly impact its economic performance; |
| ● | receive substantially all of the economic benefits of the Former VIE for accounting purposes; and |
| ● | have an exclusive option to purchase all or part of the equity interest in and/or assets of the Former VIE when and to the extent permitted by PRC laws. |
As a result of these contractual arrangements, we were the primary beneficiary of the Former VIE for accounting purposes and, therefore, have consolidated the financial results of the Former VIE in our consolidated financial statements in accordance with U.S. GAAP for the years ended or as of December 31, 2022, 2023, and 2024 for accounting purposes. However, our former contractual arrangements with the Former VIE may be less effective than having ownership in providing operational control and we may incur substantial costs to enforce the terms of the arrangements, and may not be successful.
95
In the opinion of our PRC legal counsel, King & Wood Mallesons:
| ● | during the effective period of the former contractual arrangements, the ownership structure of the Former VIE was not in violation of applicable PRC laws and regulations currently in effect; |
| ● | during the effective period of the former contractual arrangements, the former contractual arrangements among the Beijing WFOE, the Former VIE and the shareholders of the Former VIE, governed by PRC law, were legal, valid, binding and enforceable in accordance with its terms and then effective applicable PRC laws; and |
| ● | the termination of the former contractual arrangements among the Beijing WFOE, the Former VIE and the shareholders of the Former VIE, effectuated by the termination agreement entered into by and among the same parties in March 2024, governed by PRC law, is legal, valid, binding and enforceable in accordance with the terms of the termination agreement and applicable PRC laws. |
However, our PRC legal counsel has also advised us that there are substantial uncertainties regarding the interpretation and application of current and future PRC laws, regulations and rules. Accordingly, the PRC regulatory authorities may take a view that is contrary to the opinion of our PRC legal counsel.
The following is a summary of the former contractual arrangements by and among the Beijing WFOE, the Former VIE and the shareholders of the Former VIE and their spouses, as applicable. These arrangements have been terminated in March 2024.
Agreements That Provided Us with Controlling Financial Interest Over the Former VIE
Proxy Agreement and Power of Attorney. Pursuant to the Proxy Agreement and Power of Attorney among Beijing WFOE, the Former VIE and shareholders of the Former VIE, these shareholders irrevocably authorized Beijing WFOE or any person(s) designated by Beijing WFOE to act as his or her attorney-in-fact to exercise all of his or her rights as a shareholder of the Former VIE, including, but not limited to, the right to call and attend shareholders’ meetings, to execute and deliver any and all written resolutions and meeting minutes as a shareholder, to keep the official seal, the original and duplicate business licenses, proof of administrative permits, articles of association of the Former VIE and other key materials for the operation of the Former VIE in accordance with the applicable internal rules of Beijing WFOE, to vote by itself or by proxy on any matters discussed on shareholders’ meetings, to sell, transfer, pledge or dispose of any or all of the shares, to nominate, appoint or remove the directors, supervisors and senior management, to oversee the economic performance of the Former VIE, to have full access to the financial information of the Former VIE at any time, to approve annual budgets or declare dividends, to manage and dispose of the assets of the Former VIE, to have the full rights to control and manage the Former VIE’s finance accounting and daily operation, and other shareholder rights conferred by the articles of association of the Former VIE and the relevant laws and regulations. This agreement remained in force until the termination of the former contractual arrangements in March 2024.
Confirmation and Guarantee Letters. Each shareholder of the Former VIE had signed a Confirmation and Guarantee Letter. Under the Confirmation and Guarantee Letters, each of the shareholders of the Former VIE confirmed, represented and guaranteed that in no circumstances would their ability to exercise their rights in the Former VIE be affected or any act that may affect or hinder the fulfillment of their obligations under the contractual agreements be carried out by any other person that may be entitled to assume rights and interests in their equity rights in the Former VIE. Each of the shareholders of the Former VIE further confirmed that they would unwind the contractual agreements and transfer all of the shares of the Former VIE to Beijing WFOE or any party designated by Beijing WFOE as soon as the applicable laws of the PRC allow Beijing WFOE to operate the business operated by the Former VIE without the contractual agreements, and would return any consideration received through this to Beijing WFOE or any party designated by Beijing WFOE. Each of the shareholders of the Former VIE undertook that unless otherwise agreed by the Beijing WFOE in written form, they would not engage in, own or acquire any business that competes or might compete with the business of the Former VIE or its affiliated companies, would not give rise to conflict of interest between themselves and Beijing WFOE and would take any action as instructed by Beijing WFOE to eliminate the conflict once such conflict arises.
Spousal Consent Letters. The spouse of Mr. Guo Jinyi and the spouse of Mr. Wu Gang had signed spousal consent letters separately. Under each spousal consent letter, the spouse unconditionally and irrevocably waived any rights or entitlements whatsoever to such shares that might be granted to her pursuant to applicable laws and undertook not to make any assertion of rights to such shares. The spouse agreed and undertook that she would take all necessary actions to ensure the proper performance of the contractual arrangements, and would be bound by the contractual arrangements in case she obtains any equity of the Former VIE due to any reason.
96
Share Pledge Agreement. Pursuant to the Share Pledge Agreement among Beijing WFOE and the shareholders of the Former VIE, the shareholders of the Former VIE had pledged 100% equity interest in the Former VIE to Beijing WFOE to guarantee the performance by the Former VIE and its shareholders of their obligations under the Master Exclusive Service Agreement, Business Cooperation Agreement, Exclusive Option Agreement and agreements to be executed among Beijing WFOE, the Former VIE and the shareholders from time to time. If the Former VIE or its shareholders breach their contractual obligations under these agreements, Beijing WFOE, as pledgee, would have the right to dispose of the pledged shares entirely or partially. The shareholders of the Former VIE also agreed, without Beijing WFOE’s prior written consent, not to transfer the pledged shares, establish or permit the existence of any security interest or other encumbrance on the pledged shares, or dispose of the pledged shares by any other means, except by the performance of the Exclusive Option Agreement. We had completed the registration of the pledge of equity interests in the Former VIE with the relevant office of State Administration for Market Regulation in accordance with the PRC Property Rights Law.
Agreements That Allowed Us to Receive Economic Benefits from the Former VIE For Accounting Purposes
Master Exclusive Service Agreement. Pursuant to the Master Exclusive Service Agreement between Beijing WFOE and the Former VIE, Beijing WFOE or its designated affiliated entities had the exclusive right to provide the Former VIE with technical support and business support services in return for fees equal to 100% of the consolidated net profits of the Former VIE. Without Beijing WFOE’s prior written consent, the Former VIE should not, directly and indirectly, obtain the same or similar services as provided under this agreement from any third party, or enter into any similar agreement with any third party. Beijing WFOE had the right to determine the service fee charged to the Former VIE under this agreement by considering, among other things, the complexity of the services, the time spent by employees of the Beijing WFOE to provide the services, content and commercial value of the service provided, as well as the benchmark price of similar services in the market. Beijing WFOE would have the exclusive ownership of all intellectual property rights developed by performance of this agreement. This agreement remained effective until the termination of the former contractual arrangements in March 2024.
Business Cooperation Agreement. Pursuant to the Business Cooperation Agreement among Beijing WFOE, the Former VIE and the shareholders of the Former VIE, the Former VIE and the shareholders of the Former VIE agreed and covenanted that, without obtaining Beijing WFOE’s written consent, the Former VIE should not, and the shareholders shall cause the Former VIE not to, engage in any transaction that may materially affect its asset, obligation, right or operation, including but not limited to any activities not within its normal business scope, or operating its business in a way that is inconsistent with its past practice, a merger, reorganization, acquisition or restructuring of its principal business or assets, or an acquisition or investment in any other form, in favor of a third party, selling to or acquiring any tangible or intangible asset other than in the ordinary course of business, incurrence of any encumbrance on any of its assets, or an amendment to its articles of association. The Former VIE should accept, and the shareholders shall cause the Former VIE to accept, suggestions raised by Beijing WFOE over the employee engagement and replacement, daily operation, dividend distribution and financial management systems of the Former VIE. The shareholders of the Former VIE shall only appoint persons designated by Beijing WFOE to be the directors of the Former VIE. This agreement remained effective until the termination of the former contractual arrangements in March 2024.
Agreements That Provided Us with the Option to Purchase the Equity Interests in the Former VIE
Exclusive Option Agreement. Pursuant to the Exclusive Option Agreement among Beijing WFOE, the Former VIE and its shareholders, the shareholders of the Former VIE irrevocably granted Beijing WFOE or any third party designated by Beijing WFOE an exclusive option to purchase all or part of their equity interests in the Former VIE at the lowest price permitted by applicable PRC laws. Those shareholders further undertook that they would neither allow the encumbrance of any security interest in the Former VIE, except for the pledge placed pursuant to the Share Pledge Agreement, nor transfer, mortgage or otherwise dispose of their legal or beneficial interests in the Former VIE without the prior written consent of Beijing WFOE, and will cause the shareholders’ meeting and/or the board of directors and/or the executive directors of the Former VIE not to approve such proposal. This agreement remained effective until the termination of the former contractual arrangements in March 2024.
4.D. | Property, Plant and Equipment |
Our principal executive office is located in Xiamen, China with an aggregate area of approximately 59,237.6 square meters. We have obtained a portion of the real property ownership certificates of the building with such area, and are in the process of obtaining the remaining ones.
97
We lease all of our self-operated store premises and some of our office space. For more information on our stores, see “—4.B. Business Overview—Our Store Network.”
We own 4 parcels of site area used for roasting facilities, i) approximately 45,000 square meters in Pingnan, Fujian, China; ii) approximately 53,000 square meters in Kunshan, Jiangsu, China; iii) approximately 67,000 square meters in Qingdao, Shandong, China; iv) approximately 65,000 square meters in Xiamen, Fujian, China. We also own a parcel of site area of approximately 21,000 square meters in Baoshan, Yunnan, China, where we have established a green coffee beans processing facility. The land use rights for the five parcels of site area have been granted with expiry date on June 20, 2069, November 24, 2072, March 13, 2074, September 10, 2074 and May 22, 2073, respectively. See “Item 3. Key Information—3.D. Risk Factors—Risks Relating to Our Business and Industry— Unexpected termination of leases, failure to renew the lease of our existing premises or to renew such leases at acceptable terms, or failures to obtain necessary real- estate certificates, could materially and adversely affect our business.” In connection with the construction of own coffee roasting plants and processing facilities, we had paid an aggregate of approximately RMB880.0 million (US$120.6 million) for acquisition of land use rights, building of facilities and purchase of equipment as of December 31, 2024. We plan to expand our supply chain network by leasing, constructing or purchasing additional facilities across China over the next several years.
Item 4A. Unresolved Staff Comments
None.
Item 5. Operating and Financial Review and Prospects
You should read the following discussion together with our consolidated financial statements and the related notes included elsewhere in this annual report. This discussion contains forward-looking statements about our business and operations. Our actual results may differ materially from those we currently anticipate as a result of many factors, including those we describe under “Item 3.D. Risk Factors” and elsewhere in this annual report.
5.A. | Operating Results |
General Factors Affecting Our Results of Operations
Our business and results of operations are affected by a number of general factors in China, including:
| ● | China’s overall economic growth, level of urbanization and level of per capita disposable income; |
| ● | Growth in consumer expenditure, especially the expenditure on food and beverage; |
| ● | Consumers’ demand for coffee and tea, especially for freshly brewed coffee and tea drinks; and |
| ● | Increasing usage of mobile internet and increasing adoption of mobile payment. |
Unfavorable changes in any of these general factors could materially and adversely affect our business and results of operations.
Specific Factors Affecting Our Results of Operations
Our Ability to Attract and Engage Customers
Our revenue growth is mainly driven by our ability to attract new customers and actively engage and retain existing customers. Driven by technology, our new retail model is built upon our mobile apps and store networks, which allows us to stay close to our customers and engage them anytime, anywhere. We leverage our deep understanding of the coffee market in China and overseas market and our operation experiences to analyze our customer behavior and industry trends, which enable us to attract new customers and retain and engage existing customers to increase items sold. As of December 31, 2024, we had 14,591 self-operated stores and 7,749 partnership stores and had 334.0 million cumulative transacting customers.
98
Increase Product Offerings and Cross-Sell
We offer a wide variety of high-quality food and beverage items, mainly freshly brewed coffee. Powered by our robust product development capabilities, we have been constantly rolling out new products that became popular among consumers and well recognized by KOLs, such as our Coconut milk series, Velvet series and Newer series. Going forward, we endeavor to continuously offer innovative food and beverage products, as we believe that focusing on high-quality product development and strategically diversifying our product offerings will increase items sold and revenue per item. For the year ended December 31, 2024, we sold more than 3.1 billion items, among which 95.3% were freshly brewed drinks while for the year ended December 31, 2023, we sold approximately 2.0 billion items, among which 93.6% were freshly brewed drinks.
The Optimization of Our Sales Network
Our store network affects our business and revenue growth. We started our business in October 2017 and we believe we are one of the largest coffee networks in China in terms of number of stores as of December 31, 2024. The following tables set out the total number of our self-operated stores and retail partnership stores and their movement for the periods indicated.
For the three months ended, | ||||||||||||||||||||||||
| March |
| June |
| September |
| December |
| March |
| June |
| September |
| December |
| March |
| June |
| September |
| December | |
31, | 30, | 30, | 31, | 31, | 30, | 30, | 31, | 31, | 30, | 30, | 31, | |||||||||||||
2022 | 2022 | 2022 | 2022 | 2023 | 2023 | 2023 | 2023 | 2024 | 2024 | 2024 | 2024 | |||||||||||||
Number of self-operated stores at the end of the period |
| 4,675 |
| 4,968 |
| 5,373 |
| 5,652 |
| 6,310 | 7,188 |
| 8,807 |
| 10,628 | 12,199 | 13,056 | 13,936 | 14,591 | |||||
Net increase in the number of self-operated stores during the period |
| 278 |
| 293 |
| 405 |
| 279 |
| 658 |
| 878 |
| 1,619 |
| 1,821 | 1,571 | 857 | 880 | 655 | ||||
For the three months ended, | ||||||||||||||||||||||||
March | June | September | December | March | June | September | December | March | June | September | December | |||||||||||||
31, | 30, | 30, | 31, | 31, | 30, | 30, | 31, | 31, | 30, | 30, | 31, | |||||||||||||
| 2022 |
| 2022 |
| 2022 |
| 2022 |
| 2023 |
| 2023 |
| 2023 |
| 2023 |
| 2024 |
| 2024 |
| 2024 | 2024 | ||
Number of retail partnership stores at the end of the period |
| 1,905 |
| 2,227 |
| 2,473 |
| 2,562 |
| 3,041 |
| 3,648 |
| 4,466 |
| 5,620 |
| 6,391 |
| 6,905 |
| 7,407 |
| 7,749 |
Net increase in the number of retail partnership stores during the period |
| 278 |
| 322 |
| 246 |
| 89 |
| 479 |
| 607 |
| 818 |
| 1,154 |
| 771 |
| 514 |
| 502 |
| 342 |
In September 2019, we launched our retail partnership model initiative and opened the first partnership store in October 2019. Under this model, we will cooperate with selective retail partners to operate our partnership stores. This model will complement our self-operated store network and enable us to penetrate new markets more efficiently.
To improve profitability, we have conducted store performance reviews and upgraded our store opening criteria. As of December 31, 2024, we had 14,591self-operated stores and 7,749 partnership stores.
Our scale, supported by technology, enables us to gain more bargaining power over our suppliers and lower our operating cost as a percentage of our revenue. Our expanding presence in the market will also enhance our brand image, which we believe will further reduce our customer acquisition costs. We believe that our new retail model can help create a virtuous cycle which reinforces our leadership position.
99
Effective Selling Prices of Our Products
We have adopted a market-oriented pricing model where we take into account a number of factors, including cost of materials and market demand for our products, as well as our customers’ preferences. To achieve effective pricing, we leverage our deep understanding of the coffee market in China and operating experiences to learn the market dynamics and discover patterns of customer behavior. We implement incentive programs in the form of coupons and discount vouchers. The effective selling prices of our products represent our retail prices after applying such discounts. Our future profitability will be affected by our ability to properly manage the effective selling prices of our products.
Efficient Store Operations
We pursue and achieve store operational efficiency by leveraging technology. With our strong technology capabilities and smart supply chain management system, we are able to analyze sales and inventory status for each store on a real-time basis and efficiently replenish inventory. Our technology also helps us manage our overall workforce and enables us to maintain efficient storefront operations.
Our technology-driven new retail business model significantly improves our operational efficiency. We measure our self-operated store performance with store-level operating profit (loss) of self-operated stores, which is calculated by deducting cost for self-operated stores including cost of direct materials (including wastage in stores), cost of delivery packaging materials, storage and logistics expenses, commissions to third-party delivery platforms related to revenues from self-operated stores, store depreciation expense (including decoration loss for store closure), store rental and other operating costs, delivery expense, transaction fees, store preopening and other expenses from our self-operated store revenue. Before the first quarter of 2023, commissions to third-party delivery platforms related to revenues from self-operated stores was not deducted when calculating this term. After the adjustment of the comparative figures, we achieved store-level operating profit which accounted for 24.3%, 22.2%, and 18.9% of our self-operated store revenue for the year ended December 31, 2022, 2023 and 2024, respectively.
Seasonality
We experience seasonality in our business, primarily as a result of order fluctuations and product mix changes across different seasons. We generally have fewer orders in winter compared to summer. Additionally, we may have reduced order volume during holidays such as the Chinese New Year period. We also experience product mix changes as a result of weather changes that affect consumers’ preference for different drinks. For risks related to the seasonality of our business, see “Item 3. Key Information—3.D. Risk Factors—Risks Relating to Our Business and Industry—Our business is subject to seasonal fluctuations and unexpected interruptions.”
Key Operating Data
The following table presents our key operating data for the periods indicated:
For the three months ended or as of |
| ||||||||||||||||||||||||
| March 31, |
| June 30, |
| September 30, |
| December 31, |
| March 31, |
| June 30, |
| September 30, |
| December 31, |
| March 31, |
| June 30, |
| September 30, |
| December 31, |
| |
2022 | 2022 | 2022 | 2022 | 2023 | 2023 | 2023 | 2023 | 2024 | 2024 | 2024 | 2024 |
| |||||||||||||
Total stores | 6,580 | 7,195 | 7,846 | 8,214 | 9,351 | 10,836 | 13,273 | 16,248 | 18,590 | 19,961 | 21,343 | 22,340 | |||||||||||||
Total self-operated stores |
| 4,675 |
| 4,968 |
| 5,373 |
| 5,652 |
| 6,310 |
| 7,188 |
| 8,807 |
| 10,628 | 12,199 | 13,056 | 13,936 | 14,591 | |||||
Total partnership stores |
| 1,905 |
| 2,227 |
| 2,473 |
| 2,562 |
| 3,041 |
| 3,648 |
| 4,466 |
| 5,620 | 6,391 | 6,905 | 7,407 | 7,749 | |||||
Same-store sales growth for self-operated stores(1) |
| 41.6 | % | 41.2 | % | 19.4 | % | 9.2 | % | 29.6 | % | 20.8 | % | 19.9 | % | 13.5 | % | (20.3) | % | (20.9) | % | (13.1) | % | (3.4) | % |
Average monthly transacting customers (in thousands)(2) |
| 15,975 |
| 20,712 |
| 25,103 | 24,559 |
| 29,489 |
| 43,070 |
| 58,477 |
| 62,438 | 59,914 | 69,689 | 79,846 | 77,766 | ||||||
Notes:
| (1) | The growth rate of total revenue from self-operated stores that (i) were in operation at the beginning of the comparable period and were not closed before the end of the current period and (ii) maintained an average of at least 15 operating days per month over both the current and comparable periods. |
| (2) | The total of each month’s number of transacting customers divided by the number of months during the period (includes those of partnership stores and those only paid with free-coupons). |
100
Key Components of Results of Operations
Net Revenues
The following table sets forth a breakdown of our net revenues for the periods indicated:
For the year ended December 31, | ||||||||||||||||
2022 | 2023 | 2024 | 2024 | |||||||||||||
| RMB |
| % | RMB |
| % | RMB |
| % |
| US$ |
| % | |||
(in thousands, except for percentages) | ||||||||||||||||
Net revenues: |
|
|
|
|
|
|
| |||||||||
Revenues from product sales |
| 10,223,720 |
| 76.9 | 18,677,390 |
| 75.0 | 26,729,523 |
| 77.5 | 3,662,582 |
| 77.5 | |||
Freshly brewed drinks |
| 9,079,349 |
| 68.3 | 16,877,880 |
| 67.8 | 24,501,085 |
| 71.1 | 3,357,233 |
| 71.1 | |||
Other products |
| 686,837 |
| 5.2 | 1,241,868 |
| 5.0 | 1,685,413 |
| 4.9 | 230,942 |
| 4.9 | |||
Others |
| 457,534 |
| 3.4 | 557,642 |
| 2.2 | 543,025 |
| 1.5 | 74,407 |
| 1.5 | |||
Revenues from partnership stores |
| 3,069,262 |
| 23.1 | 6,225,776 |
| 25.0 | 7,745,291 |
| 22.5 | 1,061,290 |
| 22.5 | |||
Total net revenues |
| 13,292,982 |
| 100.0 | 24,903,166 |
| 100.0 | 34,474,814 |
| 100.0 | 4,723,872 |
| 100.0 | |||
Revenues from product sales. Revenues from product sales include:
| ● | Revenues from freshly brewed drinks. We offer an array of freshly brewed drinks, with a focus on freshly brewed coffee, supplemented with non-coffee drinks such as the Light Milk Tea series and the Luckin Exfreezo series. Net revenues from sales of freshly brewed drinks are recognized upon delivery to customers, net of VAT, surcharges and discounts, if any. |
| ● | Revenues from other products. Other products mainly consist of food and beverage items, such as light meals and various merchandise, including premium instant coffee, inspirational cups and other consumer goods. |
| ● | Revenues from others. Our revenues from others mainly include delivery fees derived from self-operated stores paid by our customers and membership fees collected from our subscribed members. |
Revenues from partnership stores. Revenues from partnership stores mainly consist of net revenues from the sales of materials, equipment and store construction-related materials to the partnership stores, delivery services, profit-sharing, franchise and other services including design and pre-opening services derived from partnership stores.
Operating Expenses
The following table sets forth a breakdown of our total operating expenses for the periods indicated:
For the year ended December 31, | ||||||||||||||||
2022 | 2023 | 2024 | 2024 | |||||||||||||
| RMB |
| % |
| RMB |
| % |
| RMB |
| % |
| US$ |
| % | |
(in thousands, except for percentages) | ||||||||||||||||
Operating expenses: |
|
|
|
|
|
|
|
|
| |||||||
Cost of materials |
| 5,178,963 |
| 42.7 | 10,892,214 |
| 49.8 | 14,115,299 | 45.6 | 1,934,133 |
| 45.6 | ||||
Store rental and other operating costs |
| 2,829,987 |
| 23.3 | 5,167,482 |
| 23.6 | 8,540,683 | 27.6 | 1,170,277 |
| 27.6 | ||||
Depreciation and amortization expenses |
| 391,936 |
| 3.2 | 604,580 |
| 2.8 | 1,190,037 | 3.8 | 163,063 |
| 3.8 | ||||
Delivery expenses |
| 1,373,219 |
| 11.3 | 2,010,699 |
| 9.1 | 2,821,069 | 9.3 | 386,554 |
| 9.3 | ||||
Sales and marketing expenses |
| 570,122 |
| 4.7 | 1,286,523 |
| 5.9 | 1,920,305 | 6.2 | 263,128 |
| 6.2 | ||||
General and administrative expenses |
| 1,459,550 |
| 12.1 | 1,829,651 |
| 8.4 | 2,420,462 | 7.8 | 331,661 |
| 7.8 | ||||
Store preopening and other expenses |
| 36,012 |
| 0.3 | 109,685 |
| 0.5 | 69,556 | 0.2 | 9,531 |
| 0.2 | ||||
Impairment loss of long-lived assets | 221,810 | 1.8 | 5,229 | 0.0 | 8,925 | 0.0 | 1,223 | 0.0 | ||||||||
Losses and expenses related to Fabricated Transactions and Restructuring | 75,204 | 0.6 | (28,515) | (0.1) | (149,583) | (0.5) | (20,496) | (0.5) | ||||||||
Total operating expenses |
| 12,136,803 |
| 100.0 | 21,877,548 |
| 100.0 | 30,936,753 | 100.0 | 4,239,074 |
| 100.0 | ||||
101
Cost of materials. Cost of materials consists primarily of cost for coffee beans and coffee condiments, pre-made food and beverage items, packaging, supplies and warehouse.
Store rental and other operating costs. Our store rental and other operating costs consist primarily of rental expense of stores, staff costs, and utilities.
Depreciation and amortization expenses. Depreciation expenses consist primarily of depreciation charges for our machines and equipment and amortization expenses for leasehold improvements.
Delivery expenses. Delivery expenses consist primarily of fees for delivery service providers that we cooperate with to provide delivery services to our customers.
Sales and marketing expenses. Sales and marketing expenses consist primarily of advertising expenses, commissions for third party service providers such as delivery platforms, subcontract service fee, as well as payroll expenses for sales and marketing employees.
General and administrative expenses. General and administrative expenses consist primarily of payroll and related expenses for employees involved in general corporate functions, research and development expenses, share-based compensation, professional fees, daily office expenses and rental fees for general corporate functions. Research and development expenses are included in general and administrative expenses, which are mainly payroll expenses, employee benefits, and other headcount-related expenses associated with platform development and data analysis to support our business operations.
Store preopening and other expenses. Before opening new stores, it usually takes us some time to decorate the new stores and make preparation for store opening. Store preopening expenses mainly include store rental costs during the opening of new stores. Other expenses include lease exit costs, such as the write offs of prepaid store rental costs, deposits and leasehold improvements. Costs incurred in connection with the opening and closure of stores are expensed as incurred.
Impairment loss of long-lived assets. Impairment loss of long-lived assets primarily consists of impairment loss of our long-lived assets whose fair value is less than the carrying amount. It consists of the impairment loss in connection with Luckin Coffee EXPRESS, self-operating stores, as well as impairment loss in connection with Luckin Tea.
Losses and expenses related to Fabricated Transactions and Restructuring. The losses and expenses related to Fabricated Transactions and Restructuring consisted primarily of professional and legal fees for U.S. securities litigations and other advisory service fees. We had successfully completed the provisional liquidation in March 2022. The negative amounts in 2023 and 2024 were mainly due to the reversal of previously accrued expenses following the settlement with certain underwriters relating to indemnification of defense costs, including but not limited to attorney’s fees and expenses incurred in connection with government inquiries and litigation relating to the Fabricated Transactions in 2023 and the receipt of compensation under the Directors & Officers Liability and Company Reimbursement Insurance in 2024.
Taxation
Cayman Islands
We are incorporated in the Cayman Islands. Under the current law of the Cayman Islands, we are not subject to income or capital gains tax. In addition, dividend payments are not subject to withholding tax in the Cayman Islands.
British Virgin Islands
Our subsidiary is incorporated in the British Virgin Islands. Under the current laws of the British Virgin Islands, it is not subject to income or capital gains tax under the current laws of the British Virgin Islands. The British Virgin Islands do not impose a withholding tax on dividends.
102
Hong Kong, PRC
Our subsidiaries incorporated in Hong Kong are subject to Hong Kong profit tax. Under the two-tiered profits tax rates regime, the first 2.0 million Hong Kong Dollar (“HKD”) of profits of the qualifying group entity will be taxed at 8.25%, and profits above HKD2.0 million will be taxed at 16.5%. Hong Kong does not impose a withholding tax on dividends.
Singapore
Under the current laws of Singapore, our subsidiaries in Singapore are subject to 17% income tax rate on any taxable income accruing in or derived from Singapore, or received in Singapore from outside Singapore.
PRC
Our subsidiaries incorporated in China and our Former VIE are subject to PRC enterprise income tax on their taxable income in accordance with the relevant PRC income tax laws. Pursuant to the PRC Enterprise Income Tax Law, or the EIT Law, which became effective on January 1, 2008 and most recently amended on December 29, 2018, a uniform 25% enterprise income tax rate is generally applicable to both foreign-invested enterprises and domestic enterprises, except where a special preferential rate applies. For example, enterprises qualified as “High and New Technology Enterprises” are entitled to a 15% enterprise income tax rate rather than the 25% uniform statutory tax rate. Luckin Coffee Information Technology (Xiamen) Ltd, Co. renewed the privilege of HNTEs and enjoyed a reduced 15% enterprise income tax rate from November 2023 to November 2026. From January 1, 2020 to December 31, 2027, enterprises registered in the Hainan Free Trade Port that were engaged in encouraged industries and were substantially in operation would be subject to a reduced 15% enterprise income tax rate. Luckin Trading (Hainan) Ltd, Co. and Luckin Coffee (Haikou) Ltd, Co. were qualified as such enterprises and enjoyed 15% preferential income tax rate. From 2019, the State Administration of Taxation provides a preferential corporate income tax rate of 20%, an exemption at 75% or 87.5% for the assessable taxable profits under RMB 1.0 million, an exemption at 50% or 75% for the assessable taxable profits between RMB 1.0 million and RMB 3.0 million, for qualified small enterprises with low profits. The actual preferential corporate income tax rates after considering the exemption were 2.5%, 5% and 5% for assessable taxable profits less than RMB 1.0 million, respectively, for the year ended December 31, 2022, 2023 and 2024, while the rates were 5%, 5% and 5% for the assessable taxable profits between RMB1.0 million and RMB3.0 million from 2022 to 2024. The policy of the actual preferential corporate income tax rates of 5% after considering the exemption will continue to be implemented until December 31, 2027. The enterprise income tax is calculated based on the entity’s global income as determined under PRC tax laws and accounting standards.
Our PRC subsidiaries are subject to value-added tax, or VAT, at a rate of 6%, 10% and 16% before April 1, 2019 and since then 6%, 9% and 13%, on our products and services, less any deductible VAT we have already paid or borne. They are also subject to surcharges on VAT payments in accordance with PRC law. As a Cayman Islands holding company, we may receive dividends from our PRC subsidiaries. The PRC EIT Law and its implementing rules provide that dividends paid by a PRC entity to a non-resident enterprise for income tax purposes are subject to PRC withholding tax at a rate of 10%, subject to reduction by an applicable tax treaty with China. Pursuant to the Arrangement between PRC and the Hong Kong Special Administrative Region for the Avoidance of Double Taxation and Tax Evasion on Income, the withholding tax rate in respect to the payment of dividends by a PRC enterprise to a Hong Kong enterprise may be reduced to 5% from a standard rate of 10% if the Hong Kong enterprise directly holds at least 25% of the PRC enterprise. Pursuant to the Notice of the State Administration of Taxation on the Issues concerning the Application of the Dividend Clauses of Tax Agreements, or SAT Circular 81, a Hong Kong resident enterprise must meet the following conditions, among others, in order to apply the reduced withholding tax rate: (i) it must be a company; (ii) it must directly own the required percentage of equity interests and voting rights in the PRC resident enterprise; and (iii) it must have directly owned such required percentage in the PRC resident enterprise throughout the 12 months prior to receiving the dividends. In October 2019, the State Administration of Taxation promulgated the State Taxation Administration on Issuing the Measures for Non-Resident Taxpayers’ Enjoyment of Treaty Benefits, or SAT Circular 35, which became effective on January 1, 2020. SAT Circular 35 provides that non-resident enterprises are not required to obtain preapproval from the relevant tax authority in order to enjoy the reduced withholding tax. Instead, non-resident enterprises and their withholding agents may, by self-assessment and on confirmation that the prescribed criteria to enjoy the tax treaty benefits are met, directly apply the reduced withholding tax rate, and file necessary forms when performing tax filings and collect and retain supporting documents, which will be subject to post-tax filing examinations by the relevant tax authorities.
103
Accordingly, we may be able to benefit from the 5% withholding tax rate for the dividends received from PRC subsidiaries if we satisfy the conditions prescribed under SAT Circular 81 and other relevant tax rules and regulations. However, according to SAT Circular 81 and SAT Circular 35, if the relevant tax authorities consider that the transactions or arrangements we have are for the primary purpose of enjoying a favorable tax treatment, the relevant tax authorities may adjust the favorable withholding tax in the future.
If our holding company in the Cayman Islands or any of our subsidiaries outside of China were deemed to be a “resident enterprise” under the PRC EIT Law, it would be subject to enterprise income tax on its worldwide income at a rate of 25%. See “Item 3. Key Information—3.D. Risk Factors—Risks Relating to Doing Business in China—If our offshore companies are classified as a PRC resident enterprise for PRC enterprise income tax purposes, such classification could result in unfavorable tax consequences to us and our non-PRC shareholders and the ADS holders.”
The Organization for Economic Cooperation and Development introduced Base Erosion and Profit Shifting Pillar Two rules that impose a global minimum tax rate of 15%. For 2024, all the jurisdictions in which we have operations have not yet implemented Pillar Two rules. We will monitor the regulatory developments and continue to evaluate the impact, if any.
Results of Operations
The following table sets forth our consolidated results of operations for the periods indicated, both in absolute amounts and as percentages of total net revenues. This information should be read together with our consolidated financial statements and related notes included elsewhere in this annual report. The operating results in any period are not necessarily indicative of the results that may be expected for any future period.
For the year ended December 31, | ||||||||||||||||
2022 | 2023 | 2024 | 2024 | |||||||||||||
| RMB |
| % of net revenues |
| RMB |
| % of net revenues |
| RMB |
| % of net revenues |
| US$ |
| % of net revenues | |
(in thousands, except for percentages) | ||||||||||||||||
Net revenues: |
|
|
|
|
|
|
|
|
|
|
|
|
|
| ||
Revenues from product sales |
| 10,223,720 |
| 76.9 | 18,677,390 |
| 75.0 | 26,729,523 |
| 77.5 | 3,662,582 |
| 77.5 | |||
Freshly brewed drinks |
| 9,079,349 |
| 68.3 | 16,877,880 |
| 67.8 | 24,501,085 |
| 71.1 | 3,357,233 |
| 71.1 | |||
Other products |
| 686,837 |
| 5.2 | 1,241,868 |
| 5.0 | 1,685,413 |
| 4.9 | 230,942 |
| 4.9 | |||
Others |
| 457,534 |
| 3.4 | 557,642 |
| 2.2 | 543,025 |
| 1.5 | 74,407 |
| 1.5 | |||
Revenues from partnership stores |
| 3,069,262 |
| 23.1 | 6,225,776 |
| 25.0 | 7,745,291 |
| 22.5 | 1,061,290 |
| 22.5 | |||
Total net revenues |
| 13,292,982 |
| 100.0 | 24,903,166 |
| 100.0 | 34,474,814 |
| 100.0 | 4,723,872 |
| 100.0 | |||
Cost of materials |
| (5,178,963) |
| (39.0) | (10,892,214) |
| (43.7) | (14,115,299) |
| (40.9) | (1,934,133) |
| (40.9) | |||
Store rental and other operating costs |
| (2,829,987) |
| (21.3) | (5,167,482) |
| (20.8) | (8,540,683) |
| (24.8) | (1,170,277) |
| (24.8) | |||
Depreciation and amortization expenses |
| (391,936) |
| (2.9) | (604,580) |
| (2.4) | (1,190,037) |
| (3.5) | (163,063) |
| (3.5) | |||
Delivery expenses |
| (1,373,219) |
| (10.3) | (2,010,699) |
| (8.2) | (2,821,069) |
| (8.1) | (386,554) |
| (8.1) | |||
Sales and marketing expenses |
| (570,122) |
| (4.2) | (1,286,523) |
| (5.2) | (1,920,305) |
| (5.6) | (263,128) |
| (5.6) | |||
General and administrative expenses |
| (1,459,550) |
| (11.0) | (1,829,651) |
| (7.3) | (2,420,462) |
| (7.0) | (331,661) |
| (7.0) | |||
Store preopening and other expenses |
| (36,012) |
| (0.3) | (109,685) |
| (0.4) | (69,556) |
| (0.2) | (9,531) |
| (0.2) | |||
Impairment loss of long-lived assets | (221,810) | (1.7) | (5,229) | (0.0) | (8,925) | (0.0) | (1,223) | (0.0) | ||||||||
Losses and expenses related to Fabricated Transactions and Restructuring |
| (75,204) |
| (0.6) | 28,515 |
| 0.1 | 149,583 |
| 0.4 | 20,496 |
| 0.4 | |||
Total operating expenses |
| (12,136,803) |
| (91.3) | (21,877,548) |
| (87.9) | (30,936,753) |
| (89.7) | (4,239,074) |
| (89.7) | |||
Operating income |
| 1,156,179 |
| 8.7 | 3,025,618 |
| 12.1 | 3,538,061 |
| 10.3 | 484,798 |
| 10.3 | |||
Interest and investment income | 84,923 |
| 0.6 | 108,682 |
| 0.4 | 89,195 |
| 0.3 | 12,222 |
| 0.3 | ||||
Interest and financing expenses |
| (23,484) |
| (0.2) | — |
| — | (3,924) |
| 0.0 | (538) |
| 0.0 | |||
Foreign exchange gain/(loss), net |
| 10,661 |
| 0.1 | 2,968 |
| 0.0 | (13,239) |
| (0.1) | (1,814) |
| (0.1) | |||
Other income, net | 60,680 | 0.5 | 62,283 | 0.3 | 84,161 | 0.2 | 11,532 | 0.2 | ||||||||
Fair value changes of derivative asset bifurcated from Series B Senior Secured Notes | (6,381) | 0.0 | — | — | — | — | — | — | ||||||||
Provision for equity litigants settlement |
| (279,967) |
| (2.1) | (92,192) |
| (0.4) | — |
| — | — |
| — | |||
Gain from extinguishment of Series B Senior Secured Notes | 124,139 | 0.9 | — | — | — | — | — | — | ||||||||
Income before income taxes |
| 1,126,750 |
| 8.5 | 3,107,359 |
| 12.4 | 3,694,254 |
| 10.7 | 506,200 |
| 10.7 | |||
Income tax expense |
| (638,504) |
| (4.8) | (259,426) |
| (1.0) | (762,551) |
| (2.2) | (104,488) |
| (2.2) | |||
Net income* |
| 488,246 |
| 3.7 | 2,847,933 |
| 11.4 | 2,931,703 |
| 8.5 | 401,712 |
| 8.5 | |||
104
Discussion of the Years Ended December 31, 2024 and 2023
Net Revenues
Our net revenues were RMB34,474.8 million (US$4,723.9 million) in 2024, increasing by 38.4% from RMB24,903.2 million in 2023. The growth of our net revenues was primarily attributable to the increase in the number of products sold resulting from growth in (i) the number of stores in operation as well as (ii) monthly transacting customers. In 2024, our total items sold were approximately 3.1 billion, compared to 2.0 billion in 2023. In 2024, the net increase in the number of stores was 6,092, resulting in a year-over-year store unit growth of 37.5%, ending the year with 22,340 stores. As of December 31, 2024, we had 334.0 million cumulative transacting customers, compared to 230.1 million as of December 31, 2023.
Revenues from product sales
Our revenues from product sales were RMB26,729.5 million (US$3,662.6 million) in 2024, increasing by 43.1% from RMB18,677.4 million in 2023. Our revenues from product sales consist of revenues from freshly brewed drinks, revenues from other products and revenues from others.
(i)Revenues from freshly brewed drinks
Our net revenues from freshly brewed drinks were RMB24,501.1 million (US$3,357.2 million) in 2024, increasing by 45.2% from RMB16,877.9 million in 2023. The growth of our revenue from freshly brewed drinks was primarily driven by the increase in the number of freshly brewed drinks sold by our self-operated stores resulting from growth in (i) the number of self-operated stores in operation as well as (ii) monthly transacting customers. In 2024, our average monthly total items sold in self-operated stores were approximately 173.5 million, compared to 112.9 million in 2023. In 2024, the net increase in the number of our self-operated stores was 3,963, resulting in self-operated store unit growth of 37.3% over 2023, ending the year with 14,591 self-operated stores.
(ii)Revenues from other products
Our net revenues from other products were RMB1,685.4 million (US$230.9 million) in 2024, increasing by 35.7% from RMB1,241.9 million in 2023, primarily driven by the increase in the number of non-freshly brewed items sold and the increase in products sold through e-commerce platforms.
(iii)Revenues from others
Our revenues from others decreased by 2.6% from RMB557.6 million in 2023 to RMB543.0 million (US$74.4 million) in 2024, primarily as a result of our decreased revenue from membership service, offset by the revenue increased from delivery service fees derived from self-operated stores due to the increase of number of delivery orders.
Revenues from partnership stores
Our revenues from partnership stores were RMB7,745.3 million (US$1,061.3 million) in 2024, including sales of materials of RMB5,538.6 million (US$758.9 million), profit sharing of RMB848.8 million (US$116.3 million), sales of equipment and store construction-related materials of RMB588.2 million (US$80.6 million), delivery service fees of RMB699.0 million (US$95.8 million) and franchise and other services of RMB70.7 million (US$9.7 million). Our revenues from partnership stores in 2024 increased by 24.4% from RMB6,225.8 million in 2023. The growth of our revenues from partnership stores was primarily driven by the increase in materials sold to partnership stores, profit sharing and delivery services, which resulted from the increase in the number of our partnership stores in operation and items sold by partnership stores; offset by the decrease in the equipment and store construction-related materials sold to the partnership store due from our moderate expansion pace in 2024. As of December 31, 2024, we had 7,749 partnership stores compared to 5,620 stores in 2023, and our average monthly total items sold in partnership stores was approximately 85.4 million in 2024, compared with approximately 57.4 million in 2023.
105
Operating Expenses
Our operating expenses were RMB30,936.8 million (US$4,239.1 million) in 2024, compared to RMB21,877.5 million in 2023. The growth of our operating expenses was generally in line with our business expansion. Meanwhile, our operating expenses as a percentage of our net revenues slightly increased from 87.9% in 2023 to 89.7% in 2024, mainly driven by the comparative increase in rent, wages and other fixed cost at store level resulting from the decreased number of daily cups sold per store following our intensified store network, offset by the decrease in cost of materials as a percentage of net revenues as a result of combined effect of change in product mix and the decreased average selling price of our products.
Cost of materials
The following table sets forth the components of our costs of materials in absolute amounts and as percentages of total costs of materials for the periods indicated.
For the year ended December 31, | ||||||||||||||||
2022 | 2023 | 2024 | 2024 | |||||||||||||
| RMB |
| % |
| RMB |
| % |
| RMB |
| % |
| US$ |
| % | |
(in thousands, except for percentages) | ||||||||||||||||
Cost of raw materials |
| 2,948,807 |
| 56.9 | 5,952,573 | 54.6 | 8,222,534 | 58.3 | 1,126,683 |
| 58.3 | |||||
Freshly brewed drinks |
| 2,573,298 |
| 49.7 | 5,292,818 | 48.6 | 7,294,769 | 51.7 | 999,557 |
| 51.7 | |||||
Other products |
| 375,509 |
| 7.3 | 659,755 | 6.1 | 927,765 | 6.6 | 127,126 |
| 6.6 | |||||
Low value consumables |
| 56,333 |
| 1.1 | 136,528 | 1.3 | 162,216 | 1.1 | 22,229 |
| 1.1 | |||||
Offline sales | 424 | 0.0 | 1,203 | 0.0 | 1,388 | 0.0 | 190 | 0.0 | ||||||||
Cost of partnership | 1,755,716 | 33.9 | 3,932,489 | 36.1 | 4,545,686 | 32.2 | 622,867 | 32.2 | ||||||||
Storage fees |
| 144,968 |
| 2.8 | 282,271 | 2.6 | 404,105 | 2.9 | 55,372 |
| 2.9 | |||||
Logistic expenses |
| 272,715 |
| 5.3 | 587,150 | 5.4 | 779,370 | 5.5 | 106,792 |
| 5.5 | |||||
Total |
| 5,178,963 |
| 100.0 | 10,892,214 | 100.0 | 14,115,299 | 100.0 | 1,934,133 |
| 100.0 | |||||
Our cost of materials was RMB14,115.3 million (US$1,934.1 million) in 2024, compared to RMB10,892.2 million in 2023. The increase was mainly due to increases in (i) the number of products sold and (ii) sales of materials to partnership stores, partially offset by the decrease in costs related to sales of equipment to partnership stores as a result of a slower pace of net new store openings.
Store rental and other operating costs
The following table sets forth the components of our store rental and other operating costs in absolute amounts and as percentages of total store rental and other operating costs for the periods indicated.
For the year ended December 31, | ||||||||||||||||
2022 | 2023 | 2024 | 2024 | |||||||||||||
| RMB |
| % |
| RMB |
| % |
| RMB |
| % |
| US$ |
| % | |
(in thousands, except for percentages) | ||||||||||||||||
Store rental |
| 900,214 |
| 31.7 | 1,481,609 | 28.7 | 2,540,934 | 29.8 | 348,169 |
| 29.8 | |||||
Payroll |
| 1,586,488 |
| 56.1 | 3,036,365 | 58.8 | 4,903,491 | 57.4 | 671,895 |
| 57.4 | |||||
Utilities and other store expenses |
| 343,285 |
| 12.2 | 649,508 | 12.5 | 1,096,258 | 12.8 | 150,213 |
| 12.8 | |||||
Total |
| 2,829,987 |
| 100.0 | 5,167,482 | 100.0 | 8,540,683 | 100.0 | 1,170,277 |
| 100.0 | |||||
Our store rental and other operating costs were RMB8,540.7 million (US$1,170.3 million) in 2024, compared to RMB5,167.5 million in 2023. The increased store rental and other operating costs in 2024 were primarily attributable to increases in (i) labor costs, (ii) store rental costs as well as (iii) utilities and other store operating costs as a result of the increased number of stores and items sold compared to 2023.
106
Depreciation and amortization expenses
The following table sets forth the components of our depreciation expenses in absolute amounts and as percentages of total depreciation expenses for the periods indicated.
For the year ended December 31, | ||||||||||||||||
2022 | 2023 | 2024 | 2024 | |||||||||||||
| RMB |
| % |
| RMB |
| % |
| RMB |
| % |
| US$ |
| % | |
(in thousands, except for percentages) | ||||||||||||||||
Depreciation of equipment |
| 225,585 |
| 57.5 | 279,905 | 46.3 |
| 434,586 | 36.5 | 59,549 |
| 36.5 | ||||
Amortization of leasehold improvements and others |
| 166,139 |
| 42.4 | 324,066 | 53.6 |
| 753,222 | 63.3 | 103,209 |
| 63.3 | ||||
Amortization of land use right | 212 | 0.1 | 609 | 0.1 | 2,229 | 0.2 | 305 | 0.2 | ||||||||
Total |
| 391,936 |
| 100.0 | 604,580 | 100.0 |
| 1,190,037 | 100.0 | 163,063 |
| 100.0 | ||||
Our depreciation and amortization expenses increased from RMB604.6 million in 2023 to RMB1,190.0 million (US$163.1 million) in 2024, primarily due to the increase in amortization of leasehold improvements for the stores and the increase in depreciation expenses of additional equipment put into use in new stores in 2024.
Delivery expenses
Our delivery expenses increased from RMB2,010.7 million in 2023 to RMB2,821.1 million (US$386.6 million) in 2024, primarily due to the increased number of delivery orders.
Sales and marketing expenses
The following table sets forth the components of our sales and marketing expenses in absolute amounts and as percentages of total sales and marketing expenses for the periods indicated.
For the year ended December 31, | ||||||||||||||||
2022 | 2023 | 2024 | 2024 | |||||||||||||
| RMB |
| % |
| RMB |
| % |
| RMB |
| % |
| US$ |
| % | |
(in thousands, except for percentages) | ||||||||||||||||
Advertising expenses |
| 337,998 |
| 59.2 | 801,078 | 62.3 | 1,206,426 | 62.9 | 165,309 |
| 62.9 | |||||
Commission |
| 112,457 |
| 19.7 | 288,899 | 22.5 | 461,078 | 24.0 | 63,179 |
| 24.0 | |||||
Others |
| 119,667 |
| 21.1 | 196,546 | 15.2 | 252,801 | 13.1 | 34,640 |
| 13.1 | |||||
Total |
| 570,122 |
| 100.0 | 1,286,523 | 100.0 | 1,920,305 | 100.0 | 263,128 |
| 100.0 | |||||
Our sales and marketing expenses were RMB1,920.3 million (US$263.1 million) in 2024, compared to RMB1,286.5 million in 2023. The increase in sales and marketing expenses mainly driven by increases in (i) advertising and other promotion expenses as we continued to make strategic investments in our branding through various channels, and (ii) an increase in commission fees to third-party food delivery platforms.
107
General and administrative expenses
The following table sets forth the components of our general and administrative expenses in absolute amounts and as percentages of total general and administrative expenses for the periods indicated.
| For the year ended December 31, | |||||||||||||||
2022 | 2023 | 2024 | 2024 | |||||||||||||
RMB |
| % |
| RMB |
| % |
| RMB |
| % |
| US$ |
| % | ||
(in thousands, except for percentages) | ||||||||||||||||
Payroll |
| 522,362 |
| 35.9 | 841,876 | 46.3 | 1,092,714 | 45.2 | 149,728 | 45.2 | ||||||
Research and development expenses |
| 301,385 |
| 20.6 | 338,823 | 18.5 | 493,845 | 20.4 | 67,669 | 20.4 | ||||||
Share-based compensation |
| 316,909 |
| 21.7 | 187,172 | 10.2 | 271,657 | 11.2 | 37,223 | 11.2 | ||||||
Office expenses | 92,357 | 6.3 | 170,699 | 9.3 | 215,322 | 8.9 | 29,504 | 8.9 | ||||||||
Professional fees |
| 82,773 |
| 5.7 | 109,748 | 6.0 | 119,401 | 4.9 | 16,361 | 4.9 | ||||||
Others |
| 143,764 |
| 9.8 | 181,333 | 9.7 | 227,523 | 9.4 | 31,176 | 9.4 | ||||||
Total |
| 1,459,550 |
| 100.0 | 1,829,651 | 100.0 | 2,420,462 | 100.0 | 331,661 | 100.0 | ||||||
Our general and administrative expenses were RMB2,420.5 million (US$331.7 million) in 2024, compared to RMB1,829.7 million in 2023. The increase in general and administrative expenses was mainly driven by increases in (i) payroll costs for headquarters staff, (ii) research and development expenses, (iii) share-based compensation for restricted share units and options issued to management and employees, and (iv) expenditures for office supplies.
The following table further sets forth the components of our research and development expenses, which are included in general and administrative expenses.
| For the year ended December 31, | |||||||||||||||
2022 |
| 2023 |
| 2024 |
| 2024 | ||||||||||
RMB |
| % | RMB |
| % | RMB |
| % | US$ |
| % | |||||
(in thousands, except for percentages) | ||||||||||||||||
Payroll |
| 182,824 |
| 60.7 |
| 220,834 |
| 65.2 |
| 298,479 |
| 60.4 |
| 40,900 |
| 60.4 |
Share-based compensation |
| 63,647 |
| 21.1 |
| 40,912 |
| 12.1 |
| 73,982 |
| 15.0 |
| 10,137 |
| 15.0 |
Office expenses |
| 53,282 |
| 17.7 |
| 72,229 |
| 21.3 |
| 113,602 |
| 23.0 |
| 15,566 |
| 23.0 |
Others |
| 1,632 |
| 0.5 |
| 4,848 |
| 1.4 |
| 7,782 |
| 1.6 |
| 1,066 |
| 1.6 |
Total |
| 301,385 |
| 100.0 |
| 338,823 |
| 100.0 |
| 493,845 |
| 100.0 |
| 67,669 |
| 100.0 |
Store preopening and other expenses
Our store preopening and other expenses were RMB69.6 million (US$9.5 million) in 2024, compared to RMB109.7 million in 2023. Our store preopening and other expenses decreased in 2024 was primarily due to fewer stores preparing to be opened.
Impairment loss of long-lived assets
Our impairment loss of long-lived assets was RMB8.9 million (US$1.2 million) in 2024, compared to RMB5.2 million in 2023. The impairment loss of long-lived assets in 2024 was mainly related to unrecoverable damaged coffee machines, while the impairment loss of long-lived assets in 2023 was provided for a full impairment for assets in relation to Luckin Tea as we permanently closed Luckin Tea stores and ceased all Luckin Tea operations.
108
Losses and expenses related to Fabricated Transactions and Restructuring
We incurred losses and expenses related to Fabricated Transactions and Restructuring in a total amount of negative RMB149.6 million (negative US$20.5 million) in 2024, compared to negative RMB28.5 million in 2023. In 2023, the Company reversed approximately US$6.3 million (RMB44.7 million) previously accrued expenses following the settlement with certain underwriters relating to indemnification of defense costs, including but not limited to attorney’s fees and expenses incurred in connection with government inquiries and litigation relating to the Fabricated Transactions. In 2024, we received approximately US$22.4 million (RMB157.9 million) compensation under the Directors & Officers Liability and Company Reimbursement Insurance (the “D&O Insurance”). See “Item 3. Key Information—3.D. Risk Factors—Risks Relating to the Fabricated Transactions, Internal Investigation, Internal Control, Offshore Restructuring and Related Matters—The Fabricated Transactions (as defined in Item 3.D. Risk Factors) first disclosed in 2020 have exposed us to a number of legal proceedings, investigations and inquiries, resulted in significant legal and other expenses, and required significant time and attention from our senior management, among other adverse impacts.”
Operating Income
As a result of the foregoing, our operating income was RMB3,538.1 million (US$484.8 million) in 2024, compared to operating income of RMB3,025.6 million in 2023.
Interest and Investment Income
Our interest and investment income was RMB89.2 million (US$12.2 million) in 2024, compared to RMB108.7 million in 2023. The decrease was mainly due to the decrease of average prevailing interest rates in 2024.
Interest and Financing Expenses
Our interest and financing expenses were RMB3.9 million (US$0.5 million) in 2024 and nil in 2023. The interest and financing expenses in 2024 were primarily due from interest expenses for our interest-bearing short-term bank borrowings.
Foreign Exchange Gain/(Loss), Net
We recorded net foreign exchange loss of RMB13.2 million (US$1.8 million) in 2024, compared to net foreign exchange gain of RMB3.0 million in 2023.
Other Income, Net
We recorded net other income of RMB84.2 million (US$11.5 million) in 2024, compared to RMB62.3 million in 2023. The net other income was primarily attributable to the government grants, partially offset by donations and loss from asset disposals.
Provision for U.S. Securities Litigation
We have been named as a defendant in various U.S. securities litigations. Provision for equity litigation was mainly for the estimated amounts we should pay for U.S. securities litigations. In 2023, we recorded US$12.6 million (approximately RMB92.2 million), and there was no further adjustment in 2024 based on the litigation progress. See “Item 8. Financial Information—8.A. Consolidated Statements and Other Financial Information—Legal Proceedings” and “Note 21 Commitments and Contingencies—Legal proceedings—U.S. Class Actions” to the consolidated financial statements included in this annual report. Where possible, the Company contests liability and/or the amount of damages appropriate in each pending matter. Where available information indicates that it is probable that a liability had been incurred as of the date of the consolidated financial statements and the Company can reasonably estimate the amount of that loss, the Company accrues a provision for that loss in accordance with relevant U.S. GAAP. Our estimate of probable losses from these litigations is the best estimate after we evaluated the likelihood of various potential outcomes.
109
Income Tax Expense
The income tax expenses were RMB259.4 million and RMB762.6 million, respectively in 2023 and 2024, after considering the releasing and utilization of valuation allowance against deferred tax asset. In accordance with relevant accounting standards, we re-evaluated the realization of deferred tax assets given the largely reduced uncertainty of our business performance after a certain number of our operation entities have turned cumulative losses into cumulative profits.
Net Income
As a result of the foregoing, we recorded a net income of RMB2,931.7 million (US$401.7 million) in 2024, compared to RMB2,847.9 million in 2023.
Discussion of the Years Ended December 31, 2023 and 2022
See “Item 5. Operating and Financial Review and Prospects—5.A. Operating Results—Results of Operations—Discussion of the Years Ended December 31, 2023 and 2022” of our annual report on Form 20-F for the fiscal year ended December 31, 2023 filed with the SEC on April 8, 2024.
Non-GAAP Financial Measures
In evaluating the business, we consider and use adjusted operating (loss)/income and adjusted net (loss)/income, each a non-GAAP financial measure, in reviewing and assessing our operating performance. The presentation of these non-GAAP financial measures is not intended to be considered in isolation or as a substitute for the financial information prepared and presented in accordance with U.S. GAAP. We present these non-GAAP financial measures because they are used by our management to evaluate operating performance and formulate business plans. We believe that the non-GAAP financial measures help identify underlying trends in our business, provide further information about our results of operations, and enhance the overall understanding of our past performance and future prospects.
The non-GAAP financial measures are not defined under U.S. GAAP and are not presented in accordance with U.S. GAAP. The non-GAAP financial measures have limitations as analytical tools. Our non-GAAP financial measures do not reflect all items of income and expense that affect our operations and do not represent the residual cash flow available for discretionary expenditures. Furthermore, these non-GAAP measures may differ from the non-GAAP information used by other companies, including peer companies, and therefore their comparability may be limited. We compensate for these limitations by reconciling the non-GAAP financial measures to the nearest U.S. GAAP performance measure, all of which should be considered when evaluating performance. We encourage investors and others to review our financial information in its entirety and not rely on a single financial measure.
110
We define non-GAAP operating income as operating income excluding share-based compensation expenses. We define non-GAAP net income as net income excluding share-based compensation expenses, fair value changes of derivative asset bifurcated from Series B Senior Secured Notes, provision for equity litigants settlement, gain from extinguishment of Series B Senior Secured Notes, and income tax effect of GAAP to non-GAAP reconciling items. We define non-GAAP net income attributable to our company’s ordinary shareholders as net income attributable to our company’s ordinary shareholders excluding share-based compensation expenses, fair value changes of derivative asset bifurcated from Series B Senior Secured Notes, provision for equity litigants settlement, gain from extinguishment of Series B Senior Secured Notes, and income tax effect of GAAP to non-GAAP reconciling items. From 2024, we added income tax effects of GAAP to non-GAAP reconciling items when reconciling adjustments from GAAP to Non-GAAP net income and Non-GAAP net income attributable to our company’s ordinary shareholders. Comparative figures were also adjusted accordingly. The table below sets forth a reconciliation of our operating income to non-GAAP operating income, our net income to non- GAAP net income and non-GAAP net income attributable to our company’s ordinary shareholders for the years indicated below.
For the year ended December 31, | ||||||||
2022 | 2023 | 2024 | ||||||
| RMB |
| RMB |
| RMB |
| US$ | |
(in thousands) | ||||||||
Operating income | 1,156,179 | 3,025,618 | 3,538,061 | 484,798 | ||||
Adjusted for: Share-based compensation expenses |
| 398,008 |
| 239,506 |
| 364,846 |
| 49,992 |
Non-GAAP operating income |
| 1,554,187 |
| 3,265,124 |
| 3,902,907 |
| 534,790 |
Net income | 488,246 | 2,847,933 | 2,931,703 | 401,712 | ||||
Adjusted for: Share-based compensation expenses |
| 398,008 |
| 239,506 |
| 364,846 |
| 49,992 |
Adjusted for: Fair value changes of derivative asset bifurcated from Series B Senior Secured Notes |
| 6,381 |
| — |
| — |
| — |
Add: Provision for equity litigants settlement |
| 279,967 |
| 92,192 |
| — |
| — |
Add: Gain from extinguishment of Series B Senior Secured Notes |
| (124,139) |
| — |
| — |
| — |
Add: Income tax effects of GAAP to non-GAAP reconciling items | (2,711) | (5,529) | (9,842) | (1,349) | ||||
Non-GAAP net income |
| 1,045,752 |
| 3,174,102 |
| 3,286,707 |
| 450,355 |
Non-GAAP net income attributable to our company’s ordinary shareholders |
| 1,045,752 |
| 3,174,102 |
| 3,286,707 |
| 450,355 |
5.B. | Liquidity and Capital Resources |
The following table sets forth a summary of our cash flows for the periods indicated:
For the year ended December 31, | ||||||||
2022 | 2023 | 2024 | ||||||
| RMB |
| RMB |
| RMB |
| US$ | |
(in thousands) | ||||||||
Summary Consolidated Cash Flow Data: |
|
|
| |||||
Net cash provided by operating activities |
| 19,818 |
| 2,900,425 | 4,229,272 |
| 579,510 | |
Net cash used in investing activities |
| (798,046) |
| (3,447,099) | (3,209,806) |
| (439,820) | |
Net cash provided by/ (used in) financing activities |
| (2,276,260) |
| — | 333,600 |
| 45,711 | |
Effect of foreign exchange rate changes on cash and cash equivalents and restricted cash |
| 77,133 |
| 7,398 | 14,976 |
| 2,052 | |
Net increase/(decrease) in cash and cash equivalents and restricted cash |
| (2,977,355) |
| (539,276) | 1,368,042 |
| 187,453 | |
Cash and cash equivalents and restricted cash at beginning of year |
| 6,555,274 |
| 3,577,919 | 3,038,643 |
| 416,367 | |
Cash and cash equivalents and restricted cash at end of year |
| 3,577,919 |
| 3,038,643 | 4,406,685 |
| 603,820 | |
111
Our principal source of liquidity has been cash provided by our operating activities and historical financing activities, including the proceeds from our IPO in May 2019, and our follow-on public offering and convertible note offering in January 2020, the Investment Agreement with an affiliate of Centurium Capital and Joy Capital, and the interest-bearing bank borrowings. See “Item 4. Information on the Company—4.A. History and Development of the Company.” As of December 31, 2022, 2023, and 2024, we had RMB3,577.9 million, RMB3,038.6 million, and RMB4,406.7 million in cash and cash equivalents and restricted cash, respectively. Our operating expenses continued to increase historically and are expected to continue to increase in line with our business expansion. Our operating margin in 2022, 2023 and 2024 were 8.7%, 12.1% and 10.3%, respectively. Nevertheless, as we continue to focus on business growth and expansion, our operating expenses in absolute amounts are expected to continue to increase in the near future. Moreover, the competitive landscape and customer demand and preference may also affect our financial performance. As a result, there is substantial uncertainty with respect to our results of operations and our profitability.
We believe that our current cash and cash equivalents, short-term investments, term deposits and anticipated cash flow from operations will be sufficient to meet our anticipated cash needs for our current business plan, including our cash needs for working capital and capital expenditures, for at least the next 12 months.
In utilizing the proceeds we received from our IPO in May 2019, and our follow-on public offering and convertible note offering in January 2020, we have made and may make capital contributions to our PRC subsidiaries, acquire or establish new PRC subsidiaries or give loans to our PRC subsidiaries for further expansion of our store network. However, most of these uses are subject to PRC regulations. See “Item 3. Key Information—3.D. Risk Factors—Risks Relating to Doing Business in China—PRC regulation of loans to and direct investment in PRC entities by offshore holding companies may delay us from using the proceeds of our offshore financing to make loans or additional capital contributions to our PRC subsidiaries, which could materially and adversely affect our liquidity and our ability to fund and expand our business.” We used and intend to use the proceeds from the Transactions to facilitate the Restructuring and fulfill our obligations under the settlement with the SEC.
As of December 31, 2024, we have RMB300.0 million interest-bearing short-term bank borrowing and RMB33.6 million interest-bearing long-term bank borrowing. As of December 31, 2023 and 2022, we have no interest-bearing debt following our full redemption of offshore debt securities in 2022. On July 15, 2020, the Notes became immediately due and payable following the appointment of JPLs, which constituted an event of default. On March 16, 2021, we announced that we had entered into an RSA with holders of a majority of the Notes to restructure the debt under the Notes by way of a scheme of arrangement in the Cayman Islands. On December 14, 2021, we announced that the Cayman Court sanctioned the Scheme. The Scheme became fully effective in accordance with its terms on December 17, 2021 following the entry of a final order of the U.S. Bankruptcy Court recognizing and enforcing the Scheme in the territorial jurisdiction of the United States. On January 28, 2022, the Restructuring of the Notes as contemplated by the Scheme became effective, and was substantially consummated. In aggregate, in exchange for the Notes, we have issued consideration to creditors under the Scheme totaling US$245.5 million of cash, the New Notes and 9,527,601 ADSs representing 76,220,808 Class A Ordinary Shares, which includes 291,699 ADSs issued on April 4, 2022 pursuant to the top-up mechanism under the Scheme, of which 25,004 ADSs were not claimed by creditors and therefore 200,032 Class A Ordinary Shares underlying such unclaimed ADSs were returned to the Company. On August 26, 2022, we fully redeemed the New Notes, our only offshore debt securities. The aggregate redemption price of the New Notes was US$115.6 million, which constitutes the aggregate principal amount outstanding plus the aggregate accrued interest. The aggregate redemption price was paid from our available offshore cash balance. For details about the Notes and the RSA, see “Note 12 Convertible Senior Notes” in the consolidated financial statements included in this annual report.”
Substantially all of our future net revenues are likely to continue to be denominated in Renminbi. Under existing PRC foreign exchange regulations, Renminbi may be converted into foreign currencies for current account items, including profit distributions, interest payments and trade- and service-related foreign exchange transactions, without prior SAFE approval as long as certain routine procedural requirements are fulfilled.
Therefore, our PRC subsidiaries are allowed to pay dividends in foreign currencies to us without prior SAFE approval by following certain routine procedural requirements. However, approval from or registration with competent government authorities is required where the Renminbi is to be converted into foreign currency and remitted out of China to pay capital expenses such as the repayment of loans denominated in foreign currencies. The PRC government may at its discretion restrict access to foreign currencies for current account transactions in the future.
112
Operating Activities
Net cash provided by operating activities was RMB4,229.3 million (US$579.5 million) in 2024, compared to net cash provided by operating activities RMB2,900.4 million in 2023. Our net cash provided by operating activities in 2024 reflected a net income of RMB2,931.7 million (US$401.7 million), adjusted by (i) the add back of non-cash items mainly consisting of lease cost of RMB2,331.9 million (US$319.5 million), depreciation and amortization of RMB1,190.0 million (US$163.1 million), share-based compensation expenses of RMB364.8 million (US$50.0 million), impairment of long-lived assets of RMB8.9 million (US$1.2 million), deferred income tax expenses of RMB78.5 million (US$10.8 million), and foreign exchange gain of RMB13.2 million (US$1.8 million), which was (ii) partially offset by the reversal of allowance for receivables of RMB15.1 million (US$2.1 million), and changes in operating assets and liabilities of RMB2,678.8 million (US$367.1 million). The change in operating assets and liabilities mainly arises from the decrease of operating lease liabilities of RMB2,308.2 million (US$316.3 million), the decrease of inventories of RMB244.5 million (US$33.5 million), the decrease of accounts payable of RMB76.2 million (US$10.4 million), and the decrease of accounts receivable, receivables from online payment platforms, prepaid expenses and other current assets and other non-current assets of RMB749.6 million (US$102.7 million), partially offset by the increase of accrued expenses and other liabilities and deferred revenues of RMB 699.7 million (US$95.9 million).
Investing Activities
Net cash used in investing activities was RMB3,209.8 million (US$439.8 million) in 2024, compared to net cash used in investing activities of RMB3,447.1 million in 2023. The net cash used in investing activities was primarily attributable to the purchase of property and equipment of RMB2,301.8 million (US$315.4 million), the payment for land use rights of RMB116.6 million (US$16.0 million), and net purchase of short-term investments and term-deposits of RMB791.9 million (US$108.5 million), partially offset by proceeds from disposal of property and equipment of RMB0.4 million (US$0.06 million).
Financing Activities
Net cash provided by financing activities was RMB333.6 million in 2024, compared to net cash used in financing activities of nil in 2023. The net cash used in financing activities in 2024 was primarily attributable to the interest-bearing short-term and long-term bank borrowings. There were no such activities in 2023.
Material Cash Requirements
Our capital expenditures are incurred primarily in connection with the purchase of property and equipment. Our capital expenditures for the purchase of property and equipment were RMB2,301.8 million (US$315.4 million) in 2024, compared to RMB2,750.2 million in 2023. We intend to fund our future capital expenditures with our existing cash balance, cash from operating activities and bank loans. Our capital commitments primarily relate to investing activities contracted but not yet reflected in the financial statements. The following table sets forth our contractual obligations and commercial commitments as of December 31, 2024:
Payment Due by Period | ||||||||||
|
| Less than |
|
|
| More than | ||||
Total | 1 year | 2–3 years | 4–5 years | 5 years | ||||||
(in thousands of RMB) | ||||||||||
Factory and office building construction commitments |
| 182,975 |
| 162,882 |
| 20,093 |
| — |
| — |
Fixed assets purchasing commitment |
| 250,775 |
| 250,775 |
| — |
| — |
| — |
Total |
| 433,750 |
| 413,657 |
| 20,093 |
| — |
| — |
We lease stores and offices for operation under operating lease. Payments under operating leases are expensed on a straight-line basis over the periods of their respective leases. As of December 31, 2024, our operating lease commitments were RMB5,673.9 million (US$777.5 million), of which 41.3% were due within one year.
As of December 31, 2024, we have RMB300.0 million interest-bearing short-term bank borrowing and RMB33.6 million interest-bearing long-term bank borrowing.
113
Off-Balance Sheet Arrangements
We have not entered into any financial guarantees or other commitments to guarantee the payment obligations of any third parties. We have not entered into any derivative contracts that are indexed to our shares and classified as shareholders’ equity or that are not reflected in our consolidated financial statements. Furthermore, we do not have any retained or contingent interest in assets transferred to an unconsolidated entity that serves as credit, liquidity or market risk support to such entity. We do not have any variable interest in any unconsolidated entity that provides financing, liquidity, market risk or credit support to us or engages in leasing, hedging or product development services with us.
Holding Company Structure
The Company, or Luckin Coffee Inc., is a holding company with no material operations of its own. We conduct our operations primarily through our PRC subsidiaries. As a result, the Company’s ability to pay dividends depends upon dividends paid by our subsidiaries. If our subsidiaries or any newly formed subsidiaries incur debt on their own behalf in the future, the instruments governing their debt may restrict their ability to pay dividends to the Company. In addition, to the extent cash in the business is in the PRC or a PRC entity, the funds may not be available to fund operations or for other use outside of the PRC due to rules and restrictions under the PRC laws and regulations to the transfer of cash.
Our subsidiaries in China are permitted to pay dividends to us only out of their retained earnings, if any, as determined in accordance with the Accounting Standards for Business Enterprise as promulgated by the Ministry of Finance of the PRC, or PRC GAAP. Before January 1, 2020, pursuant to the law applicable to China’s foreign investment enterprise, our subsidiaries that are foreign investment enterprises in the PRC have to make appropriation from their after-tax profit, as determined under PRC GAAP, to reserve funds including (i) the general reserve fund, (ii) the enterprise expansion fund and (iii) the staff bonus and welfare fund. The appropriation to the general reserve fund must be at least 10% of the after-tax profits calculated in accordance with PRC GAAP. Appropriation is not required if the reserve fund has reached 50% of the registered capital of our subsidiary. Appropriations to the other two reserve funds are at our subsidiary’s discretion. On January 1, 2020, the Foreign Investment Law and the Implementation Regulations came into effect, which repealed the PRC Wholly Foreign-Owned Enterprise Law and the Implementation Regulations on the Wholly Foreign-Owned Enterprise Law and became the legal foundation for foreign investment in the PRC. Pursuant to the Foreign Investment Law, the corporate governance matters, including the dividend distribution, shall be governed by the Company Law, the Partnership Law or other laws of the PRC. In accordance with the Company Law of the PRC, our subsidiaries in China must make appropriations from their after-tax profit to non-distributable reserve funds including (i) the statutory surplus fund and (ii) the discretionary surplus fund. The appropriation to the statutory surplus fund must be at least 10% of the after-tax profits calculated in accordance with PRC GAAP. Appropriation is not required if the statutory surplus fund has reached 50% of the registered capital of our subsidiaries. Appropriation to the discretionary surplus fund is made at the discretion of our subsidiaries. However, according to the Foreign Investment Law and the Implementation Regulations, the foreign investment enterprises established before January 1, 2020 may elect to maintain their current corporate governance rules, including the dividend distribution policy, adopted under the PRC Wholly Foreign-Owned Enterprise Law, within five years after January 1, 2020.
As an offshore holding company, we are permitted under PRC laws and regulations to provide funding from the proceeds of our offshore fundraising activities to our PRC subsidiaries only through loans or capital contributions, in each case subject to the satisfaction of the applicable government registration and approval requirements. See “Item 3. Key Information—3.D. Risk Factors—Risks Relating to Doing Business in China—PRC regulation of loans to and direct investment in PRC entities by offshore holding companies may delay us from using the proceeds of our offshore financing to make loans or additional capital contributions to our PRC subsidiaries, which could materially and adversely affect our liquidity and our ability to fund and expand our business.” As a result, there is uncertainty with respect to our ability to provide prompt financial support to our PRC subsidiaries when needed. Before the termination of our VIE structure (see “Item 4. Information on the Company—4.C. Organizational Structure—Former contractual arrangements with the Former VIE and Its Nominee Shareholders”), our PRC subsidiaries may use their own retained earnings (rather than Renminbi converted from foreign currency denominated capital) to provide financial support to our Former VIE either through entrustment loans from our PRC subsidiaries to our Former VIE or direct loans to such Former VIE’s nominee shareholders, which would be contributed to the consolidated variable entity as capital injections. Such direct loans to the nominee shareholders would be eliminated in our consolidated financial statements against the Former VIE’s share capital.
114
Transfer of Funds and Other Assets
Luckin Coffee Inc. has not previously declared or paid any cash dividend or dividend in kind, and has no plan to declare or pay any dividends in the near future on its Shares or the ADSs. We currently intend to retain most, if not all, of our available funds and any future earnings to operate and expand our business. None of our PRC subsidiaries has issued any dividends or distributions to their respective parent companies, including Luckin Coffee Inc., or to any investors as of the date of this annual report. Our subsidiaries in the PRC currently retain cash generated from their operating activities and re-invest it in our business operations. In the future, our ability to pay dividends, if any, to our shareholders and ADS holders and to service any debt we may incur will depend upon dividends and other distributions paid by our PRC subsidiaries.
As of December 31, 2024, we do not have cash management policies in place that dictate how funds are transferred between Luckin Coffee Inc., our PRC subsidiaries and the investors. Rather, the funds can be transferred in accordance with the applicable PRC laws and regulations. In accordance with the applicable PRC laws and regulations, the funds can be transferred between Luckin Coffee Inc., our PRC subsidiaries and the investors. Cash is transferred among (a) the holding company, namely Luckin Coffee Inc., (b) our Cayman subsidiary, namely First Ray International Holdings (Cayman) Limited, (c) our BVI subsidiaries, namely Luckin Coffee Investment Inc., Luckin Coffee International Holdings Inc. and First Ray Holdings Limited, (d) our Hong Kong subsidiaries, namely Luckin HK, Luckin Roasting HK, Luckin Roastery HK, Luckin HK Operation, and Luckin Trading HK, and (e) the PRC subsidiaries, which are wholly owned by the Hong Kong subsidiaries, in the following manner: (i) funds are transferred to the PRC subsidiaries, from the Company as needed through our Cayman subsidiary, BVI subsidiaries, and Hong Kong subsidiaries in the form of capital contributions or shareholder loans, as the case may be; and (ii) dividends or other distributions may be paid by the PRC subsidiaries to Luckin Coffee Inc. through our Hong Kong subsidiaries, BVI subsidiaries and Cayman subsidiary.
As of December 31, 2024, Luckin Coffee Inc. made cumulative capital contributions of US$1,647.8 million to its PRC subsidiaries through its intermediate holding companies which were accounted as loans to its intermediate holding companies of Luckin Coffee Inc. These funds have been used by the PRC subsidiaries for their operations. In the future, cash proceeds raised from overseas financing activities may be transferred by us through Luckin HK to Luckin Group via capital contribution and shareholder loans, as the case may be. Luckin Group then will transfer funds to its subsidiaries to meet the capital needs of our business operations. In addition, as of December 31, 2024, Luckin Coffee Inc. also made cumulative cash transfers of US$1.98 million, through its intermediate holding company, to Luckin Trading HK and Luckin Coffee (SGP) Pte.Ltd.
The Former VIE had not been involved in the business operations or fund planning of the Group. However, Luckin Coffee Inc. and its subsidiaries may transfer cash to the Former VIE by loans or capital support, subject to satisfaction of applicable government registration and approval requirements, to satisfy the Former VIE’s miscellaneous cash demands, such as social insurance fees for employees whose social insurance accounts were registered under the Former VIE. For the year ended December 31, 2022 and 2023, and for the period ended March 15, 2024, the PRC subsidiaries transferred RMB115.5 million, RMB11.1 million and RMB0.2 million (US$22 thousands), respectively, to the Former VIE by loans or by capital support. In addition, the Former VIE may transfer cash as repayment of loans or, on an ad hoc basis, as working capital support to our PRC subsidiaries. For the year ended December 31, 2022 and 2023, and for the period ended March 15, 2024, the Former VIE transferred to the PRC subsidiaries RMB104.1 million, RMB0.6 million and RMB nil (US$ nil), respectively. These funds were used for repayment of loans or to support operations of our PRC subsidiaries. The Former VIE also transferred 1,273 trademarks and two copyrights of works to Luckin Group during the course of 2022. There were no other assets transferred between our PRC subsidiaries and the Former VIE in 2022, 2023, and 2024. Upon termination of the contractual arrangements regarding the Former VIE, we recorded full impairment for the loan receivables under the VIE agreements.
115
For the purpose of illustration, the below table reflects the hypothetical taxes that might be required to be paid within China, assuming that: (i) we have taxable earnings and (ii) we determine to pay a dividend in the future:
| Taxation | ||
Scenario(1) | |||
Statutory Tax | |||
| and Standard | ||
Rates | |||
Hypothetical pre-tax earnings(2) |
| 100 | % |
Tax on earnings at statutory rate of 25% | (25) | % | |
Net earnings available for distribution | 75 | % | |
Withholding tax at standard rate of 10%(3) | (7.5) | % | |
Net distribution to Parent/Shareholders | 67.5 | % |
Notes:
| (1) | For purposes of this example, the tax calculation has been simplified. The hypothetical book pre-tax earnings amount, not considering timing differences, is assumed to equal taxable income in China. |
| (2) | Under the terms of the contractual arrangements between us and the Former VIE, Beijing WFOE may charge the Former VIE for services provided to the Former VIE. These service fees shall be recognized as expenses of the Former VIE, with a corresponding amount as service income by Beijing WFOE and eliminated in consolidation. For income tax purposes, Beijing WFOE and the Former VIE file income tax returns on a separate company basis. The service fees paid are recognized as a tax deduction by the Former VIE and as income by Beijing WFOE and are tax neutral. |
| (3) | The PRC Enterprise Income Tax Law imposes a withholding income tax of 10% on dividends distributed by a foreign invested enterprise, or FIE, to its immediate holding company outside of China if such immediate holding company is considered as a non-resident enterprise without any establishment or place within China or if the received dividends have no connection with the establishment or place of such immediate holding company within China, unless such immediate holding company’s jurisdiction of incorporation has a tax treaty with China that provides for a different withholding arrangement. According to the arrangement between Mainland China and Hong Kong Special Administrative Region on the Avoidance of Double Taxation and Prevention of Fiscal Evasion in August 2006, dividends paid by a FIE in China to its immediate holding company in Hong Kong can be subject to withholding tax at a rate of no more than 5% if the immediate holding company in Hong Kong owns directly at least 25% of the shares of the FIE and could be recognized as a Beneficial Owner of the dividend from PRC tax perspective. |
116
Condensed Consolidating Schedule
The following tables present the summary statements of operations for the Company’s Former VIE and other entities for the periods presented.
| For the Year Ended December 31, 2022 | |||||||||||
The Former | Other | |||||||||||
Luckin |
| The WFOE |
| VIE |
| subsidiaries |
| Eliminations |
| Consolidated | ||
(in thousands of RMB) | ||||||||||||
Net revenues |
| — |
| 563,500 | — |
| 13,088,711 |
| (359,229) |
| 13,292,982 | |
Cost of materials |
| — |
| (90,834) | — |
| (5,088,129) |
| — |
| (5,178,963) | |
Store rental and other operating costs |
| — |
| (241,292) | — |
| (2,938,655) |
| 349,960 |
| (2,829,987) | |
Depreciation and amortization expenses |
| — |
| (2,412) | (15) |
| (389,509) |
| — |
| (391,936) | |
Delivery expenses |
| — |
| — | — |
| (1,373,219) |
| — |
| (1,373,219) | |
Sales and marketing expenses |
| — |
| (37,986) | (1,996) |
| (530,140) |
| — |
| (570,122) | |
General and administrative expenses |
| (39,773) |
| (180,090) | (17,156) |
| (1,231,800) |
| 9,269 |
| (1,459,550) | |
Store preopening and other expenses |
| — |
| (872) | — |
| (35,140) |
| — |
| (36,012) | |
Impairment loss of long-lived assets |
| — |
| — | — |
| (221,810) |
| — |
| (221,810) | |
Losses and expenses related to Fabricated Transactions and Restructuring |
| (69,233) |
| (251) | — |
| (5,720) |
| — |
| (75,204) | |
Total operating expenses |
| (109,006) |
| (553,737) | (19,167) |
| (11,814,122) |
| 359,229 |
| (12,136,803) | |
Interest and investment incomes |
| 576 |
| 23,800 | — |
| 60,547 |
| — |
| 84,923 | |
Interest and financing expenses |
| (23,484) |
| — | — |
| — |
| — |
| (23,484) | |
Foreign exchange (loss)/gain, net |
| (8,817) |
| (2,085) | — |
| 12,745 |
| 8,818 |
| 10,661 | |
Other income, net |
| — |
| 1,857 | 1,194 |
| 57,629 |
| — |
| 60,680 | |
Fair value changes of derivative asset bifurcated from Series B Senior Secured Notes | (6,381) | — | — | — | — | (6,381) | ||||||
Share of (losses)/income from subsidiaries and VIE |
| 791,186 |
| (23,542) | — |
| (60,243) |
| (707,401) |
| — | |
Provision for equity litigants settlement |
| (279,967) |
| — | — |
| — |
| — |
| (279,967) | |
Gain from extinguishment of Series B Senior Secured Notes | 124,139 | — | — | — | — | 124,139 | ||||||
(Loss)/income before income taxes |
| 488,246 |
| 9,793 | (17,973) |
| 1,345,267 |
| (698,583) |
| 1,126,750 | |
Income tax expenses |
| — |
| (70,036) | (5,569) |
| (562,899) |
| — |
| (638,504) | |
Net (loss)/income |
| 488,246 |
| (60,243) | (23,542) |
| 782,368 |
| (698,583) |
| 488,246 | |
117
| For the Year Ended December 31, 2023 | |||||||||||
The Former | Other | |||||||||||
Luckin |
| The WFOE |
| VIE |
| subsidiaries |
| Eliminations |
| Consolidated | ||
(in thousands of RMB) | ||||||||||||
Net revenues |
| — |
| 1,008,660 | — |
| 24,677,136 |
| (782,630) |
| 24,903,166 | |
Cost of materials |
| — |
| (99,900) | — |
| (10,792,314) |
| — |
| (10,892,214) | |
Store rental and other operating costs |
| — |
| (227,876) | (4) |
| (5,405,851) |
| 466,249 |
| (5,167,482) | |
Depreciation and amortization expenses |
| — |
| (2,418) | (13) |
| (602,149) |
| — |
| (604,580) | |
Delivery expenses |
| — |
| — | — |
| (2,010,699) |
| — |
| (2,010,699) | |
Sales and marketing expenses |
| (566) |
| (45,697) | (512) |
| (1,239,748) |
| — |
| (1,286,523) | |
General and administrative expenses |
| (46,722) |
| (214,116) | (8,746) |
| (1,876,445) |
| 316,378 |
| (1,829,651) | |
Store preopening and other expenses |
| — |
| 187 | — |
| (109,872) |
| — |
| (109,685) | |
Impairment loss of long-lived assets |
| — |
| — | — |
| (5,229) |
| — |
| (5,229) | |
Losses and expenses related to Fabricated Transactions and Restructuring |
| 32,422 |
| — | — |
| (3,907) |
| — |
| 28,515 | |
Total operating expenses |
| (14,866) |
| (589,820) | (9,275) |
| (22,046,214) |
| 782,627 |
| (21,877,548) | |
Interest and investment income |
| 2,476 |
| 21,800 | — |
| 84,406 |
| — |
| 108,682 | |
Foreign exchange (loss)/gain, net |
| 3,320 |
| (805) | — |
| 850 |
| (397) |
| 2,968 | |
Other (expenses)/income, net |
| — |
| 14,860 | 42 |
| 47,381 |
| — |
| 62,283 | |
Share of (losses)/income from subsidiaries and VIE |
| 2,949,195 |
| (9,233) | — |
| 622,753 |
| (3,562,715) |
| — | |
Provision for equity litigants settlement |
| (92,192) |
| — | — |
| — |
| — |
| (92,192) | |
(Loss)/income before income taxes |
| 2,847,933 |
| 445,462 | (9,233) |
| 3,386,312 |
| (3,563,115) |
| 3,107,359 | |
Income tax benefits/(expenses) | — | 177,292 | — | (436,718) | — | (259,426) | ||||||
Net (loss)/income |
| 2,847,933 |
| 622,754 | (9,233) |
| 2,949,594 |
| (3,563,115) |
| 2,847,933 | |
| For the Year Ended December 31, 2024 | |||||||||||
The Former | Other | |||||||||||
Luckin |
| The WFOE |
| VIE |
| subsidiaries |
| Eliminations |
| Consolidated | ||
(in thousands of RMB) | ||||||||||||
Net revenues |
| — |
| 1,001,026 |
| — |
| 34,357,710 |
| (883,922) |
| 34,474,814 |
Cost of materials |
| — |
| (78,242) |
| — |
| (14,037,057) |
| — |
| (14,115,299) |
Store rental and other operating costs |
| — |
| (379,592) |
| 3 |
| (8,817,021) |
| 655,927 |
| (8,540,683) |
Depreciation and amortization expenses |
| — |
| (6,227) |
| — |
| (1,183,810) |
| — |
| (1,190,037) |
Delivery expenses |
| — |
| — |
| — |
| (2,821,069) |
| — |
| (2,821,069) |
Sales and marketing expenses |
| (309) |
| (17,760) |
| — |
| (1,908,341) |
| 6,105 |
| (1,920,305) |
General and administrative expenses |
| (33,002) |
| (249,101) |
| 142 |
| (2,360,773) |
| 222,272 |
| (2,420,462) |
Store preopening and other expenses |
| — |
| (303) |
| — |
| (69,253) |
| — |
| (69,556) |
Impairment loss of long-lived assets |
| — |
| — |
| — |
| (8,925) |
| — |
| (8,925) |
Losses and expenses related to Fabricated Transactions and Restructuring |
| 149,946 |
| (7) |
| — |
| (356) |
| — |
| 149,583 |
Total operating expenses |
| 116,635 |
| (731,232) |
| 145 |
| (31,206,605) |
| 884,304 |
| (30,936,753) |
Interest and investment incomes |
| 17,915 |
| 3,243 |
| — |
| 68,037 |
| — |
| 89,195 |
Interest and financing expenses |
| — |
| — |
| — |
| (3,924) |
| — |
| (3,924) |
Foreign exchange (loss)/gain, net |
| 6,007 |
| (787) |
| — |
| (13,393) |
| (5,066) |
| (13,239) |
Other income/(expenses), net |
| (18,575) |
| 528 |
| — |
| 23,633 |
| 78,575 |
| 84,161 |
Share of (losses)/income from subsidiaries and VIE |
| 2,809,721 |
| 21,265 |
| — |
| 209,356 |
| (3,040,342) |
| — |
Provision for equity litigants settlement |
| — |
| — |
| — |
| — |
| — |
| — |
(Loss)/income before income taxes |
| 2,931,703 |
| 294,043 |
| 145 |
| 3,434,814 |
| (2,966,451) |
| 3,694,254 |
Income tax expenses |
| — |
| (84,687) |
| — |
| (677,864) |
| — |
| (762,551) |
Net (loss)/income |
| 2,931,703 |
| 209,356 |
| 145 |
| 2,756,950 |
| (2,966,451) |
| 2,931,703 |
Notes:
118
| (1) | The eliminations are mainly related to the internal transactions of raw materials and service fees charged between our subsidiaries and the WFOE, and subsidiaries’ net income/(loss) picked up by corresponding parent companies through profit and loss. |
The following tables present the summary balance sheet data for the Former VIE and other entities as of the dates presented.
| For the Year Ended December 31, 2023 | |||||||||||
The Former | Other | |||||||||||
Luckin |
| The WFOE |
| VIE |
| subsidiaries |
| Eliminations |
| Consolidated | ||
(in thousands of RMB) | ||||||||||||
Assets |
| |||||||||||
Current assets: |
| |||||||||||
Cash and cash equivalents |
| 30,752 | 252,780 | — | 2,642,177 | — | 2,925,709 | |||||
Restricted cash |
| — | 201 | — | 65,879 | — | 66,080 | |||||
Short-term investments, net | — | — | — | 100,000 | — | 100,000 | ||||||
Receivables from online payment platforms |
| — | 251 | — | 213,912 | — | 214,163 | |||||
Accounts receivables, net |
| — | 119 | — | 80,546 | — | 80,665 | |||||
Inventories |
| — | — | — | 2,204,000 | — | 2,204,000 | |||||
Prepaid expenses and other current assets, net |
| 2,778 | 34,164 | — | 1,507,976 | — | 1,544,918 | |||||
Amount due from subsidiaries |
| 13,043,055 | 5,200 | — | 1,056,096 | (14,104,351) | — | |||||
Term deposits-current |
| — | — | — | 464,019 | — | 464,019 | |||||
Total current assets | 13,076,585 | 292,715 | — | 8,334,605 | (14,104,351) | 7,599,554 | ||||||
Non-current assets |
| (2,926,400) | 225,664 | 2 | 8,994,853 | 4,398,305 | 10,692,424 | |||||
Total assets |
| 10,150,185 | 518,379 | 2 | 17,329,458 | (9,706,046) | 18,291,978 | |||||
Current Liabilities: |
|
| ||||||||||
Accounts payable |
| — | — | — | 814,655 | — | 814,655 | |||||
Accrued expenses and other current liabilities |
| 10,108 | 54,793 | 371 | 2,491,705 | — | 2,556,977 | |||||
Deferred revenues |
| — | 244 | — | 123,178 | — | 123,422 | |||||
Amount due to subsidiaries | 309,318 | 864,058 | 3,965 | 12,927,010 | (14,104,351) | — | ||||||
Payable for equity litigants settlement | 116,314 | — | — | — | — | 116,314 | ||||||
Operating lease liabilities | — | 19,291 | — | 1,832,019 | — | 1,851,310 | ||||||
Total current liabilities | 435,740 | 938,386 | 4,336 | 18,188,567 | (14,104,351) | 5,462,678 | ||||||
Non-current liabilities | — | 29,396 | — | 3,085,459 | — | 3,114,855 | ||||||
Total liabilities | 435,740 | 967,782 | 4,336 | 21,274,026 | (14,104,351) | 8,577,533 | ||||||
Mezzanine equity: | ||||||||||||
Convertible senior preferred shares | 1,578,040 | — | — | — | — | 1,578,040 | ||||||
Total mezzanine equity | 1,578,040 | — | — | — | — | 1,578,040 | ||||||
Total Company’s ordinary shareholders’ equity | 8,136,405 | (449,403) | (4,334) | (3,944,568) | 4,398,305 | 8,136,405 | ||||||
Total liabilities, mezzanine equity and shareholders’ equity | 10,150,185 | 518,379 | 2 | 17,329,458 | (9,706,046) | 18,291,978 | ||||||
119
| For the Year Ended December 31, 2024 | |||||||||||
The Former | Other | |||||||||||
Luckin |
| The WFOE |
| VIE |
| subsidiaries |
| Eliminations |
| Consolidated | ||
(in thousands of RMB) | ||||||||||||
Assets |
| |||||||||||
Current assets: |
| |||||||||||
Cash and cash equivalents |
| 639,488 | 150,924 | — | 3,571,897 | — | 4,362,309 | |||||
Restricted cash |
| — | 201 | — | 3,580 | — | 3,781 | |||||
Short-term investments, net | — | — | — | 250,000 | — | 250,000 | ||||||
Receivables from online payment platforms |
| — | 550 | — | 437,908 | — | 438,458 | |||||
Accounts receivables, net |
| — | 44 | — | 111,207 | — | 111,251 | |||||
Inventories |
| — | — | — | 2,473,393 | — | 2,473,393 | |||||
Prepaid expenses and other current assets, net |
| 21,153 | 46,592 | — | 1,870,309 | — | 1,938,054 | |||||
Amount due from subsidiaries |
| 12,233,657 | 7,288 | — | 619,683 | (12,860,628) | — | |||||
Term deposits-current | 656,820 | — | — | 470,721 | — | 1,127,541 | ||||||
Total current assets |
| 13,551,118 | 205,599 | — | 9,808,698 | (12,860,628) | 10,704,787 | |||||
Non-current assets |
| (58,777) | 182,579 | — | 11,602,232 | 668,293 | 12,394,327 | |||||
Total assets |
| 13,492,341 | 388,178 | — | 21,410,930 | (12,192,335) | 23,099,114 | |||||
Current Liabilities: |
| |||||||||||
Short-term bank borrowings |
| — | — | — | 300,000 | — | 300,000 | |||||
Accounts payable |
| — | — | — | 738,677 | — | 738,677 | |||||
Accrued expenses and other current liabilities | 9,757 | 80,270 | — | 2,937,476 | — | 3,027,503 | ||||||
Deferred revenues | — | 217 | — | 153,031 | — | 153,248 | ||||||
Amount due to subsidiaries |
| 310,414 | 402,835 | — | 12,147,379 | (12,860,628) | — | |||||
Payable for equity litigants settlement | 119,560 | — | — | — | — | 119,560 | ||||||
Operating lease liabilities | — | — | — | 2,343,387 | — | 2,343,387 | ||||||
Total current liabilities | 439,731 | 483,322 | — | 18,619,950 | (12,860,628) | 6,682,375 | ||||||
Non-current liabilities | — | 72,638 | — | 3,291,491 | — | 3,364,129 | ||||||
Total liabilities | 439,731 | 555,960 | — | 21,911,441 | (12,860,628) | 10,046,504 | ||||||
Mezzanine equity: | ||||||||||||
Convertible senior preferred shares | 1,514,660 | — | — | — | — | 1,514,660 | ||||||
Total mezzanine equity | 1,514,660 | — | — | — | — | 1,514,660 | ||||||
Total Company’s ordinary shareholders’ equity | 11,537,950 | (167,782) | — | (500,511) | 668,293 | 11,537,950 | ||||||
Total liabilities, mezzanine equity and shareholders’ equity | 13,492,341 | 388,178 | — | 21,410,930 | (12,192,335) | 23,099,114 | ||||||
120
The following tables present the summary cash flow data for the Former VIE and other entities for the periods presented.
| For the Year Ended December 31, 2022 | |||||||||||
The Former | Other | |||||||||||
Luckin |
| The WFOE |
| VIE |
| subsidiaries |
| Eliminations |
| Consolidated | ||
(in thousands of RMB) | ||||||||||||
Net cash provided by/(used in) operating activities |
| (587,039) |
| (203,051) |
| — |
| 809,908 |
| — |
| 19,818 |
Net cash used in investing activities |
| — |
| (3,060) |
| — |
| (794,986) |
| — |
| (798,046) |
Net cash used in financing activities |
| (2,276,260) |
| — |
| — |
| — |
| — |
| (2,276,260) |
Effect of exchange rate on cash, cash equivalents and restricted cash |
| — |
| — |
| — |
| 77,133 |
| — |
| 77,133 |
Net increase/(decrease) in cash, cash equivalents and restricted cash |
| (2,863,299) |
| (206,111) |
| — |
| 92,055 |
| — |
| (2,977,355) |
Cash, cash equivalents and restricted cash at the beginning of year |
| 3,078,291 |
| 890,046 |
| — |
| 2,586,937 |
| — |
| 6,555,274 |
Cash and cash equivalents and restricted cash at the end of the year |
| 214,992 |
| 683,935 |
| — |
| 2,678,992 |
| — |
| 3,577,919 |
| For the Year Ended December 31, 2023 | |||||||||||
The Former | Other | |||||||||||
| Luckin |
| The WFOE |
| VIE |
| subsidiaries |
| Eliminations |
| Consolidated | |
| (in thousands of RMB) | |||||||||||
Net cash provided by/(used in) operating activities |
| (184,240) |
| (445,797) |
| — |
| 3,530,462 |
| — |
| 2,900,425 |
Net cash provided by/(used in) investing activities |
| — |
| 14,843 |
| — |
| (3,461,942) |
| — |
| (3,447,099) |
Net cash used in financing activities |
| — |
| — |
| — |
| — |
| — |
| — |
Effect of exchange rate on cash, cash equivalents and restricted cash |
| — |
| — |
| — |
| 7,398 |
| — |
| 7,398 |
Net increase/(decrease) in cash, cash equivalents and restricted cash |
| (184,240) |
| (430,954) |
| — |
| 75,918 |
| — |
| (539,276) |
Cash, cash equivalents and restricted cash at the beginning of year |
| 214,992 |
| 683,935 |
| — |
| 2,678,992 |
| — |
| 3,577,919 |
Cash and cash equivalents and restricted cash at the end of the year |
| 30,752 |
| 252,981 |
| — |
| 2,754,910 |
| — |
| 3,038,643 |
| For the Year Ended December 31, 2024 | |||||||||||
The Former | Other | |||||||||||
| Luckin |
| The WFOE |
| VIE |
| subsidiaries |
| Eliminations |
| Consolidated | |
| (in thousands of RMB) | |||||||||||
Net cash provided by/(used in) operating activities |
| 1,259,823 |
| (91,797) |
| 12 |
| 3,061,234 |
| — |
| 4,229,272 |
Net cash used in investing activities |
| (654,185) |
| (10,059) |
| (12) |
| (2,545,550) |
| — |
| (3,209,806) |
Net cash provided by financing activities |
| — |
| — |
| — |
| 333,600 |
| — |
| 333,600 |
Effect of exchange rate on cash, cash equivalents and restricted cash |
| 3,098 |
| — |
| — |
| 11,878 |
| — |
| 14,976 |
Net increase/(decrease) in cash, cash equivalents and restricted cash |
| 608,736 |
| (101,856) |
| — |
| 861,162 |
| — |
| 1,368,042 |
Cash, cash equivalents and restricted cash at the beginning of year |
| 30,752 |
| 252,981 |
| — |
| 2,754,910 |
| — |
| 3,038,643 |
Cash and cash equivalents and restricted cash at the end of the year |
| 639,488 |
| 151,125 |
| — |
| 3,616,072 |
| — |
| 4,406,685 |
121
5.C. | Research and Development |
Technology is at the core of our business, and we will continue to invest in our technology, which covers every aspect of our business, from customer engagement and storefront operations to supply chain management. With our centralized technology system, we are able to simplify and standardize our operations, which allows us to improve operational efficiency and quickly expand and scale up our business. See “Item 4. Information on the Company—4.B. Business Overview—Technology.”
5.D. | Trend Information |
Other than as disclosed elsewhere in this annual report, we are not aware of any trends, uncertainties, demands, commitments or events for the fiscal year ended December 31, 2024 that are reasonably likely to have a material and adverse effect on our net revenues, income, profitability, liquidity or capital resources, or that would cause the disclosed financial information to be not necessarily indicative of future results of operations or financial condition.
5.E. | Critical Accounting Estimates |
We prepare our consolidated financial statements in accordance with U.S. GAAP, which requires our management to make estimates and assumptions that affect the reported amounts of assets and liabilities at the balance sheet dates and revenues and expenses during the reporting periods. We continually evaluate these judgments and estimates based on our own historical experience, knowledge and assessment of current business and other conditions, our expectations regarding the future based on available information and assumptions that we believe to be reasonable, which together form our basis for making judgments about matters that are not readily apparent from other sources. Since the use of estimates is an integral component of the financial reporting process, our actual results could differ from those estimates. Some of our accounting policies require a higher degree of judgment than others in their application.
The selection of critical accounting policies, the judgments and other uncertainties affecting application of those policies and the sensitivity of reported results to changes in conditions and assumptions are factors that should be considered when reviewing our consolidated financial statements. We believe the following accounting policies involve the most significant judgments and estimates used in the preparation of our consolidated financial statements. You should read the following description of critical accounting policies, judgments and estimates in conjunction with our consolidated financial statements and other disclosures included in this annual report.
Impairment of long-lived assets other than goodwill
We evaluate our long-lived assets, including property and equipment with finite lives, for impairment whenever events or changes in circumstances, such as a significant adverse change to market conditions that indicate that the carrying amount of an asset or asset group may not be fully recoverable. When these events occur, we evaluate the recoverability of long-lived assets by comparing the carrying amount of the assets to the future undiscounted cash flows expected to result from the use of the assets and their eventual disposition. If the sum of the expected undiscounted cash flows of the asset or asset group is less than the carrying amount of the assets or the asset groups, we recognize an impairment loss based on the excess of the carrying amount of the assets or the asset groups over their fair value. Fair value is generally determined by discounting the cash flows expected to be generated by the assets or asset groups based on forecasted future sales and operating costs, using internal projections, when the market prices are not readily available. The adjusted carrying amount of the assets become new cost basis and are depreciated over the assets’ remaining useful lives. Long-lived assets are grouped with other assets and liabilities at the lowest level for which identifiable cash flows are largely independent of the cash flows of other assets and liabilities.
We estimate of future cash flows requires us to make assumptions and to apply judgment, including forecasting future sales and gross profits and estimating useful lives of the assets or asset groups. These estimates can be affected by factors such as future sales results, store closure plans, economic conditions, business interruptions, interest rates and government regulations that can be difficult to predict. If actual results and conditions are not consistent with the estimates and assumptions used in its calculations, we may be exposed to additional impairments of long-lived assets.
For the years ended December 31, 2022, 2023, and 2024, we recognized impairment of long-lived assets other than goodwill of RMB221.8 million, RMB5.2 million, and RMB8.9 million (US$1.2 million), respectively.
122
Impairment loss of long-lived assets mainly represented RMB221.8 million for the asset group related to Luckin Coffee EXPRESS machines for the year ended December 31, 2022, RMB5.2 million primarily for assets in relation to Luckin Tea for the year ended December 31, 2023, and RMB8.9 million for store operating equipment and others, generally for the unrecoverable damaged coffee machines for the year ended December 31, 2024.
Income Taxes
We follow the liability method of accounting for income taxes in accordance with ASC 740 (“ASC 740”), Income Taxes. Under this method, deferred tax assets and liabilities are determined based on the difference between the financial reporting and tax bases of assets and liabilities using enacted tax rates that will be in effect in the period in which the differences are expected to reverse. For certain subsidiaries, we record a valuation allowance to offset deferred tax assets if based on the weight of available evidence, it is more likely than not that some portion, or all, of the deferred tax assets will not be realized. The effect on deferred taxes of a change in tax rate is recognized in tax expense in the period that includes the enactment date of the change in tax rate.
We account for uncertainties in income taxes in accordance with ASC 740. Interest and penalties related to unrecognized tax benefit recognized in accordance with ASC 740 are classified in the consolidated statements of operations and comprehensive income as income tax expenses. The accrued interest and penalties related to unrecognized tax benefit for the years ended December 31, 2022, 2023 and 2024 were RMB4.5million, RMB7.6 million and RMB7.2 million(US$1.0 million), respectively, which represent our best estimate, in accordance with current PRC tax laws and regulations.
Commitments and Contingencies
In the normal course of business, we are subject to contingencies, such as legal proceedings. Liabilities for the contingencies are recorded when it is probable that a liability has been incurred and the amount of the liability can be reasonably estimated.
Certain conditions may exist as of the date the consolidated financial statements are issued, which may result in a loss to us, but which will only be resolved when one or more future events occur or fail to occur. We assess these contingent liabilities, which inherently involves judgment. In assessing loss contingencies related to legal proceedings that are pending against us or unasserted claims that may result in legal proceedings, in consultation with its legal counsel, we evaluate the perceived merits of any legal proceedings or unasserted claims as well as the perceived merits of the amount of relief sought or expected to be sought therein. If the assessment of a contingency indicates that it is probable that a material loss has been incurred and the amount of the liability can be estimated, the estimated liability would be accrued in the consolidated financial statements. If the assessment indicates that a potentially material loss contingency is not probable, or is probable but cannot be estimated, the nature of the contingent liability, together with an estimate of the range of the reasonably possible loss, if determinable and material, would be disclosed. Loss contingencies considered remote are generally not disclosed since they do not involve guarantees.
Share-Based Compensation
We apply ASC 718, Compensation—Stock Compensation (“ASC 718”), to account for our employee share-based payments. In accordance with ASC 718, we determine whether an award should be classified and accounted for as a liability award or equity award. All the share-based awards to employees and directors were classified as equity awards and are recognized in the consolidated financial statements based on their grant date fair values. We recognize share-based compensation expenses for equity awards to employees with a performance condition based on the probable outcome of that performance condition. Compensation expense is recognized over the requisite service period for each separately vesting portion of the award, and only when it is probable that the performance condition, if any, will be achieved. We account for forfeitures as they occur. We issue new shares of common stock upon exercise of stock options and the vesting of restricted share units.
Recently Issued Accounting Pronouncements
A list of recent relevant accounting pronouncements, if any, is included in Note 2 “Summary of Significant Accounting Policies” to our consolidated financial statements included in this annual report.
123
Item 6. Directors, Senior Management and Employees
6.A.Directors and Senior Management
The following table sets forth information regarding our executive officers and directors as of the date of this annual report.
Directors and Executive Officers |
| Age |
| Position/Title |
Dr. Jinyi Guo |
| 43 |
| Chairman and Chief Executive Officer |
Wenbao Cao |
| 55 |
| Director and Senior Vice President |
Feng Liu |
| 59 |
| Independent Director |
Sean Shao |
| 68 |
| Independent Director |
Qianli Liu |
| 49 |
| Independent Director |
Weihao (Michael) Chen |
| 45 |
| Director |
Jun Liu | 54 | Director | ||
Joel A. Getz | 60 | Independent Director | ||
Guiyi Chen | 46 | Director | ||
Jing An | 48 | Chief Financial Officer | ||
Fei Yang | 47 | Chief Growth Officer | ||
Shan Jiang | 49 | Senior Vice President | ||
Weiming Zhou | 52 | Senior Vice President | ||
Tian Zang | 37 | Senior Vice President |
Dr. Jinyi Guo is one of the co-founders of the Company and has served as our director since June 2018 and our chairman of the Board and the chief executive officer since July 2020. Dr. Guo served at various positions at UCAR Inc. from 2016 to 2017. He worked at Ministry of Transport from 2011 to 2016, and worked at China Academy of Transportation Sciences as a research assistant from 2009 to 2011. Dr. Guo obtained his master’s degree in July 2005 and a Ph.D. in July 2009 from Beijing Jiaotong University, majoring in transportation planning and management. Dr. Guo was a visiting scholar at the University of Leeds in 2008.
Mr. Wenbao Cao has served as our director since May 2020 and Senior Vice President of the Company since June 2018. Mr. Cao is currently in charge of the Company’s operations, including store development, construction, operation and customer service. Before joining the Company, Mr. Cao had over 23 years of experience at McDonald’s China and served in various positions, including vice president and North regional manager at McDonald’s China.
Mr. Feng Liu is a leading scholar expertized on accounting studies. Mr. Liu is currently a professor and the director of Center for Accounting Studies at Xiamen University. He is also a member of IFRS Advisory Council. Mr. Liu has accumulated rich experience on practices in auditing, accounting, internal control and risk management, serving a long time as an independent director of different companies and consultant of various firms.
Mr. Sean Shao has served as an independent director and the chairman of the audit committee of 21Vianet Group, Inc. (NASDAQ: VNET) since 2015 and UTStarcom Holdings Corp. (NASDAQ: UTSI) since 2012. Mr. Shao served several board and senior executive roles in various companies. Mr. Shao also worked at Deloitte Touche Tohmatsu CPA Ltd. for approximately a decade. Mr. Shao obtained a bachelor’s degree in art from East China Normal University in 1982 and a master’s degree in health care administration from the University of California at Los Angeles in 1988. Mr. Shao is a member of the American Institute of Certified Public Accountants.
Ms. Qianli Liu is currently the assistant headmistress at Beijing Keystone Academy. She has over 20 years of experience in investment banking and finance, including her current position as well as previously holding senior management positions at Phoenix New Media Limited (NYSE: FENG), ChinaEdu Corp. (NASDAQ: CEDU) and MainOne Information Technology Company Ltd. She is currently also an independent director of XD Inc. (HKEX: 2400.HK), an independent director of BAIOO Family Interactive Limited (HKEX: 2100.HK), and an independent director of Feiyu Technology International Company Ltd. (HKEX: 1022.HK). Ms. Liu obtained her bachelor’s degree from Dartmouth College in 1997 and her MBA from the Massachusetts Institute of Technology Sloan School of Management in 2003.
124
Mr. Weihao (Michael) Chen has been a partner and managing director of Centurium Capital since July 2019. From October 2011 to May 2019, Mr. Chen worked at a Warburg Pincus entity where his last held position was a managing director. Prior to that, Mr. Chen worked as a vice president at Crescent Advisors China (Shanghai) Co., Ltd. Mr. Chen also worked for Morgan Stanley Asia Limited in Hong Kong and Accenture Consulting Co Limited in China earlier in his career. Mr. Chen is currently a director of ANE (Cayman) Inc., a Hong Kong listed company and chairman of its ESG committee. Mr. Chen obtained his bachelor’s degree in accounting from Fudan University in July 2002 and his MBA from the INSEAD Business School in 2006. Mr. Chen is a member of the Association of Chartered Certified Accountants.
Mr. Jun Liu is a partner and managing director of Centurium Capital. Prior to joining Centurium Capital, Mr. Liu worked at Warburg Pincus Asia LLC and Goldman Sachs (Asia) LLC in Hong Kong, O’Melveny & Myers LLP in Beijing, and Cahill Gordon & Reindel LLP in New York City. Mr. Liu graduated from Foreign Affairs College in Beijing, China, Vanderbilt University and New York University. Mr. Liu is qualified to practice law in China and the State of New York.
Mr. Joel A. Getz currently serves as the Deputy Dean for Alumni, Development, and Special Initiatives at the Yale School of Management, which he joined in February 2008. At the Yale School of Management, Mr. Getz is in charge of all fundraising and alumni initiatives. Prior to joining the Yale School of Management, Mr. Getz worked with a number of organizations including Stanford University and the Mayor’s Fund to Advance New York City. Mr. Getz was President of the Mayor’s Fund, working with New York City Mayor Michael R. Bloomberg, deputy mayors, and agency commissioners, as well as a 50-member board of top CEOs, financiers, philanthropists and community leaders, to plan, prioritize and implement fundraising initiatives to support civic improvements in the City of New York. From 1990 to 1997 Mr. Getz was the President and Co-Founder of Rim Pacific, a manufacturing and distribution firm focusing on art reproductions. Mr. Getz received his B.A. in 1986 from Harvard University where he was First Marshal of his class and has served on the board of the Alumni Association.
Mr. Guiyi Chen brings extensive experience in law, banking, investment, and management, with expertise in both domestic and international capital markets. He is currently a managing director at Centurium Capital Management (HK) Ltd (“Centurium Capital”). Prior to joining Centurium Capital, Mr. Chen held senior roles at Jingtian & Gongcheng LLP, W&G Investment Management Co., Ltd., and Loeb & Loeb LLP. Mr. Chen holds a bachelor’s degree in legal studies from the China Youth University of Political Science and a master’s degree in law from the University of Groningen, Netherlands.
Ms. Jing An has served as our chief financial officer since August 2022. Prior to joining the Company, Ms. An served as chief financial officer of 58 Daojia Inc. from 2016 to 2022. Prior to joining 58 Daojia Inc., Ms. An worked at ChinaCache International Holdings Ltd. from 2013 to 2016, where her last position was chief financial officer. Ms. An has held senior corporate finance and management positions, including at Rekoo Media Ltd. from 2010 to 2012, Cooloft Technology Ltd. from 2007 to 2009 and eFriendsNet Entertainment Ltd. from 2003 to 2006. Ms. An began her professional career at PricewaterhouseCoopers in Beijing in 1998, where her last position was senior accountant. Ms. An received a master of science degree in management from the Stanford Graduate School of Business in 2010 and a bachelor’s degree in economics with a major in accounting from Renmin University of China in 1998.
Mr. Fei Yang has served as our chief growth officer in charge of sales growth, user operation and marketing since June 2020. He is one of the co-founders of the Company and has been responsible for Luckin’s brand creation since the inception of our Company. Mr. Yang has more than 20 years’ experience in the areas of branding and digital marketing. He is also the author of The Flow-Pool Thinking, a popular book on sales and marketing in China. Mr. Yang obtained his master’s degree in journalism and communication from the Communication University of China.
Mr. Shan Jiang joined Luckin in September 2020 as special counsel and was named senior vice president in February 2021. He is currently in charge of our legal, compliance, and public affairs matters. Before joining the Company, Mr. Jiang served as Associate General Counsel of Airbnb, Inc. (NASDAQ: ABNB), where he was in charge of legal and compliance matters in China. Prior to joining Airbnb, Inc., Mr. Jiang has worked for Amazon.com, Inc. (NASDAQ: AMZN) and also for Davis Polk & Wardwell LLP, where he had experiences in major commercial transactions and capital markets. Mr. Jiang obtained a bachelor’s degree from Peking University, a master’s degree in computer science from Dartmouth College and a Juris Doctor degree from Columbia Law School.
125
Mr. Weiming Zhou has served as our senior vice president in charge of product since December 2019. Mr. Zhou has more than 20 years’ work experience in the catering and food sectors. Before joining the Company, Mr. Zhou served as senior director of Meituan (3690.HK), where he was in charge of catering and proprietary products. Prior to joining Meituan, Mr. Zhou served as director of product development of Yum! Brands, where he was in charge of product development. Prior to that, Mr. Zhou served in various positions in Coca Cola and McCormick. Mr. Zhou obtained his bachelor’s degree in grain and oilseeds engineering from Jiangnan University (formerly known as Wuxi Institute of Light Industry).
Ms. Tian Zang joined Luckin in May 2020 and had been serving as our HR vice president since September 2021. She was appointed senior vice president in October 2023, and is currently responsible for HR matters, business analysis sectors, and our Luckin Coffee Instant offerings. With the joint efforts of Ms. Zang and the rest of the Company’s executives, the Company successfully reshaped and upgraded the HR management system to effectively support the rapid growth of the business. Prior to joining Luckin, Ms. Zang held various positions at UCAR Inc. from 2016 to 2020. Ms. Zang also worked as a teacher at the University of Science and Technology Beijing from 2013 to 2016.
6.B. | Compensation |
In 2024, we paid an aggregate of RMB30.4 million (US$4.2 million) in cash to our executive officers, and paid an aggregate of RMB4.4 million (US$0.6 million) in cash to our non-executive directors. We have not set aside or accrued any amount to provide pension, retirement or other similar benefits to our executive officers, except that our PRC subsidiaries and our variable interest entity are required by law to make contributions equal to certain percentages of each employee’s salary for his or her pension insurance, medical insurance, unemployment insurance and other statutory benefits and a housing provident fund.
For share incentive grants to our directors, executive officers and employees, see “—Share Incentive Plan.”
Employment Agreements and Indemnification Agreements
We have entered into employment agreements with each of our executive officers. We may terminate an executive officer’s employment for cause at any time without advance notice in certain events, including acts of the executive officer, such as conviction or plea of guilty to a felony or any crime involving moral turpitude, negligent or dishonest acts to our detriment. We may terminate an executive officer’s employment in circumstances prescribed under and in accordance with the applicable labor law by giving a prior written notice and paying certain compensation. An executive officer may terminate his or her employment at any time by giving a prior written notice. Some of our executive officers are entitled to certain compensation or benefits in the event of a change in control.
Each executive officer has agreed to hold, unless expressly consented to by us, at all times during and after the termination of his or her employment agreement, in strict confidence and not to use, any of our confidential information or the confidential information of our customers and suppliers.
We have also entered into indemnification agreements with each of our directors and executive officers. Under these agreements, we agree to indemnify our directors and executive officers against all liabilities and expenses incurred by such persons in connection with claims made by reason of their being a director or officer of our company to the fullest extent permitted by law with certain limited exceptions.
Share Incentive Plan
2019 Share Option Plan
We adopted the 2019 Share Option Plan, in January 2019. The purpose of the 2019 Share Option Plan is to enhance our ability to attract and retain exceptionally qualified individuals and to encourage them to acquire a proprietary interest in the growth and performance of us. The maximum aggregate number of Class A Ordinary Shares that can be issued under the 2019 Share Option Plan is 79,015,500. As of February 28, 2025, 66,695,568 options (excluding any granted options that were subsequently canceled or expired) have been granted and fully vested with 158,048 not yet exercised under the 2019 Share Option Plan.
126
The following is a summary of the principal terms of the 2019 Share Option Plan.
Eligible participants. Our employees, officers, directors, business associates or any other individual as determined by our Board, in its sole discretion, who has contributed or will contribute to our company, is eligible to participate in the 2019 Share Option Plan.
Exercise of options. Vested options have become exercisable after the IPO of our Ordinary Shares, subject to other terms and conditions provided in the relevant grant letter. Once all the preconditions are met, a participant may exercise options in whole or in part by giving written notice of exercise to us specifying information such as the number of shares to be purchased, as well as making full payment of the aggregate exercise price of the shares so purchased.
Exercise price. The exercise price in respect of options granted under the 2019 Share Option Plan is determined by our Board in its sole discretion and set forth in the grant letter subject to any adjustment as a result of any alteration in the capital structure of our company by way of capitalization of profits or reserves, rights issue, subdivision or consolidation of shares or reduction of share capital of our company from time to time, but excluding, for the avoidance of doubt, any alteration in the capital structure of our company as a result of an issue of shares or other securities as consideration in a transaction to which our company is a party.
Vesting schedule. Our Board has the sole discretion in determining the individual vesting schedules and other restrictions applicable to shares awarded and opinions granted under such plan.
Administration. The plan is administered by our Board.
Lapse of option. An option issued under the 2019 Share Option Plan shall lapse automatically under certain circumstances, including but not limited to the expiration of option period, termination of employment for cause and the tenth anniversary of the adoption date of such plan.
Amendment. Any change to the authority of our Board in relation to any alteration to the terms of the 2019 Share Option Plan must be approved by the shareholders in general meeting. Subject to the above, our Board may amend any of the provisions of such plan at any time provided that such amendment shall not affect adversely any rights that have accrued to any grantee at that date.
Termination. The 2019 Share Option Plan will terminate on the tenth anniversary of its date of adoption, unless terminated earlier. We may, by ordinary resolution in a general meeting, or our Board may, at any time, terminate the operation of such plan, and in such event no further options shall be granted. Options granted prior to such termination but not yet exercised at the time of termination shall continue to be valid and exercisable in accordance with the scheme.
Transfer restrictions. An option is personal to the grantee and shall not be assignable or transferable.
The shares reserved and to be issued under our 2019 Share Option Plan have been registered on the Form S-8 on June 13, 2019.
2021 Equity Incentive Plan
We adopted a share incentive plan in January 2021, which we refer to as the 2021 Equity Incentive Plan in this annual report, to retain, attract and motivate employees and directors by providing them with equity incentives. The maximum aggregate number of Ordinary Shares we are authorized to issue pursuant to all awards under the 2021 Equity Incentive Plan is 222,769,232 Ordinary Shares. As of February 28, 2025, restricted share units to receive ADSs representing 180,465,952 Class A Ordinary Shares (excluding any granted restricted share units that were subsequently canceled), have been granted with restricted share units to receive ADSs representing 105,737,336 Class A Ordinary Shares vested under the 2021 Equity Incentive Plan.
The following is a summary of the principal terms of the 2021 Equity Incentive Plan.
Types of awards. The 2021 Equity Incentive Plan permits the awards of options, restricted shares, restricted share unit awards or other types of awards approved by the compensation committee of our Board, or any other committee appointed by the Board to administer the 2021 Equity Incentive Plan (the “Committee”) granted to a plan participant pursuant to the 2021 Equity Incentive Plan.
127
Award agreements. Awards under the 2021 Equity Incentive Plan shall be evidenced by award agreements that set forth the terms, conditions and limitations for each award, which may include the term of an award, the provisions applicable in the event the participant’s employment or service terminates, and the Company’s authority to unilaterally or bilaterally amend, modify, suspend, cancel or rescind an award.
Eligible participants. Our employees, consultants and directors as determined by the compensation committee of our Board, or any other committee appointed by the Board to administer the 2021 Equity Incentive Plan, by record in writing in its sole discretion, are eligible to participate in the 2021 Equity Incentive Plan.
Exercise of options. The Committee shall determine the time or times at which an option may be exercised in whole or in part, including exercise prior to vesting; provided that the term of any option granted under the 2021 Equity Incentive Plan shall not exceed ten years. The Committee shall also determine the conditions, if any, that must be satisfied before all or part of an option may be exercised.
Exercise price. The exercise price per share subject to an option shall be determined by the Committee and set forth in the award agreement which, unless otherwise determined by the Committee, may be a fixed or variable price related to the fair market value of the shares on the date of grant; provided, however, that no option may be granted to an individual subject to taxation in the United States with an exercise price per share at less than the fair market value on the date of grant.
Administration. The 2021 Equity Incentive Plan shall be administered by the Committee to whom the Board shall delegate the authority to grant or amend awards to participants.
Amendment and termination. The Board in its sole discretion may terminate the 2021 Equity Incentive Plan at any time. The Board may amend the 2021 Equity Incentive Plan at any time in such respects as the board may deem advisable; provided that to the extent necessary and desirable to comply with applicable laws, or stock exchange rules, the Company shall obtain shareholder approval of any amendment in such a manner and to such a degree as required.
Transfer restrictions. Except as provided in the 2021 Equity Incentive Plan, all awards are nontransferable and will not be subject in any manner to sale, transfer, anticipation, alienation, assignment, pledge, encumbrance or charge, and will be exercised only by the participant. Amounts payable or shares issuable pursuant to an award will be delivered only to (or for the account of), and, in the case of shares, registered in the name of, the participant.
128
The following table summarizes, as of the date of this annual report, the number of Class A Ordinary Shares under outstanding options and awards that we granted to our directors and executive officers.
| Class A Ordinary |
|
|
| ||||
Shares | ||||||||
Underlying | ||||||||
Outstanding | ||||||||
Share-Based | Exercise Price | |||||||
Name |
| Awards Granted(1) |
| (US$ per Share)(2) |
| Date of Grant |
| Date of Expiration(3) |
Dr. Jinyi Guo |
| 34,666,160 |
| 0.0002 |
| From January 18, 2019 to January 21, 2025 |
| January 18, 2029 |
Wenbao Cao |
| * |
| 0.0002 |
| From January 18, 2019 to January 21, 2025 |
| from January 18, 2029 to November 6, 2030 |
Feng Liu |
| * |
| N/A |
| From July 1, 2021 to July 1, 2024 |
| N/A |
Sean Shao |
| * |
| N/A |
| From July 1, 2021 to July 1, 2024 |
| N/A |
Fei Yang |
| * |
| 0.0002 |
| From January 18, 2019 to January 21, 2025 |
| from January 18, 2029 to November 6, 2030 |
Shan Jiang |
| * |
| N/A |
| From February 1, 2021 to January 21, 2025 |
| N/A |
Weiming Zhou |
| * |
| 0.0002 |
| From November 6, 2020 to January 21, 2025 |
| November 6, 2030 |
Qianli Liu |
| * |
| N/A | From January 17, 2023 to July 1, 2024 | N/A | ||
Joel A. Getz |
| * |
| N/A | From January 17, 2023 to January 21, 2025 | N/A | ||
Jing An |
| * |
| N/A | From July 1, 2022 to January 21, 2025 | N/A | ||
Tian Zang | * | N/A | From February 1, 2021 to January 21, 2025 | N/A |
* | Less than 1% of our total outstanding Ordinary Shares on an as-converted basis. |
| (1) | Include shares underlying options and shares in the form of restricted share units. Restricted share units have no applicable exercise price or expiration date. |
| (2) | Not applicable to restricted share units. |
| (3) | Not applicable to restricted share units. |
As of February 28, 2025, other grantees as a group were granted (i) options (excluding any granted options that were subsequently canceled) to purchase 15,493,832 Class A Ordinary Shares, and (ii) restricted share units representing 125,989,216 Class A Ordinary Shares (in the form of 15,748,652 ADSs).
6.C. | Board Practices |
Board of Directors
Our Board consists of nine directors, including four independent directors, namely Mr. Feng Liu, Mr. Sean Shao, Ms. Qianli Liu and Mr. Joel A. Getz. A director is not required to hold any shares in our company to qualify to serve as a director.
129
A director who is in any way, whether directly or indirectly, interested in a contract or proposed contract with our company is required to declare the nature of his or her interest at a meeting of our directors. A general notice given to the directors by any director to the effect that he or she is a member, shareholder, director, partner, officer or employee of any specified company or firm and is to be regarded as interested in any contract or transaction with that company or firm shall be deemed a sufficient declaration of interest for the purposes of voting on a resolution in respect to a contract or transaction in which he/she has an interest, and after such general notice it shall not be necessary to give special notice relating to any particular transaction. A director may vote in respect of any contract or proposed contract or arrangement notwithstanding that he/she may be interested therein and if he/she does so, his/her vote shall be counted and he/she may be counted in the quorum at any meeting of the directors at which any such contract or proposed contract or arrangement is considered. Our Board may exercise all of the powers of our company to borrow money, to mortgage or charge its undertaking, property and uncalled capital, or any part thereof, and to issue debentures, debenture stock or other securities whenever money is borrowed or as security for any debt, liability or obligation of our company or of any third party. None of our directors has a service contract with us that provides for benefits upon termination of service as a director.
Committees of the Board of Directors
We have established an audit committee, a compensation committee and a nominating and corporate governance committee under our Board. We have adopted a charter for each of the three committees. Each committee’s members and functions are described below.
Audit Committee. Our audit committee consists of Mr. Feng Liu, Ms. Qianli Liu and Mr. Sean Shao, and is chaired by Mr. Feng Liu. We have determined that each of Mr. Feng Liu, Ms. Qianli Liu and Mr. Sean Shao meets the independence standards under Rule 10A-3 under the Securities Exchange Act of 1934, as amended. We have determined that Mr. Feng Liu qualifies as an “audit committee financial expert” within the meaning of the SEC rules. The audit committee oversees our accounting and financial reporting processes and the audits of the financial statements of our company. The audit committee is responsible for, among other things:
| ● | reviewing and recommending to our Board for approval, the appointment, re-appointment or removal of the independent auditor, after considering its annual performance evaluation of the independent auditor; |
| ● | approving the remuneration and terms of engagement of the independent auditor and pre-approving all auditing and non-auditing services permitted to be performed by our independent auditor at least annually; |
| ● | reviewing with the independent registered public accounting firm any audit problems or difficulties and management’s response; |
| ● | discussing with our independent auditor, among other things, the audits of the financial statements, including whether any material information should be disclosed and issues regarding accounting and auditing principles and practices; |
| ● | reviewing and approving all proposed related party transactions, as defined in Item 404 of Regulation S-K under the Securities Act; |
| ● | discussing the annual audited financial statements with management and the independent registered public accounting firm; |
| ● | reviewing the adequacy and effectiveness of our accounting and internal control policies and procedures and any special steps taken to monitor and control major financial risk exposures; |
| ● | approving annual audit plans, and undertaking an annual performance evaluation of the internal audit function; |
| ● | establishing and overseeing procedures for the handling of complaints and whistleblowing; and |
| ● | meeting separately and periodically with management and the independent registered public accounting firm. |
130
Compensation Committee. Our compensation committee consists of Mr. Sean Shao, Dr. Jinyi Guo, Mr. Weihao (Michael) Chen, Mr. Feng Liu and Mr. Guiyi Chen, and is chaired by Mr. Sean Shao. The compensation committee assists the Board in reviewing and approving the compensation structure, including all forms of compensation, relating to our directors and executive officers. The compensation committee is responsible for, among other things:
| ● | overseeing the development and implementation of compensation programs in consultation with our management; |
| ● | at least annually, reviewing and approving, or recommending to the Board for its approval, the compensation for our executive officers; |
| ● | at least annually, reviewing and recommending to the Board for determination with respect to the compensation of our non-executive directors; |
| ● | at least annually, reviewing periodically and approving any incentive compensation or equity plans, programs or other similar arrangements; |
| ● | reviewing executive officer and director indemnification and insurance matters; and |
| ● | overseeing our regulatory compliance with respect to compensation matters, including our policies on restrictions on compensation plans and loans to directors and executive officers. |
Nominating and Corporate Governance Committee. Our nominating and corporate governance committee consists of Mr. Weihao (Michael) Chen, Dr. Jinyi Guo, Mr. Jun Liu, and Ms. Qianli Liu, and is chaired by Mr. Weihao (Michael) Chen. The nominating and corporate governance committee assists the Board in selecting individuals qualified to become our directors and in determining the composition of the Board and its committees. The nominating and corporate governance committee is responsible for, among other things:
| ● | recommending nominees to the Board for election or re-election to the Board, or for appointment to fill any vacancy on the Board; |
| ● | reviewing annually with the Board the current composition of the Board with regard to characteristics such as independence, knowledge, skills, experience, expertise, diversity and availability of service to us; |
| ● | developing and recommending to our Board such policies and procedures with respect to nomination or appointment of members of our Board and chairs and members of its committees or other corporate governance matters as may be required pursuant to any SEC rules, or otherwise considered desirable and appropriate; |
| ● | selecting and recommending to the Board the names of directors to serve as members of the audit committee and the compensation committee, as well as of the nominating and corporate governance committee itself; and |
| ● | evaluating the performance and effectiveness of the Board as a whole. |
Duties and Functions of Directors
Under Cayman Islands law, our directors owe fiduciary duties to our company to act honestly and in good faith with a view to our best interests.
Our directors must also exercise their powers only for a proper purpose. Our directors also owe to our company a duty to exercise the skill they actually possess and such care and diligence that a reasonable prudent person would exercise in comparable circumstances. In fulfilling their duty of care to us, our directors must ensure compliance with our memorandum and articles of association, as amended and restated from time to time. Our company has the right to seek damages if a duty owed by our directors is breached. The functions and powers of our Board include, among others, (i) convening shareholders’ annual and extraordinary general meetings and reporting its work to shareholders at such meetings, (ii) declaring dividends, (iii) appointing officers and determining their terms of offices and responsibilities, and (iv) approving the transfer of shares of our company, including the registering of such shares in our share register.
131
Terms of Directors and Officers
Our officers are elected by and serve at the discretion of the Board. Each of our directors are appointed for a two-year term and may be re-appointed by the Board upon the term expiration. The current term of all of our directors, except for Mr. Joel A. Getz, will expire on May 20, 2026. The current term of Mr. Joel A. Getz will expire on December 27, 2026. A director’s office shall be vacated if, among other things, the director (i) resigns his office by notice in writing to the Company; (ii) dies, becomes bankrupt or makes any arrangement or composition with his creditors; (iii) is found to be or becomes of unsound mind; (iv) is prohibited by law from being a director; or (v) is removed from office pursuant to our sixth amended and restated articles of association.
6.D. | Employees |
We endeavor to cultivate employees with talent, passion, and strong learning abilities.
We had 14,559 full-time employees and 19,045 part-time employees as of December 31, 2022, 29,217 full-time employees and 45,373 part-time employees as of December 31, 2023, and 33,795 full-time employees and 50,396 part-time employees as of December 31, 2024, the vast majority of whom were based in China. As of December 31, 2024, our full-time employees consisted of 31,039 store operation employees, 596 store development employees, 712 technology development employees, 1,283 general and administration employees and 165 sales and marketing employees.
We formulate our recruitment plan considering our expansion plan and the human resources needs for existing self-operated stores and those in the pipeline. Our full-time employees go through a thorough recruitment and assessment process with HR and the operations manager while our part-time employees are usually interviewed by store managers of the respective stores. Our retail partners will be responsible for recruitment for the partnership stores.
We provide our employees, retail partners and employees at partnership stores with comprehensive training. We train them vigorously mainly through our internal training center, offering them both self-developed programs and external courses. We provide both online and offline training for our storefront staff to sharpen their skills.
We enter into standard employment contracts with our full-time employees. In addition to salaries and benefits, we provide performance-based bonuses for our full-time employees and commission-based compensation for our sales and marketing team. As required by PRC law, we participate in various employee social security plans that are organized by municipal and provincial governments for our PRC-based full-time employees, including pension, medical insurance, maternity insurance, work-related injury insurance, unemployment insurance and housing provident funds.
We pay salaries to our part-time employees based on the time they work. For risks in relation to our contribution for employee social security plans, see “Item 3. Key Information—3.D. Risk Factors—Risks Relating to Doing Business in China—We may be subject to additional contributions of social insurance and housing fund and late payments and fines imposed by relevant governmental authorities.”
We engage independent third-party service providers to recruit some outsourced staff. As of December 31, 2024, a majority of our part-time storefront staff were such outsourced staff.
We maintain a good working relationship with our employees, and as of the date of this annual report, we had not experienced any material labor disputes.
6.E. | Share Ownership |
The following table sets forth information concerning the beneficial ownership of our Shares as of February 28, 2025, assuming conversion of all of our outstanding Class B Ordinary Shares and Senior Preferred Shares into Class A Ordinary Shares on a one-to-one basis, by:
| ● | each of our directors and executive officers; and |
| ● | each person known to us to beneficially own more than 5% of any class of our Shares. |
132
The calculations in the table below are based on, (i) 2,129,852,172 issued and outstanding Class A Ordinary Shares, which is calculated by 2,133,101,812 Class A Ordinary Shares on our ROM as of February 28, 2025 excluding a total of 3,249,640 Class A Ordinary Shares that represent Class A Ordinary Shares underlying share awards under our share incentive plans that are issued but deemed to be not outstanding as of February 28, 2025, (ii) 136,172,004 outstanding Class B Ordinary Shares as of February 28, 2025, and (iii) 295,384,619 outstanding Senior Preferred Shares as of February 28, 2025.
Beneficial ownership is determined in accordance with the rules and regulations of the SEC. In computing the number of shares beneficially owned by a person and the percentage ownership of that person, we have included shares that the person has the right to acquire within 60 days, including through the exercise of any option, warrant, or other right or the conversion of any other security.
These shares, however, are not included in the computation of the percentage ownership of any other person.
Shares Beneficially Owned as of February 28, 2025 |
| ||||||||||||||||
Class A | Class B | Percentage of |
| ||||||||||||||
|
| Percentage of |
|
| Percentage of |
| Percentage | total Shares, as | Percentage |
| |||||||
total Class A | total Class B | of total | converted | of aggregate | |||||||||||||
Ordinary | Ordinary | Senior | one-to-one into a | voting | |||||||||||||
| Number |
| Shares** |
| Number |
| Shares** |
| Number |
| Preferred Shares*** |
| single class |
| power*** |
| |
Directors and Executive Officers: |
|
|
|
|
|
|
|
|
|
| |||||||
Dr. Jinyi Guo |
| 26,516,160 |
| 1.2 | % | — |
| — |
| — | — | 1.0 | % | 0.7 | % | ||
Wenbao Cao |
| * |
| * |
| — |
| — |
| — | — | * | * | ||||
Feng Liu |
| * |
| * |
| — |
| — |
| — | — | * | * | ||||
Sean Shao |
| * |
| * |
| — |
| — |
| — | — | * | * | ||||
Qianli Liu |
| * |
| * |
| — |
| — |
| — | — | * | * | ||||
Weihao (Michael) Chen |
| — |
| — |
| — |
| — |
| — | — | — | — | ||||
Jun Liu |
| — |
| — |
| — |
| — |
| — | — | — | — | ||||
Joel A. Getz |
| * |
| * |
| — |
| — |
| — | — | * | * | ||||
Guiyi Chen | — | — | — | — | — | — | — | — | |||||||||
Jing An |
| * |
| * |
| — |
| — |
| — | — | * | * | ||||
Fei Yang |
| * |
| * | — |
| — |
| — | — | * | * | |||||
Shan Jiang |
| * |
| * | — |
| — |
| — | — | * | * | |||||
Weiming Zhou |
| * |
| * | — |
| — | — | — | * | * | ||||||
Tian Zang | * | * | — | — | — | — | * | * | |||||||||
All directors and executive officers as a group | 67,331,840 | 3.2 | % | — | — | — | — | 2.6 | % | 1.8 | % | ||||||
Principal Shareholders: | |||||||||||||||||
Centurium Capital(1) | 371,407,188 | 17.4 | % | 136,172,004 | 100.0 | % | 295,384,615 | 100.0 | % | 31.3 | % | 53.6 | % | ||||
Joy Capital(2) |
| 119,543,188 |
| 5.6 | % | — |
| — | * | * | 4.7 | % | 3.2 | % | |||
Notes:
* | Less than 1% of each class of our shares. |
** | For each person and group included in this table, percentage ownership is calculated by dividing the number of shares beneficially owned by such person or group by the sum of (i) 2,129,852,172 Class A Ordinary Shares, or 136,172,004, being the number of Class B Ordinary Shares, or 295,384,619, being the number of Senior Preferred Shares, as appropriate, as of February 28, 2025 and (ii) the number of Ordinary Shares underlying share options and/or restricted share units held by such person or group that are exercisable or, for restricted share units, expected to vest within 60 days of February 28, 2025. |
*** | For each person and group included in this column, percentage of voting power is calculated by dividing the voting power beneficially owned by such person or group by the voting power of all of our Ordinary Shares and Senior Preferred Shares as a single class. |
133
(1) Represents (i) 56,573,990 Class A Ordinary Shares (including 21,017,992 Class A Ordinary Shares in the form of 2,627,249 ADSs) held by Camel ZQ Limited, an exempted company with limited liability incorporated under the laws of the Cayman Islands (“Camel ZQ”); (ii) 125,405,404 Class A Ordinary Shares held by Cameleer L.P., an exempted limited partnership incorporated under the laws of the Cayman Islands (“Cameleer”); (iii) 102,344,669 Class A Ordinary Shares held by Cameleer II L.P., an exempted limited partnership incorporated under the laws of the Cayman Islands (“Cameleer II”); (iv) 32,313,906 Class A Ordinary Shares held by CCM Prosper L.P., a limited partnership incorporated under the laws of the Cayman Islands (“CCM Propser”); (v) 32,313,906 Class A Ordinary Shares held by Masterclass Holdings Limited, an exempted company incorporated with limited liability under the laws of the Cayman Islands (“Masterclass”); (vi) 13,848,817 Class A Ordinary Shares held by Tianyu Ruikong Limited, a company incorporated under the laws of the British Virgin Islands (“Tianyu”); (vii) 8,606,496 Class A Ordinary Shares (in form of 1,075,812 ADSs) and 4 Class B Ordinary shares held by Fortunate Cup Holdings Limited, an exempted company incorporated with limited liability under the laws of the Cayman Islands and its principal business in investment holding (“Fortunate Cup”); (viii) 136,172,000 Class B Ordinary Shares held by Lucky Cup Holdings Limited, an exempted company incorporated with limited liability under the laws of the Cayman Islands and its principal business in investment holding (“Lucky Cup”); and (ix) 295,384,615 Senior Preferred Shares held by Cannonball Limited, an exempted company incorporated with limited liability under the laws of the Cayman Islands and its principal business in investment holding (“Cannonball”). As reported in the Schedule 13D (Amendment No.3) filed by Lucky Cup and other filers on July 18, 2024, Centurium Holdings Ltd. is an exempted company incorporated with limited liability under the laws of the Cayman Islands, which holds interests in the general partners of certain private equity funds that hold interests in Lucky Cup, Fortunate Cup, Cannonball, and Masterclass; Hui Li is the sole shareholder and director of Centurium Holdings (BVI) Ltd., an exempted company incorporated under the laws of the British Virgin Islands and the sole shareholder of Centurium Holdings Ltd. Hui Li has sole voting and investment discretion with respect to Tianyu. All voting power in Camel ZQ is held by an entity ultimately controlled by Hui Li. Pursuant to Section 13(d) of the Securities Exchange Act of 1934, as amended, and the rules promulgated thereunder; each of Centurium Holdings Ltd., Centurium Holdings (BVI) Ltd. and Hui Li may be deemed to indirectly beneficially own the shares of the Issuer held by Camel ZQ, Cameleer, Cameleer II, Lucky Cup, Fortunate Cup, Cannonball, CCM Prosper, Masterclass, and Tianyu. The address of the principal business and principal office of each of Camel ZQ, Cameleer, Cameleer II, Lucky Cup, Fortunate Cup, Cannonball, CCM Prosper, and Masterclass is PO Box 309, Ugland House, Grand Cayman, KY1-1104, Cayman Islands. The address of the principal business and principal office of Tianyu is OMC Chambers, Wickhams Cay 1, Road Town, Tortola, British Virgin Islands.
(2) Represents (i) 39,490,000 Class A Ordinary Shares (in form of 4,936,250 ADSs) beneficially owned by Joy Capital II, L.P. (“Joy II”), a Cayman Islands limited partnership; (ii) 32,341,000 Class A Ordinary Shares (in form of 4,042,625 ADSs) beneficially owned by Joy Luck Management Limited (“Joy Luck”), a Hong Kong company; (iii) 35,404,500 Class A ordinary shares (in form of 4,425,562 ADSs and 4 Class A Ordinary Shares) beneficially owned by Honour Ample Limited (“Honour”), a British Virgin Islands company; and (iv) 12,307,688 Class A Ordinary Shares (in form of 1,538,461 ADSs) and 4 Senior Preferred Shares held by Joy Soda Limited (“Soda”), a Hong Kong company. As reported in Schedule 13G filed by Joy II and other filers on February 14, 2023, Joy Capital GP, Ltd. is the general partner of Partner II, which is the general partner of Joy II. Joy Capital GP, Ltd. and Joy Capital II GP, L.P. (“Partner II”) may be deemed to have sole power to vote and sole power to dispose of our Shares directly owned by Joy II. Joy Capital GP, Ltd., Joy Luck, Honour and Soda are ultimately controlled by Mr. Erhai Liu (“Mr. Liu”). Mr. Liu disclaims beneficial ownership of shares held by Joy II, Joy Luck, Honour, and Soda, except to the extent of Mr. Liu’s pecuniary interest therein, if any. The registered address of each of Joy II, Partner II and Joy Capital GP, Ltd. is 4th Floor, Harbour Place, 103 South Church Street, P. O. Box 10240, Grand Cayman KY1-1002, Cayman Islands. The registered address of Honour is Craigmuir Chambers, Road Town, Tortola VG1110, British Virgin Islands. The registered address of each of Joy Luck and Soda is Room 2609, China Resources Building, 26 Harbour Road, Wanchai, Hong Kong.
6.F. | Disclosure of a Registrant’s Action to Recover Erroneously Awarded Compensation |
Not applicable.
Item 7. Major Shareholders and Related Party Transactions
7.A. Major Shareholders
See “Item 6. Directors, Senior Management and Employees—6.E. Share Ownership.”
134
7.B. Related Party Transactions
Contractual Arrangements
See “Item 4. Information on the Company—4.C. Organizational Structure—Former Contractual Arrangements with the Former VIE and Its Nominee Shareholders.”
Employment Agreements and Indemnification Agreements
See “Item 6. Directors, Senior Management and Employees—6.B. Compensation—Employment Agreements and Indemnification Agreements.”
Share Incentives
See “Item 6. Directors, Senior Management and Employees—6.B. Compensation—Share Incentive Plan.”
Other Related Party Transactions
In 2024, we received sales and marketing services and other services in the ordinary course of business from Goumei (Zhejiang) Information Technology Co., Ltd. and Jiangsu Yunxuetang Internet Technology Co., Ltd, entities in which our controlling shareholder Centurium Capital has significant influence. The transaction amounts for such services were RMB116.6 million (US$16.0 million) and RMB1.0 million (US$0.1 milllion), respectively, in 2024.
7.C. | Interests of Experts and Counsel |
Not applicable.
Item 8. Financial Information
8.A.Consolidated Statements and Other Financial Information
We have appended consolidated financial statements filed as part of this annual report.
Legal Proceedings
From time to time, we are subject to legal and administrative proceedings and claims arising in the ordinary course of our business relating to, among other things, lease and other commercial disputes, contract disputes, trademark and other intellectual property infringement claims, personal injury claims and employment-related claims, such as wage and hour and wrongful termination. Unless otherwise indicated, we cannot reasonably predict the outcome of these legal proceedings, nor can we estimate the amount of loss, or range of loss, if any, that may result from these proceedings. An adverse outcome in certain of these proceedings could have a material adverse effect on our business, financial condition and results of operations, and could cause the market value of our ADSs and/or other securities to decline.
Governmental and Regulatory Inquiries
SEC Investigation and Settlement
We self-disclosed to the SEC the Fabricated Transactions referenced in our press release on April 2, 2020. Following our disclosure, the SEC initiated an investigation into the Fabricated Transactions. We cooperated with the SEC’s investigation.
On December 16, 2020, the SEC announced its settlement with us regarding the Fabricated Transactions. Under the terms of the settlement, we, without admitting or denying the allegations of the SEC, consented to the entry of an order (i) requiring us to pay a civil money penalty in the amount of US$180 million to the SEC, eligible for offset by any cash payments made by us to our security holders pursuant to any schemes of arrangement approved by the Cayman Court in the provisional liquidation proceedings and restructuring, and (ii) permanently enjoining us from violations of certain federal securities laws, including Section 10(b) of the Securities Exchange Act of 1934.
135
In settling this matter, the SEC acknowledged that we self-reported the Fabricated Transactions to the SEC staff, cooperated with the SEC throughout the SEC’s investigation and promptly undertook significant remedial efforts. These efforts included initiating an internal investigation, terminating certain personnel, terminating relationships with third parties involved in the fraudulent conduct, reorganizing our finance department and adding internal accounting controls.
On February 4, 2021, the settlement received the necessary approval from the SDNY Court. On February 3, 2022, the SEC filed with the SDNY Court a notice acknowledging that Luckin Coffee’s obligation to pay the civil money penalty had been satisfied through the offset of cash payments made to its holders of its debt securities, through a scheme of arrangement implemented in the Cayman Islands.
U.S. DOJ Investigation
We were contacted by the U.S. Attorney’s Office for the Southern District of New York (the “SDNY”) following our press release on April 2, 2020 relating to the Fabricated Transactions. The SDNY indicated that it had commenced an investigation into the Fabricated Transactions. We have apprised the SDNY of the relevant Chinese laws that restrict us from providing evidence and information without prior approval from the Chinese Ministry of Justice.
SAMR Penalties
On September 23, 2020, we received the penalty decisions from the SAMR. The penalty decisions found that our conduct related to the Fabricated Transactions violated the PRC Anti-Unfair Competition Laws. The SAMR imposed an aggregate fine of RMB61.0 million on two entities of our group and certain implicated third-party companies as a result of their involvement in the Fabricated Transactions.
Ministry of Finance Investigation
On May 6, 2020, the Ministry of Finance of the PRC initiated its investigation into the accounting information of two entities of our group since their incorporation. On July 31, 2020, the Ministry of Finance of the PRC announced its investigation has been substantially completed. The Ministry of Finance of the PRC further announced that it would impose and publish its relevant penalty decision to the Company in due course. As of the date of this annual report, the Ministry of Finance of the PRC has not imposed any penalty on the Company. The Company cannot predict the outcome or the duration of this investigation or any other legal proceedings or any enforcement actions or other remedies that may be imposed on the Company arising out of this investigation.
Legal Actions
U.S. Class Action
On February 13, 2020, April 2, 2020, April 8, 2020, and April 10, 2020, putative securities class action complaints were filed in the United States District Court for the Eastern and Southern Districts of New York against the Company, certain of its current and former directors and executives, and the underwriters of the Company’s initial public offering and follow-on offering. These lawsuits were consolidated in the Southern District of New York, under the caption In re Luckin Coffee Inc. Securities Litigation, 1:20-cv-01293 (S.D.N.Y.). On June 12, 2020, the court appointed co-lead plaintiffs pursuant to the Private Securities Litigation Reform Act of 1995 and ordered the lawsuits consolidated. A consolidated class action complaint was filed on September 24, 2020 that alleges, among other things, that the Company made false and misleading statements and material omissions in its prior registration statements and other public statements by failing to disclose the Fabricated Transactions disclosed in the Company’s April 2, 2020 announcement, and the impact of those Fabricated Transactions on the Company’s financial statements. The consolidated class action complaint variously alleges violations of Sections 10(b) and 20(a) of the Securities Exchange Act of 1934, Rule 10b-5 promulgated thereunder, and Sections 11 and 15 of the Securities Act.
On October 26, 2021, the court issued an order preliminarily approving a class-wide settlement of all claims that had been or could have been asserted in the Federal Class Action, in exchange for payment of US$175 million to the class of investors who purchased or otherwise acquired the Company’s ADS during the period from May 17, 2019 through July 15, 2020, inclusive. On July 22, 2022, the court issued an order granting final approval of the settlement.
136
On May 26, 2020, June 18, 2020, and June 23, 2020, putative securities class actions complaints were filed in the Supreme Court of the State of New York, County of New York, against the Company, certain of its current and former directors and executives, and the underwriters of the Company’s initial public offering and follow-on offering. The lawsuits variously alleged that the Company made false and misleading statements and material omissions in its prior registration statements and other public statements by failing to disclose the Fabricated Transactions disclosed in the Company’s April 2, 2020 announcement, and the impact of those Fabricated Transactions on the Company’s financial statements, in violation of Sections 11, 12 and 15 of the Securities Act. On October 16, 2020, the court appointed co-lead plaintiffs and consolidated the lawsuits under the caption In re Luckin Coffee Inc. Securities Litigation, 651939/2020 (N.Y. Sup. Ct.). A consolidated amended complaint was filed on December 23, 2020, adding claims against investment vehicles owned by former officers and directors of the Company and the Company’s agent for service of process, Cogency Global Inc. The amended complaint also asserted claims under the Securities Act on behalf of a class of purchasers of the Notes. On January 9, 2022, the Company reached an agreement in principle with the lead plaintiffs in the State Class Action to resolve claims that have been or could be filed on behalf of a class of purchasers of the Notes who did not release their claims in connection with the Scheme. The State Class Settlement received final approval from the State Court on April 28, 2023.
U.S. “Opt Out” Claims
The Company was also named as a defendant in the following opt-out lawsuits alleging violations of U.S. securities laws: Kingstown Capital Management. v. Luckin Coffee, 1:20-cv-07029 (S.D.N.Y.); Lai Ye v. Luckin Coffee et al., 1:21-cv-2020 (S.D.N.Y.); Nuveen Winslow Large-Cap Growth ESG Fund et al. v. Luckin Coffee et al., 655177/2020 (N.Y. Sup. Ct.); and Bequai v. Luckin Coffee, GV20019430-00 (Va. D. Ct., Fairfax Cty.). As of the date of this annual report, all of the above lawsuits have been voluntarily dismissed by the plaintiffs.
Certain individuals and institutions claiming to have made investments related to the Company’s ADS have made informal demands for the Company to pay alleged losses resulting from the Fabricated Transactions disclosed on April 2, 2020. In the aggregate, the investors that have made informal demands have asserted losses in excess of US$325 million. On April 13, 2023, two of those investors commenced legal proceedings against us in the High Court of the Republic of Singapore, seeking to recover an alleged loss of US$145.8 million in the aggregate. These legal proceedings are currently in an early stage of development, and we intend to use our best efforts to defend.
U.S. Derivative Action
The Company was a nominal defendant in a consolidated putative derivative action filed in the Supreme Court of the State of New York captioned In re Luckin Coffee Inc.
Derivative Litigation, 652800/2020 (N.Y. Sup. Ct.). The Federal Class Settlement includes releases of derivative claims on behalf of members of the Federal Class. On November 8, 2022, the parties filed a stipulation of discontinuance with prejudice to conclude the derivative litigation, which the court so-ordered on November 9, 2022.
Canadian Class Action
On or about April 14, 2020, an Application for Authorization to Bring a Class Action was filed against Luckin Coffee Inc. by Martin Banoon (the “Applicant”) in the Superior Court of Quebec, file no. 500-06-001058-201. The Applicant sought authorization to institute a class action on behalf of the proposed class members comprised of holders of the Company’s ADS, as a result of Fabricated Transactions. On August 9, 2022, the Superior Court of Quebec entered judgment approving the Applicant’s request to discontinue the proceeding.
137
Cayman Bondholder Action
In May 2020, a group of holders of the Notes commenced proceedings in the Cayman Court seeking to recover approximately US$155 million of losses from the Company. By summons dated May 1, 2020, the bondholders applied ex parte for a worldwide freezing order (the “WFO”) against the Company. On May 8, 2020, the Cayman Court granted the order sought. On July 1, 2020 to July 3, 2020 the Cayman Court heard the Company’s application to set aside the WFO. By order dated July 22, 2020, the Cayman Court discharged the WFO. The substantive proceedings were automatically stayed on the appointment of the JPLs on July 15, 2020. On August 12, 2020, the Cayman Court ordered that the noteholders could appeal the discharge order until 14 days following the date of discharge of the JPLs. However, there can be no further action in these proceedings as the indebtedness under the Notes has been effectively compromised due to the successful Restructuring as of January 28, 2022. In July 2022, these proceedings were discontinued by a consent order issued by the Cayman Court upon parties’ agreement.
Appointment of “Light-Touch” JPLs in the Cayman Islands
On July 10, 2020, a creditor of the Company filed a winding up petition against the Company in the Cayman Proceeding. On July 10, 2020, the Company made an ex parte application pursuant to section 104(3) of the Companies Act for the appointment of the JPLs. On July 15, 2020, the Cayman Court appointed Alexander Lawson of Alvarez & Marsal Cayman Islands Limited and Wing Sze Tiffany Wong of Alvarez & Marsal Asia Limited to act as “light-touch” JPLs to develop and propose a restructuring of the Company’s indebtedness in a manner designed to allow the Company to continue as a going concern, with a view to making an arrangement with its creditors including (without limitation) a compromise or arrangement by way of a Scheme under section 86 of the Companies Act. In accordance with the appointment order, the Board’s powers to conduct the ordinary, day-to-day business of the Company were preserved, subject to the supervision and oversight of the JPLs. On October 12, 2020, pursuant to a letter of request issued by the Cayman Court dated September 7, 2020, the High Court of Hong Kong made an order recognizing the appointment of the JPLs in Hong Kong. On February 5, 2021, the JPLs, in their capacity as “foreign representatives” of the Company under the U.S. Bankruptcy Code, filed a petition seeking, among other things, recognition of the provisional liquidation in the United States. On March 30, 2021, the U.S. Bankruptcy Court entered the Order Recognizing Cayman Proceeding as a Foreign Main Proceeding and Granting Relief in Aid Thereof [Dkt. No. 48] in In re Luckin Coffee Inc. (in Provisional Liquidation), No. 21-10228 (MG) (Bankr. S.D.N.Y. Feb. 5, 2021), recognising the provisional liquidation as a “foreign main proceeding.” The U.S. Bankruptcy Court imposed an automatic stay of all actions against the Company and its assets in the U.S., to the extent provided in the U.S. Bankruptcy Code and for the duration of the Chapter 15 Case, subject to certain carve outs and reserving judgment in respect of a requested stay of proceedings against non-debtor parties.
On September 20, 2021, with the support of the JPLs, we filed a summons and petition in the Cayman Court (proceeding number FSD 276 of 2021 (ASCJ)) seeking sanction of a Scheme for the purposes of the Restructuring, and seeking directions to convene a meeting of creditors affected by the Scheme. On November 30, 2021, the Scheme was unanimously approved by all creditors who attended the Scheme meeting (in person or by proxy), representing approximately 97.7% of the aggregate outstanding principal amount of the Notes. On December 13, 2021 the Cayman Court sanctioned the Scheme, which became fully effective in accordance with its terms on December 17, 2021, following the entry of a final order of the U.S. Bankruptcy Court recognizing and enforcing the Scheme in the territorial jurisdiction of the United States.
On January 28, 2022, the Restructuring of the Notes contemplated by the Scheme became effective and was substantially consummated. In aggregate, we issued consideration for the Scheme totaling US$245.5 million of cash, US$109.9 million of New Notes and 9,527, 601 ADSs representing 76,220,808 Class A Ordinary Shares, which included 291,699 ADSs issued on April 4, 2022 pursuant to the top-up mechanism under the Scheme. The parties to the amended winding-up petition (filed in substitution on January 7, 2021), applied by consent to the Cayman Court for leave to withdraw or have the petition dismissed. By an order of the Cayman Court dated February 25, 2022, the petition was dismissed and the JPLs were formally discharged with effect from March 4, 2022, bringing the provisional liquidation to a close. Shortly thereafter, the U.S. Bankruptcy Court entered an order closing the Chapter 15 Case on April 8, 2022.
138
UCAR Inc. Proceedings
We entered into an agreement with UCAR Inc. on July 1, 2020 to pay RMB36.6 million to UCAR Inc. for the costs UCAR Inc. incurred as a result of the leasehold improvements of certain office space that we occupied. In September 2021, UCAR Inc. initiated an arbitration proceeding against Luckin Group in China International Economic and Trade Arbitration Commission, seeking to recover its costs and other relevant expenses allegedly incurred of approximately RMB38.4 million. As of December 31, 2022, the arbitration proceeding was closed with the final judgment that we are obligated to pay approximately RMB 31.7 million for the leasehold improvement and related legal fees. We have made full payment and the ending balance of this liability was nil as of December 31, 2022.
Dividend Policy
We have not previously declared or paid cash dividends and we have no plan to declare or pay any dividends in the near future on our shares or the ADSs representing our Class A Ordinary Shares. We currently intend to retain most, if not all, of our available funds and any future earnings to operate and expand our business.
We are a holding company incorporated in the Cayman Islands. We rely principally on dividends from our PRC subsidiaries for our cash requirements, including any payment of dividends to our shareholders. PRC regulations may restrict the ability of our PRC subsidiaries to pay dividends to us. See “Item 4. Information on the Company—4.B. Business Overview—Regulation—Regulations Relating to Dividend Distributions.”
Our Board has discretion as to whether to distribute dividends, subject to certain requirements of Cayman Islands law. Under Cayman Islands law, a Cayman Islands company may pay a dividend out of either profit or credit standing in the share premium account, provided that in no circumstances may a dividend be paid if this would result in the company being unable to pay its debts as they fall due in the ordinary course of business. Even if our Board decides to pay dividends, the form, frequency and amount will depend upon our future operations and earnings, capital requirements and surplus, general financial condition, contractual restrictions and other factors that the Board may deem relevant. If we pay any dividends on our Ordinary Shares, we will pay those dividends which are payable in respect of the Class A Ordinary Shares underlying the ADSs to the depositary, as the registered holder of such Class A Ordinary Shares, and the depositary then will pay such amounts to the ADS holders in proportion to the Class A Ordinary Shares underlying the ADSs held by such ADS holders, subject to the terms of the deposit agreement, including the fees and expenses payable thereunder.
8.B. | Significant Changes |
Except as otherwise disclosed in this annual report, we have not experienced any significant changes since the date of the annual financial statements included herein.
Item 9. The Offer and Listing
9.A.Offering and Listing Details
Our ADSs had been listed on the NASDAQ Global Select Market since May 17, 2019 under the symbol “LK.” Each ADS represents eight Class A Ordinary Shares, par value US$0.000002 per share. We received a delisting notice from Nasdaq on May 15, 2020 and requested a hearing on May 22, 2020. We received another delisting notice from Nasdaq for failure to file our annual report on June 17, 2020. We notified Nasdaq of the Company’s decision to withdraw its request for the hearing on June 24, 2020. On July 1, 2020, we were delisted from Nasdaq when the staff of the Nasdaq Stock Market LLC filed a Form 25 Notification of Delisting. Our ADSs have been quoted on the OTC Pink Limited Information initially under the symbol “LKNCY” since Nasdaq suspended the trading of our ADSs on June 29, 2020.
9.B.Plan of Distribution
Not applicable.
139
9.C.Markets
The ADSs representing our Class A Ordinary Shares had been listed on the NASDAQ Global Select Market since May 17, 2019 under the symbol “LK.” Our ADSs have been quoted on the OTC Pink Limited Information initially under the symbol “LKNCY” since the Nasdaq suspended the trading of our ADSs on June 29, 2020.
9.D.Selling Shareholders
Not applicable.
9.E.Dilution
Not applicable.
9.F.Expenses of the Issue
Not applicable.
Item 10. Additional Information
10.A.Share Capital
Not applicable.
10.B.Memorandum and Articles of Association
We are a Cayman Islands company and our affairs are governed by our memorandum and articles of association, as amended and restated from time to time, and the Companies Act and the common law of the Cayman Islands.
Our sixth amended and restated memorandum and articles of association, which is filed as Exhibit 1.1 to this annual report, was adopted by a special resolution of our shareholders on December 11, 2021, in substitution for and to the exclusion of our fifth amended and restated memorandum and articles of association. It became effective on December 11, 2021.
The following are summaries of material provisions of our sixth amended and restated memorandum and articles of association and the Companies Act insofar as they relate to the material terms of our shares.
Registered Office and Objects
Our registered office in the Cayman Islands is at the offices of Conyers Trust Company (Cayman) Limited, Cricket Square, Hutchins Drive, P.O. Box 2681, Grand Cayman, KY1-1111, Cayman Islands.
According to Clause 3 of our sixth amended and restated memorandum and articles of association, the objects for which we are established are unrestricted and we have full power and authority to carry out any object not prohibited by the Companies Act or as the same may be revised from time to time, or any other law of the Cayman Islands.
Board of Directors
See “Item 6. Directors, Senior Management and Employees.”
140
Shares
General. Our authorized share capital is US$50,000 divided into 25,000,000,000 Ordinary Shares, with a par value of US$0.000002 each, comprising (i) 20,000,000,000 Class A Ordinary Shares with a par value of US$0.000002 each, and (ii) 5,000,000,000 Class B Ordinary Shares with a par value of US$0.000002 each. Further to a Certificate of Designation dated November 30, 2021, 307,692,307 authorised but unissued Class A Ordinary Shares with a par value of US$0.000002 each in the capital of the Company have been re-designated as 307,692,307 Senior Preferred Shares with a par value of US$0.000002 each. In January 2024, 12,307,688 Senior Preferred Shares were re-designated to Class A Ordinary Shares, and then converted to 1,538,461 ADSs at the request of the holder of such Senior Preferred Shares pursuant to the Certificate of Designation. To consummate such conversion, 12,307,688 Senior Preferred Shares had been re-designated as 12,307,688 Class A Ordinary Shares. Holders of Ordinary Shares have the same rights except for voting and conversion rights. Holders of Senior Preferred Shares have the rights described below under “Certificate of Designation.” All of our issued and outstanding Ordinary Shares and Senior Preferred Shares are fully paid and nonassessable. Certificates representing the Ordinary Shares and Senior Preferred Shares are issued in registered form. We may not issue shares to bearer. Our shareholders who are non-residents of the Cayman Islands may freely hold and transfer their Ordinary Shares and Senior Preferred Shares subject to certain restriction described below under “Transfer of Shares.”
Subject to the Companies Act and the articles of association, the Company shall have power to redeem or purchase any of its Shares and to increase or reduce its authorized share capital and to subdivide or consolidate the said shares or any of them and to issue all or any part of its capital whether original, redeemed, increased or reduced with or without any preference, priority, special privilege or other rights or subject to any postponement of rights or to any conditions or restrictions whatsoever and so that unless the conditions of issue shall otherwise expressly provide every issue of Shares, whether stated to be ordinary, preference or otherwise, shall be subject to the powers on the part of the Company hereinbefore provided.
Dividends. The holders of our Ordinary Shares are entitled to such dividends as may be declared by our Board subject to our sixth amended and restated memorandum and articles of association and the Companies Act. Our sixth amended and restated articles of association provide that dividends may be declared and paid out of our profits, realized or unrealized, or from any reserve set aside from profits which our Board determine is no longer needed. Dividends may also be declared and paid out of share premium account or any other fund or account which can be authorized for this purpose in accordance with the Companies Act.
Voting Rights. Holders of Class A Ordinary Shares and Class B Ordinary Shares shall, at all times, vote together as one class on all matters submitted to a vote by the members. Each Class A Ordinary Share shall be entitled to one vote on all matters subject to vote at general and special meetings of our company, and each Class B Ordinary Share shall be entitled to ten votes on all matters subject to vote at general and special meetings of our company.
A quorum required for a meeting of shareholders consists of a majority of the votes attaching to the issued and outstanding shares entitled to vote at general meetings present in person or by proxy or, if a corporation or other non-natural person, by its duly authorized representative. As a Cayman Islands exempted company, we are not obliged by the Companies Act to call shareholders’ annual general meetings. Our sixth memorandum and articles of association provide that we may (but are not obliged to) in each year hold a general meeting as our annual general meeting in which case we will specify the meeting as such in the notices calling it, and the annual general meeting will be held at such time and place as may be determined by our Board. Each general meeting, other than an annual general meeting, shall be an extraordinary general meeting. Shareholders’ annual general meetings and any other general meetings of our shareholders may be called by a majority of our Board or our chairman or upon a requisition of shareholders holding at the date of deposit of the requisition not less than ten percent (10%) of the votes attaching to the issued and outstanding shares entitled to vote at general meetings, in which case the directors are obliged to call such meeting and to put the resolutions so requisitioned to a vote at such meeting; however, our sixth amended and restated memorandum and articles of association do not provide our shareholders with any right to put any proposals before annual general meetings or extraordinary general meetings not called by such shareholders. Advance notice of at least fifteen (15) days is required for the convening of our annual general meeting and other general meetings unless such notice is waived in accordance with our articles of association.
An ordinary resolution to be passed at a meeting by the shareholders requires the affirmative vote of a simple majority of the votes attaching to the Ordinary Shares cast by those shareholders entitled to vote who are present in person or by proxy at a general meeting, while a special resolution also requires the affirmative vote of no less than two-thirds of the votes attaching to the Ordinary Shares cast by those shareholders entitled to vote who are present in person or by proxy at a general meeting. A special resolution will be required for important matters such as a change of name or making changes to our sixth amended and restated memorandum and articles of association.
141
Transfer of Shares. Subject to the restrictions in our sixth amended and restated memorandum and articles of association, any of our shareholders may transfer all or any of his or her Ordinary Shares by an instrument of transfer in the usual or common form or any other form approved by our Board.
Our Board may, in its absolute discretion, and without giving any reason therefore, refuse to register a transfer of any Share(s), including where a purported transfer has been attempted in breach of the articles of association.
Our Board may, in its absolute discretion, decline to register any transfer of any share that is not fully paid up or on which we have a lien. Our Board may also decline to register any purported transfer of any share unless:
| ● | the instrument of transfer is lodged with us, accompanied by the certificate for the shares to which it relates and such other evidence as our Board may reasonably require to show the right of the transferor to make the transfer; |
| ● | the instrument of transfer is in respect of only one class of shares; |
| ● | the instrument of transfer is properly stamped, if required; and |
| ● | in the case of a transfer to joint holders, the number of joint holders to whom the share is to be transferred does not exceed four. |
The registration of transfers may be suspended and the register closed at such times and for such periods as our Board may from time to time determine, provided, however, that the registration of transfers shall not be suspended nor the register closed for more than thirty (30) days in any year.
If the Board refuses to register a transfer they shall, within two months after the date on which the instrument of transfer was lodged, send to each of the transferor and the transferee notice of such refusal.
Notwithstanding any other provision of the sixth amended and restated memorandum and articles of association, no shareholder may, without the Company’s prior written consent, transfer, or agree to transfer, any of such shareholder’s share(s) to a “Restricted Person,” which means (i) any former director, officer or member of management of the Company or any of its subsidiaries with respect to whom the Special Committee recommended resignation or removal from the Board in connection with such person’s conduct during the time when such person served on the Board or termination of employment, or whose employment was terminated by the Board, or any of their respective affiliates or associates or any legal person controlled by such person, and (ii) any other person (or any affiliate or associate thereof) with whom any person under the foregoing clause (i) (or any affiliate or associate thereof) has any agreement, arrangement or understanding, whether or not in writing, with respect to, or with whom such person is otherwise cooperating or collaborating with, for the purpose of (a) acquiring, holding, sharing, voting or disposing of securities of the Company or any financial interest in or deriving from the value of the securities of the Company, or (b) changing or influencing the control of the Company or in connection with or as a participant in any transaction having that purpose or effect, and no Restricted Person may, without the Company’s prior written consent, transfer, or agree to transfer, any share(s).
If a shareholder of the Company purports to transfer to agrees to transfer any share(s) directly or indirectly to a Restricted Person without the prior written consent of the Company, or if a Restricted Person becomes the legal or beneficial owner of any share(s) after the date on which the sixth amended and restated memorandum and articles of association was adopted including pursuant to a direct or indirect transfer (any such share(s), “Restricted Shares”), then our directors may serve a notice on such shareholder in whose name the Restricted Shares are registered stating that such shareholder shall not, in relation to the Restricted Shares, be entitled to vote.
Liquidation. On a return of capital on winding up or otherwise (other than on conversion, redemption or purchase of Ordinary Shares), if the assets available for distribution amongst our shareholders shall be more than sufficient to repay the whole of the share capital at the commencement of the winding-up, the surplus shall be distributed amongst our shareholders in proportion to the par value of the shares held by them at the commencement of the winding-up, subject to a deduction from those shares in respect of which there are monies due, of all monies payable to our company for unpaid calls or otherwise. If our assets available for distribution are insufficient to repay all of the paid-up capital, the assets will be distributed so that the losses are borne by our shareholders in proportion to nominal amount of the shares held by them respectively. Any distribution of assets or capital to a holder of Ordinary Shares will be the same in any liquidation event.
142
Redemption, Repurchase and Surrender of Ordinary Shares. We may issue shares on terms that such shares are subject to redemption, at our option or at the option of the holders thereof, on such terms and in such manner as may be determined, before the issue of such shares, by our Board. Our company may also repurchase any of our shares provided that the manner and terms of such purchase have been approved by our Board, or are otherwise authorized by our sixth memorandum and articles of association. Under the Companies Act, the redemption or repurchase of any share may be paid out of our company’s profits or out of the proceeds of a fresh issue of shares made for the purpose of such redemption or repurchase, or out of capital (including share premium account) if the Company can, immediately following such payment, pay its debts as they fall due in the ordinary course of business. In addition, under the Companies Act, no such share may be redeemed or repurchased (a) unless it is fully paid up, (b) if such redemption or repurchase would result in there being no shares outstanding, or (c) if the Company has commenced liquidation. In addition, our company may accept the surrender of any fully paid share for no consideration.
Variations of Rights of Shares. If at any time our share capital is divided into different classes or series of shares, the rights attached to any class or series of shares (unless otherwise provided by the terms of issue of the shares of that class or series) may be varied with the sanction of a special resolution at a separate meeting of the holders of the shares of the class or series. The rights conferred upon the holders of the shares of any class issued shall not, unless otherwise expressly provided by the terms of issue of the shares of that class, be deemed to be varied by the creation or issue of further shares ranking pari passu with such existing class of shares.
Inspection of Books and Records. Holders of our Ordinary Shares have no general right under Cayman Islands law to inspect or obtain copies of our list of shareholders or our corporate records. However, we will provide our shareholders with annual audited financial statements.
Issuance of Additional Shares. Our sixth amended and restated memorandum of association authorizes our Board to issue additional Ordinary Shares from time to time as our Board shall determine, to the extent of available authorized but unissued shares in the authorized share capital of our company.
Our sixth amended and restated memorandum of association also authorizes our Board to establish from time to time one or more series of preferred shares and to determine, with respect to any series of preferred shares, the terms and rights of that series, including:
| ● | the designation of the series; |
| ● | the number of shares of the series; |
| ● | the dividend rights, conversion rights, voting rights; and |
| ● | the rights and terms of redemption and liquidation preferences. |
Our Board may issue preferred shares without action by our shareholders to the extent authorized but unissued. Issuance of these shares may dilute the voting power of holders of Ordinary Shares.
Anti-Takeover Provisions. Some provisions of our sixth amended and restated memorandum and articles of association may discourage, delay or prevent a change of control of our company or management that shareholders may consider favorable, including provisions that authorize our Board to issue preferred shares in one or more series and to designate the price, rights, preferences, privileges and restrictions of such preferred shares without any further vote or action by our shareholders.
Exempted Company. We are an exempted company with limited liability under the Companies Act. The Companies Act distinguishes between ordinary resident companies and exempted companies. Any company that is registered in the Cayman Islands but conducts business mainly outside the Cayman Islands may apply to be registered as an exempted company. The requirements for an exempted company are essentially the same as for an ordinary company except that an exempted company:
| ● | does not have to file an annual return of its shareholders with the Registrar of Companies; |
| ● | is not required to open its register of members for inspection; |
143
| ● | does not have to hold an annual general meeting; |
| ● | may issue shares with no par value; |
| ● | may obtain an undertaking against the imposition of any future taxation (such undertakings are usually given for 20 years in the first instance); |
| ● | may register by way of continuation in another jurisdiction and be deregistered in the Cayman Islands; |
| ● | may register as a limited duration company; and |
| ● | may register as a segregated portfolio company. |
“Limited liability” means that the liability of each shareholder is limited to the amount unpaid by the shareholder on that shareholder’s shares of the Company.
Certificate of Designation
General. Our Senior Preferred Shares have the rights, preferences, privileges and restrictions set out in the Certificate of Designation dated November 30, 2021 and approved by a resolution of our board of directors (the “Certificate of Designation”).
The following summarizes the key terms of our Senior Preferred Shares:
Voting Rights. Holders of Senior Preferred Shares shall, at all times, be entitled to vote with holders of Ordinary Shares as one class on all matters submitted to vote by the members. Each holder of Senior Preferred Shares shall be entitled a number of votes equal to the number of Class A Ordinary Shares into which such holder’s Senior Preferred Shares are convertible.
Reserved Matters. The prior written consent of the holders of a majority of the outstanding Senior Preferred Shares shall be required for certain actions of the Company set forth in the Certificate of Designation.
Liquidation. In the event of any liquidation, dissolution or winding up of the Company, whether voluntary or involuntary, the holders of Senior Preferred Shares, in preference to the holders of other Shares, shall be entitled to receive an amount equal to the greater of (i) 100% of the original aggregate subscription price paid by such holders plus declared but unpaid dividend on such Senior Preferred Shares and (ii) the aggregate value such holders would have received if all such outstanding Senior Preferred Shares had been converted into Class A Ordinary Shares immediately prior to such distribution.
Conversion. Each Senior Preferred Share shall be convertible, at any time at the option of its holder and at such holder’s sole discretion, into that number of Class A Ordinary Shares (or an equivalent number of ADSs) determined by dividing (i) the sum of the original issue price plus any declared but unpaid dividends on such Senior Preferred Share, by (ii) the conversion price in effect at time of the conversion, which shall initially be the original issue price and is subject to adjustment from time to time.
Downside Protection for Regulatory Events. With respect to each Senior Preferred Share, during the period from April 15, 2021 to the third anniversary of its original issuance, if upon an announcement or reporting by any person of any U.S. governmental authority (other than the SEC) entering into an agreement with us, imposing penalty or restriction in connection with the previously disclosed Fabricated Transactions, the trading prices of our ADSs are negatively affected, as determined in accordance with the mechanisms set forth in the Certificate of Designation, the then applicable conversion price of such Senior Preferred Share shall be adjusted downward to reflect the impact of such event.
10.C. | Material Contracts |
We have not entered into any material contracts other than in the ordinary course of business and other than those described in this annual report.
144
10.D. | Exchange Controls |
The Cayman Islands currently has no exchange control regulations or currency restrictions.
10.E. | Taxation |
The following discussion of Cayman Islands, PRC and United States federal income tax consequences of an investment in the ADSs or Ordinary Shares is based upon laws and relevant interpretations thereof in effect as of the date of this annual report, all of which are subject to change. This discussion does not deal with all possible tax consequences relating to an investment in the ADSs or Ordinary Shares, such as the tax consequences under state, local and other tax laws. To the extent that the discussion relates to matters of Cayman Islands tax law, it represents the opinion of Harney Westwood & Riegels, our Cayman Islands counsel. To the extent that the discussion relates to matters of PRC tax law, it represents the opinion of King & Wood Mallesons, our PRC legal counsel.
Cayman Islands Taxation
The Cayman Islands currently levies no taxes on individuals or corporations based upon profits, income, gains or appreciation, and there is no taxation in the nature of inheritance tax or estate duty. There are no other taxes likely to be material to us or holders of the ADSs or Ordinary Shares levied by the government of the Cayman Islands, except for stamp duties which may be applicable on instruments executed in, or brought within the jurisdiction of the Cayman Islands. The Cayman Islands is a party to a double tax treaty entered into with the United Kingdom in 2010, but it is otherwise not party to any double tax treaties that are applicable to any payments made to or by our company. There are no exchange control regulations or currency restrictions in the Cayman Islands.
Pursuant to the Tax Concessions Act of the Cayman Islands, the Company has obtained an undertaking: (i) that no law that is enacted in the Cayman Islands imposing any tax to be levied on profits, income, gains or appreciation shall apply to the Company or its operations; and (ii) that the aforesaid tax or any tax in the nature of estate duty or inheritance tax shall not be payable on or in respect of the shares, debentures or other obligations of the Company.
The undertaking for the Company is for a period of 20 years from March 21, 2019.
People’s Republic of China Taxation
Under the PRC EIT Law, which became effective on January 1, 2008 and most recently amended on December 29, 2018, an enterprise established outside the PRC with “de facto management bodies” within the PRC is considered a “resident enterprise” for PRC enterprise income tax purposes and is generally subject to a uniform 25% enterprise income tax rate on its worldwide income. Under the implementation rules to the PRC EIT Law, a “de facto management body” is defined as a body that has material and overall management and control over the manufacturing and business operations, personnel and human resources, finances and properties of an enterprise.
145
In addition, the SAT Circular 82 issued by the SAT in April 2009 specifies that certain offshore incorporated enterprises controlled by PRC enterprises or PRC enterprise groups will be classified as PRC resident enterprises if the following are located or resident in the PRC: (a) senior management personnel and departments that are responsible for daily production, operation and management; (b) financial and personnel decision-making bodies; (c) key properties, accounting books, company seal, minutes of board meetings and shareholders’ meetings; and (d) half or more of the senior management or directors having voting rights. Further to SAT Circular 82, the SAT issued the SAT Bulletin 45, which took effect in September 2011, to provide more guidance on the implementation of SAT Circular 82. SAT Bulletin 45 provides for procedures and administration details of determination on resident status and administration on post-determination matters. Our company is incorporated outside the PRC. As a holding company, its key assets are its ownership interests in its subsidiaries, and its key assets are located, and its records (including the resolutions of its board of directors and the resolutions of its shareholders) are maintained, outside the PRC. As such, we do not believe that the Company meets all of the conditions above or is a PRC resident enterprise for PRC tax purposes. For the same reasons, we believe our other offshore companies are not PRC resident enterprises either. However, the tax resident status of an enterprise is subject to determination by the PRC tax authorities and uncertainties remain with respect to the interpretation of the term “de facto management body.” There can be no assurance that the PRC government will ultimately take a view that is consistent with our position. If the PRC tax authorities determine that our Cayman Islands holding company is a PRC resident enterprise for PRC enterprise income tax purposes, a 10% withholding tax would be imposed on dividends it pays to its non-PRC enterprise shareholders (including the ADS holders) if such dividends are deemed to be sourced within the PRC. In addition, non-PRC resident enterprise shareholders (including the ADS holders) may be subject to PRC tax on gains realized on the sale or other disposition of ADSs or Ordinary Shares at a rate of 10%, if such income is treated as sourced from within the PRC. Furthermore, if the Company is deemed a PRC resident enterprise, dividends paid to its non-PRC individual shareholders (including the ADS holders) and any gain realized on the transfer of ADSs or Ordinary Shares by such shareholders may be subject to PRC tax at a rate of 20% (which, in the case of dividends, may be withheld at source by us) if such dividends or gains are deemed to be sourced within the PRC. These rates may be reduced by an applicable tax treaty, but it is unclear whether non-PRC shareholders of the Company would be able to obtain the benefits of any tax treaties between their country of tax residence and the PRC in the event that the Company is treated as a PRC resident enterprise. See “Item 3. Key Information—3.D. Risk Factors—Risks Relating to Doing Business in China—If our offshore companies are classified as a PRC resident enterprise for PRC enterprise income tax purposes, such classification could result in unfavorable tax consequences to us and our non-PRC shareholders and the ADS holders”
U.S. Federal Income Tax Considerations
The following are material U.S. federal income tax consequences to the U.S. Holders described below of owning and disposing of our ADSs or Class A Ordinary Shares, but this discussion does not purport to be a comprehensive description of all of the tax considerations that may be relevant to a particular person’s decision to own our ADSs or Class A Ordinary Shares.
This discussion applies only to a U.S. Holder that holds the ADSs or underlying Class A Ordinary Shares as capital assets for U.S. federal income tax purposes. In addition, it does not describe all of the tax consequences that may be relevant in light of a U.S. Holder’s particular circumstances, including any alternative minimum or Medicare contribution tax consequences and any tax consequences applicable to U.S. Holders subject to special rules, such as:
| ● | certain financial institutions; |
| ● | dealers or traders in securities that use a mark-to-market method of tax accounting; |
| ● | persons holding ADSs or Class A Ordinary Shares as part of a straddle, conversion transaction, integrated transaction or similar transaction; |
| ● | persons whose functional currency for U.S. federal income tax purposes is not the U.S. dollar; |
| ● | entities or arrangements classified as partnerships for U.S. federal income tax purposes; |
| ● | tax-exempt entities, “individual retirement accounts” or “Roth IRAs”; |
| ● | persons that received their ADSs or Class A Ordinary Shares in consideration for services or otherwise as compensation; |
146
| ● | persons that own or are deemed to own 10% or more of our stock by vote or value; or |
| ● | persons holding ADSs or Class A Ordinary Shares in connection with a trade or business outside the United States. |
If an entity or arrangement that is classified as a partnership for U.S. federal income tax purposes owns ADSs or Class A Ordinary Shares, the U.S. federal income tax treatment of a partner will generally depend on the status of the partner and the activities of the partnership. Partnerships owning ADSs or Class A Ordinary Shares and partners in such partnerships should consult their tax advisers as to the particular U.S. federal income tax consequences of owning and disposing of ADSs or Class A Ordinary Shares.
This discussion is based on the Internal Revenue Code of 1986, as amended (the “Code”), administrative pronouncements, judicial decisions, final, temporary and proposed Treasury regulations, and the income tax treaty between the United States and the PRC (the “Treaty”), all as of the date hereof, any of which is subject to change, possibly with retroactive effect. This discussion is also based, in part, on representations by the depositary and assumes that each obligation under the deposit agreement and any related agreement will be performed in accordance with its terms.
As used herein, a “U.S. Holder” is a person eligible for Treaty benefits that is, for U.S. federal income tax purposes, a beneficial owner of ADSs or Class A Ordinary Shares and:
| ● | a citizen or individual resident of the United States; |
| ● | a corporation, or other entity taxable as a corporation, created or organized in or under the laws of the United States, any state therein or the District of Columbia; or |
| ● | an estate or trust the income of which is subject to U.S. federal income taxation regardless of its source. |
In general, a U.S. Holder that owns ADSs will be treated as the owner of the underlying Class A Ordinary Shares represented by those ADSs for U.S. federal income tax purposes. Accordingly, no gain or loss will be recognized if a U.S. Holder exchanges ADSs for the underlying Class A Ordinary Shares represented by those ADSs.
This discussion does not address any U.S. federal taxes (such as estate or gift taxes) other than income taxes, nor does it address any state, local or non-U.S. tax considerations. U.S. Holders should consult their tax advisers concerning the U.S. federal, state, local and non-U.S. tax consequences of owning and disposing of ADSs or Class A Ordinary Shares in their particular circumstances.
Passive Foreign Investment Company Rules
In general, a non-U.S. corporation is a PFIC for any taxable year in which (i) 75% or more of its gross income consists of passive income or (ii) 50% or more of the average value of its assets (generally determined on a quarterly basis) consists of assets that produce, or are held for the production of, passive income. For purposes of the above calculations, a non-U.S. corporation that directly or indirectly owns at least 25% by value of the shares of another corporation is treated as if it held its proportionate share of the assets of the other corporation and received directly its proportionate share of the income of the other corporation. Passive income generally includes dividends, interest, rents, royalties and investment gains. Cash is generally a passive asset for these purposes. Goodwill and other intangible assets are active assets under the PFIC rules to the extent attributable to activities that produce active income.
The determination of our PFIC status is subject to certain uncertainties and is made by applying principles and methodologies that are in some circumstances unclear.
Based on the composition of our income and assets and the estimated value of our assets (including goodwill and other intangible assets), we believe that we were not a PFIC for our 2024 taxable year. However, there can be no assurances that we will not be a PFIC for the current or any future taxable year because our PFIC status is an annual determination that can be made only after the end of the relevant taxable year and will depend on the composition of our income and assets and the value of our assets from time to time (including the value of our goodwill and other intangible assets, whichmay be determined, in part, by reference to our market capitalization, which has been, and may continue to be, volatile). Therefore, fluctuations in the market price of our ADSs may cause us to be or become a PFIC for the current or any future taxable year.
147
Moreover, it is not entirely clear how the contractual arrangements between us and our Former VIE are treated for purposes of the PFIC rules, which could affect our PFIC status for taxable years during which our VIE structure was in place. Furthermore, there are uncertainties as to how the PFIC rules apply with respect to our retail partnership model. In addition, our PFIC status for any taxable year may depend, in part, on how we operate our global franchise model and, if we earn income from royalties under this model, the extent to which such royalties will be treated as active under the PFIC rules. For these reasons, our PFIC status for any taxable year is uncertain.
As discussed in certain of our prior filings on Form 20-F, there may be some uncertainty regrading our PFIC status for certain of our prior taxable years. If we are or were a PFIC for any taxable year during which a U.S. Holder owns ADSs or Class A Ordinary Shares, we will generally continue to be treated as a PFIC with respect to the U.S. Holder for all succeeding years during which the U.S. Holder owns ADSs or Class A Ordinary Shares, even if we cease to meet the threshold requirements for PFIC status, unless a “deemed sale” election is filed and the U.S. Holder pays any applicable tax under the PFIC rules described below. U.S. Holders should consult their tax advisers regarding the advisability of making this election in their particular circumstances in the case that we are or were, but cease to be, a PFIC for any taxable year.
If we are a PFIC for any taxable year and any of our subsidiaries, VIEs (if any) or other companies in which we own or are treated as owning equity interests is also a PFIC (any such entity, a “Lower-tier PFIC”), U.S. Holders will be deemed to own a proportionate amount (by value) of the shares of each Lower-tier PFIC and will be subject to U.S. federal income tax according to the rules described in the subsequent paragraph on (i) certain distributions by a Lower-tier PFIC and (ii) dispositions of shares of Lower-tier PFICs, in each case as if the U.S. Holders held such shares directly, even though the U.S. Holders will not receive the proceeds of those distributions or dispositions.
In general, if we are a PFIC for any taxable year during which a U.S. Holder owns ADSs or Class A Ordinary Shares, gain recognized by the U.S. Holder on a sale or other disposition (including certain pledges) of its ADSs or Class A Ordinary Shares will be allocated ratably over that U.S. Holder’s holding period. The amounts allocated to the taxable year of the sale or disposition and to any year before we became a PFIC will be taxed as ordinary income. The amount allocated to each other taxable year will be subject to tax at the highest rate in effect for individuals or corporations, as appropriate, for that taxable year, and an interest charge will be imposed on the resulting tax liability for each such year. Furthermore, to the extent that distributions received by a U.S. Holder in any taxable year on its ADSs or Class A Ordinary Shares exceed 125% of the average of the annual distributions on the ADSs or Class A Ordinary Shares received during the preceding three taxable years or the U.S. Holder’s holding period, whichever is shorter, such excess distributions will be subject to taxation in the same manner.
Generally, a mark-to-market election may be available with respect to shares or American depositary shares of PFICs if such securities are “regularly traded” on a “qualified exchange” (such as the Nasdaq, where our ADSs were previously listed). U.S. Holders should note that the OTC Pink Limited Information system, on which the prices of our ADSs are currently quoted, is not a “qualified exchange” for purposes of the mark-to-market rules. Therefore, although a mark-to-market treatment of the ADSs might have been available for any past taxable year that ended before the taxable year in which our ADSs were delisted from the Nasdaq (if we were a PFIC for any such year), this election is currently not available for as long as the ADSs continue to be delisted from, or not regularly traded on, the Nasdaq or any other qualified stock exchange. U.S. Holders should note that a mark-to-market election cannot be made with respect to Lower-tier PFICs, if any, or with respect to our Class A Ordinary Shares.
We do not intend to provide information necessary for U.S. Holders to make “qualified electing fund” elections which, if available, would result in tax treatment different from the general tax treatment for PFICs described above.
If we are a PFIC for any taxable year during which a U.S. Holder owns any ADSs or Class A Ordinary Shares, the U.S. Holder will generally be required to file annual reports with the IRS.
U.S. Holders should consult their tax advisers regarding the determination of whether we are a PFIC for any taxable year and the application of the PFIC rules to their ownership of ADSs or Class A Ordinary Shares.
148
Taxation of Distributions
The following is subject to the discussion under “—Passive Foreign Investment Company Rules” above.
Distributions paid on ADSs or Class A Ordinary Shares, other than certain pro rata distributions of ADSs or Class A Ordinary Shares, will be treated as dividends to the extent paid out of our current or accumulated earnings and profits, as determined under U.S. federal income tax principles. Because we do not maintain calculations of our earnings and profits under U.S. federal income tax principles, it is expected that distributions generally will be reported to U.S. Holders as dividends. Dividends will not be eligible for the dividends-received deduction generally available to U.S. corporations under the Code.
In general, dividends paid by certain “qualified foreign corporations” to non-corporate persons may be taxed at a preferential rate, subject to applicable limitations. However, if a non-U.S. corporation is not entitled to the benefits of a comprehensive income tax treaty with the United States, dividends paid by such corporation will qualify for the preferential rate only with respect to stock that is “readily tradable on an established securities market in the United States.” There is no income tax treaty between the Cayman Islands and the United States. The IRS issued a notice in 2003, according to which common stock or American depositary shares in respect of such stock are considered readily tradable on a U.S. established securities market if they are listed on certain national U.S. securities exchanges specified in the notice, such as the Nasdaq. The IRS notice indicates that the IRS continues to consider whether, and under what conditions, the preferential rate may apply also to securities readily tradable on other securities trading platforms, such as trading over the counter. However, as of the date of this annual report no additional trading markets have been identified by the Treasury or the IRS as qualifying markets for these purposes. Therefore, because our ADSs were delisted from the Nasdaq, non-corporate U.S. Holders of our ADSs should expect that while the ADSs continue to be delisted from the Nasdaq or any other qualified national U.S. exchange, dividends will likely be reported to them by withholding agents as not qualifying for the preferential rates.
Dividends will be included in a U.S. Holder’s income on the date of the U.S. Holder’s, or in the case of ADSs, the depositary’s, receipt. The amount of any dividend income paid in foreign currency will be the U.S. dollar amount calculated by reference to the spot rate in effect on the date of receipt, regardless of whether the payment is in fact converted into U.S. dollars on such date. If the dividend is converted into U.S. dollars on the date of receipt, a U.S. Holder generally should not be required to recognize foreign currency gain or loss in respect of the amount received. A U.S. Holder may have foreign currency gain or loss if the dividend is converted into U.S. dollars after the date of receipt.
Dividends will be treated as foreign-source income for foreign tax credit purposes. As described in “Taxation—People’s Republic of China Taxation,” dividends paid by us may be subject to PRC withholding tax. For U.S. federal income tax purposes, the amount of the dividend income will include any amounts withheld in respect of PRC withholding tax. Subject to applicable limitations, which vary depending upon the U.S. Holder’s circumstances, and the discussion below regarding certain Treasury regulations, PRC taxes withheld from dividend payments (at a rate not exceeding the applicable Treaty rate in the case of U.S. Holders that qualify for the benefits of the Treaty) generally will be creditable against a U.S. Holder’s U.S. federal income tax liability. The rules governing foreign tax credits are complex. For example, certain Treasury regulations provide that, in the absence of an election to apply the benefits of an applicable income tax treaty, in order for foreign income taxes to be creditable the relevant foreign income tax rules must be consistent with certain U.S. federal income tax principles, and we have not determined whether the PRC income tax system meets these requirements. However, IRS notices (i) indicate that the Treasury and the IRS are considering amendments to these Treasury regulations and (ii) provide relief from certain of the regulations’ provisions for taxable years ending before the date that a notice or other guidance withdrawing or modifying this temporary relief is issued (or any later date specified in such notice or other guidance). U.S. Holders should consult their tax advisers regarding the creditability of PRC taxes in their particular circumstances (including eligibility for Treaty benefits). In lieu of claiming a credit, a U.S. Holder may elect to deduct PRC taxes in computing its taxable income, subject to applicable limitations. An election to deduct foreign taxes instead of claiming foreign tax credits applies to all creditable foreign taxes paid or accrued in the taxable year.
149
Sale or Other Taxable Disposition of ADSs or Class A Ordinary Shares
The following is subject to the discussion under “—Passive Foreign Investment Company Rules” above.
A U.S. Holder will generally recognize gain or loss on a sale or other taxable disposition of ADSs or Class A Ordinary Shares in an amount equal to the difference between the amount realized on the sale or other taxable disposition and the U.S. Holder’s tax basis in such ADSs or Class A Ordinary Shares disposed of, in each case as determined in U.S. dollars. The gain or loss will be long-term capital gain or loss if, at the time of the sale or disposition, the U.S. Holder has owned the ADSs or Class A Ordinary Shares for more than one year. Long-term capital gains recognized by non-corporate U.S. Holders may be subject to a tax rate that is lower than the rate applicable to ordinary income. The deductibility of capital losses is subject to limitations.
As described in “Taxation—People’s Republic of China Taxation,” gains on the sale of ADSs or Class A Ordinary Shares may be subject to PRC taxes. Under the Code, capital gains of U.S. persons are generally treated as U.S.-source income. However, a U.S. Holder that is eligible for Treaty benefits may be able to elect to treat gains on the disposition of ADSs or Class A Ordinary Shares as foreign-source income under the Treaty and claim a foreign tax credit in respect of any PRC taxes on such disposition gains. Under certain Treasury regulations, a U.S. Holder will generally be precluded from claiming a foreign tax credit with respect to PRC income taxes on gains from dispositions of ADSs or Class A Ordinary Shares unless the U.S. Holder is eligible for Treaty benefits and elects to apply them. However, as discussed above, IRS notices (i) indicate that the Treasury and the IRS are considering amendments to these Treasury regulations and (ii) provide relief from certain of the regulations’ provisions for taxable years ending before the date that a notice or other guidance withdrawing or modifying this temporary relief is issued (or any later date specified in such notice or other guidance). Even if these Treasury regulations do not prohibit a U.S. Holder from claiming a foreign tax credit with respect to any PRC income tax on disposition gains, other limitations under the foreign tax credit rules may preclude a U.S. Holder from claiming a foreign tax credit, in whole or in part, with respect to such taxes. If a U.S. Holder is precluded from claiming a foreign tax credit with respect to any PRC income taxes on disposition gains, it is possible that such PRC taxes on disposition gains may either be deductible or reduce the amount realized on the disposition. The rules governing foreign tax credits and deductibility of foreign taxes are complex. U.S. Holders should consult their tax advisers regarding the consequences of the imposition of any PRC tax on disposition gains, including the Treaty’s resourcing rule, any reporting requirements with respect to a Treaty-based return position and the creditability or deductibility of the PRC tax on disposition gains in their particular circumstances (including any applicable limitations).
Information Reporting and Backup Withholding
In general, payments of dividends and proceeds from the sale or other disposition of ADSs or Class A Ordinary Shares that are made within the United States or through certain U.S.-related financial intermediaries may be subject to information reporting and backup withholding, unless (i) the U.S. Holder is a corporation or other “exempt recipient” or (ii) in the case of backup withholding, the U.S. Holder provides a correct taxpayer identification number and certifies that it is not subject to backup withholding. The amount of any backup withholding from a payment to a U.S. Holder will be allowed as a credit against the U.S. Holder’s U.S. federal income tax liability and may entitle it to a refund, provided that the required information is timely furnished to the IRS.
Certain U.S. Holders who are individuals (or certain specified entities) may be required to report information relating to their ownership of Class A Ordinary Shares or non-U.S. accounts through which ADSs or Class A Ordinary Shares are held. U.S. Holders should consult their tax advisers regarding their reporting obligations with respect to ADSs and Class A Ordinary Shares.
10.F. | Dividends and Paying Agents |
Not applicable.
10.G. | Statement by Experts |
Not applicable.
150
10.H. | Documents on Display |
We previously filed with the SEC a registration statement on Form F-1 (File Number 333-230977), as amended, to register our Class A Ordinary Shares in relation to our IPO, and a registration statement on Form F-1 (File Number 333-235836), as amended, to register our Class A Ordinary Shares in relation to our follow-on public offering. We also filed with the SEC a related registration statement on Form F-6 (File Number 333-230989) to register the ADSs representing our Class A Ordinary Shares.
We are subject to the periodic reporting and other informational requirements of the Exchange Act as applicable to foreign private issuers. Under the Exchange Act, we are required to file reports and other information with the SEC. Specifically, we are required to file annually a Form 20-F within four months after the end of each fiscal year. Copies of reports and other information, when so filed with the SEC, can be inspected and copied at the public reference facilities maintained by the SEC at 100 F Street, N.E., Room 1580, Washington, D.C. 20549. You can request copies of these documents, upon payment of a duplicating fee, by writing to the SEC. The public may obtain information regarding the Washington, D.C. Public Reference Room by calling the Commission at 1-800-SEC- 0330. The SEC also maintains a web site at www.sec.gov that contains reports, proxy and information statements, and other information regarding registrants that make electronic filings with the SEC using its EDGAR system. As a foreign private issuer, we are exempt from the rules of the Exchange Act prescribing the furnishing and content of quarterly reports and proxy statements, and our executive officers, directors and principal shareholders are exempt from the reporting and short-swing profit recovery provisions contained in Section 16 of the Exchange Act. In addition, we are not required under the Exchange Act to file periodic reports and financial statements with the SEC as frequently or as promptly as U.S. companies whose securities are registered under the Exchange Act.
We will furnish The Bank of New York Mellon, the depositary of the ADSs, with our annual reports, which will include a review of operations and annual audited consolidated financial statements prepared in conformity with U.S. GAAP, and all notices of shareholders’ meetings and other reports and communications that are made generally available to our shareholders. The depositary will make such notices, reports and communications available to holders of ADSs and, upon our request, will mail to all record holders of ADSs the information contained in any notice of a shareholders’ meeting received by the depositary from us.
10.I.Subsidiary Information
Not applicable.
10.J.Annual Report to Security Holders
Not applicable.
Item 11. Quantitative and Qualitative Disclosures About Market Risk
Foreign currency exchange rate risk
Renminbi is not a freely convertible currency. SAFE, under the authority of the People’s Bank of China, controls the conversion of Renminbi into other currencies. The value of Renminbi is subject to changes in central government policies, international economic and political developments affecting supply and demand in the China Foreign Exchange Trading System market. Our cash and cash equivalents, restricted cash, short-term investments and term-deposits denominated in Renminbi amounted to RMB3,248.8 million, RMB3,555.5 million, and RMB3,955.5 million as of December 31, 2022, 2023, and 2024, respectively.
To the extent that we need to convert U.S. Dollars into Renminbi for our operations, appreciation of Renminbi against the U.S. dollar would reduce the Renminbi amount we receive from the conversion. Conversely, if we decide to convert Renminbi into U.S. dollars for the purpose of making payments for dividends on our Ordinary Shares, Senior Preferred Shares, or ADSs, servicing our outstanding debt, or for other business purposes, appreciation of the U.S. dollar against the Renminbi would reduce the U.S. dollar amounts available to us.
151
Currency convertibility risk
We transact substantially all of our business in Renminbi, which is not freely convertible into foreign currencies. On January 1, 1994, the PRC government abolished the dual rate system and introduced a single rate of exchange as quoted daily by the People’s Bank of China (the “PBOC”). However, the unification of the exchange rates does not imply that the Renminbi may be readily convertible into U.S. dollars or other foreign currencies. All foreign exchange transactions continue to take place either through the PBOC or other banks authorized to buy and sell foreign currencies at the exchange rates quoted by the PBOC. Approval of foreign currency payments by the PBOC or other institutions requires submitting a payment application form together with suppliers’ invoices, shipping documents and signed contracts.
Interest rate risk
We are exposed to interest rate risk on our interest-bearing assets and liabilities. As part of our asset and liability risk management, we review and take appropriate steps to manage our interest rate exposures on our interest-bearing assets and liabilities. We have not been exposed to material risks due to changes in market interest rates and have not used any derivative financial instruments to manage the interest risk exposure in 2022, 2023, and 2024.
Item 12. Description of Securities Other than Equity Securities
12.A. Debt Securities
Not applicable.
12.B. Warrants and Rights
Not applicable.
12.C. Other Securities
Not applicable.
152
12.D. American Depositary Shares
Persons depositing or withdrawing shares |
|
|
or ADS holders must pay: |
| For: |
● US$5.00 (or less) per 100 ADSs (or portion of 100 ADSs) |
| ● Issuance of ADSs, including issuances resulting from a distribution of shares or rights or other property |
|
| ● Cancellation of ADSs for the purpose of withdrawal, including if the deposit agreement terminates |
|
| |
● US$.05 (or less) per ADS |
| ● Any cash distribution to ADS holders |
|
| |
● A fee equivalent to the fee that would be payable if securities distributed to you had been shares and the shares had been deposited for issuance of ADSs |
| ● Distribution of securities distributed to holders of deposited securities (including rights) that are distributed by the depositary to ADS holders |
|
| |
● US$.05 (or less) per ADS per calendar year |
| ● Depositary services |
| ||
● Registration or transfer fees |
| ● Transfer and registration of shares on our share register to or from the name of the depositary or its agent when you deposit or withdraw shares |
| ||
● Expenses of the depositary |
| ● Cable (including SWIFT) and facsimile transmissions (when expressly provided in the deposit agreement) |
| ● Converting foreign currency to U.S. dollars | |
| ||
● Taxes and other governmental charges the depositary or the custodian has to pay on any ADSs or shares underlying ADSs, such as stock transfer taxes, stamp duty or withholding taxes |
| ● As necessary |
| ||
● Any charges incurred by the depositary or its agents for servicing the deposited securities |
| ● As necessary |
The depositary collects its fees for delivery and surrender of ADSs directly from investors depositing shares or surrendering ADSs for the purpose of withdrawal or from intermediaries acting for them. The depositary collects fees for making distributions to investors by deducting those fees from the amounts distributed or by selling a portion of distributable property to pay the fees. The depositary may collect its annual fee for depositary services by deduction from cash distributions or by directly billing investors or by charging the book-entry system accounts of participants acting for them. The depositary may collect any of its fees by deduction from any cash distribution payable (or by selling a portion of securities or other property distributable) to ADS holders that are obligated to pay those fees. The depositary may generally refuse to provide fee-attracting services until its fees for those services are paid.
From time to time, the depositary may make payments to us to reimburse us for costs and expenses generally arising out of establishment and maintenance of the ADS program, waive fees and expenses for services provided to us by the depositary or share revenue from the fees collected from ADS holders. In performing its duties under the deposit agreement, the depositary may use brokers, dealers, foreign currency dealers or other service providers that are owned by or affiliated with the depositary and that may earn or share fees, spreads or commissions.
The depositary may convert currency itself or through any of its affiliates and, in those cases, acts as principal for its own account and not as agent, adviser, broker or fiduciary on behalf of any other person and earns revenue, including, without limitation, transaction spreads, that it will retain for its own account. The revenue is based on, among other things, the difference between the exchange rate assigned to the currency conversion made under the deposit agreement and the rate that the depositary or its affiliate receives when buying or selling foreign currency for its own account. The depositary makes no representation that the exchange rate used or obtained in any currency conversion under the deposit agreement will be the most favorable rate that could be obtained at the time or that the method by which that rate will be determined will be the most favorable to ADS holders, subject to the depositary’s obligations under the deposit agreement. The methodology used to determine exchange rates used in currency conversions is available upon request.
153
PART II
Item 13. Defaults, Dividend Arrearages and Delinquencies
In January 2020, we issued US$460 million of Notes. On July 15, 2020, on the application of the Company in response to the presentation of a winding-up petition by a creditor in the Cayman Islands, the Cayman Court appointed Alexander Lawson of Alvarez & Marsal Cayman Islands Limited and Wing Sze Tiffany Wong of Alvarez & Marsal Asia Limited to act as “light-touch” JPLs. Following this appointment, which constituted an event of default under the indenture with respect to the Notes, 100% of the principal of, and accrued and unpaid interest on, the Notes automatically became immediately due and payable. During the provisional liquidation, we negotiated the Restructuring under the supervision of the JPLs. On January 28, 2022, the Restructuring of the Notes as contemplated by the Scheme became effective and was substantially consummated. Subsequently, the parties to the amended winding up petition (filed in substitution on January 7, 2021), applied by consent to the Cayman Court for leave to withdraw or have the petition dismissed. By order of the Cayman Court dated February 25, 2022, the petition was dismissed and the JPLs were formally discharged with effect from March 4, 2022, bringing the provisional liquidation to a close. In addition, with the Company’s support and coordination, the JPLs filed a final report with the U.S. Bankruptcy Court on March 4, 2022. The final report confirmed that the purpose of the JPLs’ appearance in the U.S. Bankruptcy Court was complete, and requested entry of an order closing the Chapter 15 Case. The U.S. Bankruptcy Court granted this relief and entered an order closing the Chapter 15 Case on April 8, 2022. For details, see “Item 4. Information on the Company—4.A. History and Development of the Company.”
Item 14. Material Modifications to the Rights of Security Holders and Use of Proceeds
14.A. — 14.D. Material Modifications to the Rights of Security Holders
See “Item 10. Additional Information” for a description of the rights of shareholders, which remain unchanged except for the changes disclosed below.
We entered into the Third Amended and Restated Investors’ Rights Agreement in April 2019 (the “IRA”) with certain shareholders. The IRA granted to each shareholder party to the agreement a right to participate in any future issuance or sale of securities. In order to conduct future fundraising more efficiently, the IRA was terminated on February 13, 2025.
14.E. Use of Proceeds
None.
Item 15. Controls and Procedures
Disclosure Controls and Procedures
Our management, with the participation of our chief executive officer and chief financial officer, has performed an evaluation of the effectiveness of our disclosure controls and procedures (as defined in Rule 13a-15(e) under the Exchange Act) as of the end of the period covered by this report, as required by Rule 13a-15(b) under the Exchange Act.
Based upon this evaluation, our management has concluded that, as of December 31, 2024, our existing disclosure controls and procedures were effective.
154
Management’s Annual Report on Internal Control over Financial Reporting
Our management is responsible for establishing and maintaining adequate internal control over financial reporting as defined in Rules 13a-15(f) and 15d-15(f) under the Exchange Act. Internal control over financial reporting is a process designed to provide reasonable assurance regarding the reliability of financial reporting and the preparation of consolidated financial statements in accordance with U.S. GAAP and includes those policies and procedures that (i) pertain to the maintenance of records that, in reasonable detail, accurately and fairly reflect the transactions and dispositions of a company’s assets, (ii) provide reasonable assurance that transactions are recorded as necessary to permit preparation of consolidated financial statements in accordance with generally accepted accounting principles, and that a company’s receipts and expenditures are being made only in accordance with authorizations of a company’s management and directors, and (iii) provide reasonable assurance regarding prevention or timely detection of unauthorized acquisition, use, or disposition of a company’s assets that could have a material effect on the consolidated financial statements.
Our management, with the participation of our chief executive officer and chief financial officer, conducted an evaluation of the effectiveness of our company’s internal control over financial reporting as of December 31, 2024 based on criteria established in Internal Control—Integrated Framework issued by the Committee of Sponsoring Organizations of the Treadway Commission (COSO 2013 Framework). This evaluation included review of the documentation of controls, evaluation of the design effectiveness of controls, testing of the operating effectiveness of controls and a conclusion on this evaluation. Based on this evaluation, our management has concluded that the internal control over financial reporting as of December 31, 2024 was effective.
Because of its inherent limitations, internal control over financial reporting may not prevent or detect misstatements. In addition, projections of any evaluation of effectiveness of our internal control over financial reporting to future periods are subject to the risk that controls may become inadequate because of changes in conditions, or that the degree of compliance with the policies and procedures may deteriorate. See “Item 3. Key Information—3.D. Risk Factors—Risks Relating to the Fabricated Transactions, Internal Investigation, Internal Controls, Offshore Restructuring and Related Matters—If we fail to implement and maintain an effective system of internal control, we may be unable to accurately report our results of operations, meet our reporting obligations or prevent fraud, and investor confidence and the trading price of the ADSs may be materially and adversely affected.”
Attestation Report of the Registered Public Accounting Firm
Our independent registered public accounting firm, BDO China Shu Lun Pan Certified Public Accountants LLP (“BDO”), has audited the effectiveness of our Company’s internal control over financial reporting as of December 31, 2024, as stated in its report, which appears on page F-4 of this annual report on Form 20-F.
Changes in Internal Control over Financial Reporting
There were no changes in our internal control over financial reporting that occurred during the year ended December 31, 2024 that have materially affected, or that were reasonably likely to materially affect, our internal control over financial reporting.
Item 16. [Reserved]
Item 16.A. Audit Committee Financial Expert
Our Board has determined that Mr. Feng Liu, an independent director and the chairman of our audit committee, qualifies as an “audit committee financial expert” within the meaning of the SEC rules. Mr. Feng Liu satisfies the “independence” requirements of Rule 10A-3 under the Securities Exchange Act of 1934, as amended.
Item 16.B. Code of Ethics
Our Board has adopted a code of business conduct and ethics, as amended in April 2023, that applies to all of our directors, officers, employees, including certain provisions that specifically apply to our chief executive officer, chief financial officer, principal accounting officer or controller and any other persons who perform similar functions for us. We have filed our amended code of business conduct and ethics as Exhibit 11.1 of this annual report and posted a copy of our amended code of business conduct and ethics on our website at http://investor.lkcoffee.com/. We hereby undertake to provide to any person without charge a copy of our latest code of business conduct and ethics within ten working days after we receive such person’s written request.
155
Item 16.C. Principal Accountant Fees and Services
The following table sets forth the aggregate fees by categories specified below in connection with certain professional services rendered by our independent registered public accounting firm, namely BDO China Shu Lun Pan Certified Public Accountants LLP, for the years ended December 31, 2023 and 2024.
| 2023 |
| 2024 | |
| RMB |
| RMB | |
Services: | ||||
Audit fees(1) |
| 26,297 |
| 26,441 |
Audit-Related Fees(2) |
| 906 |
| 527 |
Total liabilities |
| 27,203 |
| 26,968 |
| (1) | Audit Fees. Audit fees mean the aggregate fees billed for each of the fiscal periods listed for professional services rendered by our independent registered public accounting firm for the audit of our annual consolidated financial statements and assistance with and review of documents filed with the SEC. |
| (2) | Audit-Related Fees. Audit-related fees mean the aggregate fees billed in each of the fiscal periods listed for professional services rendered by our principal auditors for the assurance and related services, which were not included under Audit Fees above. |
The policy of our audit committee is to preapprove all audit and non-audit services provided by auditors including BDO China Shu Lun Pan Certified Public Accountants LLP, our independent registered public accounting firm, including audit services and audit-related services as described above, other than those for de minimus services which are approved by the audit committee prior to the completion of the audit
Item 16.D. Exemptions from the Listing Standards for Audit Committees
Not applicable.
Item 16.E. Purchases of Equity Securities by the Issuer and Affiliated Purchasers
Neither we nor any “affiliated purchaser,” as defined in Rule 10b-18(a)(3) of the Exchange Act, purchased any of our equity securities during the period covered by this annual report.
Item 16.F. Change in Registrant’s Certifying Accountant
Not applicable.
Item 16.G. Corporate Governance
As a Cayman Islands exempted company previously listed on the NASDAQ Global Select Market, we were subject to Nasdaq corporate governance listing standards. On July 1, 2020, we were delisted from Nasdaq when the staff of the Nasdaq Stock Market LLC filed a Form 25 Notification of Delisting. Our ADSs have been quoted on the OTC Pink Limited Information initially under the symbol “LKNCY” since the Nasdaq suspended the trading of our ADSs on June 29, 2020.
We are committed to upholding the highest standards of business ethics and conducting business in accordance with all applicable laws, rules and regulations. Our corporate governance policies are designed to protect the interests of our shareholders and promote responsible business practices and corporate citizenship. Our Code of Business Conduct and Ethics and other corporate governance documents are accessible on our website at https://investor.luckincoffee.com/corporate-governance/governance.
Item 16.H. Mine Safety Disclosure
Not applicable.
156
Item 16.I. Disclosure Regarding Foreign Jurisdictions that Prevent Inspections
Not applicable.
Item 16J. Insider Trading Policies
Item 16K. Cybersecurity
At Luckin Coffee, cybersecurity risk management is an
Our Board has overall oversight responsibility for our risk management and delegates the daily supervision of cybersecurity issues to our chief executive officer, who is also the chairman of our
157
PART III
Item 17. Financial Statements
We have elected to provide financial statements pursuant to Item 18.
Item 18. Financial Statements
The consolidated financial statements of Luckin Coffee Inc. are included at the end of this annual report.
Item 19. Exhibits
Exhibit |
| Description of Document |
|---|---|---|
1.1 | Sixth Amended and Restated Memorandum and Articles of Association of the Registrant | |
2.1 | Specimen American Depositary Receipt (included in Exhibit 2.3) | |
2.2 | ||
2.3 | ||
2.4 | ||
4.1 | ||
4.2 | ||
4.3 | ||
4.4 | ||
4.5 | ||
4.6 | ||
4.7 |
158
Exhibit |
| Description of Document |
|---|---|---|
4.8 | ||
4.9 | ||
4.10 | ||
4.11 | ||
4.12 | ||
4.13 | ||
4.14 | ||
4.15 | ||
8.1* | ||
11.1 | Amended Code of Business Conduct and Ethics of the Registrant | |
11.2* | Amended and Restated Statement of Policy Concerning Trading in Company Securities | |
12.1* | ||
12.2* | ||
13.1** | ||
13.2** | ||
15.1* | ||
15.2* | ||
15.3* |
159
Exhibit |
| Description of Document |
|---|---|---|
97 | ||
101.INS* | Inline XBRL Instance Document | |
101.SCH* | Inline XBRL Taxonomy Extension Schema Document | |
101.CAL* | Inline XBRL Taxonomy Extension Calculation Linkbase Document | |
101.DEF* | Inline XBRL Taxonomy Extension Definition Linkbase Document | |
101.LAB* | Inline XBRL Taxonomy Extension Label Linkbase Document | |
101.PRE* | Inline XBRL Taxonomy Extension Presentation Linkbase Document | |
104 | Cover Page Interactive Data File (embedded within the Inline XBRL document) |
*Filed herewith
**Furnished herewith
160
SIGNATURES
The registrant hereby certifies that it meets all of the requirements for filing its annual report on Form 20-F and that it has duly caused and authorized the undersigned to sign this annual report on its behalf.
| Luckin Coffee Inc. | |
|
| |
|
| |
| By: | /s/ Jing An |
| Name: | Jing An |
| Title: | Chief Financial Officer |
|
| |
Date: March 31, 2025 |
| |
161
LUCKIN COFFEE INC.
INDEX TO CONSOLIDATED FINANCIAL STATEMENTS
| Page(s) | |
REPORT OF INDEPENDENT REGISTERED PUBLIC ACCOUNTING FIRMS: | ||
REPORT OF INDEPENDENT REGISTERED PUBLIC ACCOUNTING FIRM ( | F-2–F-4 | |
FINANCIAL STATEMENTS: | ||
CONSOLIDATED BALANCE SHEETS AS OF DECEMBER 31, 2023 AND 2024 | F-5–F-6 | |
F-7 | ||
CONSOLIDATED STATEMENTS OF SHAREHOLDERS’ EQUITY FOR THE YEARS ENDED DECEMBER 31, 2022, 2023 AND 2024 | F-8 | |
CONSOLIDATED STATEMENTS OF CASH FLOWS FOR THE YEARS ENDED DECEMBER 31, 2022, 2023 AND 2024 | F-9 | |
NOTES TO THE CONSOLIDATED FINANCIAL STATEMENTS FOR THE YEARS ENDED DECEMBER 31, 2022, 2023 AND 2024 | F-10–F-51 |
F-1

Report of Independent Registered Public Accounting Firm
Shareholders and Board of Directors
Luckin Coffee Inc.
Xiamen, The People’s Republic of China
Opinion on the Consolidated Financial Statements
We have audited the accompanying consolidated balance sheets of Luckin Coffee Inc. together with its consolidated subsidiaries and variable interest entity (collectively, the “Group”) as of December 31, 2024 and 2023, the related consolidated statements of operations and comprehensive income, shareholders’ equity, and cash flows for each of the three years in the period ended December 31, 2024, and the related notes (collectively referred to as the “consolidated financial statements”). In our opinion, the consolidated financial statements present fairly, in all material respects, the financial position of the Group at December 31, 2024 and 2023, and the results of its operations and its cash flows for each of the three years in the period ended December 31, 2024, in conformity with accounting principles generally accepted in the United States of America.
We also have audited, in accordance with the standards of the Public Company Accounting Oversight Board (United States) (“PCAOB”), the Group’s internal control over financial reporting as of December 31, 2024, based on criteria established in Internal Control – Integrated Framework (2013) issued by the Committee of Sponsoring Organizations of the Treadway Commission (“COSO”) and our report dated March 31, 2025 expressed an unqualified opinion thereon.
Basis for Opinion
These consolidated financial statements are the responsibility of the Group’s management. Our responsibility is to express an opinion on the Group’s consolidated financial statements based on our audits. We are a public accounting firm registered with the PCAOB and are required to be independent with respect to the Group in accordance with the U.S. federal securities laws and the applicable rules and regulations of the Securities and Exchange Commission and the PCAOB.
We conducted our audits in accordance with the standards of the PCAOB. Those standards require that we plan and perform the audit to obtain reasonable assurance about whether the consolidated financial statements are free of material misstatement, whether due to error or fraud.
Our audits included performing procedures to assess the risks of material misstatement of the consolidated financial statements, whether due to error or fraud, and performing procedures that respond to those risks. Such procedures included examining, on a test basis, evidence regarding the amounts and disclosures in the consolidated financial statements. Our audits also included evaluating the accounting principles used and significant estimates made by management, as well as evaluating the overall presentation of the consolidated financial statements. We believe that our audits provide a reasonable basis for our opinion.
Critical Audit Matter
The critical audit matter communicated below is a matter arising from the current period audit of the consolidated financial statements that was communicated or required to be communicated to the audit committee and that: (1) relates to accounts or disclosures that are material to the consolidated financial statements and (2) involved our especially challenging, subjective, or complex judgments. The communication of critical audit matter does not alter in any way our opinion on the consolidated financial statements, taken as a whole, and we are not, by communicating the critical audit matter below, providing separate opinions on the critical audit matter or on the accounts or disclosures to which it relates.
F-2
Deferred Tax Assets Valuation Allowance
As described in Note 17 to the consolidated financial statements, the Group recorded a valuation allowance based on the assessment of the realizability of the Group’s deferred tax assets. The Group establishes a valuation allowance to reduce deferred tax assets to the amount management believes is more likely than not to be realized. As of December 31, 2024, the valuation allowance of RMB164.1 million was provided against the deferred income tax assets of certain subsidiaries, which were not able to utilize portion or all of the benefits of the deferred tax assets due to lack of sufficient sources of qualified taxable income. With respect to certain other subsidiaries, the Group determined sufficient positive evidence existed to support the realizability of the deferred tax assets associated with operations of those subsidiaries, given the reduced uncertainty of the business performance after those subsidiaries have generated cumulative profits. As a result, for those subsidiaries, the Group reduced the associated valuation allowance.
We identified the assessment of the realizability of the Group’s deferred tax assets as a critical audit matter. Complex auditor judgement was involved in evaluating management’s assessment of the realizability of deferred tax assets and significant assumptions relating to continued profitability and expected utilization of deferred tax assets. Auditing these elements involved especially challenging and subjective auditor judgment due to the nature and extent of audit effort required to address these matters, including the extent of specialized skill and knowledge needed.
The primary procedures we performed to address this critical audit matter included:
| ● | Evaluating the reasonableness of management’s significant assumptions of continued profitability of certain subsidiaries and expected utilization of deferred tax assets against current and past performance of those subsidiaries and whether such assumptions were consistent with evidence obtained in other areas of the audit. |
| ● | Utilizing professionals with specialized skills and knowledge in income tax accounting to assist in assessing the reasonableness of management’s assumptions and judgments. |
/s/ BDO China Shu Lun Pan Certified Public Accountants LLP
We have served as the Group’s auditor since 2022.
Shanghai, The People’s Republic of China
March 31, 2025
F-3

Report of Independent Registered Public Accounting Firm
Shareholders and Board of Directors
Luckin Coffee Inc.
Xiamen, The People’s Republic of China
Opinion on Internal Control over Financial Reporting
We have audited Luckin Coffee Inc.’s together with its consolidated subsidiaries and variable interest entity (collectively, the “Group’s”) internal control over financial reporting as of December 31, 2024, based on criteria established in Internal Control – Integrated Framework (2013) issued by the Committee of Sponsoring Organizations of the Treadway Commission (the “COSO criteria”). In our opinion, the Group maintained, in all material respects, effective internal control over financial reporting as of December 31, 2024, based on the COSO criteria.
We also have audited, in accordance with the standards of the Public Company Accounting Oversight Board (United States) (“PCAOB”), the consolidated balance sheets of the Group as of December 31, 2024 and 2023, and the related consolidated statements of operations and comprehensive income, shareholders’ equity, and cash flows for each of the three years in the period ended December 31, 2024, and the related notes and our report dated March 31, 2025 expressed an unqualified opinion thereon.
Basis for Opinion
The Group’s management is responsible for maintaining effective internal control over financial reporting and for its assessment of the effectiveness of internal control over financial reporting, included in the accompanying Item 15, Management’s Annual Report on Internal Control over Financial Reporting. Our responsibility is to express an opinion on the Group’s internal control over financial reporting based on our audit. We are a public accounting firm registered with the PCAOB and are required to be independent with respect to the Group in accordance with U.S. federal securities laws and the applicable rules and regulations of the Securities and Exchange Commission and the PCAOB.
We conducted our audit of internal control over financial reporting in accordance with the standards of the PCAOB. Those standards require that we plan and perform the audit to obtain reasonable assurance about whether effective internal control over financial reporting was maintained in all material respects. Our audit included obtaining an understanding of internal control over financial reporting, assessing the risk that a material weakness exists, and testing and evaluating the design and operating effectiveness of internal control based on the assessed risk. Our audit also included performing such other procedures as we considered necessary in the circumstances. We believe that our audit provides a reasonable basis for our opinion.
Definition and Limitations of Internal Control over Financial Reporting
A company’s internal control over financial reporting is a process designed to provide reasonable assurance regarding the reliability of financial reporting and the preparation of financial statements for external purposes in accordance with generally accepted accounting principles. A company’s internal control over financial reporting includes those policies and procedures that (1) pertain to the maintenance of records that, in reasonable detail, accurately and fairly reflect the transactions and dispositions of the assets of the company; (2) provide reasonable assurance that transactions are recorded as necessary to permit preparation of financial statements in accordance with generally accepted accounting principles, and that receipts and expenditures of the company are being made only in accordance with authorizations of management and directors of the company; and (3) provide reasonable assurance regarding prevention or timely detection of unauthorized acquisition, use, or disposition of the company’s assets that could have a material effect on the financial statements.
Because of its inherent limitations, internal control over financial reporting may not prevent or detect misstatements. Also, projections of any evaluation of effectiveness to future periods are subject to the risk that controls may become inadequate because of changes in conditions, or that the degree of compliance with the policies or procedures may deteriorate.
/s/ BDO China Shu Lun Pan Certified Public Accountants LLP
Shanghai, The People’s Republic of China
March 31, 2025
F-4
LUCKIN COFFEE INC.
CONSOLIDATED BALANCE SHEETS
(Amounts in thousands of Renminbi (“RMB”) and U.S. dollars (“US$”), except for number of shares)
As of December 31, | ||||||||
Note | 2023 | 2024 | ||||||
|
| RMB |
| RMB |
| US$ | ||
ASSETS | ||||||||
Current assets: |
| |||||||
Cash and cash equivalents |
|
|
| |
| | | |
Restricted cash |
|
| |
| | | ||
Short-term investments, net |
|
| |
| | | ||
Accounts receivable, net |
| 4 |
| |
| | | |
Receivables from online payment platforms | | | | |||||
Inventories | 5 | | | | ||||
Prepaid expenses and other current assets, net |
| 6 |
| |
| | | |
Term deposit-current |
|
| |
| | | ||
Total current assets |
|
| |
| | | ||
Non-current assets: |
| |||||||
Property and equipment, net |
| 7 |
| | | | ||
Restricted cash | | | | |||||
Other non-current assets, net | 8 | | | | ||||
Deferred tax assets, net |
| 17 |
| | | | ||
Operating lease right-of-use assets | 19 | | | | ||||
Term deposit - non-current | | | | |||||
Total non-current assets |
|
| | | | |||
Total assets |
|
| | | | |||
LIABILITIES AND SHAREHOLDERS’ EQUITY |
|
| ||||||
Current liabilities (including amount of the VIE without recourse to the primary beneficiaries of RMB |
|
| ||||||
Short-term bank borrowings |
| 9 |
| — | | | ||
Accounts payable |
| | | | ||||
Accrued expenses and other current liabilities |
| 10 |
| | | | ||
Deferred revenues |
|
| | | | |||
Payable for equity litigants settlement | | | | |||||
Operating lease liabilities | 19 | | | | ||||
Total current liabilities |
|
| | | | |||
Non-current liabilities (including amount of the VIE without recourse to the primary beneficiaries of RMB |
| |||||||
Long-term bank borrowings | 9 | — | | | ||||
Operating lease liabilities | 19 | | | | ||||
Total non-current liabilities |
|
| | | | |||
Total liabilities |
|
| | | | |||
Commitments and contingencies |
| 21 |
| |||||
F-5
LUCKIN COFFEE INC.
CONSOLIDATED BALANCE SHEETS (CONTINUED)
(Amounts in thousands of RMB and US$, except for number of shares)
As of December 31, | ||||||||
Notes | 2023 | 2024 | ||||||
|
| RMB |
| RMB |
| US$ | ||
Mezzanine equity: |
|
|
|
| ||||
Convertible senior preferred shares (US$ |
| 15 |
| | |
| | |
Total Mezzanine equity |
|
|
| | |
| | |
Shareholders’ equity: |
|
|
|
|
|
|
| |
Class A ordinary shares (US$ |
| 14 |
| | |
| | |
Class B ordinary shares (US$ |
| 14 |
| | | | ||
Additional paid-in capital | | | | |||||
Statutory reserves |
|
|
| | | | ||
Accumulated deficits |
|
|
| ( | ( | ( | ||
Accumulated other comprehensive income |
|
| | | | |||
Total Company’s ordinary shareholders’ equity |
|
|
| | | | ||
Total liabilities, mezzanine equity and shareholders’ equity |
|
|
| | | | ||
The accompanying notes are an integral part of these consolidated financial statements.
F-6
LUCKIN COFFEE INC.
CONSOLIDATED STATEMENTS OF OPERATIONS AND COMPREHENSIVE INCOME
(Amounts in thousands of RMB and US$, except for number of shares and per share data)
| For the year ended | |||||||||
December 31, | ||||||||||
|
| Notes |
| 2022 |
| 2023 |
| 2024 | ||
| RMB | RMB | RMB |
| US$ | |||||
Net revenues: |
|
|
|
| ||||||
Revenues from product sales | | | | | ||||||
Revenues from partnership stores | | | | | ||||||
Total net revenues |
|
| | | | | ||||
Cost of materials |
|
| ( | ( | ( | ( | ||||
Store rental and other operating costs |
|
| ( | ( | ( | ( | ||||
Depreciation and amortization expenses |
| 7,8 | ( | ( | ( | ( | ||||
Delivery expenses |
| ( | ( | ( | ( | |||||
Sales and marketing expenses |
|
| ( | ( | ( | ( | ||||
General and administrative expenses |
|
| ( | ( | ( | ( | ||||
Store preopening and other expenses |
|
| ( | ( | ( | ( | ||||
Impairment loss of long-lived assets | 7,8 | ( | ( | ( | ( | |||||
Losses and expenses related to Fabricated Transactions and Restructuring | ( | | | | ||||||
Total operating expenses |
|
| ( | ( | ( | ( | ||||
Operating income |
|
| | | | | ||||
Interest and investment income |
|
| | | | | ||||
Interest and financing expenses |
|
| ( | — | ( | ( | ||||
Foreign exchange gain/(loss), net |
|
| | | ( | ( | ||||
Other income, net |
| | | | | |||||
Fair value changes of derivative asset bifurcated from Series B Senior Secured Notes | 13 | ( | — | — | — | |||||
Provision for equity litigants settlement | ( | ( | — | — | ||||||
Gain from extinguishment of Series B Senior Secured Notes | | — | — | — | ||||||
Income before income taxes |
|
| | | | | ||||
Income tax expense |
| 17 | ( | ( | ( | ( | ||||
Net income |
|
| | | | | ||||
Net income attributable to the Company’s ordinary shareholders |
|
| | | | | ||||
Net income per share*: |
| 18 |
|
| ||||||
Basic |
| | | | | |||||
Diluted | | | | | ||||||
Weighted average shares outstanding used in calculating basic and diluted income per share: |
| 18 |
|
| ||||||
Basic |
| | | | | |||||
Diluted |
| | | | | |||||
Net income |
|
| | | | | ||||
Other comprehensive (loss)/income, net of tax of | ||||||||||
Foreign currency translation difference, net of tax of |
| ( | ( | | | |||||
Total comprehensive income |
| | | | | |||||
Total comprehensive income attributable to the Company’s ordinary shareholders |
| | | | | |||||
The accompanying notes are an integral part of these consolidated financial statements.
F-7
LUCKIN COFFEE INC.
CONSOLIDATED STATEMENTS OF SHAREHOLDERS’ EQUITY
(Amounts in thousands of RMB and US$, except for number of shares)
Total | ||||||||||||||||||||||
Accumulated | Company’s | |||||||||||||||||||||
Additional | other | ordinary | Total | |||||||||||||||||||
Class A ordinary shares | Class B ordinary shares | paid-in | comprehensive | Statutory | Accumulated | shareholders’ | shareholders | |||||||||||||||
| Notes |
| Share |
| Amount |
| Share |
| Amount |
| capital |
| income |
| reserves |
| deficits |
| equity |
| equity | |
Balance as of December 31, 2021 | | | | | | | | ( | | | ||||||||||||
Net income |
|
| — |
| — |
| — |
| — |
| — |
| — |
| — |
| |
| |
| | |
Foreign currency translation difference |
|
| — |
| — |
| — |
| — |
| — |
| ( |
| — |
| — |
| ( |
| ( | |
Issuance of Class A ordinary shares |
| 14 |
| |
| |
| — |
| — |
| ( |
| — |
| — |
| — |
| — |
| — |
Appropriation to statutory reserves | 12 | — | — | — | — | — | — | | ( | — | — | |||||||||||
Share based compensation |
| 16 |
| — |
| — |
| — |
| — |
| |
| — |
| — |
| — |
| |
| |
Convertible senior notes restructuring | | | — | — | | — | — | — | | | ||||||||||||
Balance as of December 31, 2022 |
|
| |
| |
| |
| | |
| |
| |
| ( |
| |
| | ||
Net income | — | — | — | — | — | — | — | | | | ||||||||||||
Foreign currency translation difference | — | — | — | — | — | ( | — | — | ( | ( | ||||||||||||
Issuance of Class A ordinary shares | 14 | | — | — | — | | — | — | — | | | |||||||||||
Appropriation to statutory reserves | 12 | — | — | — | — | — | — | | ( | — | — | |||||||||||
Share based compensation | 16 | — | — | — | — | | — | — | — | | | |||||||||||
Balance as of December 31, 2023 | | | | | | | | ( | | | ||||||||||||
Net income | — | — | — | — | — | — | — | | | | ||||||||||||
Foreign currency translation difference | — | — | — | — | — | | — | — | | | ||||||||||||
Issuance of Class A ordinary shares | 14 | | | — | — | | — | — | — | | | |||||||||||
Appropriation to statutory reserves | 12 | — | — | — | — | — | — | | ( | — | — | |||||||||||
Share based compensation | 16 | — | — | — | — | | — | — | — | | | |||||||||||
Conversion from Senior Preferred Shares to Class A Ordinary Shares | | — | — | — | | — | — | — | | | ||||||||||||
Others | — | — | — | — | | — | — | — | | | ||||||||||||
Balance as of December 31, 2024 | | | | | | | | ( | | | ||||||||||||
Balance as of December 31, 2024(US$) | | | | | | | | ( | | | ||||||||||||
The accompanying notes are an integral part of these consolidated financial statements.
F-8
LUCKIN COFFEE INC.
CONSOLIDATED STATEMENTS OF CASH FLOWS
(Amounts in thousands of RMB and US$, except for number of shares)
| For the year ended | |||||||
| December 31, | |||||||
|
| 2022 | 2023 |
| 2024 | |||
|
| RMB |
| RMB |
| RMB |
| US$ |
CASH FLOWS FROM OPERATING ACTIVITIES |
|
|
| |||||
Net income |
| | | | | |||
Adjustments to reconcile net income to net cash provided by operating activities: |
| |||||||
Foreign exchange gain/(loss), net |
| ( | ( | | | |||
Loss on disposal of property and equipment | | | | | ||||
Depreciation and amortization |
| | | | | |||
Lease cost | | | | | ||||
Change in the fair value of derivative asset bifurcated from Series B Senior Secured Notes |
| | — | — | — | |||
Impairment of long-lived assets | | | | | ||||
Gain from extinguishment of Series B Senior Secured Notes | ( | — | — | — | ||||
Allowance for prepayments and accounts receivable | | ( | ( | ( | ||||
Deferred income tax | | ( | | | ||||
Interest expenses of convertible senior notes | | — | — | — | ||||
Share-based compensation expenses | | | | | ||||
Changes in operating assets and liabilities: |
| |||||||
Accounts receivable | ( | ( | ( | ( | ||||
Inventories |
| ( | ( | ( | ( | |||
Receivables from online payment platforms |
| | ( | ( | ( | |||
Prepaid expenses and other current assets |
| ( | ( | ( | ( | |||
Other non-current assets |
| ( | ( | ( | ( | |||
Accounts payable |
| | | ( | ( | |||
Accrued expenses and other liabilities |
| | | | | |||
Deferred revenues |
| | | | | |||
Operating lease liabilities | ( | ( | ( | ( | ||||
Payable for equity litigants settlement | ( | | — | — | ||||
Net cash provided by operating activities |
| | | | | |||
CASH FLOWS FROM INVESTING ACTIVITIES | ||||||||
Purchases of property and equipment |
| ( | ( | ( | ( | |||
Payment for land use right | ( | ( | ( | ( | ||||
Cash received from disposal of property and equipment | | | | | ||||
Purchases of short-term investments |
| — | ( | ( | ( | |||
Proceeds received from maturity of short-term investments |
| — | | | | |||
Floating interest received from structured deposits | — | | | | ||||
Purchases of term deposit | — | ( | ( | ( | ||||
Proceeds received from maturity of term deposit | — | | | | ||||
Net cash used in investing activities |
| ( | ( | ( | ( | |||
CASH FLOWS FROM FINANCING ACTIVITIES | ||||||||
Proceeds from issuance of convertible senior preferred shares | | — | — | — | ||||
Repayment of convertible senior notes | ( | — | — | — | ||||
Repayment of Series B Secured Notes (the “New Notes”) |
| ( | — | — | — | |||
Proceeds from short-term bank borrowings | — | — | | | ||||
Proceeds from the long-term borrowings | — | — | | | ||||
Net cash provided by/(used in) financing activities |
| ( | — | | | |||
Effect of foreign exchange rate changes on cash and cash equivalents and restricted cash |
| | | | | |||
Net (decrease)/ increase in cash and cash equivalents and restricted cash | ( | ( | | | ||||
Cash and cash equivalents and restricted cash at beginning of years | | | | | ||||
Cash and cash equivalents and restricted cash at end of years | | | | | ||||
Supplemental disclosures of cash flow information: | ||||||||
Interests received |
| | | | | |||
Interests paid, net of capitalization |
| ( | — | ( | ( | |||
Income taxes paid | ( | ( | ( | ( | ||||
Supplemental disclosures of non-cash activities: | ||||||||
Purchase of property and equipment included in accrued expenses and other liabilities |
| | | | | |||
Obtaining right-of-use assets in exchange for lease liabilities |
| | | | | |||
Shares issued in restructuring of the Notes |
| | — | — | — | |||
Reconciliation of cash, cash equivalents and restricted cash: |
| |||||||
Cash and cash equivalents | | | | | ||||
Current restricted cash | | | | | ||||
Non-current restricted cash | | | | | ||||
Total cash, cash equivalents and restricted cash in the statements of cashflows | | | | | ||||
The accompanying notes are an integral part of these consolidated financial statements.
F-9
1. ORGANIZATION
Luckin Coffee Inc. (the “Company”) was incorporated in the Cayman Islands on June 16, 2017 under the Cayman Islands Companies Act (2021 Revision) (the “Companies Act”) as an exempted company with limited liability. The Company through its consolidated subsidiaries and variable interest entity (the “Former VIE” or “VIE”) (collectively, the “Group”) are principally engaged in the provision of retail services for high-quality and affordable freshly brewed drinks and pre-made food and beverage items in the People’s Republic of China (the “PRC” or “China”).
Former VIE” or “VIE” refers to Beijing Luckin Coffee Technology Ltd., which is a PRC company whose financial results had been consolidated into consolidated financial statements for the years ended or as of December 31, 2022 and 2023. On March 15, 2024 (the “Terminate Date”), the Company has terminated the contractual agreements entered into by and among the Beijing WFOE and Former VIE. The termination was determined because (i) the foreign restricted licenses and permits held through the Former VIE are not necessary for our business operations as currently conducted, and (ii) the Company believe the termination of these arrangements help to optimize corporate governance structure. The Former VIE was deconsolidated from the Group’s consolidated financial statements from the Terminate Date.
Entity |
| Date of |
| Place of |
| Percentage of |
| Principal activities |
|
|
|
|
|
|
|
| |
Subsidiaries: |
|
|
|
|
|
|
| |
Luckin Coffee Investment Inc. (“Luckin BVI”) |
| June 16, 2017 |
| British Virgin Islands |
| % | Investment holding | |
Luckin Coffee International Holdings Inc. (“Luckin International BVI”) | February 20, 2020 | British Virgin Islands | % | Investment holding | ||||
First Ray International Holdings (Cayman) Limited (“First Ray Cayman”) | July 25, 2024 | Cayman Islands | % | Investment holding | ||||
First Ray Holding Limited (“First Ray BVI”) | August 1, 2023 | British Virgin Islands | % | Investment holding | ||||
1st Ray International Holdings PTE. LTD. (“1st Ray International”) | September 11, 2024 | Singapore | % | Holding company of international business | ||||
Luckin Coffee Holding Singapore PTE. LTD. (“Luckin Singapore Holding”) | August 1, 2023 | Singapore | % | Holding company of Southeast Asia business | ||||
Luckin Coffee (SGP) PTE. LTD (“Luckin Singapore”) | August 11, 2022 | Singapore | % | Singapore store operating | ||||
Luckin Coffee (Hong Kong) Limited (“Luckin HK”) |
| June 19, 2017 |
| Hong Kong, PRC |
| % | Investment holding | |
Luckin Coffee Trading (Hong Kong) Limited (“Luckin Trading HK”) | April 1, 2022 | Hong Kong, PRC | % | International trading of materials for products | ||||
Luckin Coffee Roasting (Hong Kong) Limited (“Luckin Roasting”) | April 12, 2019 | Hong Kong, PRC | % | Investment holding | ||||
Luckin Coffee Roastery (Hong Kong) Limited (“Luckin Roastery”) | April 30, 2019 | Hong Kong, PRC | % | Investment holding | ||||
Luckin Coffee Hong Kong Operations Limited (“Luckin HK Operation”) | August 30, 2024 | Hong Kong, PRC | % | Hong Kong store operating | ||||
Beijing Luckin Coffee Co., Ltd. (“Beijing Wholly Foreign Owned Enterprise”, or, “Beijing WFOE”) (1) / (2) |
| October 31, 2017 |
| PRC |
| % | Retail services for freshly brewed drinks and pre-made food and beverage items and technical and consultation services | |
Luckin Investment (Tianjin) Co., Ltd. (“Luckin TJ”) (1) / (4) |
| December 7, 2017 |
| PRC |
| % | Investment holding | |
Luckin Coffee Group Co., Ltd. (formerly as “Luckin Coffee (China) Co., Ltd”, “Luckin China”) (1) / (2) / (3) | March 28, 2018 | PRC | % | Headquarter | ||||
Luckin Coffee Roasting (Pingnan) Co., Ltd. | April 28, 2019 | PRC | % | Manufacture of materials for products | ||||
Luckin Coffee Food (Jiangsu) Co., Ltd | May 27, 2022 | PRC | % | Manufacture of materials for products | ||||
| (1) | Including their subsidiaries, collectively as the “PRC subsidiaries”. |
| (2) | On July 27, 2018, Beijing WFOE transferred all its |
| (3) | As of December 31, 2024, Luckin China had |
| (4) | As of December 31, 2024, Luckin TJ had |
F-10
1. ORGANIZATION (CONTINUED)
In March 2024, the Group disposed of its entire equity interest in the Former VIE and no other form of consideration was received. At the time of disposal, the Former VIE was in a net liability position, and the financial impact of this disposal was minimal. The financial results of the Former VIE was negligible to the Company. The disposal was not a strategic shift of the business and would not have a major impact on the Group’s business, therefore the disposal did not qualify as discontinued operations.
The Former VIE is not involved in the business operations or fund planning of the Group. However, Luckin Coffee Inc. and its subsidiaries may transfer cash to the Former VIE by loans or capital support, subject to satisfaction of applicable government registration and approval requirements, to satisfy the Former VIE’s miscellaneous cash demands, such as social insurance fees for employees whose social insurance accounts were registered under the Former VIE. For the year ended December 31, 2022 and 2023, and for the period ended March 15, 2024, the PRC subsidiaries transferred RMB
The following is a summary of the key VIE Agreements:
Exclusive Option Agreement
Pursuant to the Exclusive Option Agreement entered into amongst the VIE, the Nominee Shareholders and Beijing WFOE, the Nominee Shareholders granted Beijing WFOE or its designated party, an irrevocable and exclusive right to purchase all or part of the equity interests held by the Nominee Shareholders in the VIE at its sole discretion, to the extent permitted under the PRC laws, at an amount equal to the minimum consideration permitted under the applicable PRC law and administrative regulations. Any proceeds received by the Nominee Shareholders from the exercise of the options shall be remitted to Beijing WFOE or its designated party, to the extent permitted under PRC laws. In addition, the VIE and the Nominee Shareholders have agreed that without prior written consent of the Beijing WFOE, they will not create any pledge or encumbrance on their equity interests in the VIE, except for the pledge placed pursuant to the Share Pledge Agreement, or transfer or otherwise dispose of their equity interests in the VIE. The term of the agreement remains effective as long as each Nominee Shareholder remains as a shareholder of the VIE. Beijing WFOE may terminate the agreement at its sole discretion, whereas under no circumstances may the VIE or the Nominee Shareholders terminate the agreement.
F-11
1. ORGANIZATION (CONTINUED)
Share Pledge Agreement
Pursuant to the Share Pledge Agreement entered into amongst Beijing WFOE, the VIE, and the Nominee Shareholders, the Nominee Shareholders pledged all of their equity interests in the VIE to Beijing WFOE as collateral to secure their obligations. Beijing WFOE shall have the right to collect dividends generated by the pledged shares during the term of the pledge. If the VIE or the Nominee Shareholders breach their respective contractual obligations under the share pledge agreement, Beijing WFOE, as pledgee, will be entitled to rights, including the right to dispose the pledged equity interests entirely or partially. The Nominee Shareholders agreed not to transfer or otherwise create any encumbrance on their equity interests in the VIE without prior consent of Beijing WFOE. The Equity Pledge Agreement will remain effective until all the obligations have been satisfied in full and the pledged equity interests have been transferred to Beijing WFOE and/or its designee. The Company completed the registration of the pledge of equity interests in the VIE with the relevant office of Administration for the Industry and Commerce in accordance with the PRC Property Rights Law.
Proxy Agreement and Power of Attorney
Pursuant to the Proxy Agreement and Power of Attorney entered into amongst Beijing WFOE, the VIE, and the Nominee Shareholders, each Nominee Shareholder appointed Beijing WFOE to act on behalf of the Nominee Shareholders as exclusive agent and attorney with all respect to all matters concerning the shareholding including but not limited to (1) call and attend shareholders’ meetings of the VIE; (2) exercise all the shareholders’ rights, including voting rights; and (3) appoint at its sole discretion, a substitute or substitutes to perform any or all of its right of the VIE. The power of attorney remains irrevocable and continuously valid from the date of execution so long as each Nominee Shareholder remains as a shareholder of the VIE unless Beijing WFOE issues adverse instructions in writing. The Proxy Agreement and Power of Attorney was subsequently reassigned to the Company.
Master Exclusive Service Agreement
Pursuant to the Master Exclusive Service Agreement entered into between Beijing WFOE and the VIE, Beijing WFOE or its designated entities affiliated has the exclusive right to provide the VIE with technical support and business support services in return for fees equal to
The Company is obligated and hereby undertakes to provide unlimited financial support to the VIE, to the extent permissible under the applicable PRC law and regulations, whether or not any such operational loss is actually incurred. The Company will forego the right to seek repayment in the event the VIE are unable to repay such funding.
Business Cooperation Agreement
Pursuant to the Business Cooperation Agreement entered into amongst Beijing WFOE, the VIE and the Nominee Shareholders, the VIE and the Nominee Shareholders agreed and covenanted that, without obtaining Beijing WFOE’s written consent, the VIE shall not, and the Nominee Shareholders shall cause the VIE not to, engage in any transaction which may materially affect the VIE’s assets, obligations, rights or operation. The VIE shall accept, and the Nominee Shareholders shall cause the VIE to accept, suggestions raised by Beijing WFOE over the employee engagement and replacement, daily operation, dividend distribution and financial management systems of the VIE. The Business Cooperation Agreement will remain effective until it is terminated at the discretion of Beijing WFOE or upon the transfer of all the shares of the VIE to Beijing WFOE and/or its designated party.
In the opinion of the Group’s management and the Group’s PRC legal counsel, (i) the ownership structure of the VIE is not in violation with any existing PRC laws and regulations in any material respect; and (ii) each of the VIE Agreements is valid, legally binding and enforceable to each party of such agreements and will not result in any violation of PRC laws or regulations currently in effect.
F-12
1. ORGANIZATION (CONTINUED)
Business Cooperation Agreement (continued)
Uncertainties in the PRC legal system could cause the relevant regulatory authorities to find the current VIE Agreements and businesses to be in violation of any existing or future PRC laws or regulations. If the Company, Beijing WFOE or any of its current or future VIE are found in violation of any existing or future laws or regulations, or fail to obtain or maintain any of the required permits or approvals, the relevant PRC regulatory authorities would have broad discretion in dealing with such violations, which may include but not limited to, confiscating the income of the primary beneficiary, and the VIE, revoking the business licenses or operating licenses of the primary beneficiary, and VIE, shutting down the Group’s servers, discontinuing or placing restrictions or onerous conditions on the Group’s operations, requiring the Group to undergo a costly and disruptive restructuring or enforcing actions that could be harmful to the Group’s business. Any of these actions could affect the legality and enforceability of the contractual arrangements with the VIE and, consequently, cause the primary beneficiary to lose the rights to direct the activities of the VIE or the right to receive their economic benefits and the ability to consolidate the financial results of the VIE.
There are no assets that are pledged or collateralized for the VIE’ obligations and which can only be used to settle the VIE’s obligations, except for registered capital. Relevant PRC laws and regulations restrict the VIE from transferring a portion of their net assets, equivalent to the balance of its share capital and statutory reserve, to the Company in the form of loans and advances or cash dividends. Please refer to Note 11 for disclosure of restricted net assets. As the VIE is incorporated as limited liability company under the PRC Company Law, creditors of the VIE do not have recourse to the general credit of the Company for any of the liabilities of the VIE. There were no other pledges or collateralization of the VIE’s assets.
The Former VIE was deconsolidated from the Group’s Consolidated Financial Statements since the Terminate Date. The following table sets forth the assets, liabilities, results of operations and changes in cash and cash equivalents and restricted cash of the consolidated VIE structured by the Contractual Agreements:
| For the year ended December 31, | |||||
| 2023 |
| 2024 | |||
RMB | RMB |
| US$ | |||
Total assets |
| |
| — |
| — |
Total liabilities |
| |
| — |
| — |
| For the year ended December 31, | |||||||
2022 |
| 2023 |
| 2024(1) | ||||
RMB | RMB | RMB |
| US$ | ||||
Total net revenues |
| — |
| — |
| — |
| — |
Net income/(loss) |
| ( |
| ( |
| |
| |
| For the year ended December 31, | |||||||
2022 |
| 2023 |
| 2024(1) | ||||
RMB | RMB | RMB |
| US$ | ||||
Net cash provided by operating activities |
| — |
| — |
| |
| |
Net cash used in investing activities |
| — |
| — |
| ( |
| ( |
Net cash (used in)/ provided by financing activities |
| — |
| — |
| — |
| — |
Effect of foreign exchange rate changes on cash and cash equivalents |
| — |
| — |
| — |
| — |
Net increase/(decrease) in cash and cash equivalents |
| — |
| — |
| — |
| — |
Cash and cash equivalents and restricted cash at beginning of year |
| — |
| — |
| — |
| — |
Cash and cash equivalents and restricted cash at end of year |
| — |
| — |
| — |
| — |
(1) | Represented results of operations and changes in cash and cash equivalents and restricted cash for the period ended March 15, 2024. |
F-13
2. SUMMARY OF SIGNIFICANT ACCOUNTING POLICIES
(a) Basis of presentation
The accompanying consolidated financial statements have been prepared in accordance with the accounting principles generally accepted in the United States of America (“US GAAP”).
(b) Principles of consolidation
The consolidated financial statements of the Group include the financial statements of the Company, its subsidiaries and the Former VIE for the period ended March 15, 2024, or the Terminate Date, during which the Company is the primary beneficiary. All significant inter-company transactions and balances between the Company, its subsidiaries and the Former VIE have been eliminated upon consolidation.
(c) Use of estimates
The preparation of consolidated financial statements in conformity with US GAAP requires management to make estimates and assumptions that affect the reported amounts of assets and liabilities at the balance sheet date and revenues and expenses during the reporting periods. Accounting estimates reflected in the Group’s consolidated financial statements include, but not limited to, estimates for allowance for credit losses of accounts receivable and other receivables, inventory provision, and short-term investments, useful lives and impairment of long-lived assets, revenue recognized from breakage amount, estimate of future material rights, refund liability, accounting for deferred income taxes and uncertain tax benefits, valuation allowance for deferred tax assets, fair value of share-based payments, provision of contingent liabilities, and valuations for derivative financial instruments, convertible senior preferred shares and convertible senior notes. Changes in facts and circumstances may result in revised estimates.
(d) Foreign currency
The functional currency of the PRC entities in the Group is Chinese Renminbi (“RMB”) as determined based on ASC 830, “Foreign Currency Matters”, while the functional currency of the Company and its subsidiaries incorporated outside of the PRC is the United States dollar (“US$”), the Hong Kong dollar (“HKD”), or the Singapore dollar (“SGD”).
The financial statements of the Company and its subsidiaries incorporated outside of the PRC are translated from the functional currency to the reporting currency, the RMB. The Group uses the average exchange rate for the year and the exchange rate at the balance sheet date to translate the operating results and financial position, respectively. Equity accounts other than earnings generated in current year are translated into RMB at the appropriate historical rates. Translation differences are recorded in accumulated other comprehensive income, a component of shareholders’ equity.
Foreign currency transactions denominated in currencies other than the functional currencies are translated into the functional currencies using the exchange rates prevailing on the transaction dates. Monetary assets and liabilities denominated in foreign currencies are translated into the functional currencies using the applicable exchange rates at the balance sheet dates. Non-monetary items that are measured in terms of historical costs in foreign currency are translated into the functional currencies using the exchange rates at the dates of the initial transactions. Exchange gains and losses are included in the consolidated statements of operations and comprehensive income.
(e) Convenience translation
Amounts in US$ are presented for the convenience of the reader and are translated at the noon buying rate of US$1.00 to RMB
F-14
2. SUMMARY OF SIGNIFICANT ACCOUNTING POLICIES (CONTINUED)
(f) Cash and cash equivalents
Cash and cash equivalents consist of demand deposits, highly-liquid investments placed with banks which are unrestricted as to withdrawal or use, and have original maturities of three months or less.
(g) Short - term investments
Short - term investments purchased primarily represent structured deposits that are principal - protected and provide returns in the form of both fixed and variable interests with original maturities of less than one year.
(h) Term deposits
Term deposits represent term deposits or certificate of deposits which bear fixed interest rate. The term - deposits or certificate of deposits with remaining maturities less than one year were classified as “Term deposit - current”, while term deposits or certificate of deposits with remaining maturities exceeding one year for which the Group has the positive intent to hold for more than one year were classified as “Term deposit –non-current”.
(i) Restricted cash
Restricted cash is reported separately on the face of the Consolidated Balance Sheets and is included in the total cash and cash equivalents, and restricted cash in the Consolidated Statements of Cash Flows. The Group’s restricted cash mainly represents security deposits held in bank accounts for bank guarantee letters and prepaid card business. Restricted cash is classified as current and non-current based on the duration of the restriction.
(j) Accounts receivable
Accounts receivable represent the amounts that the Group has an unconditional right to consideration. Accounts receivable that are ultimately deemed to be uncollectible, and for which collection efforts have been exhausted, are written off against the allowance for credit losses. As of December 31, 2023 and 2024, the allowance for credit losses for the Group’s account receivable were negligible.
(k) Expected Credit Losses
The Group’s account receivable, receivables from online payment platforms, other receivables and other certain financial assets are within the scope of ASU No. 2016-13. The Group maintains an estimated allowance for credit losses to reduce them to the amount that it believes will be collected. When developing an estimation of expected credit losses, the Group applies the historical loss experience with appropriate adjustment. The Group considers available information relevant to assessing the collectability of cash flows. This information may include internal information, external information, or a combination of both relating to past events, current conditions, and reasonable and supportable forecasts. The Group adjusts the allowance percentage periodically when there are significant differences between estimated bad debts and actual bad debts. If there is strong evidence indicating that these financial assets are likely to be unrecoverable, the Group also makes specific allowance in the period in which a loss is determined to be probable. The balance of these financial assets is written off after all collection efforts have been exhausted.
(l) Inventories
Inventories are stated at the lower of cost or net realizable value. Cost of inventory are determined using the weighted average method. The Company recorded inventory reserves to write down the cost of inventory to the estimated net realizable value due to obsolete and slow-moving inventories, which is dependent upon factors such as historical and forecasted consumer demand, and application of the specific identification method. As of December 31, 2023 and 2024, inventory reserves were RMB
F-15
2. SUMMARY OF SIGNIFICANT ACCOUNTING POLICIES (CONTINUED)
(m) Property and equipment
Property and equipment primarily consist of office buildings, store operating equipment, mechanical equipment, leasehold improvements, office equipment and others. Property and equipment are stated at cost less accumulated depreciation and any recorded impairment. Property and equipment are depreciated using the straight-line method over the estimated useful lives of the assets, as follows:
Category |
| Estimated useful life |
Store operating equipment | ||
Office equipment and others | ||
Leasehold improvements | Over the shorter of lease term or the estimated useful lives of the assets | |
Mechanical equipment | ||
Office buildings | ||
Assets subject to operating lease |
Direct costs that are related to the construction of property and equipment and incurred in connection with bringing the assets to their intended use are capitalized as construction in progress. Construction in progress is transferred to specific property and equipment items and the depreciation of these assets commences when the assets are ready for their intended use.
Repair and maintenance costs are charged to expense as incurred, whereas the costs of betterments that extend the useful life of property and equipment are capitalized as additions to the related assets. Retirements, sale and disposals of assets are recorded by removing the cost, accumulated depreciation and relevant impairment, with any resulting gain or loss reflected in the consolidated statements of operations and comprehensive income.
(n) Impairment of long-lived assets other than goodwill
The Group evaluates its long-lived assets, including property and equipment with finite lives, for impairment whenever events or changes in circumstances, such as a significant adverse change to market conditions that indicate that the carrying amount of an asset or asset group may not be fully recoverable. When these events occur, the Group evaluates the recoverability of long-lived assets by comparing the carrying amount of the assets to the future undiscounted cash flows expected to result from the use of the assets and their eventual disposition. If the sum of the expected undiscounted cash flows of the asset or asset group is less than the carrying amount of the assets or the asset groups, the Group recognizes an impairment loss based on the excess of the carrying amount of the assets or the asset groups over their fair value. Fair value is generally determined by discounting the cash flows expected to be generated by the assets or asset groups based on forecasted future sales and operating costs, using internal projections, when the market prices are not readily available. The adjusted carrying amount of the assets become new cost basis and are depreciated over the assets’ remaining useful lives. Long-lived assets are grouped with other assets and liabilities at the lowest level for which identifiable cash flows are largely independent of the cash flows of other assets and liabilities.
The Group estimates of future cash flows requires management to make assumptions and to apply judgment, including forecasting future sales and gross profits and estimating useful lives of the assets or asset groups. These estimates can be affected by factors such as future sales results, store closure plans, economic conditions, business interruptions, interest rates and government regulations that can be difficult to predict. If actual results and conditions are not consistent with the estimates and assumptions used in its calculations, the Group may be exposed to additional impairments of long-lived assets.
For the years ended December 31, 2022, 2023 and 2024, the Group recognized impairment of long-lived assets other than goodwill of RMB
Impairment loss of long-lived assets mainly represented RMB
F-16
2. SUMMARY OF SIGNIFICANT ACCOUNTING POLICIES (CONTINUED)
(o) Derivative financial instrument
All contracts that meet the definition of a derivative are recognized on the Group’s consolidated balance sheets as either assets or liabilities and recorded at fair value. The Group’s derivative financial instruments primarily consisted of derivative asset bifurcated from the New Notes (see Note 13 Convertible Senior Notes for details). Changes in the fair value of derivatives are recognized in the Group’s consolidated statements of operations and comprehensive income as they were not qualified for hedge accounting. As of December 31, 2023 and 2024, there was no balance of the derivative instruments since the New Notes had been fully repaid in 2022.
(p) Fair value
Accounting guidance defines fair value as the price that would be received from selling an asset or paid to transfer a liability in an orderly transaction between market participants at the measurement date. When determining the fair value measurement for assets and liabilities required or permitted to be recorded at fair value, the Group considers the principal or most advantageous market in which it would transact and it considers assumptions that market participants would use when pricing the asset or liability.
Accounting guidance establishes a three-tier fair value hierarchy that requires an entity to maximize the use of observable inputs and minimize the use of unobservable inputs when measuring fair value. A financial instrument’s categorization within the fair value hierarchy is based upon the lowest level of input that is significant to the fair value measurement.
Level 1 — Observable inputs that reflect quoted prices (unadjusted) for identical assets or liabilities in active markets.
Level 2 — Other inputs that are directly or indirectly observable in the marketplace.
Level 3 — Unobservable inputs which are supported by little or no market activity.
ASC 820 describes three main approaches to measuring the fair value of assets and liabilities: (1) market approach; (2) income approach; and (3) cost approach. The market approach uses prices and other relevant information generated from market transactions involving identical or comparable assets or liabilities. The income approach uses valuation techniques to convert future amounts to a single present value amount. The measurement is based on the value indicated by current market expectations about those future amounts. The cost approach is based on the amount that would currently be required to replace an asset.
The Group’s financial instruments include cash and cash equivalents, restricted cash, term deposits, short-term investments, accounts payable, receivables from online payment platforms, accounts receivables, other receivables and payables, lease liabilities, short-term bank borrowing and long-term bank borrowing. Cash equivalents, short-term investments, term deposits and security deposits held in bank accounts for bank guarantee letters which is included in restricted cash are measured at fair value based on the pervasive interest rates in the market, which are also the interest rates as stated in the contracts with the banks. The Group classifies the valuation techniques that use the pervasive interest rates input as Level 2 of fair value measurements. The carrying values of financial instruments except for above mentioned items are measured at amortized cost.
(q) Short-term and long-term bank borrowings
Borrowings are recognized initially at fair value, net of debt discounts or premiums and debt issuance costs, if applicable. Debt discounts or premiums and debt issuance costs are recorded as an adjustment to the principal amount and the related accretion is amortized into interest expense in the Consolidated Statements of Operations and Comprehensive Income or capitalized in related assets over the term of the borrowings using the effective interest method. Borrowings are subsequently measured at amortized cost. Interest expense is recognized over the term of the borrowing and recorded in the Consolidated Statements of Comprehensive Income or capitalized in related assets. See Note 9 for additional information.
F-17
2. SUMMARY OF SIGNIFICANT ACCOUNTING POLICIES (CONTINUED)
(r) Revenue recognition
For the year ended December 31, | ||||||||||||||||
2022 | 2023 | 2024 | 2024 | |||||||||||||
RMB | % | RMB | % | RMB | % | US$ | % | |||||||||
| (in thousands, except for percentages) | |||||||||||||||
Net revenues: |
|
|
|
|
|
|
|
|
|
|
|
|
|
|
|
|
Revenues from product sales |
| |
| |
| |
| |
| |
| |
| |
| |
Freshly brewed drinks |
| |
| |
| |
| |
| |
| |
| |
| |
Other products |
| |
| |
| |
| |
| |
| |
| |
| |
Others |
| |
| |
| |
| |
| |
| |
| |
| |
Revenues from partnership stores |
| |
| |
| |
| |
| |
| |
| |
| |
Total net revenues |
| |
| |
| |
| |
| |
| |
| |
| |
A description of the principal revenue generating activities of the Group is as follows:
Revenues from product sales
The Group offers freshly brewed drinks and other products and services (including pre-made food, beverage and merchandise items, membership and delivery services) mainly through its physical self-operated stores and online e-commerce platforms. Total revenues from product sales were RMB
Revenues from product sales include:
| ● | Revenues from freshly brewed drinks. The Group offers an array of freshly brewed drinks, with a focus on freshly brewed coffee, supplemented with non-coffee drinks such as Light Milk Tea series and Luckin Exfreezo series. |
| ● | Revenues from other products. Other products mainly consist of food and beverage items, such as light meals and various merchandise, including premium instant coffee, inspirational cups and other consumer goods. |
Customers place orders for products mainly through the Group’s self-developed APP, Weixin mini-program and other third-party platforms with different options to pay through third-party online payment platforms. The Group recognizes revenues at point in time when the Group satisfies its performance obligation upon the control of the promised products are transferred to the customers or distributors. Delivery service is provided if it is a delivery order. Delivery service is determined as an activity to fulfill the Group’s promise to transfer the products, rather than another distinct performance obligation as it is performed before the customers obtain control of the products. Revenues represent the amount of consideration that the Group is entitled to, including products settlement price and delivery fees charged to customers, net of value-added tax (“VAT”), surcharges, discounts and returns, if any. There is no significant financing component or variable consideration in the transaction price. The Group reasonably estimates the possibility of return based on the historical experience, and there were no material returns historically. When a customer receives a discount for purchasing a bundle of goods, that discount is allocated proportionately among the performance obligations using the relative stand-alone selling price method. The Group also provides subscription membership service, which provides the members the access to an evolving suite of benefits, such as extra discount, limited-time promotions and special offer on selected product offerings and new products, which represent a single stand-ready obligation. Membership fees are paid for at the time of or in advance of delivering the services. Revenues from such arrangements are recognized over the subscription period on a straight-line basis.
F-18
2. SUMMARY OF SIGNIFICANT ACCOUNTING POLICIES (CONTINUED)
(r) Revenue recognition (continued)
Revenues from product sales (continued)
The Group evaluates whether it is appropriate to record the gross amount of product sales and related costs acting as a principal or the net amount acting as an agent. The Group is a principal for the substantial majority of product sales as the Group produces or obtains control of the specified goods before they are transferred to the customers, except for a portion of revenue from products sold on the Group’s own e-commerce platform, for which the Group’s obligation is to facilitate third-party merchants in fulfilling their performance obligation for the goods displayed on the Group’s own e-commerce platform acting as an agent. Revenue from product sales as an agent was immaterial for the years ended December 31, 2022, 2023 and 2024, respectively.
Revenues from partnership stores
The Group cooperates with its partners, including domestic selective retail partners and overseas exclusive partners, to operate the partnership stores. Under partnership model, the Group sells materials such as coffee beans, milk, food and related products to partners, shares simplified and standardized operation experience, provides use right of brand name, technical infrastructure and sales and supply chain management in exchange for a profit-sharing on retail sales or franchise and licensing revenue from exclusive partnership sales. The Group’s partners are responsible for pre-opening capital investments and operating costs.
Revenues from partnership stores mainly consist of sales of materials, equipment and store construction-related materials to the partnership stores, profit-sharing and franchise and licensing revenue from the partnership stores for using the Luckin Coffee or Luckin Tea brand as well as integrated store operation solution, delivery services, and franchise and other services.
For material sales, the Group’s performance obligation is to transfer required materials at fixed unit price to retail partners. The Group provides allowance (if any) for materials sales as consideration payable to retail partners when the partnership stores sell products to customers catering for the Group’s promotion strategy. Allowance for partnership stores is accounted for as a reduction of the transaction price. Therefore, sales of materials are generally recognized on the partners’ acceptance of materials, the settlement price is then deducted by the allowance provided to partnership stores which is generally determined in the same calendar month with the acceptance, if any. Revenue from material sales to partnership stores were RMB
For equipment and store construction-related materials sales, the Group’s performance obligation is to transfer equipment at a fixed consideration with standard warranty provision and store construction-related materials to retail partners. The standard warranty is not a distinct performance obligation as it is intended to provide by the Group’s suppliers to the partners an assurance that the equipment complies with agreed-upon functionality described in the contract. Revenue from sales of equipment to domestic retail partners is recognized at point in time when equipment is installed and tested to be ready to use. While revenue from sales of equipment to overseas exclusive partners is recognized at point in time when equipment is transferred. Revenue from sales of store construction-related materials is recognized at point in time upon receipt. Revenue from equipment and store construction-related materials sales to partnership stores were RMB
For profit-sharing from domestic retail partners and franchise and licensing revenue from overseas exclusive partners, the Group provides the integrated store operation solution, which includes the right to use brand name of Luckin Coffee or Luckin Tea, products and brand name promotion activities, unified ordering and payment collections platform, and basic operation guidance on store management and sanitary conditions, etc., in exchange for the profit-sharing based on the gross profit of domestic retail sales, or for the franchise and licensing revenues based on the gross revenues of the overseas partnership stores. The Group recognizes the profit-sharing revenue from domestic partnership stores at a variable consideration calculated using a tiered percentage approach, which is based upon the partnership stores’ monthly gross profits. From time to time, the Group offers subsidy or price concession to its partnership stores’ profit-sharing, which is subject to the Group’s adjustment. Subsidy or price concession for profit-sharing is accounted for as a reduction of the transaction price and deducts the revenue directly. The Group recognizes the variable franchise and licensing revenue from overseas partnership stores at each month end based on the monthly gross revenues of the overseas partnership stores. Revenue from partnership stores’ profit-sharing were RMB
F-19
2. SUMMARY OF SIGNIFICANT ACCOUNTING POLICIES (CONTINUED)
(r) Revenue recognition (continued)
Revenues from partnership stores (continued)
The Group also provides delivery services and other services to domestic retail partners, franchise services to overseas exclusive partners, which have distinct value to partnership stores and are recognized upon completion of the respective performance obligations. Other revenues from partnership stores were RMB
Contract balance
When either party to a revenue contract has performed, the Group presents the contract in the consolidated balance sheet as a contract asset or a contract liability, depending on the relationship between the Group’s performance and the customer’s payment. The Group presents any unconditional rights to consideration separately as a receivable. The Group does not have material contract asset. The balance of accounts receivable, net of RMB
Contract liability is mainly related to prepaid coupons to be provided to customers. Customers pay in advance for prepaid coupon. All prepaid coupons are stored in the “Coffee Wallet” of the customers’ registered accounts for future use with a three-year validity period. Cash received from the sales of prepaid coupons are recognized as deferred revenues which are contract liabilities under ASC 606 and recognized as revenue when the customer redeems the coupons. However, a portion of the contract liability recognized as revenue may relate to coupons that the Company expects to expire, which is considered as a breakage amount. When the Company determines that it expects to be entitled to breakage, the estimated breakage is recognized as revenue in proportion to the pattern of rights exercised by the customer.In some scenarios, the revenue recognized from product sales contains material rights of extra discount for future purchase. The material rights should be bifurcated and recorded as deferred revenues, which will be recognized as revenues when the customers exercise the material rights or when the material rights expire. As of December 31, 2023 and 2024, the balance of deferred revenues was RMB
(s) Costs of materials, store rental and other operating costs
Costs of materials consisted primarily of cost for coffee beans and coffee condiments, pre-made food and beverage items, packaging, supplies and warehouse. Store rental and other operating costs consisted primarily of rental expense of stores, staff costs, and utilities, etc.
(t) Delivery expenses
Delivery expenses are the delivery service fee for delivery orders. The Group incurred delivery expenses of RMB
(u) Sales and marketing expenses
Sales and marketing expenses consisted primarily of advertising expenditure, commission fees for third-party delivery platforms and subcontract service fee.
Advertising expenditures are expensed when incurred and are included in sales and marketing expenses, which amounted to RMB
F-20
2. SUMMARY OF SIGNIFICANT ACCOUNTING POLICIES (CONTINUED)
(v) General and administrative expenses
General and administrative expenses consist primarily of payroll and related expenses for employees involved in general corporate functions, research and development expenses, share-based compensation, professional fees, daily office expenses and rental fees for general corporate functions.
Research and development expenses are included in general and administrative expenses, which are mainly payroll expenses, employee benefits, and other headcount-related expenses associated with platform development and data analysis to support the Group’s business operations. The Group charged RMB
(w) Store preopening and other expenses
Store preopening expenses mainly include store rental costs during the start-up of new stores. Other expenses include lease exit costs, such as the write offs of prepaid store rental costs, deposits and leasehold improvements. Costs incurred in connection with the start-up and closure of stores are expensed as incurred.
(x) Losses and expenses related to Fabricated Transactions and Restructuring
Losses and expenses related to Fabricated Transactions and Restructuring consisted primarily of professional and legal fees for U.S. securities litigations and other advisory service fees. The Group incurred losses and expenses related to Fabricated Transactions and Restructuring of RMB
(y) Leases
The Group enters into lease agreements to have leasing for self-operated stores, office spaces, and other corporate assets that the Group utilizes.
The Group categorizes leases with contractual terms longer than twelve months as either operating or finance lease. However, the Group did not enter into finance leases for any of the periods presented.
At inception of a contract, the Group assesses whether a contract is, or contains, a lease. A contract is or contains a lease if it conveys the right to control the use of an identified asset for a period of time in exchange of a consideration. To assess whether a contract is or contains a lease, the Group assess whether the contract involves the use of an identified asset, whether it has the right to obtain substantially all the economic benefits from the use of the asset and whether it has the right to control the use of the asset. The rent under the majority of the current self-operated store lease agreements is generally payable in one of three ways: (i) fixed rent; (ii) the higher of a fixed base rent or a percentage of the store’s sales; or (iii) a percentage of the store’s sales. Generally, the Company has no renewal options at its discretion for the leases. The lease agreements do not contain any material residual value guarantees or material restrictive covenants.
Right-of-use (“ROU”) assets represent the Group’s rights to use underlying assets for the lease term and lease liabilities represent the Group’s obligation to make lease payments arising from the lease. Operating lease ROU assets and lease liabilities are recognized at commencement date. Lease expense for lease payments is recognized on a straight-line basis over the lease term.
F-21
2. SUMMARY OF SIGNIFICANT ACCOUNTING POLICIES (CONTINUED)
(y) Leases (continued)
Operating lease ROU assets
The right-of-use assets are initially measured at cost, which comprise the initial amounts of the lease liabilities adjusted for any lease payments made at or before the commencement date, plus any initial direct costs incurred and less any lease incentive received.
Operating lease liabilities
Lease liabilities are initially measured at the present value of the outstanding lease payments at the commencement date, discounted using the discount rate for the leases. As most of the Group’s leases do not provide an implicit rate, the Group uses its incremental borrowing rate based on the information available at lease commencement date in determining the present value of lease payments. Lease payments included in the measurement of the lease liabilities comprise fixed lease payments, variable lease payments that depend on an index or a rate and any exercise price under a purchase option that the Group is reasonably certain to exercise. The Group generally has no renewal options and material residual value guarantees or material restrictive covenants for its leases.
Lease liabilities are measured at amortized cost using the effective interest rate method. They are re-measured when there is a change in future lease payments, if there is a change in the estimate of the amount expected to be payable under a residual value guarantee, or if there is any change in the Group assessment of option purchases, contract extensions or termination options.
Asset retirement obligations
The Group recognizes an asset and a liability for the fair value of required asset retirement obligations (“ARO”) when such obligations are incurred. The Group’s AROs are primarily associated with leasehold improvements, which, at the end of a lease, it is contractually obligated to remove in order to comply with the lease agreement. At the inception of a lease with such conditions, the Group records an ARO liability and a corresponding capital asset in an amount equal to the estimated fair value of the obligation. As such, the Group amortizes the asset on a straight-line basis over the lease term and accretes the liability to its nominal value using the effective interest method over the lease term. Upon satisfaction of the ARO conditions, any difference between the recorded ARO liability and the actual retirement costs incurred is recognized as a gain or loss in store rental and other operating expenses on its consolidated statements of operations and comprehensive income.
The Group leases offices to third parties. The arrangements are in nature of operating leases, therefore, the assets subject to operating lease are measured at their carrying value under property, plant and equipment on the Group’s consolidated balance sheets and continue to depreciate based on the estimated useful life. Rental income is recognized over the lease term on a straight-line basis.
(z) Government subsidies
Government subsidies primarily consist of financial subsidies received from provincial and local governments for operating a business in their jurisdictions and compliance with specific policies promoted by the local governments. There are no defined rules and regulations to govern the criteria necessary for companies to receive such benefits, and the amount of financial subsidy is determined at the discretion of the relevant government authorities. The government subsidies with no further conditions to be met are recognized as income in “Other income, net” or as a reduction of specific operating costs and expenses for which the grants are intended to compensate. If the government subsidies are related to an asset, it is recognized as a deduction of the carrying amount of the asset when it is probable that the conditions are met and then recognized ratably over the expected useful life of the related asset as a reduction to the related amortization or depreciation in the consolidated statements of operations and comprehensive income. Government subsidies of RMB
F-22
2. SUMMARY OF SIGNIFICANT ACCOUNTING POLICIES (CONTINUED)
(aa) Income taxes
The Group follows the liability method of accounting for income taxes in accordance with ASC 740 (“ASC 740”), Income Taxes. Under this method, deferred tax assets and liabilities are determined based on the difference between the financial reporting and tax bases of assets and liabilities using enacted tax rates that will be in effect in the period in which the differences are expected to reverse. The Group records a valuation allowance to offset deferred tax assets if based on the weight of available evidence, it is more-likely-than-not that some portion, or all, of the deferred tax assets will not be realized. The effect on deferred taxes of a change in tax rate is recognized in tax expense in the period that includes the enactment date of the change in tax rate.
The Group accounts for uncertainties in income taxes in accordance with ASC 740. Interest and penalties related to unrecognized tax benefit recognized in accordance with ASC 740 are classified in the consolidated statements of operations and comprehensive income as income tax expenses. The accrued interest and penalties related to unrecognized tax benefit for the years ended December 31, 2022, 2023 and 2024 were RMB
(bb) Employee benefit expenses
As stipulated by the regulations of the PRC, full-time employees of the Group are entitled to various government statutory employee benefit plans, including medical insurance, maternity insurance, workplace injury insurance, unemployment insurance, pension benefits and housing provident fund through a PRC government-mandated multi-employer defined contribution plan. The Group is required to make contributions to the plan and accrues for these benefits based on certain percentages of the qualified employees’ salaries. The total expenses the Group incurred for the plan were RMB
(cc) Comprehensive income
Comprehensive income is defined as the change in equity of the Group during a period from transactions and other events and circumstances excluding transactions resulting from investments by owners and distributions to owners. Amongst other disclosures, ASC 220, Comprehensive Income, requires that all items that are required to be recognized under current accounting standards as components of comprehensive income be reported in a financial statement that is displayed with the same prominence as other financial statements. For each of the periods presented, the Group’s comprehensive income included net income and foreign currency translation adjustments that are presented in the consolidated statements of operations and comprehensive income.
(dd) Segment reporting
The Group follows ASC 280, Segment Reporting. The Group’s chief executive officer (“CEO”), acting as the chief operating decision-maker (the “CODM”), evaluates the performance of its operating segments based on net revenues and operating income. The Group has only
(ee) Net income per share
In accordance with ASC 260, Earnings per Share, basic income per share is computed by dividing net income attributable to ordinary shareholders by the weighted average number of ordinary shares and participating securities during the period. Holders of Class A ordinary shares and Class B ordinary shares have the same dividend rights. For the calculation of diluted net income per share, the weighted average number of ordinary shares is adjusted by the effect of dilutive potential ordinary shares, including unvested restricted share units (“RSUs”) and ordinary shares issuable upon the exercise of outstanding share options using the treasury stock method. In calculating basic and diluted earnings per share, the Company must allocate earnings to its participating securities with a corresponding reduction in the earnings attributable to common shares under the two-class method. Losses are not allocated to participating securities as the security holder does not have a contractual obligation to share in the losses of the Company with common stockholders. The effect mentioned above is not included in the calculation of the diluted income per share when inclusion of such effect would be anti-dilutive.
F-23
2. SUMMARY OF SIGNIFICANT ACCOUNTING POLICIES (CONTINUED)
(ff) Share-based compensation
The Group applies ASC 718, Compensation-Stock Compensation (“ASC 718”), to account for its employee share-based payments. In accordance with ASC 718, the Group determines whether an award should be classified and accounted for as a liability award or equity award. All the Group’s share-based awards to employees and directors were classified as equity awards and are recognized in the consolidated financial statements based on their grant date fair values. The Group recognizes share-based compensation expenses for equity awards to employees with a performance condition based on the probable outcome of that performance condition. Compensation expense is recognized over the requisite service period for each separately vesting portion of the award, and only when it is probable that the performance condition, if any, will be achieved. The Group accounts for forfeitures as they occur. The Group issues new shares of common stock upon exercise of stock options and the vesting of restricted share units.
(gg) Comparative information
Certain items in prior years’ consolidated financial statements or disclosures have been reclassified to conform to the current period’s presentation to facilitate comparison.
Revenues from self-operated stores include net revenue from the sales of freshly brewed and non-freshly brewed items through self-operating stores, and delivery fees derived from self-operated stores paid by the Company’s customers. Before 2023, the definition of revenues from self-operated stores did not include delivery fees derived from self-operated stores paid by the Company’s customers. Comparative figures from previous periods presented were also adjusted to be consistent.
(hh) Recent accounting pronouncements
In November 2023, the FASB issued ASU 2023-07, Segment Reporting: Improvements to Reportable Segment Disclosures (“ASU 2023-07”), which focuses on improving reportable segment disclosure requirements, primarily through enhanced disclosures about significant segment expenses. A public entity shall disclose for each reportable segment the significant expense categories and amounts that are regularly provided to the CODM and included in reported segment profit or loss. ASU 2023-07 also requires public entities to provide in interim periods all disclosures about a reportable segment’s profit or loss and assets that are currently required annually. Entities are permitted to disclose more than one measure of a segment’s profit or loss if such measures are used by the CODM to allocate resources and assess performance, as long as at least one of those measures is determined in a way that is most consistent with the measurement principles used to measure the corresponding amounts in the consolidated financial statements. ASU 2023-07 is applied retrospectively to all periods presented in financial statements, unless it is impracticable. The Group adopted this standard in 2024 for annual period disclosures. See Note 20 “Segment Reporting” in the accompanying notes to the consolidated financial statements for further detail.
In December 2023, the FASB issued ASU 2023-09, Income Taxes (Topic 740): Improvements to Income Tax Disclosures. Under this ASU, public entities must annually (1) disclose specific categories in the rate reconciliation and (2) provide additional information for reconciling items that meet a quantitative threshold (if the effect of those reconciling items is equal to or greater than five percent of the amount computed by multiplying pretax income or loss by the applicable statutory income tax rate). This ASU’s amendments are effective for all entities that are subject to Topic 740, Income Taxes, for annual periods beginning after December 15, 2024, with early adoption permitted. The Group is currently evaluating the impact of this pronouncement on its disclosures.
In November 2024, the FASB issued ASU 2024-03, Income Statement - Reporting Comprehensive Income - Expense Disaggregation Disclosures (Subtopic 220-40) (“ASU 2024-03”). This update requires entities to include more detailed information about the types of expenses, including purchases of inventory, employee compensation, depreciation, amortization, and depletion, in commonly presented expense captions such as cost of sales, research and development, and selling, general and administrative expenses. ASU 2024-03 is effective for annual periods beginning after December 15, 2026, with early adoption permitted. The Group is currently evaluating the impact of this standard on its financial statement presentation and disclosures.
The Group does not discuss recent pronouncements that are not anticipated to have an impact on or are unrelated to its consolidated financial condition, results of operations, cash flows or disclosures.
F-24
3. PRINCIPAL RISKS
(a) Credit risk
Financial instruments that potentially subject the Group to significant concentration of credit risk consist primarily of cash and cash equivalents, restricted cash, short-term investment, term deposits, accounts receivable and receivables from online payment platforms. As of December 31, 2023 and 2024, the aggregate amounts of cash and cash equivalents, restricted cash, short-term investment and term deposits of RMB
The majority of accounts receivable and receivables from online payment platforms are unsecured and denominated in RMB. Accounts receivable represents the amounts that the Group has an unconditional right to consideration. Receivables from online payment platforms are derived when the third-party payment platforms, on behalf of the Company, collect the proceeds of sales made by the Group to its customers. They are exposed to credit risk. The risk is mitigated by credit evaluations the Group performs on the selected corporate customers and online payment platforms that are highly reputable, and the deposits from partners as guarantees. There has been no material default of payments in history.
(b) Business, customer, political, social and economic risks
The Group participates in a dynamic and competitive industry and believes that changes in the following areas could have a material adverse effect on the Group’s future financial position, results of operations or cash flows:
| (i) | Supplier risk — The Group’s operations rely on some suppliers for its major raw materials including coffee beans, dairy, sugar and syrup, pre-made products and coffee machine equipment. There can be no assurance that the Group will be able to secure the raw materials, pre-made products and coffee machine equipment supply from these suppliers. Any termination or suspension of the supply arrangements, any change in cooperation terms, or the deterioration of cooperation relationships with these suppliers may materially and adversely affect the Group’s results of operations. No supplier accounted for 10% or more of the Group’s total purchasing for the years ended December 31, 2022, 2023 and 2024. |
(ii) Customer risk – The success of the Group’s business going forward will rely in part on the Group’s ability to continue to obtain and expand business from existing customers while also attracting new customers. No customer accounted for 10% or more of the Group’s revenues for the years ended December 31, 2022, 2023 and 2024.
(iii) Economic risk – The Group’s operations could be adversely affected by significant political, economic and social uncertainties in the PRC. Although the PRC government has been pursuing economic reform policies for more than 20 years, no assurance can be given that the PRC government will continue to pursue such policies or that such policies may not be significantly altered, especially in the event of a change in leadership, social or political disruption or unforeseen circumstances affecting the PRC political, economic and social conditions. There is also no guarantee that the PRC government’s pursuit of economic reforms will be consistent or effective.
(c) Foreign currency exchange rate risk
Most of the foreign currency held and transacted by the Group is US dollar. The RMB has fluctuated against the US$, at times significantly and unpredictably during the reporting periods. The appreciation of the US$ against RMB was approximately
F-25
3. PRINCIPAL RISKS (CONTINUED)
(d) Currency convertibility risk
The Group transacts most of its business in RMB, which is subject to the controls the PRC government imposes on the convertibility of RMB into foreign currencies. In the PRC, certain foreign exchange transactions are required by law to be transacted only by authorized financial institutions at exchange rates set by the People’s Bank of China (the “PBOC”). Remittances in currencies other than RMB by the Group in the Chinese mainland must be processed through the PBOC or other Chinese foreign exchange regulatory bodies which require certain supporting documentation in order to process the remittance.
(e) Interest rate risk
The Group is exposed to interest rate risk on its interest-bearing assets and liabilities. As part of its asset and liability risk management, the Group reviews and takes appropriate steps to manage its interest rate exposures on its interest-bearing assets and liabilities. The Group has not been exposed to material risks due to changes in market interest rates, and not used any derivative financial instruments to manage the interest risk exposure during the years presented.
4. ACCOUNTS RECEIVABLE, NET
As of December 31, | ||||||
2023 | 2024 | |||||
| RMB |
| RMB |
| US$ | |
Receivables due from partners |
| |
| |
| |
Receivables due from franchisees | — | | | |||
Receivables due from corporate customers |
| |
| |
| |
Accounts receivable |
| |
| |
| |
Allowance for credit losses | — | — | — | |||
Accounts receivable, net | | | | |||
5. INVENTORIES
As of December 31, | ||||||
| 2023 |
| 2024 | |||
| RMB |
| RMB |
| US$ | |
Raw materials | | | | |||
Packaging and other supplies |
| |
| |
| |
Pre-made food and beverage items |
| |
| |
| |
| |
| | | ||
6. PREPAID EXPENSES AND OTHER CURRENT ASSETS, NET
As of December 31, | ||||||
2023 | 2024 | |||||
| RMB |
| RMB |
| US$ | |
Deductible input VAT | | | | |||
Prepaid rental and deposits |
| |
| |
| |
Prepayments for materials and advertising fees |
| |
| |
| |
Prepaid operating expenses | | | | |||
Interest receivables |
| |
| |
| |
Others |
| |
| |
| |
| |
| |
| | |
F-26
7. PROPERTY AND EQUIPMENT, NET
Property and equipment consisted of the following:
As of December 31, | ||||||
2023 | 2024 | |||||
| RMB |
| RMB |
| US$ | |
Store operating equipment |
| |
| |
| |
Leasehold improvements |
| |
| |
| |
Office equipment and others |
| |
| |
| |
Office buildings | | | | |||
Assets subject to operating leases | | | | |||
Mechanical equipment | | | | |||
Construction in progress |
| |
| |
| |
| | | ||||
Less: accumulated depreciation |
| ( |
| ( |
| ( |
Less: impairment | ( | ( | ( | |||
| |
| | | ||
Depreciation and amortization expenses in relation to property and equipment was RMB
In June 2018, the Group entered into a project cooperation agreement and a strategic cooperation agreement with Xiamen municipal government and UCAR Inc. (collectively as the “Tri-Party Agreement”), pursuant to which the Group acquired the new headquarters building under favorable pricing terms that came with commitments, including meeting certain requirements around tax contribution, operating performance and capital investments. On February 19, 2024, the Company entered into a new cooperation agreement with Xiamen municipal government, pursuant to which the Group is entitled to obtain real property certificates of the new headquarters in batches over a
During the year ended December 31, 2023, impairment loss for property and equipment of RMB
During the year ended December 31, 2024, impairment loss for property and equipment of RMB
F-27
8. OTHER NON-CURRENT ASSETS, NET
As of December 31, | ||||||
2023 | 2024 | |||||
| RMB |
| RMB |
| US$ | |
Long-term guarantee deposits(1) |
| |
| | | |
Prepayments for equipment, net | | | | |||
Land use rights, net(2) |
| |
| | | |
Prepaid leasehold improvements | | | | |||
Interest receivable non-current | | | | |||
| |
| | | ||
| (1) | Long-term guarantee deposits mainly represent rental and renovation deposits over 1 year. |
| (2) | Land use rights represent payments to the local government authorities for use of lands for |
9. SHORT-TERM AND LONG-TERM BANK BORROWINGS
As of December 31, 2024, the Group had credit facilities of RMB
As of December 31, 2024, the Group had (i) an outstanding unsecured short-term bank borrowing of RMB
The annual maturities of all short-term borrowing and long-term borrowing as of December 31, 2024, are as follows:
Maturity dates |
| RMB |
Year ending December 31, 2025 |
| |
Year ending December 31, 2026 |
| |
Year ending December 31, 2027 |
| |
Year ending December 31, 2028 |
| |
Year ending December 31, 2029 |
| |
Thereafter |
| — |
Total |
| |
F-28
10. ACCRUED EXPENSES AND OTHER CURRENT LIABILITIES
As of December 31, | ||||||
2023 | 2024 | |||||
| RMB |
| RMB |
| US$ | |
Payroll and welfare payables |
| |
| | | |
Payables for the purchase of property and equipment |
| |
| | | |
Payables for office supplies and utilities |
| |
| | | |
Payables for delivery costs |
| |
| | | |
Payables for advertising expenditures |
| |
| | | |
Other taxes payables |
| |
| | | |
Payables for professional service fees | | | | |||
Others |
| |
| | | |
| |
| | | ||
11. RELATED PARTY TRANSACTIONS
(a) | Related parties |
Names of related parties |
| Relationship with the Company |
Shanghai Tianshu Zhixin Semiconductor Co., Ltd (“Tianshu”) |
| An entity significantly influenced by the Company’s controlling shareholder |
Goumei (Zhejiang) Information Technology Co., Ltd (“Goumei”) | An entity significantly influenced by the Company’s controlling shareholder | |
Jiangsu Yunxuetang Internet Technology Co., Ltd (“Yunxuetang”) | An entity significantly influenced by the Company’s controlling shareholder |
(b) | Other than disclosed elsewhere, the Group had the following significant related party transactions for the years ended December 31, 2022, 2023 and 2024: |
For the year ended December 31, | ||||||||
| 2022 |
| 2023 |
| 2024 | |||
| RMB |
| RMB |
| RMB |
| US$ | |
Services received from: | ||||||||
—Goumei | | | | | ||||
—Yunxuetang | | | | | ||||
Assets purchased from | ||||||||
—Tianshu | — | | — | — | ||||
(c) | Other than disclosed elsewhere, the Group had the following significant amounts due to/from related party as of December 31, 2023 and 2024: |
As of December 31, | ||||||
| 2023 |
| 2024 | |||
RMB | RMB | US$ | ||||
Amounts due to: |
| |||||
—Goumei |
| |
| |
| |
—Tianshu | | — | — | |||
Amounts due from: | ||||||
—Yunxuetang | | | | |||
F-29
12. RESTRICTED NET ASSETS
The Company’s ability to pay dividends is primarily dependent on the Company receiving distributions of funds from its subsidiaries and the Former VIE. Relevant PRC statutory laws and regulations permit payments of dividends by the Company’s PRC subsidiaries only out of their retained earnings, if any, as determined in accordance with PRC accounting standards and regulations. The results of operations reflected in the consolidated financial statements prepared in accordance with U.S. GAAP differ from those reflected in the statutory financial statements of the Company’s PRC subsidiaries and the Former VIE.
In accordance with the PRC Regulations on Enterprises with Foreign Investment and the articles of association of the Company’s PRC subsidiaries, a foreign-invested enterprise established in the PRC is required to provide certain statutory reserves, namely the general reserve fund, the enterprise expansion fund and the staff welfare and bonus fund which are appropriated from net profit as reported in the enterprise’s PRC statutory accounts. A foreign-invested enterprise is required to allocate at least
Foreign exchange and other regulations in the PRC may further restrict the Company’s VIE from transferring funds to the Company in the form of dividends, loans and advances. As the Company has disposed of its Former VIE, the restrictions previously applicable to the Former VIE no longer exist as of December 31, 2024. Amounts restricted include paid-in capital, additional paid-in capital and statutory reserves of the Company’s PRC subsidiaries and the Former VIE, as determined pursuant to PRC generally accepted accounting principles. As of December 31, 2023 and 2024, restricted net assets of the Company’s PRC subsidiaries and the Former VIE were RMB
13. CONVERTIBLE SENIOR NOTES
On January 14, 2020, the Company closed the offering of US$
The Notes did not have any embedded conversion option which shall be bifurcated and separately accounted for as a derivative under ASC 815, nor did they contain a cash conversion feature. The Company accounted for the Notes in accordance with ASC 470, as a single debt instrument.
The Company early adopted ASU No. 2020-06 using a modified retrospective method of transition. In applying the modified retrospective method, the Company should apply the guidance to transactions outstanding as of the beginning of the fiscal year in which the amendments are adopted. Transactions that were settled (or expired) during prior reporting periods are unaffected. The convertible senior notes issued on January 14, 2020 automatically became immediately due and payable as a normal liability upon the appointment of the Joint Provisional Liquidators (the “JPLs”) on July 15, 2020 which constituted an event of default (“Event of Default”) pursuant to the indenture with respect to the Notes (see below). Therefore, the adoption of ASU 2020-06 does not have an impact on the Notes which has turned to a normal liability upon the default event before the beginning of the fiscal year 2021.
Upon the occurrence of this Event of Default,
F-30
13. CONVERTIBLE SENIOR NOTES (CONTINUED)
Pursuant to the indenture with respect to the Notes, the Company was obligated to pay additional interest at a rate equal to
Due to the Event of Default,
Subsequently in January 2022, a restructuring of the Notes was substantially consummated (as disclosed below), pursuant to which, the Notes were cancelled and the Company issued instructions to distribute certain consideration to all eligible holders of the Notes. The Group derecognized the Notes and recognized newly issued instruments upon the effectiveness of the restructuring in January 2022 and issuance of additional ADSs in April 2022 pursuant to the top-up mechanism of the restructuring. Following the restructuring of the Notes, the originally non-current liabilities recorded under the Notes before was compromised. As of December 31, 2023 and 2024, the balance of liabilities related to the Notes was both nil.
Restructuring of the Notes
On March 16, 2021, the Company announced that it entered into a restructuring support agreement (the “RSA”) with holders of a majority of the Notes in respect of a restructuring of the Company’s financial obligations under the supervision of the JPLs. On September 21, 2021, the Company announced that, in accordance with the terms of the RSA, it had filed a petition and summons for directions in the Cayman Court regarding a scheme of arrangement in respect of the Notes (the “Scheme”), which is a court approved arrangement in the Cayman Islands pursuant to the Companies Act. On December 1, 2021, the Company announced that at a meeting regarding the Scheme held on November 30, 2021, creditors representing approximately
Effectiveness of the Restructuring
On January 31, 2022, the Company announced that the Restructuring had been substantially consummated and the effective date of the Restructuring contemplated in the Scheme had occurred on January 28, 2022 (the “Restructuring Effective Date”).
On January 28, 2022, the Notes were cancelled, and, in aggregate, the Company has issued consideration (collectively, the “Scheme Consideration”) totaling US$
On January 31, 2022, the Company announced that (i) the Restructuring Effective Date occurred on January 28, 2022; (ii) on the Restructuring Effective Date (a) the Notes were cancelled; and (b) the Company issued the Scheme Consideration to all eligible Scheme creditors and the Holding Period Trustee (as applicable), in accordance with the terms of the Scheme.
F-31
13. CONVERTIBLE SENIOR NOTES (CONTINUED)
In August 2022, the Group fully redeemed the New Notes. The aggregate redemption price of the New Notes was US$
According to ASC815, several options were identified and shall be bifurcated from the New Notes and separately accounted for as a derivative with fair value changes to be charged in the consolidated statements of operations and comprehensive income. Derivative asset bifurcated from the New Notes was US$
14. ORDINARY SHARES
Prior to the completion of the Company’s IPO, the outstanding ordinary shares consisted of Ordinary Shares and Angel Shares. Upon the completion of the Company’s IPO,
The Company issued an aggregate
In November 2019,
On January 9, 2020, the Company issued an aggregate
In 2020,
In 2021, the Company issued
In 2022, the Company issued
In 2023, the Company issued
F-32
14. ORDINARY SHARES (CONTINUED)
In 2024, the Company issued
The outstanding ordinary shares as of December 31, 2024 consisted of Class A ordinary shares and Class B ordinary shares. Holders of Class A ordinary shares and Class B ordinary shares have the same rights except for voting and conversion rights. Each Class A ordinary share is entitled to
15. Senior Preferred Shares
On April 15, 2021, the Company entered into an investment agreement (the “Investment Agreement”) with an affiliate of Centurium Capital, as the lead investor, and Joy Capital to raise funds through a private placement, totaling US$
On November 30, 2021, the Company issued
On January 7, 2022, the Company issued
The Senior Preferred Shares are with rights, preferences and privileges pursuant to the certificate of designation, some of which are summarized below:
Liquidation Preferences
In the event of any Liquidation (as defined below), the holders of Senior Preferred Shares then issued and outstanding shall be entitled to be paid out of the assets of the Company available for distribution to its shareholders before any distribution or payment out of the assets of the Company shall be made to the holders of junior securities of the Company including ordinary shares by reason of their ownership thereof, an amount in cash equal to the greater of (a)
“Liquidation” is defined as the liquidation, dissolution or winding up of the Company, whether voluntary or involuntary. If there shall occur any reclassification, statutory exchange, reorganization, recapitalization, consolidation or merger involving the Company with or into another person (excluding a merger solely for the purpose of changing the Company’s jurisdiction of incorporation), then any distribution following such event(s) with respect to the Senior Preferred Shares shall be subject to Liquidation preference described in the preceding paragraph.
Dividend Ranking
With respect to payment of dividends or distribution of assets upon any Liquidation, all the Senior Preferred Shares shall rank senior to all ordinary shares in issue from time to time.
F-33
15. SENIOR PREFERRED SHARES (CONTINUED)
Voting Rights
Each holder of issued and outstanding Senior Preferred Shares shall be entitled to vote with holders of issued and outstanding Class A ordinary shares, voting together as a single class, with respect to any and all matters presented to the shareholders, and such holder shall be entitled to a number of votes equal to the number of Class A ordinary shares into which such holder’s Senior Preferred Shares are convertible.
Conversion Rights
Each Senior Preferred Share is convertible, at the option of its holder at any time after the original issue date, into that number of Conversion Securities determined by dividing (i) the sum of the original issue price, US$
Accounting of Senior Preferred Shares
The Group classified the Senior Preferred Shares as mezzanine equity in the consolidated balance sheets because the Senior Preferred Shares are considered redeemable in the event of any Liquidation, including certain liquidation events outside of the Company’s control (the “Involuntary Liquidation Event”) since the holders of Senior Preferred Shares shall be entitled to be paid out of an amount in cash according to liquidation preference. Therefore, the Group classifies the Senior Preferred Shares as mezzanine equity outside of permanent equity in accordance with SEC’s Accounting Series Release 268, Presentation in Financial Statements of Redeemable Preferred Stocks (ASR 268) and ASC 480 “Distinguishing Liabilities from Equity”. The Group early adopted ASU No. 2020-06 to eliminate the analysis requirement of separation of beneficial conversion and cash conversion features from convertible instruments. The mezzanine equity was initially measured based on its fair value at date of issue.
At each reporting date, the Group evaluates the probability of occurrence of any Involuntary Liquidation Event that entitles the holders of the Senior Preferred Shares to be paid an amount in cash (the “redemption value”) subject to liquidation preference. If it is probable that an Involuntary Liquidation Event will occur and Senior Preferred Shares will become redeemable, the Group recognizes changes in carrying value immediately as the Involuntary Liquidation Event occurs and adjusts the carrying value of the instrument to equal the redemption value at the end of each reporting period. Increases or decreases in the carrying amount of Senior Preferred Shares shall be affected by charges against retained earnings, or additional paid-in capital in the absence of retained earnings. Accordingly, if the Senior Preferred Shares are not currently redeemable and it is not probable that the Senior Preferred Shares will become redeemable, subsequent adjustment of the amount presented in temporary equity is unnecessary.
As of December 31, 2024, the Company evaluated that the Senior Preferred Shares were not currently redeemable and it is not probable that the Senior Preferred Shares would become redeemable as there was no noted indicator of any Involuntary Liquidation Event, and recorded the Senior Preferred Shares as carrying value accordingly.
F-34
16. SHARE BASED COMPENSATION
For the years ended December 31, 2022, 2023 and 2024 total share-based compensation expenses recognized were RMB
For the year ended | ||||||||
December 31, | ||||||||
2022 | 2023 | 2024 | ||||||
| RMB |
| RMB |
| RMB |
| US$ | |
Sales and marketing expenses |
| |
| |
| |
| |
General and administrative expenses(1) |
| |
| |
| |
| |
| |
| |
| |
| | |
(1) Includes share based compensation expenses of RMB
2019 Equity Incentive Plan
On January 18, 2019, the shareholders and Board of Directors of the Company approved the 2019 share option plan (the “2019 Plan”), which is administrated by the Board of Directors and has a term of
The options granted under the 2019 Plan have a contractual term of
F-35
16. SHARE BASED COMPENSATION (CONTINUED)
2019 Equity Incentive Plan (continued)
For the years ended December 31, 2022, 2023 and 2024, a summary of the employee equity award activity under the 2019 Plan is stated below:
Weighted- | ||||||||
average | ||||||||
Weighted- | remaining | Aggregate | ||||||
Number of | average | contractual | intrinsic | |||||
options | exercise price | term | Value | |||||
|
| US$ |
| Years |
| US$ | ||
Outstanding as of December 31, 2021 |
| |
| |
|
| ||
Granted | — | — | ||||||
Exercised | ( | | | |||||
Forfeit | — | | ||||||
Outstanding as of December 31, 2022 | | | ||||||
Granted | — | — | ||||||
Exercised | ( | | | |||||
Forfeit | ( | | ||||||
Outstanding as of December 31, 2023 | | | ||||||
Granted | — | — | ||||||
Exercised | ( | | ||||||
Forfeit | — | | ||||||
Outstanding as of December 31, 2024 | | | ||||||
Fully vested and expected to vest as of December 31, 2024 |
| | | | ||||
Exercisable as of December 31, 2024 |
| | |
There were
As of December 31, 2024, share-based compensation expenses for share options granted have been fully recognized in accordance with the applicable accounting standards and the terms of the share option agreements.
The aggregated intrinsic value for share options exercised during the year ended December 31, 2024 and for share options fully vested and expected to vest and exercisable as of December 31, 2024 was calculated based on the closing price of the Company’s Ordinary Shares on the last trading day in 2024 of US$
2021 Equity Incentive Plan
On January 25, 2021, the Company announced the adoption of a 2021 Equity Incentive Plan (the “2021 Plan”) to retain, attract and motivate employees and directors by providing them with equity incentives. The 2021 Plan has a
F-36
16. SHARE BASED COMPENSATION (CONTINUED)
2021 Equity Incentive Plan (continued)
For the years ended December 31, 2022, 2023 and 2024, a summary of the employee equity award activity under the 2021 Plan from accounting perspective is stated below:
|
| Weighted-Average | ||
| Grant-Date | |||
Number | Fair Value | |||
| of RSUs |
| US$ | |
Unvested as of December 31, 2021 |
| |
| |
Granted |
| |
| |
Vested |
| ( |
| |
Forfeited or cancelled |
| ( |
| |
Unvested as of December 31, 2022 |
| |
| |
Granted | | | ||
Vested | ( | | ||
Forfeited or cancelled | ( | | ||
Unvested as of December 31, 2023 | | | ||
Granted | | | ||
Vested | ( | | ||
Forfeited or cancelled | ( | | ||
Unvested as of December 31, 2024 | | |
The weighted average grant-date fair value of the restricted share units granted during the years ended December 31, 2022, 2023 and 2024 was US$
As of December 31, 2024, there was US$
Fair value of employee share options
The fair value of share options was determined using the binomial option valuation model, with the assistance from an independent third-party appraiser. The binomial model requires the input of highly subjective assumptions, including the expected share price volatility and the suboptimal early exercise factor. For expected volatilities, the Company has made reference to historical volatilities of several comparable companies. The suboptimal early exercise factor was estimated based on the Company’s expectation of exercise behavior of the grantees. The dividend yield is estimated based on the Company’s expected dividend policy over the expected term of the options. The risk-free rate for periods within the contractual lives of the options is based on the market yield of U.S. Treasury Bonds in effect at the time of grant. The exercised multiple is estimated based on the changes in intrinsic value of the options and the likelihood of early exercises by employees. The estimated fair value of the ordinary shares, at the option grant dates, were determined with the assistance from an independent third-party appraiser.
17. TAXATION
Enterprise income tax (“EIT”)
Cayman Islands
The Company and First Ray Cayman are incorporated in the Cayman Islands and conducts its primary business operations through the subsidiaries and the Former VIE in the PRC or overseas. Under the current laws of the Cayman Islands, the Company and First Ray Cayman are not subject to tax on income or capital gain arising in Cayman Islands. Additionally, upon payments of dividends by the Company and First Ray Cayman to their shareholders,
F-37
17. TAXATION (CONTINUED)
British Virgin Islands
Luckin BVI, Luckin International BVI and First Ray BVI are incorporated in the British Virgin Islands and conducts its primary business operations through the subsidiaries and the Former VIE in the PRC or overseas. Under the current laws of the British Virgin Islands, these BVI companies are not subject to tax on income or capital gains. Additionally, upon payments of dividends by these companies to their shareholders,
Hong Kong, PRC
Luckin HK, Luckin Roasting, Luckin Roastery, Luckin Trading HK and Luckin HK Operation are incorporated in Hong Kong and are subject to Hong Kong profits tax rate. Under the two-tiered profits tax rates regime, the first
Singapore
Under the current laws of Singapore, the Group’s subsidiaries in Singapore are subject to
PRC
Under the PRC Enterprise Income Tax Law (the “EIT Law”), the standard enterprise income tax rate for domestic enterprises and foreign invested enterprises is
The EIT Law and its implementation rules permit certain High and New Technologies Enterprises, or HNTEs, to enjoy a reduced
From January 1, 2020 to December 31, 2027, enterprises registered in the Hainan Free Trade Port that are engaged in encouraged industries and are substantially in operation will be subject to a reduced
From 2019, the State Administration of Taxation provides a preferential corporate income tax rate of
Dividends, interests, rent or royalties payable by the Company’s PRC subsidiaries, to non-PRC resident enterprises, and proceeds from any such non-resident enterprise investor’s disposition of assets (after deducting the net value of such assets) shall be subject to
The Organization Economic Cooperation and Development introduced Base Erosion and Profit Shifting Pillar Two rules that impose a global minimum tax rate of 15%. For 2024, all the jurisdictions in which our company has operations have not implemented Pillar Two rules. The Company will monitor the regulatory developments and continue to evaluate the impact, if any.
F-38
17. TAXATION (CONTINUED)
PRC (continued)
The components of (loss)/income before tax are as follows:
For the year ended | ||||||||
December 31, | ||||||||
| 2022 |
| 2023 |
| 2024 | |||
RMB | RMB |
| RMB |
| US$ | |||
(Loss)/income before tax | ||||||||
Non-PRC |
| ( | ( |
| | | ||
PRC |
| | |
| | | ||
Total income before tax | | | | | ||||
Income tax expenses/(benefits) |
|
|
| |||||
Current income tax expenses | | | | | ||||
Deferred tax expenses/(benefits) | | ( | | | ||||
Income tax expenses | | |||||||
The reconciliation of tax computed by applying the statutory income tax rate of
For the year ended | ||||||||
December 31, | ||||||||
2022 | 2023 | 2024 | ||||||
| RMB |
| RMB |
| RMB |
| US$ | |
Income before income taxes |
| | |
| | | ||
Income tax expenses computed at PRC statutory |
| |||||||
income tax rate of | | | | | ||||
Additional deduction for R&D expenses | ( | ( | ( | ( | ||||
Non-deductible share-based compensation expenses | | | | | ||||
Non-deductible expenses and non-taxable income |
| ( | |
| | | ||
Deferred tax assets write-off related to closure entities | | ( | | | ||||
Expiration of tax loss | — | | | | ||||
Effect of tax rate changes on deferred tax | — | | — | — | ||||
Recognition of uncertain tax benefits |
| | |
| | | ||
Change of valuation allowance | | ( | ( | ( | ||||
Effect of preferential tax rate | ( | ( | ( | ( | ||||
Effect of International tax rates | | | ( | ( | ||||
Prior-year tax filing difference | ( | | | | ||||
|
| |||||||
Income tax expenses | | | | | ||||
F-39
17. TAXATION (CONTINUED)
Deferred Taxes
The significant components of deferred tax assets/(liabilities) were as follows:
| As of December 31, | |||||
2023 | 2024 | |||||
| RMB |
| RMB |
| US$ | |
Deferred tax liabilities: | ||||||
Operating lease right-of-use assets | ( | ( | ( | |||
Total deferred tax liabilities | ( | ( | ( | |||
Deferred tax assets: | ||||||
Donation |
| |
| — |
| — |
Accrued expenses |
| |
| | | |
Accrued welfare | | | | |||
Operating lease liabilities | | | | |||
Impairment loss of long-lived assets and investments | | | | |||
Allowance for doubtful accounts | | | | |||
Tax losses |
| |
| | | |
Total deferred tax assets before valuation allowance | | | | |||
Valuation allowance |
| ( |
| ( | ( | |
Total deferred tax assets, net of valuation allowance | | | | |||
Reported as: | ||||||
Total deferred tax assets, net |
| |
| | | |
The valuation allowance of RMB
Valuation allowances were provided against deferred tax assets in entities where it was determined it was more likely than not that some portion or all of the benefits of the deferred tax assets will not be realized. The ultimate realization of deferred income tax assets is dependent upon the generation of future taxable income during the periods in which those temporary differences become deductible or utilizable. In making such determination, the Group evaluates a variety of factors including the Group’s operating history, accumulated deficit, existence of taxable temporary differences and reversal periods.
As of December 31, 2024, the Group had accumulated tax losses of RMB
Unrecognized Tax Position
As of December 31, 2023 and 2024, unrecognized tax benefits were RMB
F-40
17. TAXATION (CONTINUED)
Unrecognized Tax Position (continued)
A roll-forward of unrecognized tax benefits is as follows:
As of December 31, | ||||||
2023 | 2024 | |||||
| RMB |
| RMB |
| US$ | |
Balance at beginning of year |
| |
| | | |
Decrease based on tax positions related to the current year |
| ( |
| ( | ( | |
Balance at end of year |
| | | | ||
The Company’s tax returns continue to remain effectively subject to examination by China tax authorities for the years 2020 through 2024.
18. NET INCOME PER SHARE
Basic and diluted net income per share for the years presented were calculated as follows:
For the year ended | ||||||||
December 31, | ||||||||
2022 | 2023 | 2024 | ||||||
| RMB |
| RMB |
| RMB |
| US$ | |
Numerator: |
|
|
|
|
| |||
Net income |
| | |
| | | ||
Less: Net income attributable to non-controlling interests | — | — | — | — | ||||
Net income attributable to ordinary shareholders |
| | |
| | | ||
Denominator: |
|
| ||||||
Weighted average number of shares – basic |
| | |
| | | ||
Adjustments for dilutive options and RSUs |
| | |
| | | ||
Weighted average number of shares – diluted |
| | |
| | | ||
|
| |||||||
Basic net income per share attributable to ordinary shareholders |
| | |
| | | ||
Diluted net income per share attributable to ordinary shareholders | | | | | ||||
Generally, basic net income per share is computed using the weighted average number of ordinary shares and Senior Preferred Shares outstanding during the respective year. Senior Preferred Shares were considered as participating securities under ASC 260, therefore, they are included in the computation of basis shares. Diluted net income per share is computed using the weighted average number of ordinary shares and dilutive potential ordinary shares outstanding during the respective year. The potentially dilutive ordinary shares included RSUs and options to purchase ordinary shares of
F-41
19. LEASES
The Group enters into lease agreements to have leasing for self-operated stores, office spaces, and other corporate assets that the Group utilizes.
Supplemental balance sheet information related to operating lease was as follows:
As of December 31, | ||||||
2023 | 2024 | |||||
RMB | RMB | US$ | ||||
Operating lease right-of-use assets |
| |
| |
| |
Operating lease liabilities – current |
| |
| |
| |
Operating lease liabilities – non-current |
| |
| |
| |
Total operating lease liabilities |
| |
| |
| |
The weighted average remaining lease terms and discount rates for the operating lease were as follows:
| As of December 31, | ||||
2023 | 2024 | ||||
Weighted average remaining lease term (years) |
| ||||
Weighted average discount rate | | % | % | ||
The components of lease cost were as follows:
For the year ended | ||||||||||
December 31, | ||||||||||
Classification | 2022 | 2023 | 2024 | |||||||
|
| RMB |
| RMB |
| RMB |
| US$ | ||
Operating lease cost |
| Store rental and other operating costs |
| |
| |
| |
| |
Variable lease cost |
| Store rental and other operating costs |
| |
| |
| |
| |
Total lease cost |
| |
| |
| |
| | ||
For the years ended December 31, 2022, 2023 and 2024, cash paid for operating lease liabilities were RMB
As of December 31, 2024, the Group has entered into operating leases that have not yet commenced of RMB
Future minimum lease payments under non-cancellable operating leases with initial terms in excess of one year consisted of the following as of December 31, 2024:
| RMB |
| US$ | |
2025 |
| |
| |
2026 |
| | | |
2027 |
| | | |
2028 |
| | | |
2029 and thereafter |
| | | |
Less: interest | ( | ( | ||
Total |
| | |
F-42
20. SEGMENT REPORTING
Segment information is prepared on the same basis that our CEO, who is our CODM, manages the segments, evaluates financial results, and makes key operating decisions. The CODM evaluates the performance of its operating segments based on net revenues and operating income. The accounting policies of the operating segments are the same as those described in Note 2, “SUMMARY OF SIGNIFICANT ACCOUNTING POLICIES”.
The Group has
The following tables present selected financial information with respect to the Group’s single reportable segment. All intercompany revenues and expenses are eliminated in computing revenues and operating income.
For the year ended | ||||||||
December 31, | ||||||||
2022 | 2023 | 2024 | ||||||
RMB | RMB | RMB | US$ | |||||
PRC segment: |
|
|
|
|
|
|
|
|
Total net revenues |
| |
| |
| |
| |
Depreciation and amortization expenses |
| ( |
| ( |
| ( |
| ( |
Operating income |
| |
| |
| |
| |
For the year ended | ||||||||
December 31, | ||||||||
2022 | 2023 | 2024 | ||||||
RMB | RMB | RMB | US$ | |||||
PRC segment: |
|
|
|
|
|
|
|
|
Revenues from product sales |
| |
| |
| |
| |
Freshly brewed drinks |
| |
| |
| |
| |
Other products |
| |
| |
| |
| |
Others |
| |
| |
| |
| |
Revenues from partnership stores |
| |
| |
| |
| |
PRC segment total net revenues (1) |
| |
| |
| |
| |
Reconciliation: |
|
|
|
|
|
|
|
|
All other revenues(2) |
| — |
| |
| |
| |
Total net revenues |
| |
| |
| |
| |
| (1) | The reportable segment’s total net revenues reflect the Group’s domestic operations in PRC. |
| (2) | All other revenues represent sales within our self- operated stores in Singapore and franchisee revenue from overseas exclusive partners. |
F-43
20. SEGMENT REPORTING (CONTINUED)
For the year ended | ||||||||
December 31, | ||||||||
2022 | 2023 | 2024 | ||||||
RMB | RMB | RMB | US$ | |||||
PRC segment operating income |
| |
| |
| |
| |
Reconciliation: |
|
|
|
|
|
|
|
|
Corporate and other unallocated income/(expenses)(1) |
| ( |
| ( |
| |
| |
Operating loss from other operations(2) |
| ( |
| ( |
| ( |
| ( |
Total consolidated Operating income |
| |
| |
| |
| |
Interest and other income/(loss), net(3) | ( | | | | ||||
Total consolidated income before income taxes | | | | | ||||
| (1) | Corporate and other unallocated expenses represent corporate overhead expenses that have not been allocated to any segment for reporting purposes including general and administrative expenses, losses and expenses related to Fabricated Transactions and Restructuring, etc. |
| (2) | Amounts reflect the net loss from operations related to our operations outside PRC. |
| (3) | Amounts reflect the difference between the consolidated operating income and the income before income taxes which are not reviewed at the segment level by CODM. This primarily includes interest and investment income, interest and financing expenses, foreign exchange gain/(loss), Other income/(loss), provision for equity litigants settlement and gain from extinguishment of Series B Senior Secured Notes, etc. |
As of December 31, | ||||||
2023 | 2024 | |||||
RMB | RMB | US$ | ||||
PRC segment: |
|
|
|
|
|
|
Total long-lived assets(1) |
| |
| |
| |
Total assets |
| |
| |
| |
| (1) | Total long-lived assets primarily consist of the property and equipment and the Group’s operating lease right-of-use asset. |
21. COMMITMENTS AND CONTINGENCIES
(a)Capital commitments
The Group’s capital commitments primarily relate to investing activities contracted but not yet reflected in the financial statements.
The following table sets forth the Group’s contractual obligations and commercial commitments as of December 31, 2024:
Payment Due by Period | ||||||||||
|
| Less than |
|
|
| More than | ||||
Total | 1 year | 2–3 years | 4–5 years | 5 years | ||||||
(in thousands of RMB) | ||||||||||
Factory and office building construction commitments |
| | | | — | — | ||||
Fix assets purchasing commitments |
| | | — | — | — | ||||
Total |
| | | | — | — | ||||
Other than those shown above, the Group did not have any significant capital commitments as of December 31, 2024.
F-44
21. COMMITMENTS AND CONTINGENCIES (CONTINUED)
(b) Legal proceedings
From time to time, the Group is involved in claims and legal proceedings that arise in the ordinary course of business.
The Group assesses these contingent liabilities, which inherently involves judgment. In assessing loss contingencies related to legal proceedings that are pending against the Group or unasserted claims that may result in legal proceedings, the Group, in consultation with its legal counsel, evaluates the perceived merits of any legal proceedings or unasserted claims as well as the perceived merits of the amount of relief sought or expected to be sought therein. If the assessment of a contingency indicates that it is probable that a material loss has been incurred and the amount of the liability can be estimated, the estimated liability would be accrued in the consolidated financial statements. If the assessment indicates that a potentially material loss contingency is not probable, or is probable but cannot be estimated, the nature of the contingent liability, together with an estimate of the range of the reasonably possible loss, if determinable and material, would be disclosed. Loss contingencies considered remote are generally not disclosed since they do not involve guarantees.
The Group made adequate disclose of contingency loss of which an unfavorable outcome of legal proceeding is determined to be reasonably possible but not probable, or if the amount of loss cannot be reasonably estimated.
U.S. Department of Justice Investigation (the “DOJ”)
The Group was contacted by the U.S. Attorney’s Office for the Southern District of New York (“SDNY”) following the Group’s public disclosure on April 2, 2020 relating to the Fabricated Transactions. The SDNY indicated that it had commenced an investigation into the Fabricated Transactions. The Group apprised the SDNY of the relevant Chinese laws that restrict the Group from providing evidence and information without prior approval from the Chinese Ministry of Justice, and is committed to cooperating with the DOJ to the extent permissible under the applicable PRC laws. The Group cannot predict the outcome or the duration of this investigation or any other legal proceedings or any enforcement actions or other remedies that may be imposed on the Group arising out of this investigation.
Ministry of Finance Investigation
On May 6, 2020, the Ministry of Finance of the PRC initiated its investigation into the accounting information of
U.S. Class Actions
On February 13, 2020, April 2, 2020, April 8, 2020, and April 10, 2020, putative securities class action complaints were filed in the United States District Court for the Eastern and Southern Districts of New York against the Company, certain of its current and former directors and executives, and the underwriters of the Company’s initial public offering and follow-on offering. These lawsuits were consolidated in the Southern District of New York, and is captioned In re Luckin Coffee Inc. Securities Litigation, 1:20-cv-01293 (S.D.N.Y.) (the “Federal Class Action”). On June 12, 2020, the court appointed co-lead plaintiffs (the “Federal Lead Plaintiffs”) pursuant to the Private Securities Litigation Reform Act of 1995 and ordered the lawsuits consolidated. A consolidated class action complaint was filed on September 24, 2020 that alleges, among other things, that the Company made false and misleading statements and material omissions in its prior registration statements and other public statements by failing to disclose the Fabricated Transactions disclosed in the Company’s April 2, 2020 announcement, and the impact of those Fabricated Transactions on the Company’s financial statements. The consolidated class action complaint variously alleges violations of Sections 10(b) and 20(a) of the Securities Exchange Act of 1934, Rule 10b-5 of the Securities Exchange Act of 1934, and Sections 11 and 15 of the Securities Act. On October 26, 2021, the court issued an order preliminarily approving a class-wide settlement of all claims that had been or could have been asserted in the Federal Class Action, in exchange for payment of US$
F-45
21. COMMITMENTS AND CONTINGENCIES (CONTINUED)
(b) Legal proceedings (continued)
On May 26, 2020, June 18, 2020, and June 23, 2020, putative securities class actions complaints were filed in the Supreme Court of the State of New York, County of New York, against the Company, certain of its current and former directors and executives, and the underwriters of the Company’s initial public offering and follow-on offering. The lawsuits variously alleged that the Company made false and misleading statements and material omissions in its prior registration statements and other public statements by failing to disclose the Fabricated Transactions disclosed in the Company’s April 2, 2020 announcement, and the impact of those Fabricated Transactions on the Company’s financial statements, in violation of Sections 11, 12 and 15 of the Securities Act. On October 16, 2020, the court appointed co-lead plaintiffs and consolidated the lawsuits under the caption In re Luckin Coffee Inc. Securities Litigation, 651939/2020 (N.Y. Sup. Ct.). A consolidated amended complaint was filed on December 23, 2020, adding claims against investment vehicles owned by former officers and directors of Luckin and Luckin’s agent for service of process, Cogency Global. The amended complaint also asserted claims under the Securities Act on behalf of a class of purchasers of convertible senior notes issued by Luckin in January 2020 (the “Notes Class”). On January 9, 2022, the Company reached an agreement in principle with the lead plaintiffs in the State Class Action to resolve claims that have been or could be filed on behalf of a class of purchasers of the Notes who did not release their claims in connection with the Scheme. The State Class Settlement received final approval from the State Court on April 28, 2023.
U.S. “Opt Out” Claims
The Company had also been named as a defendant in the following opt-out lawsuits alleging violations of U.S. securities laws: Kingstown Capital Management. v. Luckin Coffee et al., 1:20-cv-07029 (S.D.N.Y.), Lai Ye v. Luckin Coffee et al., 1:21-cv-2020 (S.D.N.Y.), Nuveen Winslow Large-Cap Growth ESG Fund et al. v. Luckin Coffee et al., 655177/2020 (N.Y. Sup. Ct.) and Bequai v. Luckin Coffee, GV20019430-00 (Va. D. Ct., Fairfax Cty.) As of the date of this annual report, all of the above lawsuits have been voluntarily dismissed by the plaintiffs.
Certain individuals and institutions claiming to be ADS investors have made informal demands for the company to pay alleged losses resulting from the Fabricated Transactions disclosed on April 2, 2020, but have not commenced legal proceedings. In the aggregate, the investors that have made informal demands have asserted losses in excess of US$
U.S. Derivative Action
The Company was a nominal defendant in a consolidated putative derivative action filed in the Supreme Court of the State of New York captioned In re Luckin Coffee Inc. Derivative Litigation, 652800/2020 (N.Y. Sup. Ct.). The Federal Class Settlement includes releases of derivative claims on behalf of members of the Federal Class. On November 8, 2022, the parties filed a stipulation of discontinuance with prejudice to conclude the derivative litigation, which the court so-ordered on November 9, 2022.
Canadian Class Action
On or about April 14, 2020, an Application for Authorization to Bring a Class Action was filed against Luckin Coffee Inc. by Martin Banoon (the “Applicant”) in the Superior Court of Quebec file no. 500-06-001058-201. The Applicant sought authorization to institute a class action on behalf of the proposed class members comprised of holders of Luckin Coffee’s ADS, as a result of Fabricated Transactions. On August 9, 2022, the Superior Court of Quebec entered judgment approving the Applicant’s request to discontinue the proceeding.
F-46
21. COMMITMENTS AND CONTINGENCIES (CONTINUED)
(b) Legal proceedings (continued)
Cayman Bondholder Action
In May 2020, a group of bondholders commenced proceedings in the Cayman Court seeking to recover approximately US$
(c) Provision for U.S. securities litigation
The Company has been named as a defendant in various U.S. securities litigations described in “Note 20. Commitments And Contingencies – (b) legal proceedings. Where possible, the Company contests liability and/or the amount of damages appropriate in each pending matter. Where available information indicates that it is probable that a liability had been incurred as of the date of the consolidated financial statements and the Company can reasonably estimate the amount of that loss, the Company accrues a provision for that loss in accordance with ASC450. The Company’s estimate of probable losses from these litigations is the best estimate after it evaluated the likelihood of various potential outcomes.
The Company recorded a provision for equity litigation of US$
F-47
22. PARENT COMPANY ONLY CONDENSED FINANCIAL INFORMATION
Condensed balance sheets
As of December 31, | ||||||
2023 | 2024 | |||||
| RMB |
| RMB |
| US$ | |
ASSETS |
|
|
|
|
|
|
Current assets: |
|
|
|
|
|
|
Cash and cash equivalents |
| |
| | | |
Amounts due from subsidiaries |
| |
| | | |
Prepaid expenses and other current assets | | | | |||
Term deposit-current | — | | | |||
Total current assets |
| |
| | | |
Non-current assets: |
|
| ||||
Investments in subsidiaries and VIE |
| ( |
| ( | ( | |
Total non-current assets |
| ( |
| ( | ( | |
Total assets |
| |
| | | |
LIABILITIES AND SHAREHOLDERS’ EQUITY |
|
| ||||
Current liabilities: |
|
| ||||
Amounts due to subsidiaries |
| |
| | | |
Accrued expenses and other current liabilities | | | | |||
Payable for equity litigants settlement | | | | |||
Total current liabilities | | | | |||
Total liabilities |
| |
| | | |
F-48
22. PARENT COMPANY ONLY CONDENSED FINANCIAL INFORMATION (CONTINUED)
Condensed balance sheets (continued)
As of December 31, | ||||||
| 2023 |
| 2024 | |||
| RMB |
| RMB |
| US$ | |
LIABILITIES AND SHAREHOLDERS’ EQUITY |
|
|
|
| ||
Mezzanine equity: | ||||||
Convertible senior preferred shares (US$ | | | | |||
Total Mezzanine equity | | | | |||
Shareholders’ equity: |
|
| ||||
Class A ordinary shares (US$ |
| | | | ||
Class B ordinary shares (US$ |
| | | | ||
Additional paid-in capital | | | | |||
Accumulated deficits |
| ( | ( | ( | ||
Accumulated other comprehensive income |
| | | | ||
Total Company’s ordinary shareholders’ equity |
| | | | ||
Total liabilities, mezzanine equity and shareholders’ equity |
| | | | ||
F-49
22. PARENT COMPANY ONLY CONDENSED FINANCIAL INFORMATION (CONTINUED)
Condensed statements of comprehensive income
For the year ended | ||||||||
December 31, | ||||||||
2022 | 2023 | 2024 | ||||||
| RMB |
| RMB |
| RMB |
| US$ | |
|
|
|
|
|
| |||
General and administrative expenses | ( | ( | ( | ( | ||||
Sales and marketing expenses | — | ( | ( | ( | ||||
Losses and expenses related to Fabricated Transactions and Restructuring |
| ( | | | | |||
Foreign exchange gain/(loss), net |
| ( | | | | |||
Fair value changes of derivative asset bifurcated from Series B Senior Secured Notes |
| ( | — | — | — | |||
Share of income from subsidiaries and VIE |
| | | | | |||
Gain from extinguishment of Series B Senior Secured Notes | | — | — | — | ||||
Interest and investment income | | | | | ||||
Other expenses, net |
| — | — | ( | ( | |||
Interest and financing expenses | ( | — | — | — | ||||
Provision for equity litigants settlement |
| ( | ( | — | — | |||
Income before income taxes |
| | | | | |||
Net income | | | | | ||||
Net income attributable to the Company’s ordinary shareholders | | | | | ||||
| ||||||||
Net income |
| | | | | |||
Other comprehensive income/(loss), net of tax of |
| |||||||
Foreign currency translation difference, net of tax of | ( | ( | | | ||||
Total comprehensive income |
| | | | | |||
F-50
22. PARENT COMPANY ONLY CONDENSED FINANCIAL INFORMATION (CONTINUED)
Condensed statements of cash flows
For the year ended | ||||||||
December 31, | ||||||||
2022 | 2023 | 2024 | ||||||
| RMB |
| RMB |
| RMB |
| US$ | |
Net cash provided by/(used in) operating activities |
| ( | ( | | | |||
Net cash used in investing activities |
| — | — | ( | ( | |||
Net cash used in financing activities |
| ( | — | — | — | |||
Effect of foreign exchange rate changes on cash and cash equivalents | — | — | | | ||||
Net (decrease)/increase in cash and cash equivalents |
| ( | ( | | | |||
Cash and cash equivalents at beginning of years |
| | | | | |||
Cash and cash equivalents at end of years |
| | | | | |||
Basis of presentation
Condensed financial information is used for the presentation of the Company, or the parent company. The condensed financial information of the parent company has been prepared using the same accounting policies as set out in the Company’s consolidated financial statements except that the parent company used the equity method to account for investments in its subsidiaries and VIE.
The parent company records its investments in its subsidiaries and VIE under the equity method of accounting as prescribed in ASC 323, Investments-Equity Method and Joint Ventures. Such investments are presented on the condensed balance sheets as “Investments in subsidiaries and the VIE” and their respective profit or loss as “Share of income in subsidiaries and the VIE” on the condensed statements of comprehensive income. Equity method accounting ceases when the carrying amount of the investment, including any additional financial support, in a subsidiary or VIE is reduced to zero unless the parent company has guaranteed obligations of the subsidiary or VIE or is otherwise committed to provide further financial support.
The subsidiaries and Former VIE did not pay any dividends to the Company for the years presented.
23.SUBSEQUENT EVENT
On January 7, 2025 and February 17, 2025, the Group fully repaid the outstanding short-term bank borrowings and long-term bank borrowings of RMB
F-51
Exhibit 8.1
List of Significant Subsidiaries of the Registrant
as of December 31, 2024
Significant Subsidiaries |
| Place of Incorporation |
Luckin Coffee Investment Inc. | | British Virgin Islands |
Luckin Coffee International Holdings Inc. | | British Virgin Islands |
First Ray International Holdings (Cayman) Limited | | Cayman Islands |
First Ray Holding Limited | | British Virgin Islands |
1st Ray International Holdings PTD. LTD. | | Singapore |
Luckin Coffee Holding Singapore PTE. LTD. | | Singapore |
Luckin Coffee (SGP) PTE. LTD | | Singapore |
Luckin Coffee (Hong Kong) Limited | | Hong Kong |
Luckin Coffee Trading (Hong Kong) Limited | | Hong Kong |
Luckin Coffee Roasting (Hong Kong) Limited | | Hong Kong |
Luckin Coffee Roastery (Hong Kong) Limited | | Hong Kong |
Luckin Coffee Hong Kong Operations Limited | | Hong Kong |
Beijing Luckin Coffee Co., Ltd. | | PRC |
Luckin Investment (Tianjin) Co., Ltd. | | PRC |
Luckin Coffee Group Co., Ltd. | | PRC |
Luckin Coffee Roasting (Pingnan) Co., Ltd. | | PRC |
Luckin Coffee Food (Jiangsu) Co., Ltd. | | PRC |
Exhibit 11.2
LUCKIN COFFEE INC.
Amended and Restated Statement of Policy Concerning
Trading in Company Securities
Adopted, March 7, 2025
TABLE OF CONTENTS
I. | SUMMARY OF POLICY CONCERNING TRADING IN COMPANY SECURITIES |
| 3 | |
II. | THE USE OF INSIDE INFORMATION IN CONNECTION WITH TRADING IN SECURITIES | | 3 | |
| A. | General Rule. | | 3 |
| B. | Who Does the Policy Apply To? | | 4 |
| C. | Other Companies’ Stock. | | 4 |
| D. | Hedging and Derivatives. | | 5 |
| E. | General Guidelines. | | 5 |
| F. | Applicability of U.S. Securities Laws to International Transaction. | | 7 |
III. | OTHER LIMITATIONS ON SECURITIES TRANSACTIONS | | 7 | |
| A. | Public Resales – Rule 144. | | 7 |
| B. | Private Resales. | | 8 |
| C. | Restrictions on Purchases of Company Securities. | | 9 |
| D. | Filing Requirements. | | 9 |
I.SUMMARY OF POLICY CONCERNING TRADING IN COMPANY SECURITIES
It is the policy of Luckin Coffee Inc. and its subsidiaries and consolidated affiliated entities (collectively, the “Company”) that it will, without exception, comply with all applicable laws and regulations in conducting its business. Each employee, each executive officer1 and each director is expected to abide by this policy. When carrying out Company business, employees, executive officers and directors must avoid any activity that violates applicable laws or regulations. In order to avoid even an appearance of impropriety, the Company’s directors, executive officers and certain other employees are subject to pre-approval requirements and other limitations on their ability to enter into transactions involving the Company’s securities. Although these limitations do not apply to transactions pursuant to written plans for trading securities that comply with Rule 10b5-1 under the Securities Exchange Act of 1934 (the “Exchange Act”) (as amended from time to time), the entry into, amendment or termination of any such written trading plan is subject to pre-approval requirements and other limitations.
II.THE USE OF INSIDE INFORMATION IN CONNECTION WITH TRADING IN SECURITIES
A.General Rule.
The U.S. securities laws regulate the sale and purchase of securities in the interest of protecting the investing public. U.S. securities laws give the Company, its executive officers and directors, and other employees the responsibility to ensure that information about the Company is not used unlawfully in the purchase and sale of securities.
All employees, executive officers and directors should pay particularly close attention to the laws against trading on “inside” information. These laws are based upon the belief that all persons trading in a company’s securities should have equal access to all “material” information about that company. Information is considered to be “material” if its disclosure would be reasonably likely to affect (1) an investor’s decision to buy or sell the securities of the company to which the information relates, or (2) the market price of that company’s securities. While it is not possible to identify in advance all information that will be deemed to be material, some examples of such information would include the following: earnings; financial results or projections; dividend actions; mergers and acquisitions; capital raising and borrowing activities; major dispositions; major new customers, projects or products; significant advances in product development; new technologies; major personnel changes in management or change in control; expansion into new markets; unusual gains or losses in major operations; major litigation or legal proceedings; granting of stock options; and major sales and marketing changes. When doubt exists, the information should be presumed to be material. If you are unsure whether information of which you are aware is inside information, you should consult with the Company’s Chief Financial Officer. No individuals other than specifically authorized personnel may release material information to the public or respond to inquiries from the media, analysts or others. If you are contacted by the media or by a research analyst seeking information about the Company and if you have not been expressly authorized by the Company’s Chief Financial Officer to provide information to the media or to analysts, you should refer the call to the Chief Financial Officer. On occasion, it may be necessary for legitimate business reasons to disclose inside information to outside persons. Such persons might include investment bankers, lawyers, auditors or other companies seeking to engage in a potential transaction with the Company. In such circumstances, the information should not be conveyed until an express understanding has been reached that such information is not to be used for trading purposes and may not be further disclosed other than for legitimate business reasons. For example, if an employee, an executive officer or a director of a company knows material non-public financial information, that employee, executive officer or director is prohibited from buying or selling shares in the company until the information has been disclosed to the public. This is because the employee, executive officer or director knows information that will probably cause the share price to change, and it would be unfair for the employee or director to have an advantage (knowledge that the share price will change) that the rest of the investing public does not have. In fact, it is more than unfair; it is considered to be fraudulent and illegal. Civil and criminal penalties for this kind of activity are severe.
1 | “executive officer” refers to the senior management listed in Item 6.A. of the Company’s 20-F. |
3
The general rule can be stated as follows: It is a violation of federal securities laws for any person to buy or sell securities if he or she is in possession of material inside information. Information is material if there is a substantial likelihood that a reasonable investor would consider it important in making an investment decision. It is inside information if it has not been publicly disclosed in a manner making it available to investors generally on a broad-based non- exclusionary basis. Furthermore, it is illegal for any person in possession of material inside information to provide other people with such information or to recommend that they buy or sell the securities. (This is called “tipping”). In that case, they may both be held liable.
The Securities and Exchange Commission (the “SEC”), the stock exchanges and plaintiffs’ lawyers focus on uncovering insider trading. A breach of the insider trading laws could expose the insider to criminal fines up to three times the profits earned and imprisonment up to ten years, in addition to civil penalties (up to three times of the profits earned), and injunctive actions. In addition, punitive damages may be imposed under applicable state laws. Securities laws also subject controlling persons to civil penalties for illegal insider trading by employees, including employees located outside the United States. Controlling persons include directors, executive officers, and supervisors. These persons may be subject to fines up to the greater of $1,000,000 or three times profit (or loss avoided) by the insider trader.
Inside information does not belong to the individual directors, executive officers or other employees who may handle it or otherwise become knowledgeable about it. It is an asset of the Company. For any person to use such information for personal benefit or to disclose it to others outside the Company violates the Company’s interests. More particularly, in connection with trading in the Company’s securities, it is a fraud against members of the investing public and against the Company.
All directors, executive officers and employees of the Company must observe these policies at all times. Your failure to do so will be grounds for internal disciplinary action, up to and including termination of your employment or directorship.
B.Who Does the Policy Apply To?
The prohibition against trading on inside information applies to directors, executive officers and all other employees, and to other people who gain access to that information. The prohibition applies to both domestic and international employees of the Company and its subsidiaries. Because of their access to confidential information on a regular basis, Company policy subjects its directors and certain employees (the “Window Group”) to additional restrictions on trading in Company securities. The restrictions for the Window Group are discussed in Section F below. In addition, directors and certain employees with inside knowledge of material information may be subject to ad hoc restrictions on trading from time to time.
C.Other Companies’ Stock.
Employees, executive officers and directors who learn material information about suppliers, customers, or competitors through their work at the Company, should keep it confidential and not buy or sell stock in such companies until the information becomes public. Employees, executive officers and directors should not give tips about such stock.
4
D.Hedging and Derivatives.
Employees, executive officers and directors are prohibited from engaging in any hedging transactions (including transactions involving options, puts, calls, prepaid variable forward contracts, equity swaps, collars and exchange funds or other derivatives) that are designed to hedge or speculate on any change in the market value of the Company’s equity securities.
Trading in options or other derivatives is generally highly speculative and very risky. People who buy options are betting that the stock price will move rapidly. For that reason, when a person trades in options in his or her employer’s stock, it will arouse suspicion in the eyes of the SEC that the person was trading on the basis of inside information, particularly where the trading occurs before a company announcement or major event. It is difficult for an employee, executive officer or director to prove that he or she did not know about the announcement or event.
If the SEC or any stock exchange or market where our securities are traded were to notice active options trading by one or more employees, executive officers or directors of the Company prior to an announcement, they would investigate. Such an investigation could be embarrassing to the Company (as well as expensive), and could result in severe penalties and expense for the persons involved. For all of these reasons, the Company prohibits its employees, executive officers and directors from trading in options or other derivatives involving the Company’s stock. This policy does not pertain to employee stock options granted by the Company. Employee stock options cannot be traded.
E.General Guidelines.
The following guidelines should be followed in order to ensure compliance with applicable antifraud laws and with the Company’s policies:
1.Nondisclosure. Material inside information must not be disclosed to anyone, except to persons within the Company whose positions require them to know it. Tipping refers to the transmission of inside information from an insider to another person. Sometimes this involves a deliberate conspiracy in which the tipper passes on information in exchange for a portion of the “tippee’s” illegal trading profits. Even if there is no expectation of profit, however, a tipper can have liability if he or she has reason to know that the information may be misused. Tipping inside information to another person is like putting your life in that person’s hands. So the safest choice is: Don’t tip.
2.Trading in Company Securities. No employee, executive officer or director should place a purchase or sale order, or recommend that another person place a purchase or sale order in the Company’s securities when he or she has knowledge of material information concerning the Company that has not been disclosed to the public. This includes orders for purchases and sales of stock and convertible securities, including engaging in any “short sales” of the Company’s securities. The exercise of employee stock options is not subject to this policy. However, stock that was acquired upon exercise of a stock option will be treated like any other stock, and may not be sold by an employee who is in possession of material inside information. Any employee, executive officer or director who possesses material inside information should wait until the start of the second business day after the information has been publicly released before trading.
3.Avoid Speculation. Investing in the Company’s common stock provides an opportunity to share in the future growth of the Company. But investment in the Company and sharing in the growth of the Company does not mean short range speculation based on fluctuations in the market. Such activities put the personal gain of the employee, executive officer or director in conflict with the best interests
5
of the Company and its stockholders. Although this policy does not mean that employees, executive officers or directors may never sell shares, the Company encourages employees, executive officers and directors to avoid frequent trading in Company stock. Speculating in Company stock is not part of the Company culture.
4.Trading in Other Securities. No employee, executive officer or director should place a purchase or sale order, or recommend that another person place a purchase or sale order, in the securities of another corporation (such as a supplier, an acquisition target or a competitor), if the employee, executive officer or director learns in the course of his or her employment confidential information about the other corporation that is likely to affect the value of those securities. For example, it would be a violation of the securities laws if an employee, executive officer or director learned through Company sources that the Company intended to purchase assets from a company, and then placed an order to buy or sell stock in that other company because of the likely increase or decrease in the value of its securities.
5.Restrictions on the Window Group. The Window Group consists of (i) directors, executive officers of the Company and their assistants and household members, (ii) subset of employees in the financial reporting, business development or legal groups and (iii) such other persons as may be designated from time to time and informed of such status by the Company’s Chief Financial Officer and general counsel or an executive officer with similar duties and responsibilities of the Company (the “General Counsel”). The Window Group is subject to the following restrictions on trading in Company securities:
| ● | trading is permitted from the start of the second business day2 following the release of the Company’s quarterly and annual earnings until the end of the ninth calendar day of the last month of the then current fiscal quarter (the “Window”), subject to the restrictions below; |
| ● | all trades are subject to prior review; |
| ● | The Window Group must submit a request for approval in substantially the form set forth in Annex B hereto from the Company’s Chief Financial Officer and General Counsel before making any trade in Company Securities; requests for approval of trades by the Chief Financial Officer and General Counsel should be submitted to the Chief Executive Officer; |
| ● | no trading is permitted outside the Window except for reasons of exceptional personal hardship and subject to prior review by the Chief Financial Officer and General Counsel; provided that, if one of these individuals wishes to trade outside the Window, it shall be subject to prior review by the other; and individuals in the Window Group are also subject to the general restrictions on all employees. |
Note that at times Chief Financial Officer and the General Counsel may determine that no trades may occur even during the Window when clearance is requested. No reasons may be provided and the closing of the Window itself may constitute material inside information that should not be communicated.
2The term “business day,” as used herein, shall mean a day (other than Saturday or Sunday) on which stock exchanges or over-the-counter markets, on which Company’s securities are traded, are open generally for normal trading business; for the avoidance of doubt, should the Company publish its quarterly or annual earnings releases before the market opens, the date of such release shall be counted as the first business day.
6
The foregoing Window Group restrictions do not apply to transactions pursuant to written plans for trading securities that comply with Rule 10b5-1 under the Exchange Act (“10b5-1 Plans”) described in Annex A hereto. However, Window Group members may not enter into, amend or terminate a 10b5-1 Plan relating to Company securities without the prior approval of Chief Financial Officer and the General Counsel, which will only be given during a Window period.
The Company from time to time may also impose an ad hoc trading freeze on all executive officers, directors, and other members of the Window Group due to significant unannounced corporate developments. These trading freezes may vary in length.
Executive officers, directors or any other member of the Window Group must promptly report to the Chief Financial Officer and General Counsel any transaction in any of the Company’s securities by his or her or any of their respective assistants or family members other than transactions made pursuant to an approved 10b5-1 Plan (as defined below).
IN SUMMARY, EVERY EMPLOYEE OF THE COMPANY IS SUBJECT TO TRADING RESTRICTIONS WHEN IN POSSESSION OF INSIDE INFORMATION REGARDING THE COMPANY. IN ADDITION, EXECUTIVE OFFICERS, DIRECTORS, AND OTHER MEMBERS OF THE WINDOW GROUP ARE SUBJECT TO PARAGRAPH 5 ABOVE RESTRICTING THEIR TRADING TO WINDOW PERIODS AND REQUIRING PRE-CLEARANCE.
YOU MUST PROMPTLY REPORT TO THE CHIEF FINANCIAL OFFICER AND THE GENERAL COUNSEL ANY TRADING IN THE COMPANY’S SECURITIES BY ANYONE OR DISCLOSURE OF INSIDE INFORMATION BY COMPANY PERSONNEL THAT YOU HAVE REASON TO BELIEVE MAY VIOLATE THIS POLICY OR THE SECURITIES LAWS OF THE UNITED STATES.
F.Applicability of U.S. Securities Laws to International Transactions.
All employees of the Company’ and its subsidiaries are subject to the restrictions on trading in Company securities and the securities of other companies. The U.S. securities laws may be applicable to the securities of the Company’s subsidiaries or affiliates, even if they are located outside the United States. Transactions involving securities of PRC subsidiaries or affiliates should be carefully reviewed by counsel for compliance not only with applicable PRC law but also for possible application of U.S. securities laws.
III.OTHER LIMITATIONS ON SECURITIES TRANSACTIONS
A.Public Resales – Rule 144.
The U.S. Securities Act (the “Securities Act”) requires every person who offers or sells a security to register such transaction with the SEC unless an exemption from registration is available. Rule 144 under the Securities Act is the exemption typically relied upon for (i) public resales by any person of “restricted securities” (i.e., unregistered securities acquired in a private offering or sale) and (ii) public resales by directors, executive officers and other control persons of a company (known as “affiliates”) of any of the Company’s securities, whether restricted or unrestricted.
The exemption in Rule 144 may only be relied upon if certain conditions are met. These conditions vary based upon whether the Company has been subject to the SEC’s reporting requirements for 90 days (and is therefore a “reporting company” for purposes of the rule) and whether the person seeking to sell the securities is an affiliate or not.
1.Holding Period. Restricted securities issued by a reporting company (i.e.,
7
a company that has been subject to the SEC’s reporting requirements for at least 90 days) must be held and fully paid for a period of six months prior to their sale. Restricted securities issued by a non-reporting company are subject to a one-year holding period. The holding period requirement does not apply to securities held by affiliates that were acquired either in the open market or in a public offering of securities registered under the Securities Act. Generally, if the seller acquired the securities from someone other than the Company or an affiliate of the Company, the holding period of the person from whom the seller acquired such securities can be “tacked” to the seller’s holding period in determining if the holding period has been satisfied.
2.Current Public Information. Current information about the Company must be publicly available before the sale can be made. The Company’s periodic reports filed with the SEC ordinarily satisfy this requirement. If the seller is not an affiliate of the Company issuing the securities (and has not been an affiliate for at least three months) and one year has passed since the securities were acquired from the issuer or an affiliate of the issuer (whichever is later), the seller can sell the securities without regard to the current public information requirement.
Rule 144 also imposes the following additional conditions on sales by persons who are “affiliates.” A person or entity is considered an “affiliate,” and therefore subject to these additional conditions, if it is currently an affiliate or has been an affiliate within the previous three months:
3.Volume Limitations. The amount of debt securities which can be sold by an affiliate during any three-month period cannot exceed 10% of a tranche (or class when the securities are non-participatory preferred stock), together with all sales of securities of the same tranche sold for the account of the affiliate. The amount of equity securities that can be sold by an affiliate during any three-month period cannot exceed the greater of (i) one percent of the outstanding shares of the class or (ii) the average weekly reported trading volume for shares of the class during the four calendar weeks preceding the time the order to sell is received by the broker or executed directly with a market maker.
4.Manner of Sale. Equity securities held by affiliates must be sold in unsolicited brokers’ transactions, directly to a market-maker or in riskless principal transactions.
5.Notice of Sale. An affiliate seller must file a notice of the proposed sale with the SEC at the time the order to sell is placed with the broker, unless the amount to be sold neither exceeds 5,000 shares nor involves sale proceeds greater than $50,000. See “Filing Requirements”.
Bona fide gifts are not deemed to involve sales of shares for purposes of Rule 144, so they can be made at any time without limitation on the amount of the gift. Donees who receive restricted securities from an affiliate generally will be subject to the same restrictions under Rule 144 that would have applied to the donor, depending on the circumstances.
B.Private Resales.
Directors and executive officers also may sell securities in a private transaction without registration. Although there is no statutory provision or SEC rule expressly dealing with private sales, the general view is that such sales can safely be made by affiliates if the party acquiring the securities understands he is acquiring restricted securities that must be held for at least six
8
months (if issued by a reporting company that meets the current public information requirements) or one-year (if issued by a non-reporting company) before the securities will be eligible for resale to the public under Rule 144. Private resales raise certain documentation and other issues and must be reviewed in advance by the Company’s General Counsel.
C.Restrictions on Purchases of Company Securities.
In order to prevent market manipulation, the SEC adopted Regulation M under the U.S. Exchange Act. Regulation M generally restricts the Company or any of its affiliates from buying Company stock, including as part of a share buyback program, in the open market during certain periods while a distribution, such as a public offering, is taking place. You should consult with the Company’s General Counsel, if you desire to make purchases of Company stock during any period that the Company is making an offering or buying shares from the public.
D.Filing Requirements.
1.Schedule 13D and 13G. Section 13(d) of the Exchange Act requires the filing of a statement on Schedule 13D (or on Schedule 13G, in certain limited circumstances) by any person or group which acquires beneficial ownership of more than five percent of a class of equity securities registered under the Exchange Act. The threshold for reporting is met if the stock owned, when coupled with the amount of stock subject to options exercisable within 60 days, exceeds the five percent limit.
A report on Schedule 13D is required to be filed with the SEC and submitted to the Company within ten days after the reporting threshold is reached. If a material change occurs in the facts set forth in the Schedule 13D, such as an increase or decrease of one percent or more in the percentage of stock beneficially owned, an amendment disclosing the change must be filed promptly. A decrease in beneficial ownership to less than five percent is per se material and must be reported.
A limited category of persons (such as banks, broker-dealers and insurance companies) may file on Schedule 13G, which is a much abbreviated version of Schedule 13D, as long as the securities were acquired in the ordinary course of business and not with the purpose or effect of changing or influencing the control of the issuer. A report on Schedule 13G is required to be filed with the SEC and submitted to the Company within 45 days after the end of the calendar year in which the reporting threshold is reached.
A person is deemed the beneficial owner of securities for purposes of Section 13(d) if such person has or shares voting power (i.e., the power to vote or direct the voting of the securities) or dispositive power (i.e., the power to sell or direct the sale of the securities). A person filing a Schedule 13D or 13G may disclaim beneficial ownership of any securities attributed to him or her if he or she believes there is a reasonable basis for doing so.
2.Form 144. As described above under the discussion of Rule 144, an affiliate seller relying on Rule 144 must file a notice of proposed sale with the SEC at the time the order to sell is placed with the broker unless the amount to be sold during any three-month period neither exceeds 5,000 shares nor involves sale proceeds greater than $50,000. Starting from April 13, 2023, all Form 144 filings, which may be required for sale of shares by Company’s executive officers, directors and other affiliates (including sales under any 10b5-1 plan), must be made electronically through the SEC’s EDGAR system.
9
Annex A
Overview of 10b5-1 Plans
Under Rule 10b5-1, large stockholders, directors, executive officers and other insiders who regularly possess material nonpublic information (MNPI) but who nonetheless wish to buy or sell stock may establish an affirmative defense to an illegal insider trading charge by adopting a written plan to buy or sell at a time when they are not in possession of MNPI. A 10b5-1 plan typically takes the form of a contract between the insider and his or her broker.
The plan must be entered into at a time when the insider has no MNPI about the company or its securities (even if no trades will occur until after the release of the MNPI). The plan must:
1.specify the amount, price (which may include a limit price) and specific dates of purchases or sales; or
2.include a formula or similar method for determining amount, price and date; or
3.give the broker the exclusive right to determine whether, how and when to make purchases and sales, as long as the broker does so without being aware of MNPI at the time the trades are made.
Under the first two alternatives, the 10b5-1 plan cannot give the broker any discretion as to trade dates. As a result, a plan that requests the broker to sell 1,000 shares per week would have to meet the requirements under the third alternative. On the other hand, under the second alternative, the date may be specified by indicating that trades should be made on any date on which the limit price is hit. The affirmative defense is only available if the trade is in fact made pursuant to the preset terms of the10b5-1 plan (unless the terms are revised at a time when the insider is not aware of any MNPI and could therefore enter into a new plan). Trades are deemed not to have been made pursuant to the plan if the insider later enters into or alters a corresponding or hedging transaction or position with respect to the securities covered by the plan (although hedging transactions could be part of the plan itself).
For any plan adopted or modified on or after February 27, 2023, the affirmative defense is only available if the following additional conditions are met:
4.Directors and executive officers must have a cooling-off period of 90-120 days3 after the adoption or modification of a 10b5-1 plan before any trade pursuant to the plan takes place, and other traders must have such a cooling-off period of 30 days.
5.Directors and executive officers must certify to the Company in writing (to be included as representations under the 10b5-1 plan rather than a separate document) that they are not aware of MNPI and that they are adopting the plan in good faith and not as part of a plan to evade the prohibition against illegal insider trading.
6.Anyone other than the companies themselves is restricted from using multiple overlapping plans, and Rule 10b5-1 would be available for only one “single-trade” plan during any 12-month period. A “single-trade” plan is designed to effect the open-market purchase or sale of the total amount of securities as a single transaction.
3The cooling-off period for directors and executive officers lasts until the later of (i) 90 days after the adoption of the Rule 10b5-1 plan or (ii) two business days following the disclosure of financial results, for foreign private issuers, in a Form 20-F or Form 6-K that discloses the issuer’s financial results (but in any event, the required cooling-off period is subject to a maximum of 120 days after adoption of the plan).
10
Guidelines for 10b5-1 Plans
When can a plan be adopted or amended? Because Rule 10b5-1 prohibits an insider from adopting or amending a plan while in possession of MNPI, allegations of insider trading despite the existence of a 10b5-1 plan are likely to focus on what was known at the time of plan adoption or amendment. It is recommended that companies permit an executive officer to adopt or amend a 10b5-1 plan only when the executive officer can otherwise buy or sell securities under the company’s insider trading policy, such as during an open window immediately after the announcement of quarterly earnings.
Should adoption of a plan be announced publicly? For foreign private issuers, there is no requirement to publicly disclose the adoption, amendment or termination of a 10b5-1 plan, although in some cases public announcement may be advisable due to the identity of the insider, the magnitude of the plan, or other special factors. That said, announcing the adoption of a 10b5- 1 plan may be a useful way to head off future public relations issues, since announcing a plan’s adoption prepares the market and should help investors understand the reasons for insider sales when trades are later reported. If a company decides to announce the adoption of a 10b5-1 plan, we do not generally recommend disclosing plan details, other than, perhaps, the aggregate number of shares involved; this is to diminish the ability of market professionals to front-run the insider’s transactions. It is unusual to announce the suspension or termination of a plan.
What else should we consider when amending or modifying a plan? As noted above, an insider may only modify or amend a 10b5-1 plan when he or she is not in possession of MNPI. Even if an insider is not in possession of MNPI at the time of amendment, a pattern of amending or modifying one’s plan raises the question of whether the insider is using the plan as a legitimate tool to diversify his or her risk exposure and monetize assets, or as a way to opportunistically step in and out of the market. Because Rule 10b5-1 provides an affirmative defense but not a safe harbor, insiders and their companies should be aware that the effectiveness of the affirmative defense could be diminished by a pattern of plan amendments and modifications.
Can a plan be terminated or suspended? Unlike amending a plan, a 10b5-1 plan may legally be terminated before its predetermined end date even though the insider is in possession of MNPI (although some brokers’ forms prohibit this as a contractual matter). Because plan sales shortly before the announcement of bad news can generate unwanted attention, an insider may decide to terminate a plan in the face of an impending negative announcement, even though as a technical matter the affirmative defense would be expected to cover the sales. On the other hand, terminating a selling plan before an impending positive announcement may raise the suspicion that the insider is using Rule 10b5-1 as a way to opportunistically time the market, thereby risking the likelihood that his or her future use of the affirmative defense will be successful.
It is generally suggested that plan terminations initiated by an insider take place during an open window, absent special circumstances and approval by the general counsel. It may also make sense for the general counsel to have the ability, but not the responsibility, to terminate the plan.Plans should also allow for mandatory suspension if legally required, for example due to Regulation M or tax reasons.
How long should a plan last? In order to minimize the need for early termination, the term of the plan should be carefully weighed at the outset. An optimal plan term will be long enough to distance the insider, and any current knowledge that he or she may have, from a particular tradebut short enough that it will not require termination should the insider’s financial planning strategies change. A short “one-off” 10b5-1 plan can appear to be timed to take advantage of MNPI. On the other hand, the longer the plan term, the greater the likelihood that it will need to be modified or terminated. Most plans tend to have a term of six months to two years.
11
Should the company pre-clear or review an executive officer's plan? It is generally recommended that the company pre-clear or review a proposed 10b5-1 plan, which may provide assurance that the plan complies with best practices. Certain companies disallow the third type of plan (one that gives the broker the right to determine whether, how and when to make purchases) in order to avoid the evidentiary difficulty associated with proving that the executive officer did not communicate with the broker with respect to trades under the plan. While this is not required, this is a prudent option to consider.
In addition to requiring a 10b5-1 plan to be pre-approved by the Company, other limits that are sometimes considered are whether to set a maximum percentage of holdings that can be subject to a 10b5-1 plan, and rules for setting price floors.
12
Annex B
Request for Approval to Trade in the Securities of Luckin Coffee Inc.
To:Chief Financial Officer / General Counsel
From: | |
Print Name | |
I hereby request approval for myself (or a member of my immediate family or household or a family member whose transactions regarding securities of Luckin Coffee Inc. are directed by me or are subject to my influence or control) to execute the following transaction relating to the securities of Luckin Coffee Inc.
Type of transaction (check one):
◻ | PURCHASE |
◻ | SALE |
◻ | EXERCISE OPTION (AND SELL SHARES) |
◻ | OTHER |
Securities involved in transaction: | | | |||||||
| |||||||||
Number of securities in transaction (please indicate the maximum number if the exact number is undetermined): | |||||||||
| | ||||||||
| |||||||||
Other (please explain): | | | |||||||
| |||||||||
Name of beneficial owner if other than yourself: | | | |||||||
| |||||||||
Relationship of beneficial owner to yourself: | | | |||||||
| |||||||||
Signature: | | | Date: | | | ||||
This Authorization is valid until the earlier of thirty (30) calendar days after the date of this Approval or until the commencement of a “blackout” period.
13
Approved by : | | | ||||
| ||||||
| ||||||
Name : | | | ||||
| ||||||
| ||||||
Date : | | | Time : | | | |
14
Exhibit 12.1
Certification by the Principal Executive Officer
Pursuant to Section 302 of the Sarbanes-Oxley Act of 2002
I, Jinyi Guo, certify that:
| 1. | I have reviewed this annual report on Form 20-F of Luckin Coffee Inc. (the “Company”); |
| 2. | Based on my knowledge, this report does not contain any untrue statement of a material fact or omit to state a material fact necessary to make the statements made, in light of the circumstances under which such statements were made, not misleading with respect to the period covered by this report; |
| 3. | Based on my knowledge, the financial statements, and other financial information included in this report, fairly present in all material respects the financial condition, results of operations and cash flows of the Company as of, and for, the periods presented in this report; |
| 4. | The Company’s other certifying officer and I are responsible for establishing and maintaining disclosure controls and procedures (as defined in Exchange Act Rules 13a-15(e) and 15d-15(e)) for the company and have: |
| (a) | Designed such disclosure controls and procedures, or caused such disclosure controls and procedures to be designed under our supervision, to ensure that material information relating to the Company, including its consolidated subsidiaries, is made known to us by others within those entities, particularly during the period in which this report is being prepared; |
| (b) | Designed such internal control over financial reporting, or caused such internal control over financial reporting to be designed under our supervision, to provide reasonable assurance regarding the reliability of financial reporting and the preparation of financial statements for external purposes in accordance with generally accepted accounting principles; |
| (c) | Evaluated the effectiveness of the Company’s disclosure controls and procedures and presented in this report our conclusions about the effectiveness of the disclosure controls and procedures, as of the end of the period covered by this report based on such evaluation; and |
| (d) | Disclosed in this report any change in the Company’s internal control over financial reporting that occurred during the period covered by the annual report that has materially affected, or is reasonably likely to materially affect, the company’s internal control over financial reporting; and |
| 5. | The Company’s other certifying officer and I have disclosed, based on our most recent evaluation of internal control over financial reporting, to the Company’s auditors and the audit committee of the Company’s board of directors: |
| (a) | All significant deficiencies and material weaknesses in the design or operation of internal control over financial reporting which are reasonably likely to adversely affect the company’s ability to record, process, summarize and report financial information; and |
| (b) | Any fraud, whether or not material, that involves management or other employees who have a significant role in the Company’s internal control over financial reporting. |
| Date: March 31, 2025 | |
| ||
| By: | /s/ Jinyi Guo |
| Name: | Jinyi Guo |
| Title: | Chief Executive Officer |
Exhibit 12.2
Certification by the Principal Financial Officer
Pursuant to Section 302 of the Sarbanes-Oxley Act of 2002
I, Jing An, certify that:
| 1. | I have reviewed this annual report on Form 20-F of Luckin Coffee Inc. (the “Company”); |
| 2. | Based on my knowledge, this report does not contain any untrue statement of a material fact or omit to state a material fact necessary to make the statements made, in light of the circumstances under which such statements were made, not misleading with respect to the period covered by this report; |
| 3. | Based on my knowledge, the financial statements, and other financial information included in this report, fairly present in all material respects the financial condition, results of operations and cash flows of the Company as of, and for, the periods presented in this report; |
| 4. | The Company’s other certifying officer and I are responsible for establishing and maintaining disclosure controls and procedures (as defined in Exchange Act Rules 13a-15(e) and 15d-15(e)) for the company and have: |
| (a) | Designed such disclosure controls and procedures, or caused such disclosure controls and procedures to be designed under our supervision, to ensure that material information relating to the Company, including its consolidated subsidiaries, is made known to us by others within those entities, particularly during the period in which this report is being prepared; |
| (b) | Designed such internal control over financial reporting, or caused such internal control over financial reporting to be designed under our supervision, to provide reasonable assurance regarding the reliability of financial reporting and the preparation of financial statements for external purposes in accordance with generally accepted accounting principles; |
| (c) | Evaluated the effectiveness of the Company’s disclosure controls and procedures and presented in this report our conclusions about the effectiveness of the disclosure controls and procedures, as of the end of the period covered by this report based on such evaluation; and |
| (d) | Disclosed in this report any change in the Company’s internal control over financial reporting that occurred during the period covered by the annual report that has materially affected, or is reasonably likely to materially affect, the company’s internal control over financial reporting; and |
| 5. | The Company’s other certifying officer and I have disclosed, based on our most recent evaluation of internal control over financial reporting, to the Company’s auditors and the audit committee of the Company’s board of directors: |
| (a) | All significant deficiencies and material weaknesses in the design or operation of internal control over financial reporting which are reasonably likely to adversely affect the company’s ability to record, process, summarize and report financial information; and |
| (b) | Any fraud, whether or not material, that involves management or other employees who have a significant role in the Company’s internal control over financial reporting. |
| Date: March 31, 2025 | |
|
|
|
| By: | /s/ Jing An |
| Name: | Jing An |
| Title: | Chief Financial Officer |
Exhibit 13.1
Certification by the Principal Executive Officer
Pursuant to Section 906 of the Sarbanes-Oxley Act of 2002
In connection with the annual report of Luckin Coffee Inc. (the “Company”) on Form 20-F for the year ended December 31, 2024 as filed with the Securities and Exchange Commission on the date hereof (the “Report”), I, Jinyi Guo, Chief Executive Officer of the Company, certify, pursuant to 18 U.S.C. Section 1350, as adopted pursuant to Section 906 of the Sarbanes-Oxley Act of 2002, that to my knowledge:
(1) The Report fully complies with the requirements of Section 13(a) or 15(d) of the Securities Exchange Act of 1934; and
(2) The information contained in the Report fairly presents, in all material respects, the financial condition and results of operations of the Company.
Date: March 31, 2025
By: | /s/ Jinyi Guo |
|
Name: | Jinyi Guo |
|
Title: | Chief Executive Officer |
|
Exhibit 13.2
Certification by the Principal Financial Officer
Pursuant to Section 906 of the Sarbanes-Oxley Act of 2002
In connection with the annual report of Luckin Coffee Inc. (the “Company”) on Form 20-F for the year ended December 31, 2024 as filed with the Securities and Exchange Commission on the date hereof (the “Report”), I, Jing An, Chief Financial Officer of the Company, certify, pursuant to 18 U.S.C. Section 1350, as adopted pursuant to Section 906 of the Sarbanes-Oxley Act of 2002, that to my knowledge:
(1) The Report fully complies with the requirements of Section 13(a) or 15(d) of the Securities Exchange Act of 1934; and
(2) The information contained in the Report fairly presents, in all material respects, the financial condition and results of operations of the Company.
Date: March 31, 2025
By: | /s/ Jing An |
|
Name: | Jing An |
|
Title: | Chief Financial Officer |
|
Exhibit 15.1
|
|
CONSENT LETTER
To Luckin Coffee Inc.
28th Floor, Building T3, Haixi Jingu Plaza
1-3 Taibei Road
Siming District, Xiamen City, Fujian
People’s Republic of China, 361008
March 31, 2025
Dear Sir/Madam:
We hereby consent to the reference of our name under the headings “Item 3. Key Information — D. Risk Factors”, “Item 4. Information on the Company— B. Business Overview”, “Item 4. Information on the Company— C. Organizational Structure” and “Item 10. Additional Information— E. Taxation” in Luckin Coffee Inc.’s Annual Report on Form 20-F for the year ended December 31, 2024 (the “Annual Report”), which will be filed with the Securities and Exchange Commission (the “SEC”) on the date hereof. We further consent to the incorporation by reference of the summaries of our opinions under these headings into Luckin Coffee Inc.’s registration statement on Form S-8 (File No. 333-232089) that was filed on June 13, 2019 and the registration statement on Form S-8 (File No. 333-260577) that was filed on October 29, 2021. We also consent to the filing of this consent letter with the SEC as an exhibit to the Annual Report on Form 20-F for the year ended December 31, 2024.
In giving such consent, we do not thereby admit that we come within the category of persons whose consent is required under Section 7 of the Securities Act of 1933, or under the Securities Exchange Act of 1934, in each case, as amended, or the regulations promulgated thereunder.
Yours faithfully | |
| |
/s/ King & Wood Mallesons | |
King & Wood Mallesons | |

Exhibit 15.2
| Harney Westwood & Riegels 3rd Floor, Harbour Place 103 South Church Street, PO Box 10240 Grand Cayman KY1-1002, Cayman Islands Tel: +1 345 949 8599 Fax: +1 345 949 4451 |
March 31, 2025
By Email
Nick.Hoffman@harneys.com/ Chai.Ridgers@harneys.com
+1 345 815 2916/+852 5806 7869
CAR/NXH/054067.0001
Luckin Coffee Inc.
Conyers Trust Company (Cayman) Limited
Cricket Square, Hutchins Drive
P.O. Box 2681
Grand Cayman, KY1-1111
Cayman Islands
Dear Sir or Madam
Luckin Coffee Inc. (the Company) - Annual Report on Form 20-F
We hereby consent to the filing of this letter as an exhibit to the Company’s annual report on Form 20-F for the year ended 31 December 2024 with the U.S, Securities and Exchange Commission. We confirm that we do not have any objections with (i) the Cayman Islands law advice under the heading “4.B. Business Overview” sub-heading “Enforceability of Civil Liabilities,” (ii) the Cayman Islands Taxation advice under the heading “10.E. Taxation” sub-heading “Cayman Islands Taxation,” and (iii) the statement under the heading “Item 16.G. Corporate Governance” in the annual report. We further consent to the incorporation by reference of the summaries of our opinions under these headings into Luckin Coffee Inc.’s registration statement on Form S-8 (File No. 333-232089) that was filed on June 13, 2019 and the registration statement on Form S-8 (File No. 333-260577) that was filed on October 29, 2021.
Yours faithfully | |
| |
/s/ Harney Westwood & Riegels | |
| |
Harney Westwood & Riegels | |
Anguilla | Bermuda | British Virgin Islands | Cayman Islands | ||
A list of partners is available for inspection at our offices. | Cyprus | Hong Kong | London | Luxembourg | Montevideo | |
Bermuda legal services provided through an association with Zuill & Co. | São Paulo | Shanghai | Singapore | Vancouver | |
HK:11749924_1 | harneys.com | |
Exhibit 15.3

CONSENT OF INDEPENDENT REGISTERED PUBLIC ACCOUNTING FIRM
Shareholders and Board of Directors
Luckin Coffee Inc.
Xiamen, the People’s Republic of China
We hereby consent to the incorporation by reference in the Registration Statement on Form S-8 (No. 333-232089) pertaining to the 2019 Share Option Plan of Luckin Coffee Inc. and the Registration Statement on Form S-8 (No. 333-260577) pertaining to the 2021 Equity Incentive Plan of Luckin Coffee Inc. of our reports dated March 31, 2025, relating to the consolidated financial statements and the effectiveness of internal control over financial reporting of Luckin Coffee Inc., which appear in this Annual Report on Form 20-F for the year ended December 31, 2024.
/s/ BDO China Shu Lun Pan Certified Public Accountants LLP
Shanghai, The People’s Republic of China
March 31, 2025